Sign in to use this feature.

Years

Between: -

Subjects

remove_circle_outline
remove_circle_outline
remove_circle_outline
remove_circle_outline
remove_circle_outline
remove_circle_outline
remove_circle_outline
remove_circle_outline
remove_circle_outline

Journals

remove_circle_outline
remove_circle_outline
remove_circle_outline
remove_circle_outline
remove_circle_outline
remove_circle_outline
remove_circle_outline
remove_circle_outline
remove_circle_outline
remove_circle_outline
remove_circle_outline
remove_circle_outline
remove_circle_outline
remove_circle_outline
remove_circle_outline
remove_circle_outline
remove_circle_outline
remove_circle_outline
remove_circle_outline
remove_circle_outline
remove_circle_outline
remove_circle_outline
remove_circle_outline
remove_circle_outline
remove_circle_outline
remove_circle_outline

Article Types

Countries / Regions

remove_circle_outline
remove_circle_outline
remove_circle_outline
remove_circle_outline
remove_circle_outline
remove_circle_outline
remove_circle_outline
remove_circle_outline
remove_circle_outline
remove_circle_outline
remove_circle_outline
remove_circle_outline

Search Results (4,322)

Search Parameters:
Keywords = sustainable indicator frameworks

Order results
Result details
Results per page
Select all
Export citation of selected articles as:
24 pages, 1694 KB  
Article
Methodological Approach in Selecting Sustainable Indicators (IPREGS) and Creating an Aggregated Composite Index (AKI) for Assessing the Sustainability of Mineral Resource Management: A Case Study of Varaždin County
by Melita Srpak, Darko Pavlović, Karolina Novak Mavar and Ivan Zelenika
Mining 2025, 5(4), 67; https://doi.org/10.3390/mining5040067 (registering DOI) - 20 Oct 2025
Abstract
Varaždin County is rich in mineral resources, attracting considerable investor interest in opening new exploration areas and expanding existing exploitation fields. Since the economic value of mineral resources changes with market conditions, continuous professional assessment is required. Although the proposed methodological framework is [...] Read more.
Varaždin County is rich in mineral resources, attracting considerable investor interest in opening new exploration areas and expanding existing exploitation fields. Since the economic value of mineral resources changes with market conditions, continuous professional assessment is required. Although the proposed methodological framework is broadly applicable to mineral resource management, this case study focuses on the exploitation of construction sand and gravel deposits in Varaždin County. In this way, it addresses the sustainability challenges characteristic of quarry operations rather than large-scale mining projects. The objective of this study was to develop and test a new method for quantifying sustainability indicators in the mineral resource management (spatial, resource-related, environmental, economic, and social sustainability—IPREGS) and for calculating an aggregated composite index (AKI) using a pilot project for construction sand and gravel. The research establishes a cause–effect relationship between quantified indicators (IPREGS) and the newly established aggregated composite index (AKI). Methodologically, the study applied multivariate analysis to questionnaire data, enabling the selection, weighting, and aggregation of indicators and the design of a conceptual framework for AKI calculation. The resulting methodology provides an instrument for monitoring and improving sustainable mineral resource management, supporting the objectives of the circular economy. The findings highlight the potential of the AKI to reduce systemic inefficiencies, guide policy development, and offer a transparent mechanism for assessing both implementation and effectiveness. This significantly improves the current state and strengthens the basis for evidence-based economic policy-making. The case study in Varaždin County further demonstrated that the AKI not only reproduces administrative decisions with high consistency but also clarifies how applicants should proceed in cases of partial acceptance and how policymakers can interpret conflicting outcomes across different index variants. Full article
Show Figures

Figure 1

29 pages, 317 KB  
Article
Strategic ESG Integration and Sustainability Reporting in the Greek Banking Sector: A Comparative Assessment
by Stavros Garefalakis, Maria Katsougri, Erasmia Angelaki, Konstantinos Spinthiropoulos and Alexandros Garefalakis
Adm. Sci. 2025, 15(10), 401; https://doi.org/10.3390/admsci15100401 (registering DOI) - 20 Oct 2025
Abstract
This study investigates the integration of ESG principles in the Greek banking sector through a comparative analysis of the four systemic banks—National Bank of Greece, Eurobank, Piraeus Bank, and Alpha Bank—during 2019–2023. Using a qualitative approach based on secondary data, including sustainability reports, [...] Read more.
This study investigates the integration of ESG principles in the Greek banking sector through a comparative analysis of the four systemic banks—National Bank of Greece, Eurobank, Piraeus Bank, and Alpha Bank—during 2019–2023. Using a qualitative approach based on secondary data, including sustainability reports, GRI-aligned indicators, and the ATHEX ESG Index, the research evaluates ESG performance across governance, environmental, and social dimensions. Findings highlight disparities in maturity: Eurobank and Alpha Bank demonstrate more advanced and transparent governance and environmental practices, while social indicators remain inconsistently reported. The ATHEX ESG Index is shown to enhance disclosure, though its methodology poses challenges for data quality and comparability. Results suggest that effective ESG integration strengthens resilience, transparency, and long-term competitiveness within the banking sector. However, greater standardization and innovative approaches are needed for Greek banks to align fully with international sustainability frameworks and the UN Sustainable Development Goals. Full article
27 pages, 1452 KB  
Article
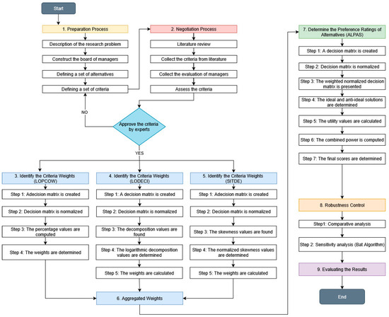
The Alternative Prioritization and Assessment System (ALPAS) Method for Environmental Performance Evaluation
by Alptekin Ulutaş, Ayşe Topal and Fatih Ecer
Mathematics 2025, 13(20), 3333; https://doi.org/10.3390/math13203333 (registering DOI) - 20 Oct 2025
Abstract
This study aims to evaluate the environmental performance of G7 countries using the Environmental Performance Index. To do this, we introduce a novel ranking multi-criteria method, Alternative Prioritization and Assessment System, for the first time in the literature. It offers a useful contribution [...] Read more.
This study aims to evaluate the environmental performance of G7 countries using the Environmental Performance Index. To do this, we introduce a novel ranking multi-criteria method, Alternative Prioritization and Assessment System, for the first time in the literature. It offers a useful contribution to the multi-criteria decision-making field by tackling several ranking problems, such as low interpretability, a lack of dual evaluation metrics, and limited flexibility in data-driven scenarios. Moreover, three advanced multi-criteria decision-making weighting methods are used to assign weights to the environmental performance criteria. Therefore, the proposed Alternative Prioritization and Assessment System-based methodology evaluates the environmental performance of G7 countries in reaching sustainable development goals. The results show that the waste recovery rate is the paramount indicator, while unsafe drinking water has the least significance. Germany is ranked as the top-performing country, while Japan is ranked lowest. The key contribution of this research lies in the development and implementation of the Alternative Prioritization and Assessment System method, offering enhanced ranking stability, transparency, and dual-perspective evaluation. The use of the Environmental Performance Index further supports replicability and policy relevance. The proposed model can guide environmental policy formulation and benchmarking efforts among industrialized nations. It also provides a robust framework for cross-national sustainability comparisons in future research. Full article
Show Figures

Figure 1

39 pages, 2192 KB  
Article
Technological Innovation and Industrial Upgrading in China’s Automotive Industry: The Dual Mechanisms of Global Value Chain Mediation and Industrial Agglomeration Moderation
by Tingting Sun and Muhammad Asraf bin Abdullah
Sustainability 2025, 17(20), 9277; https://doi.org/10.3390/su17209277 (registering DOI) - 19 Oct 2025
Abstract
Amid global economic transformation, technological innovation is widely recognized as a pivotal driver for the sustainable upgrading of the automotive industry. This is particularly critical for China, the world’s largest automotive market, which faces persistent challenges, including technological bottlenecks in core components and [...] Read more.
Amid global economic transformation, technological innovation is widely recognized as a pivotal driver for the sustainable upgrading of the automotive industry. This is particularly critical for China, the world’s largest automotive market, which faces persistent challenges, including technological bottlenecks in core components and confinement to low-value segments within global value chain. This study introduces novelty by systematically integrating and empirically testing the mediating role of Global Value Chain (GVC) and the moderating effect of industrial agglomeration within a unified framework—a focus that remains underexplored in the sector. Using panel data from 28 Chinese provinces (2000–2020), we measure industrial upgrading using the DEA-Malmquist index to capture total factor productivity changes and employ a system GMM approach. The results indicate that technological innovation directly fosters industrial upgrading and indirectly facilitates it by improving the industry’s GVC position. Moreover, industrial agglomeration positively moderates this relationship, thereby amplifying the returns to innovation within geographic clusters. These findings highlight the necessity for integrated policies that simultaneously promote technological innovation, strategic GVC positioning, and synergistic industrial agglomeration to achieve sustainable upgrading. As a paradigmatic emerging economy, China’s experience offers valuable insights for other latecomer economies pursuing industrial upgrading. Full article
(This article belongs to the Section Economic and Business Aspects of Sustainability)
Show Figures

Figure 1

21 pages, 2181 KB  
Article
Research on Land Ecological Security Diagnosis and Dynamic Early Warning for China’s Top 100 Counties
by Fei Xu, Yalun Cui and Yijing Weng
Sustainability 2025, 17(20), 9271; https://doi.org/10.3390/su17209271 (registering DOI) - 19 Oct 2025
Abstract
Against the backdrop of global climate change and resource-environmental constraints, land ecological security is paramount to regional sustainable development. This study innovatively integrates the DPSIRM system framework with a CNN-LSTM hybrid neural network model to establish a land ecological security early warning system [...] Read more.
Against the backdrop of global climate change and resource-environmental constraints, land ecological security is paramount to regional sustainable development. This study innovatively integrates the DPSIRM system framework with a CNN-LSTM hybrid neural network model to establish a land ecological security early warning system for China’s top 100 counties, enabling scientific diagnosis and dynamic early warning of security incidents. Findings indicate: (1) From 2010 to 2023, land ecological security conditions across counties showed continuous improvement, with the proportion of counties classified as ‘relatively safe’ or higher rising from 2% in 2010 to 68% in 2023. (2) The comprehensive early warning index exhibited a ‘stepwise leap’ trend, progressing through four stages from ‘relatively unsafe’ to ‘relatively safe’. (3) The six subsystems exhibited markedly divergent evolutionary trajectories, characterised by dual-core leadership from ‘driving-management’, fluctuating improvements in ‘pressure-impact’, and low-amplitude oscillations in ‘state-response’. (4) Over the next five years, the comprehensive early warning index will exhibit a ‘gradual stabilisation and upward trend’, yet subsystems will display a polarised pattern of ‘three rising, two stagnant, and one declining’. The early warning system developed in this study provides local decision-makers with critical leading indicators, supporting differentiated management and source-level interventions. These findings hold significant implications for refining county-level ecological governance and optimising territorial spatial patterns. Full article
Show Figures

Figure 1

29 pages, 3296 KB  
Article
Rose Oil Distillation Wastewater: By-Products of Essential Oil Extraction as Circular Biostimulants for Tomato Growth
by Nemanja Živanović, Ivana Danilov, Marija Lesjak, Tatjana Dujković, Nataša Simin, Vanja Vlajkov, Mirjana Ljubojević and Jovana Grahovac
Antioxidants 2025, 14(10), 1252; https://doi.org/10.3390/antiox14101252 (registering DOI) - 18 Oct 2025
Viewed by 74
Abstract
Rose processing into essentials oil is one of the major sectors providing inputs for cosmetics and health/food supplements industry, generating significant amount of wastewater if applying the steam distillation approach. Rose distillation wastewater (RDW), the major by-product of rose processing, still contains a [...] Read more.
Rose processing into essentials oil is one of the major sectors providing inputs for cosmetics and health/food supplements industry, generating significant amount of wastewater if applying the steam distillation approach. Rose distillation wastewater (RDW), the major by-product of rose processing, still contains a significant load of polyphenolic compounds. This organic burden poses a significant environmental threat for RDW disposal, while, on the other hand, it still contains valuable compounds that could be valorized in the circular economy framework. This study has investigated the possibility of utilizing RDW in various concentrations (10%, 25%, 100% v/v) as a circular tomato growth biostimulant, addressing the existing research gap in the field of circular RDW valorization and its effects on plant growth modulation. LC-MS/MS and antioxidant assays have confirmed a rich antioxidant profile of RDW samples, with gallic acid, quinic acid, quercetin, kaempferol and their glycosides as the most abundant compounds. Tomato germination assays have resulted in significantly improved germination and initial seedling growth parameters when 10% RDW samples PA (‘Pure Aroma’), MA (‘Magic Aroma’) and NA (‘Natural Aroma) had been applied as seed treatment (10 seeds per treatment with each RDW), indicating varying plant growth-promoting potential depending on the RDW chemical composition. The increase in tomato growth parameters compared to the control varied in range 34% (MA)—60% (PA) for root length, 70% (MA)—109% (PA) for shoot length and 43% (MA)—72% (PA) for total seedling length, as well as 43% (MA)—72% (PA) for SVI-I and 40% (NA)—49% (MA) for SVI-II (seedling vigor indices I and II, respectively). Contrarily, the increase in RDW concentration of up to 25% and 100% (v/v) has resulted in inhibition of tomato germination and growth compared to the control (e.g., in range 10–50% (RDW 25%) and 45–87% (RDW 100%) for root length), suggesting the necessity for further optimization of RDW dosage in biostimulant applications. The results of this study open the field of possibilities for further development of circular plant biostimulants based on rose processing by-products, as value-added enrichment of the bio-based solutions portfolio for sustainable agriculture. Full article
Show Figures

Graphical abstract

32 pages, 15364 KB  
Article
Drivers of Green Transition Performance Differences in China’s Resource-Based Cities: A Carbon Reduction–Pollution Control–Greening–Growth Framework
by Tao Huang, Xiaoling Yuan and Rang Liu
Sustainability 2025, 17(20), 9262; https://doi.org/10.3390/su17209262 (registering DOI) - 18 Oct 2025
Viewed by 54
Abstract
Understanding the multidimensional sources and key drivers of differences in green transition performance (GTP) among resource-based cities is vital for accomplishing national sustainable development objectives and facilitating regional coordination. This study proposes a “Carbon Reduction–Pollution Control–Greening–Growth” evaluation framework and utilizes the entropy method [...] Read more.
Understanding the multidimensional sources and key drivers of differences in green transition performance (GTP) among resource-based cities is vital for accomplishing national sustainable development objectives and facilitating regional coordination. This study proposes a “Carbon Reduction–Pollution Control–Greening–Growth” evaluation framework and utilizes the entropy method to assess the GTP of China’s resource-based cities from 2013 to 2022. The Dagum Gini coefficient and variance decomposition methods are employed to investigate the GTP differences, and the Optimal Parameters-Based Geographical Detector and the Geographically and Temporally Weighted Regression model are applied to identify the driving factors. The results indicate the following trends: (1) GTP exhibits a fluctuating upward trend, accompanied by pronounced regional imbalances. A pattern of “club convergence” is observed, with cities showing a tendency to shift positively toward adjacent types. (2) Spatial differences in GTP have widened over time, with transvariation density emerging as the dominant contributor. (3) Greening differences represent the primary structural source, with an average annual contribution exceeding 60%. (4) The impact of digital economy, the level of financial development, the degree of openness, industrial structure, and urbanization level on GTP differences declines sequentially. These factors exhibit notable spatiotemporal heterogeneity, and their interactions display nonlinear enhancement effects. Full article
31 pages, 5934 KB  
Article
Techno-Economic Optimization of a Hybrid Renewable Energy System with Seawater-Based Pumped Hydro, Hydrogen, and Battery Storage for a Coastal Hotel
by Tuba Tezer
Processes 2025, 13(10), 3339; https://doi.org/10.3390/pr13103339 (registering DOI) - 18 Oct 2025
Viewed by 61
Abstract
This study presents the design and techno-economic optimization of a hybrid renewable energy system (HRES) for a coastal hotel in Manavgat, Türkiye. The system integrates photovoltaic (PV) panels, wind turbines (WT), pumped hydro storage (PHS), hydrogen storage (electrolyzer, tank, and fuel cell), batteries, [...] Read more.
This study presents the design and techno-economic optimization of a hybrid renewable energy system (HRES) for a coastal hotel in Manavgat, Türkiye. The system integrates photovoltaic (PV) panels, wind turbines (WT), pumped hydro storage (PHS), hydrogen storage (electrolyzer, tank, and fuel cell), batteries, a fuel cell-based combined heat and power (CHP) unit, and a boiler to meet both electrical and thermal demands. Within this broader optimization framework, six optimal configurations emerged, representing grid-connected and standalone operation modes. Optimization was performed in HOMER Pro to minimize net present cost (NPC) under strict reliability (0% unmet load) and renewable energy fraction (REF > 75%) constraints. The grid-connected PHS–PV–WT configuration achieved the lowest NPC ($1.33 million) and COE ($0.153/kWh), with a renewable fraction of ~96% and limited excess generation (~21%). Off-grid PHS-based and PHS–hydrogen configurations showed competitive performance with slightly higher costs. Hydrogen integration additionally provides complementary storage pathways, coordinated operation, waste heat utilization, and redundancy under component unavailability. Battery-only systems without PHS or hydrogen storage resulted in 37–39% higher capital costs and ~53% higher COE, confirming the economic advantage of long-duration PHS. Sensitivity analyses indicate that real discount rate variations notably affect NPC and COE, particularly for battery-only systems. Component cost sensitivity highlights PV and WT as dominant cost drivers, while PHS stabilizes system economics and the hydrogen subsystem contributes minimally due to its small scale. Overall, these results confirm the techno-economic and environmental benefits of combining seawater-based PHS with optional hydrogen and battery storage for sustainable hotel-scale applications. Full article
(This article belongs to the Special Issue 1st SUSTENS Meeting: Advances in Sustainable Engineering Systems)
Show Figures

Figure 1

23 pages, 4642 KB  
Article
A Sustainable Intelligent Design Framework: Integrating AIGC with AHP-QFD-TRIZ for Product Development
by Linna Zhu and Ningyu Xiang
Sustainability 2025, 17(20), 9260; https://doi.org/10.3390/su17209260 (registering DOI) - 18 Oct 2025
Viewed by 80
Abstract
In the context of deep AI–design integration, traditional methods struggle to translate multi-source requirements into sustainable engineering solutions while balancing innovation with practicality. This study proposes AQTA, an intelligent design framework that integrates Analytic Hierarchy Process (AHP), Quality Function Deployment (QFD), Theory of [...] Read more.
In the context of deep AI–design integration, traditional methods struggle to translate multi-source requirements into sustainable engineering solutions while balancing innovation with practicality. This study proposes AQTA, an intelligent design framework that integrates Analytic Hierarchy Process (AHP), Quality Function Deployment (QFD), Theory of Inventive Problem Solving (TRIZ), and AI-Generated Content (AIGC) to enable sustainable product development. AQTA employs a four-stage closed-loop process: requirement analysis, contradiction resolution, solution generation, and validation. QFD and AHP quantify user and sustainability requirements to identify key contradictions, TRIZ resolves technical conflicts and stimulates innovative solutions, while AIGC generates eco-efficient visual concepts through prompt engineering. Multi-criteria decision-making supports evaluation and optimization based on environmental and economic indicators. Empirical studies demonstrate that AQTA significantly enhances innovation quality, design efficiency, and sustainability performance. The framework provides a replicable, hybrid ‘theory-driven + AI-generated’ methodology, which is validated through the case study of urban fire trucks, contributing to sustainable manufacturing practices in the intelligent era. Full article
(This article belongs to the Section Sustainable Products and Services)
Show Figures

Figure 1

23 pages, 6511 KB  
Article
An Adaptive Management-Oriented Approach to Spatial Planning for Estuary National Parks: A Case Study of the Yangtze River Estuary, China
by Wanting Peng, Ziyu Zhu, Jia Liu, Yunshan Lin, Qin Zhao, Wenhui Yang, Chengzhao Wu and Wenbo Cai
Water 2025, 17(20), 3002; https://doi.org/10.3390/w17203002 (registering DOI) - 18 Oct 2025
Viewed by 55
Abstract
Estuaries represent quintessential coupled human–natural systems (CHNS) where the dynamic interplay between ecological processes and anthropogenic pressures (e.g., shipping, water use exploitation) challenges conventional static spatial planning approaches. Focusing on the Yangtze River Estuary—a globally significant yet intensely utilized ecosystem—this study develops an [...] Read more.
Estuaries represent quintessential coupled human–natural systems (CHNS) where the dynamic interplay between ecological processes and anthropogenic pressures (e.g., shipping, water use exploitation) challenges conventional static spatial planning approaches. Focusing on the Yangtze River Estuary—a globally significant yet intensely utilized ecosystem—this study develops an adaptive management (AM)-oriented spatial planning framework for estuarine protected areas. Our methodology integrates systematic identification of optimal zones using multi-criteria assessments of biodiversity indicators (e.g., flagship species habitats), ecological metrics (e.g., ecosystem services), and management considerations; delineation of a three-tier adaptive zoning system (Control–Functional–Seasonal) to address spatiotemporal pressures; and dynamic management strategies to mitigate human-environment conflicts. The proposed phased conservation boundary (Phase I: 664.38 km2; Phase II: 1721.94 km2) effectively balances ecological integrity with socio-economic constraints. Spatial–temporal analysis of shipping activities over five years demonstrates minimal operational interference, confirming the framework’s efficacy in reconciling conservation and development priorities. By incorporating ecological feedback mechanisms into spatial planning, this work advances a transferable model for governing contested seascapes, contributing to CHNS theory through practical tools for adaptive, conflict-sensitive conservation. The framework’s implementation in the Yangtze context provides empirical evidence that science-driven, flexible spatial planning can reduce sectoral conflicts while maintaining ecosystem functionality, offering a replicable pathway for sustainable water management of similarly complex human–natural systems worldwide. Full article
(This article belongs to the Section Oceans and Coastal Zones)
Show Figures

Figure 1

27 pages, 830 KB  
Article
Farmers’ Digital Literacy and Its Impact on Agricultural Green Total Factor Productivity: Evidence from China
by Hubang Wang, Yuyang Mao, Mingzhang Zhou and Xueyang Li
Sustainability 2025, 17(20), 9255; https://doi.org/10.3390/su17209255 (registering DOI) - 18 Oct 2025
Viewed by 48
Abstract
Digital literacy (DL) among farmers serves as a vital link between digital technology and green sustainable development, significantly enhancing agricultural green total factor productivity (AGTFP). This study employs panel data from the China Family Panel Studies (CFPS) covering 2014–2020, applying a two-way fixed [...] Read more.
Digital literacy (DL) among farmers serves as a vital link between digital technology and green sustainable development, significantly enhancing agricultural green total factor productivity (AGTFP). This study employs panel data from the China Family Panel Studies (CFPS) covering 2014–2020, applying a two-way fixed effects model and machine learning techniques to examine the influence of farmers’ digital literacy on AGTFP. The results indicate that DL positively contributes to AGTFP. Further heterogeneity analysis shows stronger effects among male farmers, households with low trust, and those within the working-age population. Mechanism analysis indicates that social capital accumulation mediates the relationship, whereas agricultural socialization services strengthen the positive impact of DL on AGTFP. Additional analysis using machine learning models reveals that the impact of farmers’ digital literacy on AGTFP changes over time. Specifically, entertainment and learning-oriented network use enhances AGTFP, whereas work-related, social, and lifestyle-related use suppresses it. This study offers a more nuanced understanding by shifting from traditional macro-level frameworks to a micro-level perspective focused on farmers’ digital literacy. Moreover, the innovative application of explainable machine learning provides empirical evidence for the underlying drivers of AGTFP. Full article
43 pages, 1498 KB  
Article
Barriers and Drivers in the Construction Industry: Impacts of Industry 4.0 Enabling Technologies on Sustainability 4.0
by Luiz André Lima de Souza, Fagner José Coutinho de Melo, Eryka Fernanda Miranda Sobral, Djalma Silva Guimarães Junior, Tatyane Veras de Queiroz Ferreira da Cruz, Alexandre Duarte Gusmão, Carolina Gusmão and Kalinny Patrícia Vaz Lafayette
Buildings 2025, 15(20), 3760; https://doi.org/10.3390/buildings15203760 (registering DOI) - 18 Oct 2025
Viewed by 208
Abstract
The civil construction sector is crucial to global economic development, influencing GDP and driving innovation with Industry 4.0 technologies such as BIM and IoT. However, how these technologies can be effectively aligned with the principles of Sustainability 4.0 within the framework of Construction [...] Read more.
The civil construction sector is crucial to global economic development, influencing GDP and driving innovation with Industry 4.0 technologies such as BIM and IoT. However, how these technologies can be effectively aligned with the principles of Sustainability 4.0 within the framework of Construction 4.0 remains unclear. This paper aims to identify the barriers and drivers related to the impact of adopting Industry 4.0 enabling technologies on Sustainability 4.0 in the construction sector. To achieve this, we conducted a Systematic Literature Review (SLR) using articles from the Web of Science and Scopus databases, focusing on the period from 2021 to 2025. The methodology applied enabled a comprehensive analysis of 50 articles, highlighting challenges, barriers, and potential facilitators in the adoption of Sustainability 4.0 practices. Among the key findings, advanced technologies such as BIM and IoT have shown positive impacts on sustainability dimensions, like reducing energy consumption; yet, practical implementation still encounters significant barriers, including high costs and insufficient public policies. Only 30% of the reviewed articles discuss adoption in less developed regions, indicating geographical disparity in the application of these technologies. The paper provides valuable insights for managers and policymakers on overcoming existing barriers, emphasizing the importance of innovative business models and the need for cultural and educational adaptation. The study suggests that, with a collaborative approach and adequate support policies, Industry 4.0 technologies can transform sustainable practices in civil construction, fostering a more balanced and environmentally responsible economy. Full article
(This article belongs to the Section Construction Management, and Computers & Digitization)
Show Figures

Figure 1

24 pages, 6032 KB  
Article
Spatio-Temporal Coupling Coordination and Driving Mechanism of Urban Pseudo and Reality Human Settlements in the Coastal Cities of China
by Xueming Li, Linlin Feng, Meishuo Du and Shenzhen Tian
Land 2025, 14(10), 2081; https://doi.org/10.3390/land14102081 - 17 Oct 2025
Viewed by 120
Abstract
The accelerated development of digital technologies during the 21st century has intensified requirements for Human Settlements (HS) infrastructure advancement in China’s maritime urban centers, driven by national objectives to forge a cohesive, technologically integrated state framework. This transformation has changed people’s work, learning, [...] Read more.
The accelerated development of digital technologies during the 21st century has intensified requirements for Human Settlements (HS) infrastructure advancement in China’s maritime urban centers, driven by national objectives to forge a cohesive, technologically integrated state framework. This transformation has changed people’s work, learning, and entertainment patterns, leading to the rise in complex networks of pseudo human settlements (PHS). Traditional approaches to environmental research are insufficient for understanding the interactions between PHS and reality human settlements (RHS), which are interdependent and shape urban development. This study utilizes advanced methods such as the entropy weight method to determine indicator weights, the coupling coordination degree model to quantify the interaction intensity, the geo-detector to identify driving factors, and ArcGIS for spatial analysis to assess the interaction between PHS and RHS in 53 coastal cities from 2011 to 2022. The results show: (1) The coupling coordination degree rose initially but later declined, reflecting temporal differentiation; (2) The coordination of settlements varies across regions; (3) A migration trend from the northeast to southwest, with faster coordination improvement in the southwest; (4) Socio-economic development drives the coupling coordination, with big data technology enhancing the relationship. The findings guide sustainable urban development in coastal cities. Full article
Show Figures

Figure 1

19 pages, 749 KB  
Article
Performance-Based Maintenance and Operation of Multi-Campus Critical Infrastructure Facilities Using Supply Chain Multi-Choice Goal Programming
by Igal M. Shohet, Shlomi Levi, Reem Zeibak-Shini and Fadi Shahin
Appl. Sci. 2025, 15(20), 11161; https://doi.org/10.3390/app152011161 - 17 Oct 2025
Viewed by 105
Abstract
Building maintenance is a critical component of ensuring long-term performance, safety, and cost-efficiency in both conventional and critical infrastructures. While traditional contracting approaches have often led to inefficiencies and rigid procurement systems, recent developments in performance-based maintenance, digital technologies, and multi-objective optimization provide [...] Read more.
Building maintenance is a critical component of ensuring long-term performance, safety, and cost-efficiency in both conventional and critical infrastructures. While traditional contracting approaches have often led to inefficiencies and rigid procurement systems, recent developments in performance-based maintenance, digital technologies, and multi-objective optimization provide opportunities to enhance both operational reliability and energy performance. From a resilience perspective, the ability to sustain functionality, adapt maintenance intensity, and recover performance under resource or operational stress is essential for ensuring infrastructure continuity and resilience. This study develops and validates an optimization model for the operation and maintenance of large campus infrastructures, addressing the persistent imbalance between over-maintenance, where costs exceed optimal levels by up to 300%, and under-maintenance, which compromises performance continuity and weakens resilience over time. The model integrates maintenance efficiency indicators, building performance indices, and energy-efficiency retrofits, particularly LED-based lighting upgrades, within a multi-choice goal programming framework. Using datasets from 15 campuses comprising over 2000 buildings, the model was tested through case studies, sensitivity analyses, and simulations under varying facility life cycle expectancies. The facilities were analyzed for alternative life cycles of 25, 50, 75, and 90 years, and the design life cycle was set for 50 years. The results show that the optimized approach can reduce maintenance costs by an average of 34%, with savings ranging from 1% to 55% across campuses. Additionally, energy retrofit strategies such as LED replacement yielded significant economic and environmental benefits, with payback periods of approximately 2–2.5 years. The findings demonstrate that integrated maintenance and energy-efficiency planning can simultaneously enhance building performance, reduce costs, and support sustainability objectives, offering a practical decision-support tool for managing large-scale campus infrastructures. Full article
(This article belongs to the Special Issue Infrastructure Resilience Analysis)
Show Figures

Figure 1

19 pages, 2751 KB  
Article
Vehicle-Integrated Photovoltaic (VIPV) for Sustainable Airports: A Flexible Framework for Performance Assessment
by Hamid Samadi, Guido Ala, Miguel Centeno Brito, Giulia Marcon, Pietro Romano and Fabio Viola
Sustainability 2025, 17(20), 9246; https://doi.org/10.3390/su17209246 (registering DOI) - 17 Oct 2025
Viewed by 129
Abstract
Airports are among the most energy-intensive infrastructures, and the decarbonization of ground operations is essential to achieving sustainable aviation goals. Vehicle-integrated photovoltaic (VIPV) offers a promising strategy to complement electrification by enabling on-board renewable generation. While previous studies have mainly focused on fixed [...] Read more.
Airports are among the most energy-intensive infrastructures, and the decarbonization of ground operations is essential to achieving sustainable aviation goals. Vehicle-integrated photovoltaic (VIPV) offers a promising strategy to complement electrification by enabling on-board renewable generation. While previous studies have mainly focused on fixed PV installations such as rooftops or carports, the potential of VIPV in airports has largely been overlooked, and no structured methodology has been established to investigate it. This study addresses this gap by proposing a two-scenario framework for assessing VIPV performance. The first scenario, named the Generalized Approach, estimates annual energy production based on irradiance data, vehicle surface area, and driving-to-standby ratios. The second scenario, named the Data-Driven Approach, incorporates detailed GPS-based driving data to capture the dynamic effects of orientation, speed, and operating conditions. Applied to European and Middle Eastern airports, the framework showed that VIPV could cover 1700–5500 km/year for buses, 650–5000 km/year for minibuses, and 840–6180 km/year for luggage tractors, with avoided emissions strongly influenced by local grid intensity. Grid parity analysis indicated favorable conditions in sunny, high-cost electricity markets. The framework is transferable to other VIPV applications and provides a practical tool for evaluating their technical, environmental, and economic potential. Full article
Show Figures

Figure 1

Back to TopTop