An Adaptive Management-Oriented Approach to Spatial Planning for Estuary National Parks: A Case Study of the Yangtze River Estuary, China
Abstract
1. Introduction
2. Method
2.1. Study Area
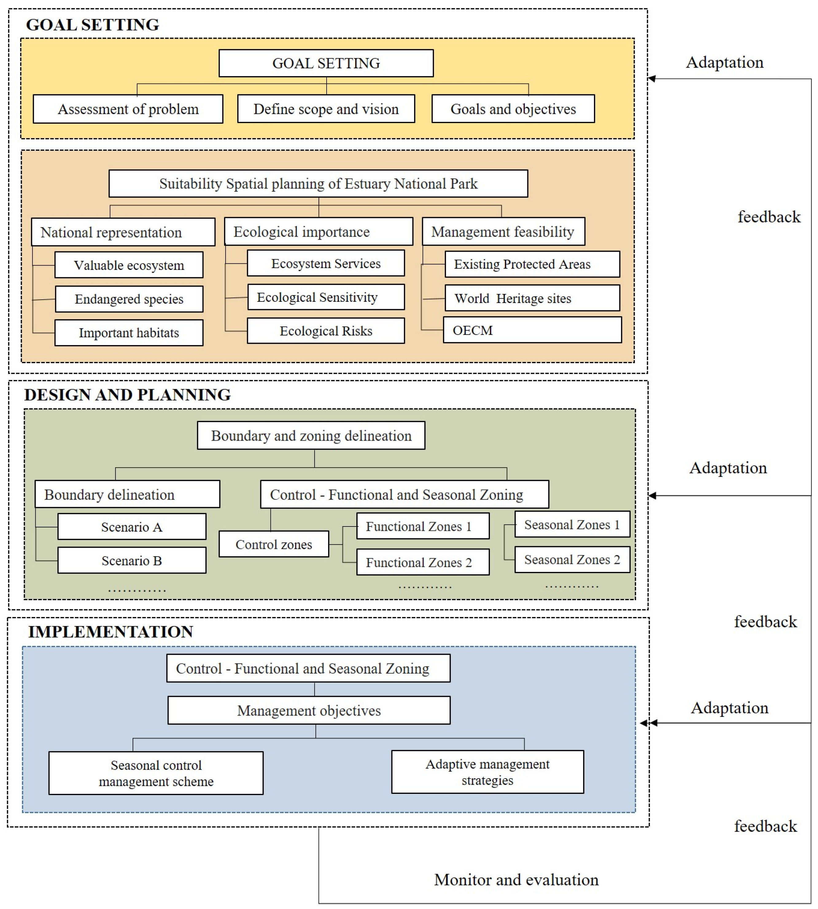
2.2. Framework Overview
2.3. Suitability Spatial Planning of Estuary National Park
2.3.1. Evaluation Index System for the Suitability Spatial Planning of Estuary National Park
2.3.2. Ecological Importance Guidelines Layer Construction
2.3.3. Management Feasibility Guideline Layer Construction
2.3.4. Calculation of Weights and Composite Values
2.4. Boundary and Control—Functional and Seasonal Zoning Delineation
2.5. Implement Control Management Scheme and Management Strategies
2.6. Verification—Calculation of the Scope and Timeshare of Shipping
3. Results
3.1. Evaluation Index System for the Suitability Spatial Planning of ENP
3.2. Control—Functional and Seasonal Zoning
3.3. Seasonal Zoning and Adaptive Management
4. Discussion
5. Conclusions
Supplementary Materials
Author Contributions
Funding
Data Availability Statement
Acknowledgments
Conflicts of Interest
References
- Tang, Y.; Pi, J.; Yang, S.; Liu, X.; Xiang, J.; Bian, C.; Li, D. Chromosome-level genome assembly of the estuarine Corbicula flumnalis from the Yangtze River estuary in China. Sci. Data 2025, 12, 863. [Google Scholar] [CrossRef] [PubMed]
- Keyes, A.A.; McLaughlin, J.P.; Barner, A.K.; Dee, L.E. An ecological network approach to predict ecosystem service vulnerability to species losses. Nat. Commun. 2021, 12, 1586. [Google Scholar] [CrossRef] [PubMed]
- Halpern, B.S.; Walbridge, S.; Selkoe, K.A.; Kappel, C.V.; Micheli, F.; D’Agrosa, C.; Bruno, J.F.; Casey, K.S.; Ebert, C.; Fox, H.E.; et al. A global map of human impact on marine ecosystems. Science 2008, 319, 948–952. [Google Scholar] [CrossRef] [PubMed]
- Bugnot, A.B.; Mayer-Pinto, M.; Airoldi, L.; Heery, E.C.; Johnston, E.L.; Critchley, L.P.; Strain, E.M.A.; Morris, R.L.; Loke, L.H.L.; Bishop, M.J.; et al. Current and projected global extent of marine built structures. Nat. Sustain. 2020, 4, 33–41. [Google Scholar] [CrossRef]
- Halpern, B.S.; Frazier, M.; Afflerbach, J.; Lowndes, J.S.; Micheli, F.; O’Hara, C.; Scarborough, C.; Selkoe, K.A. Recent pace of change in human impact on the world’s ocean. Sci. Rep. 2019, 9, 11609. [Google Scholar] [CrossRef]
- Shrestha, N.; Xu, X.; Meng, J.; Wang, Z. Vulnerabilities of protected lands in the face of climate and human footprint changes. Nat. Commun. 2021, 12, 1632. [Google Scholar] [CrossRef]
- CBD Secretariat. The final text of the historic Kunming-Montreal Global Biodiversity Framework. In Proceedings of the 15th Meeting of the Conference of Parties to the UN Convention on Biological Diversity, Montreal, QC, Canada, 22 December 2022. [Google Scholar]
- Halpern, B.S.; Frazier, M.; Potapenko, J.; Casey, K.S.; Koenig, K.; Longo, C.; Lowndes, J.S.; Rockwood, R.C.; Selig, E.R.; Selkoe, K.A.; et al. Spatial and temporal changes in cumulative human impacts on the world’s ocean. Nat. Commun. 2015, 6, 7615. [Google Scholar] [CrossRef]
- Sala, E.; Mayorga, J.; Bradley, D.; Cabral, R.B.; Atwood, T.B.; Auber, A.; Cheung, W.; Costello, C.; Ferretti, F.; Friedlander, A.M.; et al. Protecting the global ocean for biodiversity, food and climate. Nature 2021, 592, 397–402. [Google Scholar] [CrossRef]
- Hu, W.; Liu, J.; Ma, Z.; Wang, Y.; Zhang, D.; Yu, W.; Chen, B. China’s marine protected area system: Evolution, challenges, and new prospects. Mar. Policy 2020, 115, 103780. [Google Scholar] [CrossRef]
- Peng, W.; López-Carr, D.; Wu, C.; Wang, X.; Longcore, T. What factors influence the willingness of protected area communities to relocate? China’s ecological relocation policy for Dashanbao Protected Area. Sci. Total Environ. 2020, 727, 138364. [Google Scholar] [CrossRef]
- Varley, N.; Boyce, M.S. Adaptive management for reintroductions: Updating a wolf recovery model for Yellowstone National Park. Ecol. Model. 2006, 193, 315–339. [Google Scholar] [CrossRef]
- Williams, B.K. Adaptive management of natural resources—Framework and issues. J. Environ. Manag. 2011, 92, 1346–1353. [Google Scholar] [CrossRef] [PubMed]
- Deitch, M.J.; Gancel, H.N.; Croteau, A.C.; Caffrey, J.M.; Scheffel, W.; Underwood, B.; Muller, J.W.; Boudreau, D.; Cantrell, C.G.; Posner, M.J.; et al. Adaptive management as a foundational framework for developing collaborative estuary management programs. J. Environ. Manag. 2021, 295, 113107. [Google Scholar] [CrossRef] [PubMed]
- Rasch, D. Walters, C.: Adaptive management of renewable resources. MacMillan Publishing Company, New York 1986, 374 pp., 55 figs., 10 tab., DM 69,90. Biom. J. 1989, 31, 758. [Google Scholar] [CrossRef]
- Holling, C.S.; Meffe, G.K. Command and control and the pathology of natural resource management. Conserv. Biol. 1996, 10, 328–337. [Google Scholar] [CrossRef]
- Webb, J.A.; Watts, R.J.; Allan, C.; Warner, A.T. Chapter 25-Principles for Monitoring, Evaluation, and Adaptive Management of Environmental Water Regimes. In Water for the Environment; Horne, A.C., Webb, J.A., Stewardson, M.J., Richter, B., Acreman, M., Eds.; Academic Press: Cambridge, MA, USA, 2017; pp. 599–623. [Google Scholar]
- Mitra, A.; Zaman, S. Estuarine Ecosystem: An Overview. In Basics of Marine and Estuarine Ecology; Mitra, A., Zaman, S., Eds.; Springer India: New Delhi, India, 2016; pp. 21–52. [Google Scholar]
- Jones, E.L.; Sparling, C.E.; McConnell, B.J.; Morris, C.D.; Smout, S. Fine-scale harbour seal usage for informed marine spatial planning. Sci. Rep. 2017, 7, 11581. [Google Scholar] [CrossRef]
- Hammar, L.; Molander, S.; Palsson, J.; Schmidtbauer Crona, J.; Carneiro, G.; Johansson, T.; Hume, D.; Kagesten, G.; Mattsson, D.; Tornqvist, O.; et al. Cumulative impact assessment for ecosystem-based marine spatial planning. Sci. Total Environ. 2020, 734, 139024. [Google Scholar] [CrossRef]
- Loiseau, C.; Thiault, L.; Devillers, R.; Claudet, J. Cumulative impact assessments highlight the benefits of integrating land-based management with marine spatial planning. Sci. Total Environ. 2021, 787, 147339. [Google Scholar] [CrossRef]
- Ye, G.; Fei, J.; Wang, Z.; Jiang, Q.; Gaines, S.D.; Ming, C.L. A novel marine spatial management tool for multiple conflicts recognition and optimization of marine functional zoning in the East China sea. J. Environ. Manag. 2021, 298, 113506. [Google Scholar] [CrossRef]
- Yang, W.; Zhu, Z.; Dong, L.; Peng, W.; Wu, C. Using cumulative human impact assessment to support adaptive management of the threatened species’ habitats in the Yangtze River Estuary. Glob. Ecol. Conserv. 2024, 54, e03164. [Google Scholar] [CrossRef]
- Gao, Y.; Zhang, L.; Zhang, T.; Liu, J.; Song, C.; Zhuang, P. The Status of Wetland Conservation and Management, the Existing Problems and Solution Ways in the Yangtze Estuary. Wetl. Sci. 2017, 15, 302–308. [Google Scholar] [CrossRef]
- Wu, S.; Chen, R.; Meadows, M.E. Evolution of an Estuarine Island in the Anthropocene: Complex Dynamics of Chongming Island, Shanghai, P.R. China. Sustainability 2019, 11, 6921. [Google Scholar] [CrossRef]
- Chen, Y.; Liu, S.; He, Y.; Qin, Y.; Ji, X.; Zhang, H.; Xu, R. Study on ecosystem health and variation trend at the Changjiang River Estuary in the past 30 years. Haiyang Xuebao 2020, 42, 55–65. [Google Scholar] [CrossRef]
- Schwartz, M.W.; Deiner, K.; Forrester, T.; Grof-Tisza, P.; Muir, M.J.; Santos, M.J.; Souza, L.E.; Wilkerson, M.L.; Zylberberg, M. Perspectives on the Open Standards for the Practice of Conservation. Biol. Conserv. 2012, 155, 169–177. [Google Scholar] [CrossRef]
- Georgiadis, N. Adaptive Management: What, Why, and How? University of Washington Puget Sound Institute: Tacoma, WA, USA, 2016. [Google Scholar]
- Månsson, J.; Eriksson, L.; Hodgson, I.; Elmberg, J.; Bunnefeld, N.; Hessel, R.; Johansson, M.; Liljebäck, N.; Nilsson, L.; Olsson, C.; et al. Understanding and overcoming obstacles in adaptive management. Trends Ecol. Evol. 2023, 38, 55–71. [Google Scholar] [CrossRef]
- Su, H.; Su, Y.; Lin, H. Research on the relationship between National Parks and Regional Development: Taking Shanghai Eco-city Construction as an Example. Environ. Prot. 2020, 48, 49–54. [Google Scholar] [CrossRef]
- Lu, Z. Research on the Value and Sensitivity of Ecosystem Services of Chongming Island; Shanghai Normal University: Shanghai, China, 2018. [Google Scholar]
- GB/T 39739-2020; Specification for National Park Establishment. State Administration for Market Regulation; National Standarlization Administration: Beijing, China, 2020.
- GB/T 39736-2020; Technical Specification for the National Park Master Plan. State Administration for Market Regulation; National Standarlization Administration: Beijing, China, 2020.
- Peng, W.; Zhu, Z.; Liu, J.; Lin, Y.; Yang, W.; Cai, W.; Wu, C. Assessment of the ecosystem characteristics and conservation value of the Yangtze River Estuary. Natl. Park 2024, 2, 91–100. [Google Scholar] [CrossRef]
- Zhuang, P.; Li, D.; Zhang, T. Environmental Biology of Sturgeons and Paddlefishes Growth; Development and the Enironment; Science Press: Beijing, China, 2017. [Google Scholar]
- Zhuang, P.; Zhang, T.; Li, S.; Ni, Y.; Wang, Y. Fishes of the Yangtze Estuary, 2nd ed.; China Agriculture Press: Beijing, China, 2018. [Google Scholar]
- Wang, S.; Zhang, T.; Yang, G.; Wang, Y.; Zhao, F.; Zhuang, P. Migration and feeding habits of juvenile Chinese sturgeon (Acipenser sinensis Gray 1835) in the Yangtze Estuary: Implications for conservation. Aquat. Conserv. Mar. Freshw. Ecosyst. 2018, 28, 1329–1336. [Google Scholar] [CrossRef]
- Assis, J.; Tyberghein, L.; Bosh, S.; Verbruggen, H.; Serrão, E.A.; De Clerck, O. Bio-ORACLE v2.0: Extending marine data layers for bioclimatic modelling. Glob. Ecol. Biogeogr. 2018, 27, 277–284. [Google Scholar] [CrossRef]
- Tyberghein, L.; Verbruggen, H.; Pauly, K.; Troupin, C.; Mineur, F.; Clerck, O.D. Bio-ORACLE: A global environmental dataset for marine species distribution modelling. Glob. Ecol. Biogeogr. 2012, 21, 272–281. [Google Scholar] [CrossRef]
- Yang, H.; Liu, G. Valuation of ecosystem services in Yangtze River Estuary. Mar. Environ. Sci. 2008, 385, 135601. [Google Scholar]
- Xie, G.; Zhang, C.; Zhang, L.; Chen, W.; Li, S. Improvement of the Evaluation Method for Ecosystem Service Value Based on Per Unit Area. J. Nat. Resour. 2015, 30, 1243–1254. [Google Scholar] [CrossRef]
- Zhu, J.; Wu, H.; Li, L.; Qiu, C. Saltwater Intrusion in the Changjiang Estuary. In Coastal Environment, Disaster, and Infrastructure-A Case Study of China’s Coastline; InTechOpen: London, UK, 2018; pp. 49–73. [Google Scholar]
- Lin, S. Quantitative Assessment of Tidal Wetlands Degradation and the Identification of Priority Areas for Ecological Restoration in Shanghai City; East China Normal University: Shanghai, China, 2021. [Google Scholar]
- Ma, B.; Zeng, W.; Xie, Y. The functional zoning method for natural parks: A case study of Huangshan Scenic Area. Acta Ecol. Sin. 2019, 39, 8286–8298. [Google Scholar] [CrossRef]
- Xiao, L.; Zhong, L.; Yu, H.; Zhou, R. Assessment of recreational use suitability of Qianjiangyuan National Park Pilot under the zoning constraints. Acta Ecol. Sin. 2019, 39, 1375–1384. [Google Scholar] [CrossRef]
- Yaffee, S.L. Beyond Polarization: Public Process and the Unlikely Story of California’s Marine Protected Areas; Island Press: Washington, DC, USA, 2020. [Google Scholar]
- Metcalfe, K.; Bréheret, N.; Chauvet, E.; Collins, T.; Curran, B.K.; Parnell, R.J.; Turner, R.A.; Witt, M.J.; Godley, B.J.; Grantham, H. Using satellite AIS to improve our understanding of shipping and fill gaps in ocean observation data to support marine spatial planning. J. Appl. Ecol. 2018, 55, 1834–1845. [Google Scholar] [CrossRef]
- Noble, M.M.; Harasti, D.; Fulton, C.J.; Doran, B. Identifying spatial conservation priorities using Traditional and Local Ecological Knowledge of iconic marine species and ecosystem threats. Biol. Conserv. 2020, 249, 108709. [Google Scholar] [CrossRef]
- Oestreich, W.K.; Chapman, M.S.; Crowder, L.B. A comparative analysis of dynamic management in marine and terrestrial systems. Front. Ecol. Environ. 2020, 18, 496–504. [Google Scholar] [CrossRef]
- Maxwell, S.M.; Hazen, E.L.; Lewison, R.L.; Dunn, D.C.; Bailey, H.; Bograd, S.J.; Briscoe, D.K.; Fossette, S.; Hobday, A.J.; Bennett, M.; et al. Dynamic ocean management: Defining and conceptualizing real-time management of the ocean. Mar. Policy 2015, 58, 42–50. [Google Scholar] [CrossRef]
- Gunderson, L.H.; Cosens, B.; Garmestani, A.S. Adaptive governance of riverine and wetland ecosystem goods and services. J. Environ. Manag. 2016, 183, 353–360. [Google Scholar] [CrossRef]
- McCook, L.J.; Ayling, T.; Cappo, M.; Choat, J.H.; Evans, R.D.; De Freitas, D.M.; Heupel, M.; Hughes, T.P.; Jones, G.P.; Mapstone, B.; et al. Adaptive management of the Great Barrier Reef: A globally significant demonstration of the benefits of networks of marine reserves. Proc. Natl. Acad. Sci. USA 2010, 107, 18278–18285. [Google Scholar] [CrossRef]
- Hennessey, T.M. Governance and adaptive management for estuarine ecosystems: The case of Chesapeake Bay. Coast. Manag. 1994, 22, 119–145. [Google Scholar] [CrossRef]
- EC. Directive 2008/56/EC of the European Parliament and of the Council of 17 June 2008 Establishing a Framework for Community Action in the Field of Marine Environmental Policy (Marine Strategy Framework Directive) (Text with EEA Relevance). 2008, pp. 19–40. Available online: https://eur-lex.europa.eu/eli/dir/2008/56/oj (accessed on 14 October 2025).
- Enemark, J. The Wadden Sea protection and management scheme—Towards an integrated coastal management approach? Ocean Coast. Manag. 2005, 48, 996–1015. [Google Scholar] [CrossRef]
- Foundation for Amazon Sustainability; Secretary of State for the Environment of Amazons. Action Plan for the Central Amazon Biosphere Reserve: PARBAC (2021–2024): Executive Summary; Foundation for Amazon Sustainability; Secretary of State for the Environment of Amazons: Amazonas, Brazil, 2021. [Google Scholar]
- Ouyang, Z.; Tang, X.; Du, A.; Zang, Z.; Xu, W. Building China’s national park systems scientifically: Challenges and opportunities. Natl. Park 2023, 1, 67–74. [Google Scholar] [CrossRef]
- Wu, C.; Yu, H.; Kou, M. Recent Advances for Research and Practice of National Parks and Protected Areas in China: Summary of the 2012–2022 the Sixth Seminar of Ecological Civilization and National Parks System. Landsc. Archit. Acad. J. 2022, 39, 4–10. [Google Scholar] [CrossRef]
- Gao, Y.; Huang, X.; Zhang, T.; Wang, Y.; Yang, G.; Zhuang, P. Research Advances in Coastal Estuarine Wetland Ecosystem in China: A Case Study of the Yangtze Estuary. Wetl. Sci. Manag. 2016, 12, 59–63. [Google Scholar] [CrossRef]
- Shen, Q. After “Birds Flying and Fish Leaping,” How to Create a High-Quality Ecological Space at the Yangtze River Estuary. Wenhui Daily. 17 January 2021. Available online: https://www.whb.cn/zhuzhan/kjwz/20210117/388521.html (accessed on 17 October 2025).
- Liu, S.; Cai, F.; He, Y.; Qi, H.; Rangel-Buitrago, N.; Liu, J.; Zheng, J. Integrating marine functional zoning in coastal planning: Lessons from the Xiasha Beach Resort case study. Ocean Coast. Manag. 2024, 249, 107016. [Google Scholar] [CrossRef]
- van der Voorn, T.; Quist, J.; Pahl-Wostl, C.; Haasnoot, M. Envisioning robust climate change adaptation futures for coastal regions: A comparative evaluation of cases in three continents. Mitig. Adapt. Strateg. Glob. Change 2015, 22, 519–546. [Google Scholar] [CrossRef]
- Tang, X.; Ouyang, Z.; Jiang, Y.; Ma, W.; Xu, W.; Chen, S.; Liu, Z. Spatial planning of nation park in China. Natl. Park 2023, 1, 1–10. [Google Scholar] [CrossRef]
- Zhang, Y.; Du, C.; Su, Y. International Experience of Adaptive Management of Wildlife Habitat Conservation and Its Enlightenments to the National Park Construction in China. Chin. Landsc. Archit. 2022, 38, 63–68. [Google Scholar] [CrossRef]
- Ke, F.; Wei, Q.; Zhang, G.; Hu, D.; Luo, J.; Zhuang, P. Investigations on the structure of spawning population of Chinese sturgeon (Acipenser sinensis) and the estimation of its stock. Freshw. Fish. 1992, 4, 7–11. [Google Scholar]
- Wei, Q. Conservation of Chinese sturgeon (Acipenser sinensis) based on its life history: Dilemma and breakthrough. J. Lake Sci. 2020, 32, 1297–1319. [Google Scholar] [CrossRef]
- Zhu, J.; Guo, W.; Li, Z.; Jiang, W. First Insights into the Migration Route and Spatial Distribution of the Endangered Chinese Sturgeon (Acipenser sinensis) in the Yangtze River Estuary. Fishes 2024, 9, 321. [Google Scholar] [CrossRef]
- Sun, S.; Song, Z.; Guo, L.; Duarte, C.M.; Macreadie, P.I.; Zhang, Z.; Fang, Y.; Chen, B.; Wang, Z.; Wang, W.; et al. A Spatial Baseline of China’s Blue Carbon Stocks for Improved Monitoring, Management, and Protection. Earth’s Future 2025, 13, e2024EF005380. [Google Scholar] [CrossRef]
- Mei, W.; Dong, H.; Qian, L.; Yan, J.; Hu, Y.; Wang, L. Effects of anthropogenic disturbances on the carbon sink function of Yangtze River estuary wetlands: A review of performance, process, and mechanism. Ecol. Indic. 2024, 159, 111643. [Google Scholar] [CrossRef]







| Control Zones | Functional Zones | Management Aims | First Phase Completed | Second Phase Completed | ||
|---|---|---|---|---|---|---|
| Area/km2 | Proportion/% | Area/km2 | Proportion/% | |||
| Core protected zone | Strictly protected area | Protect the concentrated distribution areas of Chinese sturgeon, white-headed crane and other national key protected wild animals and plants and their habitats, as well as the integrity and authenticity of the national representative coastal mudflat wetland natural ecosystem at the estuary of the middle and lower reaches of the Yangtze River. | 380.84 | 57.32% | 795.92 | 46.22% |
| General control zone | Ecological conservation area * | Control invasive alien species, such as Spartina alterniflora, and mitigate ecological risks, such as saltwater intrusion. | - | - | 73.94 | 4.29% |
| 41.7 | 6.28% | 258.13 | 14.99% | |||
| Production and living areas | Coordinate protection and development, maintain normal production and life under protection requirements, and promote green development transformation. | 209.82 | 31.58% | 514.05 | 29.85% | |
| Science education and recreation area | Protect the scenery and ecological environment, provide diverse recreational opportunities such as natural experiences, ecotourism, leisure and wellness, and natural education opportunities | 30.73 | 4.63% | 75.42 | 4.38% | |
| Service guarantee area | Provide necessary public services for visitors and provide a management system construction area for management departments. | 1.29 | 0.19% | 4.48 | 0.26% | |
| Summary | 664.38 | 100% | 1721.94 | 100% | ||
| Seasonal Zoning | Seasonal Control Management Scheme | Monitoring Data and Other Sources of Information | Feedback and Learning | Adaptive Management Strategies |
|---|---|---|---|---|
| Western Chongming | According to the annual situation of young Chinese sturgeon entering the YRE (usually in May each year) | - Real-time monitoring of juvenile Chinese sturgeon entry via acoustic telemetry and sonar systems - Annual surveys of fish populations and health assessments - Data from local fisheries and shipping traffic reports | -Annual review of management effectiveness based on sturgeon survival rates and population trends - Adaptive adjustment of seasonal timing and restrictions based on monitoring outcomes and new research findings | Seasonal control zones prohibit fishing and impose mandatory speed restrictions on juvenile fish during the fattening period at the YRE; During no seasonal control seasons, the area can engage in normal production activities such as shipping and fishing; |
| Chongming Dongtan | From June to August, until the Chinese sturgeon enters the sea for fattening | - Real-time monitoring of juvenile Chinese sturgeon entry via acoustic telemetry and sonar systems - Continuous environmental DNA (eDNA) sampling and automated underwater video surveillance - Collaboration with maritime authorities for ship movement data | - Quarterly workshops with stakeholders to evaluate disturbance levels and compliance -Iterative refinement of communication protocols and speed regulations based on feedback and observed impacts | Real-time monitoring and recording of the entry of juvenile Chinese sturgeon into the YRE; during seasonal control, release dynamic information to ship management and public, requiring ships to avoid or reduce speed and prohibit honking |
| Qidong | From June to September, the summer migration season for migratory birds | - Bird population counts and behavioral observations via drones and camera traps - Environmental data (e.g., water quality, prey availability) - Reports from community volunteers and patrol teams | - Seasonal debriefs with conservationists and local communities to assess bird responses and human compliance - Revise prohibited activities and monitoring techniques annually based on ecological and social feedback | Prohibit fishing, play, and photography in sandpiper habitats; increase monitoring with drones and infrared cameras; strengthen patrols to ensure control measures |
| Jiuduanshan Island | From June to September, the summer migration season for migratory birds | - Baseline biodiversity surveys and ecosystem health indicators - Ongoing research on key species and habitat use patterns - Stakeholder input from scientific committees and local experts | - Establish a framework for iterative strategy development as data becomes available - Regular interdisciplinary reviews to integrate new information and adapt management goals | Under development: potential strategies include seasonal access restrictions, habitat restoration, and species-specific protections |
Disclaimer/Publisher’s Note: The statements, opinions and data contained in all publications are solely those of the individual author(s) and contributor(s) and not of MDPI and/or the editor(s). MDPI and/or the editor(s) disclaim responsibility for any injury to people or property resulting from any ideas, methods, instructions or products referred to in the content. |
© 2025 by the authors. Licensee MDPI, Basel, Switzerland. This article is an open access article distributed under the terms and conditions of the Creative Commons Attribution (CC BY) license (https://creativecommons.org/licenses/by/4.0/).
Share and Cite
Peng, W.; Zhu, Z.; Liu, J.; Lin, Y.; Zhao, Q.; Yang, W.; Wu, C.; Cai, W. An Adaptive Management-Oriented Approach to Spatial Planning for Estuary National Parks: A Case Study of the Yangtze River Estuary, China. Water 2025, 17, 3002. https://doi.org/10.3390/w17203002
Peng W, Zhu Z, Liu J, Lin Y, Zhao Q, Yang W, Wu C, Cai W. An Adaptive Management-Oriented Approach to Spatial Planning for Estuary National Parks: A Case Study of the Yangtze River Estuary, China. Water. 2025; 17(20):3002. https://doi.org/10.3390/w17203002
Chicago/Turabian StylePeng, Wanting, Ziyu Zhu, Jia Liu, Yunshan Lin, Qin Zhao, Wenhui Yang, Chengzhao Wu, and Wenbo Cai. 2025. "An Adaptive Management-Oriented Approach to Spatial Planning for Estuary National Parks: A Case Study of the Yangtze River Estuary, China" Water 17, no. 20: 3002. https://doi.org/10.3390/w17203002
APA StylePeng, W., Zhu, Z., Liu, J., Lin, Y., Zhao, Q., Yang, W., Wu, C., & Cai, W. (2025). An Adaptive Management-Oriented Approach to Spatial Planning for Estuary National Parks: A Case Study of the Yangtze River Estuary, China. Water, 17(20), 3002. https://doi.org/10.3390/w17203002

