Sign in to use this feature.

Years

Between: -

Subjects

remove_circle_outline
remove_circle_outline
remove_circle_outline
remove_circle_outline

Journals

Article Types

Countries / Regions

Search Results (21)

Search Parameters:
Keywords = sun glint removal

Order results
Result details
Results per page
Select all
Export citation of selected articles as:
27 pages, 17353 KB  
Article
A Framework to Retrieve Water Quality Parameters in Small, Optically Diverse Freshwater Ecosystems Using Sentinel-2 MSI Imagery
by Matheus Henrique Tavares, David Guimarães, Joana Roussillon, Valentin Baute, Julien Cucherousset, Stéphanie Boulêtreau and Jean-Michel Martinez
Remote Sens. 2025, 17(15), 2729; https://doi.org/10.3390/rs17152729 - 7 Aug 2025
Viewed by 719
Abstract
Small lakes (<10 km2) provide a range of ecosystem services but are often overlooked in both monitoring efforts and limnological studies. Remote sensing has been increasingly used to complement in situ monitoring or to provide water colour data for unmonitored inland [...] Read more.
Small lakes (<10 km2) provide a range of ecosystem services but are often overlooked in both monitoring efforts and limnological studies. Remote sensing has been increasingly used to complement in situ monitoring or to provide water colour data for unmonitored inland water bodies. However, due to spatial, radiometric, and spectral constraints, it has been heavily focused on large lakes. Sentinel-2 MSI is the first sensor with the capability to consistently retrieve a wide range of essential water quality variables, such as chlorophyll-a concentration (chl-a) and water transparency, in small water bodies, and to provide long time series. Here, we provide and validate a framework for retrieving two variables, chl-a and turbidity, over lakes with diverse optical characteristics using Sentinel-2 imagery. It is based on GRS for atmospheric and sun glint correction, WaterDetect for water detection, and inversion models that were automatically selected based on two different sets of optical water types (OWTs)—one for each variable; for chl-a, we produced a blended product for improved spatial representation. To validate the approach, we compared the products with more than 600 in situ data from 108 lakes located in the Adour–Garonne river basins, ranging from 3 to ∼5000 ha, as well as remote sensing reflectance (Rrs) data collected during 10 field campaigns during the summer and spring seasons. Rrs retrieval (n = 65) was robust for bands 2 to 5, with MAPE varying from 15 to 32% and achieving correlation from 0.74 up to 0.92. For bands 6 to 8A, the Rrs retrieval was much less accurate, being influenced by adjacency effects. Glint removal significantly enhanced Rrs accuracy, with RMSE improving from 0.0067 to 0.0021 sr−1 for band 4, for example. Water quality retrieval showed consistent results, with an MAPE of 56%, an RMSE of 11.4 mg m−3, and an r of 0.76 for chl-a, and an MAPE of 47%, an RMSE of 9.7 NTU, and an r of 0.87 for turbidity, and no significant effect of lake area or lake depth on retrieval errors. The temporal and spatial representations of the selected parameters were also shown to be consistent, demonstrating that the framework is robust and can be applied over lakes as small as 3 ha. The validated methods can be applied to retrieve time series of chl-a and turbidity starting from 2016 and with a frequency of up to 5 days, largely expanding the database collected by water agencies. This dataset will be extremely useful for studying the dynamics of these small freshwater ecosystems. Full article
(This article belongs to the Section Remote Sensing in Geology, Geomorphology and Hydrology)
Show Figures

Figure 1

21 pages, 7212 KB  
Article
Combining Cirrus and Aerosol Corrections for Improved Reflectance Retrievals over Turbid Waters from Visible Infrared Imaging Radiometer Suite Data
by Bo-Cai Gao, Rong-Rong Li, Marcos J. Montes and Sean C. McCarthy
Oceans 2025, 6(2), 28; https://doi.org/10.3390/oceans6020028 - 14 May 2025
Cited by 1 | Viewed by 725
Abstract
The multi-band atmospheric correction algorithms, now referred to as remote sensing reflectance (Rrs) algorithms, have been implemented on a NASA computing facility for global remote sensing of ocean color and atmospheric aerosol parameters from data acquired with several satellite instruments, including [...] Read more.
The multi-band atmospheric correction algorithms, now referred to as remote sensing reflectance (Rrs) algorithms, have been implemented on a NASA computing facility for global remote sensing of ocean color and atmospheric aerosol parameters from data acquired with several satellite instruments, including the Visible Infrared Imaging Radiometer Suite (VIIRS) on board the Suomi spacecraft platform. These algorithms are based on the 2-band version of the SeaWiFS (Sea-Viewing Wide Field-of-View Sensor) algorithm. The bands centered near 0.75 and 0.865 μm are used for atmospheric corrections. In order to obtain high-quality Rrs values over Case 1 waters (deep clear ocean waters), strict masking criteria are implemented inside these algorithms to mask out thin clouds and very turbid water pixels. As a result, Rrs values are often not retrieved over bright Case 2 waters. Through our analysis of VIIRS data, we have found that spatial features of bright Case 2 waters are observed in VIIRS visible band images contaminated by thin cirrus clouds. In this article, we describe methods of combining cirrus and aerosol corrections to improve spatial coverage in Rrs retrievals over Case 2 waters. One method is to remove cirrus cloud effects using our previously developed operational VIIRS cirrus reflectance algorithm and then to perform atmospheric corrections with our updated version of the spectrum-matching algorithm, which uses shortwave IR (SWIR) bands above 1 μm for retrieving atmospheric aerosol parameters and extrapolates the aerosol parameters to the visible region to retrieve water-leaving reflectances of VIIRS visible bands. Another method is to remove the cirrus effect first and then make empirical atmospheric and sun glint corrections for water-leaving reflectance retrievals. The two methods produce comparable retrieved results, but the second method is about 20 times faster than the spectrum-matching method. We compare our retrieved results with those obtained from the NASA VIIRS Rrs algorithm. We will show that the assumption of zero water-leaving reflectance for the VIIRS band centered at 0.75 μm (M6) over Case 2 waters with the NASA Rrs algorithm can sometimes result in slight underestimates of water-leaving reflectances of visible bands over Case 2 waters, where the M6 band water-leaving reflectances are actually not equal to zero. We will also show conclusively that the assumption of thin cirrus clouds as ‘white’ aerosols during atmospheric correction processes results in overestimates of aerosol optical thicknesses and underestimates of aerosol Ångström coefficients. Full article
(This article belongs to the Special Issue Ocean Observing Systems: Latest Developments and Challenges)
Show Figures

Figure 1

18 pages, 5538 KB  
Article
A Novel Method for Eliminating Glint in Water-Leaving Radiance from UAV Multispectral Imagery
by Jong-Seok Lee, Sin-Young Kim and Young-Heon Jo
Remote Sens. 2025, 17(6), 996; https://doi.org/10.3390/rs17060996 - 12 Mar 2025
Cited by 1 | Viewed by 1303
Abstract
Unmanned Aerial Vehicle (UAV) high-resolution remote sensing imagery has been used for unprecedented coastal environment monitoring with ground sampling distance and time intervals of a few centimeters and seconds, respectively. However, high spatial-time resolutions of UAV remote sensing data consist of unexpected signals [...] Read more.
Unmanned Aerial Vehicle (UAV) high-resolution remote sensing imagery has been used for unprecedented coastal environment monitoring with ground sampling distance and time intervals of a few centimeters and seconds, respectively. However, high spatial-time resolutions of UAV remote sensing data consist of unexpected signals from water surface level changes induced by wind-driven currents and waves. This leads to non-linear and non-stationary forms of sun and sky glints in the UAV sea surface image. Consequently, these surface glints interfere with the detection of water body reflections and objects, reducing the accuracy and usability of the measurements. This study employed Fast and Adaptive Multidimensional Empirical Mode Decomposition (FA-MEMD) to separate the spatial periodicity of time-continuous multispectral images of the sea surface from the original data and retain non-oscillatory signals called residual images. The residual images effectively represented the spatial-temporal radiance and flow variations in the water body by correcting the regions of surface glint. This study presents three key findings: First, homogeneous surface radiance data with surface glint removed from the raw image sequence was acquired using FA-MEMD. Second, the continuous surface glint removal effect is validated through water-leaving radiance (Lw-SBA) measurements obtained via the Skylight-Blocked Approach (SBA) method. Comparisons showed that R2 values for the data obtained from clear water before and after surface glint removal were 0.02 and 0.56 with RMSE values of 8.37 × 10−5 and 5.51 × 10−5 W·m−2·sr−1, respectively, indicating an improvement rate of 34.19%. Third, a comparative analysis with previous study methods demonstrated that our approach yielded spatially and temporally uniform homogeneous surface radiance data with less variability than traditional methods. The spatially and temporally synchronized residual images and the Lw-SBA data showed high similarity, confirming that the FA-MEMD technique effectively removed the surface glint from wave-induced roughness, enhancing the reliability of high-resolution UAV sea color observations. Full article
Show Figures

Figure 1

21 pages, 8025 KB  
Article
Design and Characterization of a Portable Multiprobe High-Resolution System (PMHRS) for Enhanced Inversion of Water Remote Sensing Reflectance with Surface Glint Removal
by Shuangkui Liu, Ye Jiang, Kai Wang, Yachao Zhang, Zhe Wang, Xu Liu, Shiyu Yan and Xin Ye
Photonics 2024, 11(9), 837; https://doi.org/10.3390/photonics11090837 - 4 Sep 2024
Cited by 1 | Viewed by 1194
Abstract
Surface glint significantly reduces the measurement accuracy of remote sensing reflectance of water, Rrs, making it difficult to effectively use field measurements for studying water optical properties, accurately retrieving water quality parameters, and validating satellite remote sensing products. To accurately assess [...] Read more.
Surface glint significantly reduces the measurement accuracy of remote sensing reflectance of water, Rrs, making it difficult to effectively use field measurements for studying water optical properties, accurately retrieving water quality parameters, and validating satellite remote sensing products. To accurately assess the effectiveness of various glint removal methods and enhance the accuracy of water reflectance measurements, a portable multiprobe high-resolution System (PMHRS) is designed. The system is composed of a spectrometer, fiber bundles, an irradiance probe, and three radiance probes. The reliability and measurement accuracy of the PMHRS are ensured through rigorous laboratory radiometric calibration and temperature correction. The comprehensive uncertainty of laboratory calibration ranges from 1.29% to 1.43% for irradiance calibration and from 1.47% to 1.59% for radiance calibration. Field measurement results show a strong correlation with both synchronous ASD data, and Sen2Cor-atmospherically corrected Sentinel-2B data (R2 = 0.949, RMSE = 0.013; R2 = 0.926, RMSE = 0.0105). The water-leaving radiance measurements obtained under different solar elevation angles using three methods (M99 method, polarization method, and SBA) demonstrate that the improved narrow field-of-view polarization probe effectively removes surface glint across various solar elevation angles (with overall better performance than the traditional M99 method). At a solar elevation angle of 69.7°, the MAPD and MAD between the measurements of this method and those of the SBA are 5.8% and 1.4 × 10−4, respectively. The results demonstrate that the PMHRS system outperforms traditional methods in sun glint removal, significantly enhancing the accuracy of water remote sensing reflectance measurements and improving the validation quality of satellite data. This work provides a crucial technical foundation for the development of high-resolution continuous observation platforms in complex aquatic environments. It holds significant implications for improving the accuracy of field-based water remote sensing reflectance measurements and for enhancing the quality of water ecological monitoring data and satellite validation data. Full article
Show Figures

Figure 1

22 pages, 11112 KB  
Article
An Evaluation of Sun-Glint Correction Methods for UAV-Derived Secchi Depth Estimations in Inland Water Bodies
by Edvinas Tiškus, Martynas Bučas, Diana Vaičiūtė, Jonas Gintauskas and Irma Babrauskienė
Drones 2023, 7(9), 546; https://doi.org/10.3390/drones7090546 - 23 Aug 2023
Cited by 10 | Viewed by 3257
Abstract
This study investigates the application of unoccupied aerial vehicles (UAVs) equipped with a Micasense RedEdge-MX multispectral camera for the estimation of Secchi depth (SD) in inland water bodies. The research analyzed and compared five sun-glint correction methodologies—Hedley, Goodman, Lyzenga, Joyce, and threshold-removed glint—to [...] Read more.
This study investigates the application of unoccupied aerial vehicles (UAVs) equipped with a Micasense RedEdge-MX multispectral camera for the estimation of Secchi depth (SD) in inland water bodies. The research analyzed and compared five sun-glint correction methodologies—Hedley, Goodman, Lyzenga, Joyce, and threshold-removed glint—to model the SD values derived from UAV multispectral imagery, highlighting the role of reflectance accuracy and algorithmic precision in SD modeling. While Goodman’s method showed a higher correlation (0.92) with in situ SD measurements, Hedley’s method exhibited the smallest average deviation (0.65 m), suggesting its potential in water resource management, environmental monitoring, and ecological modeling. The study also underscored the quasi-analytical algorithm (QAA) potential in estimating SD due to its flexibility to process data from various sensors without requiring in situ measurements, offering scalability for large-scale water quality surveys. The accuracy of SD measures calculated using QAA was related to variability in water constituents of colored dissolved organic matter and the solar zenith angle. A practical workflow for SD acquisition using UAVs and multispectral data is proposed for monitoring inland water bodies. Full article
Show Figures

Figure 1

17 pages, 8851 KB  
Article
Integrating Machine Learning and a Spatial Contextual Algorithm to Detect Wildfire from Himawari-8 Data in Southwest China
by Chuanfeng Liu, Rui Chen and Binbin He
Forests 2023, 14(5), 919; https://doi.org/10.3390/f14050919 - 28 Apr 2023
Cited by 13 | Viewed by 2579
Abstract
Timely wildfire detection is helpful for fire monitoring and fighting. However, the available wildfire products with high temporal resolutions face problems, such as high omission error and commission error (false alarm) rates. This study proposed a wildfire detection algorithm combined with an improved [...] Read more.
Timely wildfire detection is helpful for fire monitoring and fighting. However, the available wildfire products with high temporal resolutions face problems, such as high omission error and commission error (false alarm) rates. This study proposed a wildfire detection algorithm combined with an improved spatial contextual algorithm and machine learning method in southwest China. First, a dataset consisting of a formation of high-confidence fire pixels combining the WLF (Himawari Wild Fire product) and VIIRS wildfire products was constructed. Then, a model to extract potential fire pixels was built using the random forest method. Additionally, an improved spatial contextual algorithm was used to identify actual fire pixels from potential fire pixels. Finally, strategies such as sun glint rejection were used to remove false alarms. As a result, the proposed algorithm performed better, with both a lower omission error rate and a lower commission error rate than the WLF product. It had a higher F1 score (0.47) than WLF (0.43) with VIIRS for reference, which means it is more suitable for wildfire detection. Full article
(This article belongs to the Section Forest Inventory, Modeling and Remote Sensing)
Show Figures

Figure 1

20 pages, 10846 KB  
Article
The Atmospheric Correction of COCTS on the HY-1C and HY-1D Satellites
by Zhihua Mao, Yiwei Zhang, Bangyi Tao, Jianyu Chen, Zengzhou Hao, Qiankun Zhu and Haiqing Huang
Remote Sens. 2022, 14(24), 6372; https://doi.org/10.3390/rs14246372 - 16 Dec 2022
Cited by 2 | Viewed by 2358
Abstract
The data quality of the remote sensing reflectance (Rrs) from the two ocean color satellites HaiYang-1C (HY-1C) and HaiYang-1D (HY-1D) and the consistency with other satellites are critical for the products. The Layer Removal Scheme for Atmospheric Correction (LRSAC) has [...] Read more.
The data quality of the remote sensing reflectance (Rrs) from the two ocean color satellites HaiYang-1C (HY-1C) and HaiYang-1D (HY-1D) and the consistency with other satellites are critical for the products. The Layer Removal Scheme for Atmospheric Correction (LRSAC) has been applied to process the data of the Chinese Ocean Color and Temperature Scanner (COCTS) on HY-1C/1D. The accuracy of the Rrs products was evaluated by the in situ dataset from the Marine Optical BuoY (MOBY) with a mean relative error (MRE) of −1.56% and a mean absolute relative error (MAE) of 17.31% for HY-1C. The MRE and MAE of HY-1D are 1.05% and 15.68%, respectively. The comparisons of the global daily Rrs imagery with the Moderate Resolution Imaging Spectroradiometer (MODIS) on Terra show an MRE of 10.94% and an MAE of 21.38%. The comparisons between HY-1D and Aqua exhibit similar results, with an MRE of 13.31% and an MAE of 21.46%. The percentages of valid pixels of the global daily images of HY-1C and HY-1D are 32.3% and 32.6%, much higher than that of Terra (11.9%) and Aqua (11.9%). The gaps in the 8-day composite images have been significantly reduced, with 83.9% of valid pixels for HY-1C and 85.4% for HY-1D, which are also much higher than that of Terra (52.9%) and Aqua (50.9%). The gaps due to the contamination of sun glint have been almost removed from the 3-day composite imagery, with valid pixels of 63.5% for HY-1C and 65.6% for HY-1D, which are higher than that of the 8-day imagery of Terra and Aqua. The patterns of HY-1C imagery exhibit a similarity with those of HY-1D, but they are different on a pixel scale, mainly due to the changes in the ocean dynamic features within 3 h. The evaluations of the COCTS indicate that the imagery of HY-1C/1D can be used as a kind of standard product. Full article
(This article belongs to the Special Issue Validation and Evaluation of Global Ocean Satellite Products)
Show Figures

Graphical abstract

25 pages, 10250 KB  
Article
A Contrast Minimization Approach to Remove Sun Glint in Landsat 8 Imagery
by Frank Fell
Remote Sens. 2022, 14(18), 4643; https://doi.org/10.3390/rs14184643 - 16 Sep 2022
Cited by 10 | Viewed by 4123
Abstract
Sun glint, i.e., direct solar radiation reflected from a water surface, negatively affects the accuracy of ocean color retrieval schemes if entering the field-of-view of the observing instrument. Herein, a simple and robust method to quantify the sun glint contribution to top-of-atmosphere reflectances [...] Read more.
Sun glint, i.e., direct solar radiation reflected from a water surface, negatively affects the accuracy of ocean color retrieval schemes if entering the field-of-view of the observing instrument. Herein, a simple and robust method to quantify the sun glint contribution to top-of-atmosphere reflectances in the visible and near-infrared is proposed, exploiting concomitant observations of the sun glint’s morphology in the shortwave infrared. The method, termed Glint Removal through Contrast Minimization (GRCM), requires high spatial resolution (ca. 10–50 m) imagery to resolve the sun glint’s characteristic morphology, meeting additional criteria on radiometric resolution, signal-to-noise ratio, and temporal delay between the individual band’s acquisitions. It has been applied with good success to a selection of cloud-free Landsat 8 Operational Land Imager (OLI) scenes, otherwise encompassing a wide range of environmental conditions in terms of observation geometry, glint intensity, water types, as well as aerosol and Rayleigh optical depths. GRCM is entirely image based and does not require ancillary information on the sea surface roughness or related parameters (e.g., surface wind), nor the presence of homogeneous clear water areas in the image under consideration. GRCM’s limitations are discussed, and its potential for sensors other than OLI as well as applications beyond glint removal are sketched. Full article
(This article belongs to the Special Issue Atmospheric Correction for Remotely Sensed Ocean Color Data)
Show Figures

Figure 1

25 pages, 3982 KB  
Article
Assessing an Atmospheric Correction Algorithm for Time Series of Satellite-Based Water-Leaving Reflectance Using Match-Up Sites in Australian Coastal Waters
by Fuqin Li, David L. B. Jupp, Thomas Schroeder, Stephen Sagar, Joshua Sixsmith and Passang Dorji
Remote Sens. 2021, 13(10), 1927; https://doi.org/10.3390/rs13101927 - 14 May 2021
Cited by 3 | Viewed by 3069
Abstract
An atmospheric correction algorithm for medium-resolution satellite data over general water surfaces (open/coastal, estuarine and inland waters) has been assessed in Australian coastal waters. In situ measurements at four match-up sites were used with 21 Landsat 8 images acquired between 2014 and 2017. [...] Read more.
An atmospheric correction algorithm for medium-resolution satellite data over general water surfaces (open/coastal, estuarine and inland waters) has been assessed in Australian coastal waters. In situ measurements at four match-up sites were used with 21 Landsat 8 images acquired between 2014 and 2017. Three aerosol sources (AERONET, MODIS ocean aerosol and climatology) were used to test the impact of the selection of aerosol optical depth (AOD) and Ångström coefficient on the retrieved accuracy. The initial results showed that the satellite-derived water-leaving reflectance can have good agreement with the in situ measurements, provided that the sun glint is handled effectively. Although the AERONET aerosol data performed best, the contemporary satellite-derived aerosol information from MODIS or an aerosol climatology could also be as effective, and should be assessed with further in situ measurements. Two sun glint correction strategies were assessed for their ability to remove the glint bias. The most successful one used the average of two shortwave infrared (SWIR) bands to represent sun glint and subtracted it from each band. Using this sun glint correction method, the mean all-band error of the retrieved water-leaving reflectance at the Lucinda Jetty Coastal Observatory (LJCO) in north east Australia was close to 4% and unbiased over 14 acquisitions. A persistent bias in the other strategy was likely due to the sky radiance being non-uniform for the selected images. In regard to future options for an operational sun glint correction, the simple method may be sufficient for clear skies until a physically based method has been established. Full article
(This article belongs to the Special Issue Atmospheric Correction for Remotely Sensed Ocean Color Data)
Show Figures

Figure 1

21 pages, 13529 KB  
Article
Impact of Monsoon-Transported Anthropogenic Aerosols and Sun-Glint on the Satellite-Derived Spectral Remote Sensing Reflectance in the Indian Ocean
by Rongjie Liu, Jie Zhang, Tingwei Cui and Haocheng Yu
Remote Sens. 2021, 13(2), 184; https://doi.org/10.3390/rs13020184 - 7 Jan 2021
Cited by 2 | Viewed by 2402
Abstract
Spectral remote sensing reflectance (Rrs(λ), sr−1) is one of the most important products of ocean color satellite missions, where accuracy is essential for retrieval of in-water, bio-optical, and biogeochemical properties. For the Indian Ocean (IO), where Rrs(λ) [...] Read more.
Spectral remote sensing reflectance (Rrs(λ), sr−1) is one of the most important products of ocean color satellite missions, where accuracy is essential for retrieval of in-water, bio-optical, and biogeochemical properties. For the Indian Ocean (IO), where Rrs(λ) accuracy has not been well documented, the quality of Rrs(λ) products from Moderate Resolution Imaging Spectroradiometer onboard both Terra (MODIS-Terra) and Aqua (MODIS-Aqua), and Visible Infrared Imaging Radiometer Suite onboard the Suomi National Polar-Orbiting Partnership spacecraft (VIIRS-NPP), is evaluated and inter-compared based on a quality assurance (QA) system, which can objectively grade each individual Rrs(λ) spectrum, with 1 for a perfect spectrum and 0 for an unusable spectrum. Taking the whole year of 2016 as an example, spatiotemporal pattern of Rrs(λ) quality in the Indian Ocean is characterized for the first time, and the underlying factors are elucidated. Specifically, QA analysis of the monthly Rrs(λ) over the IO indicates good quality with the average scores of 0.93 ± 0.02, 0.92 ± 0.02 and 0.92 ± 0.02 for VIIRS-NPP, MODIS-Aqua, and MODIS-Terra, respectively. Low-quality (~0.7) data are mainly found in the Bengal Bay (BB) from January to March, which can be attributed to the imperfect atmospheric correction due to anthropogenic absorptive aerosols transported by the northeasterly winter monsoon. Moreover, low-quality (~0.74) data are also found in the clear oligotrophic gyre zone (OZ) of the south IO in the second half of the year, possibly due to residual sun-glint contributions. These findings highlight the effects of monsoon-transported anthropogenic aerosols, and imperfect sun-glint removal on the Rrs(λ) quality. Further studies are advocated to improve the sun-glint correction in the oligotrophic gyre zone and aerosol correction in the complex ocean–atmosphere environment. Full article
(This article belongs to the Section Ocean Remote Sensing)
Show Figures

Graphical abstract

21 pages, 19989 KB  
Article
Machine Learning and the End of Atmospheric Corrections: A Comparison between High-Resolution Sea Surface Salinity in Coastal Areas from Top and Bottom of Atmosphere Sentinel-2 Imagery
by Encarni Medina-Lopez
Remote Sens. 2020, 12(18), 2924; https://doi.org/10.3390/rs12182924 - 9 Sep 2020
Cited by 26 | Viewed by 5431
Abstract
This paper introduces a discussion about the need for atmospheric corrections by comparing data-driven sea surface salinity (SSS) derived from Top- and Bottom-of-Atmosphere imagery. Atmospheric corrections are used to remove the effect of the atmosphere in reflectances acquired by satellite sensors. The Sentinel-2 [...] Read more.
This paper introduces a discussion about the need for atmospheric corrections by comparing data-driven sea surface salinity (SSS) derived from Top- and Bottom-of-Atmosphere imagery. Atmospheric corrections are used to remove the effect of the atmosphere in reflectances acquired by satellite sensors. The Sentinel-2 Level-2A product provides atmospherically corrected Bottom-of-Atmosphere (BOA) imagery, derived from Level-1C Top-of-Atmosphere (TOA) tiles using the Sen2Cor processor. SSS at high resolution in coastal areas (100m) is derived from multispectral signatures using artificial neural networks. These obtain relationships between satellite band information and in situ SSS data. Four scenarios with different input variables are tested for both TOA and BOA imagery, for interpolation (previous information on all platforms is available in the training dataset) and extrapolation (certain platforms are isolated and the network does not have any previous information on these) problems. Results show that TOA always outperforms BOA in terms of higher coefficient of determination (R2), lower mean absolute error (MAE) and lower most common error (μe). The best TOA results are R2=0.99, MAE=0.4PSU and μe=0.2PSU. Moreover, the evaluation of the neural network in all the pixels of Sentinel-2 tiles shows that BOA results are accurate only far away from the coast, while TOA data provides useful information on nearshore mixing patterns, estuarine processes and is able to estimate freshwater salinity values. This suggests that land adjacency corrections could be a relevant source of error. Sun glint corrections appear to be another source of error. TOA imagery is more accurate than BOA imagery when using machine learning algorithms and big data, as there is a clear loss of information in the atmospheric correction process that affects the multispectral–in situ relationships. Finally, the time and computational resources gained by avoiding atmospheric corrections can make the use of TOA imagery interesting in future studies, such as the estimation of chlorophyll or coloured dissolved organic matter. Full article
Show Figures

Graphical abstract

35 pages, 22490 KB  
Article
A Semi-Empirical Chlorophyll-a Retrieval Algorithm Considering the Effects of Sun Glint, Bottom Reflectance, and Non-Algal Particles in the Optically Shallow Water Zones of Sanya Bay Using SPOT6 Data
by Yan Yu, Shengbo Chen, Wenhan Qin, Tianqi Lu, Jian Li and Yijing Cao
Remote Sens. 2020, 12(17), 2765; https://doi.org/10.3390/rs12172765 - 26 Aug 2020
Cited by 11 | Viewed by 4793
Abstract
Chlorophyll-a (Chl-a) concentration retrieval is essential for water quality monitoring, aquaculture, and guiding coastline infrastructure construction. Compared with common ocean color satellites, land observation satellites have the advantage of a higher resolution and more data sources for retrieving the concentration of Chl-a from [...] Read more.
Chlorophyll-a (Chl-a) concentration retrieval is essential for water quality monitoring, aquaculture, and guiding coastline infrastructure construction. Compared with common ocean color satellites, land observation satellites have the advantage of a higher resolution and more data sources for retrieving the concentration of Chl-a from optically shallow waters. However, the sun glint (Rsg), bottom reflectance (Rb), and non-algal particle (NAP) derived from terrigenous matter affect the accuracy of Chl-a concentration retrieval using land observation satellite image data. In this paper, we propose a semi-empirical algorithm based on the remote sensing reflectance (Rrs) of SPOT6 to retrieve the Chl-a concentration in Sanya Bay (SYB), considering the effect of Rsg, Rb, and NAP. In this semi-empirical algorithm, the Cox–Munk anisotropic model and radiative transfer model (RTM) were used to reduce the effects of Rsg and Rb on Rrs, and the Chl-a concentration was retrieved by the Chl-a absorption coefficient at 490 nm (aphy(490)) to remove the effect of NAP. The semi-empirical algorithm was in the form of Chl-a = 43.3[aphy(490)]1.454, where aphy (490) was calculated by the total absorption coefficient and the absorption coefficients of each component by empirical algorithms. The results of the Chl-a concentration retrieval show the following: (1) SPOT6 data are available for Chl-a retrieval using this semi-empirical algorithm in oligotrophic or mesotrophic coastal waters, and the accuracy of the algorithm can be improved by removing the effects of Rsg, Rb, and NAP (R2 from 0.71 to 0.93 and root mean square error (RMSE) from 0.23 to 0.11 ug/L); (2) empirical algorithms based on the blue-green band are suitable for oligotrophic or mesotrophic coastal waters, and the algorithm based on the blue-green band difference Chl-a index (DCI) has stronger anti-interference in terms of the effects of sun glint and bottom reflectance than the algorithm based on the blue-green ratio (BGr); (3) in the case of ignoring Rsg unrelated to inherent optical properties (IOPs), NAP is the biggest interference factor when >9.5 mg/L and the effect of bottom reflectance should be considered when the water depth (H) <5 m in SYB; and (4) the inherent optical properties of the waters in SYB are dominated by NAP (Chl-a = 0.2–2.6 ug/L and NAP = 2.2–30.1 mg/L), and the nutrients are concentrated by enclosed terrain and southeast current. This semi-empirical algorithm for Chl-a concentration retrieval has the potential to monitor Chl-a in oligotrophic and mesotrophic coastal waters using other land observation satellites (e.g., Landsat8 OLI, ASTER, and GaoFen2). Full article
Show Figures

Graphical abstract

15 pages, 4615 KB  
Technical Note
Hyperspectral Imaging from a Multipurpose Floating Platform to Estimate Chlorophyll-a Concentrations in Irrigation Pond Water
by Geonwoo Kim, Insuck Baek, Matthew D. Stocker, Jaclyn E. Smith, Andrew L. Van Tassell, Jianwei Qin, Diane E. Chan, Yakov Pachepsky and Moon S. Kim
Remote Sens. 2020, 12(13), 2070; https://doi.org/10.3390/rs12132070 - 27 Jun 2020
Cited by 19 | Viewed by 5089
Abstract
This study provides detailed information about the use of a hyperspectral imaging system mounted on a motor-driven multipurpose floating platform (MFP) for water quality sensing and water sampling, including the spatial and spectral calibration for the camera, image acquisition and correction procedures. To [...] Read more.
This study provides detailed information about the use of a hyperspectral imaging system mounted on a motor-driven multipurpose floating platform (MFP) for water quality sensing and water sampling, including the spatial and spectral calibration for the camera, image acquisition and correction procedures. To evaluate chlorophyll-a concentrations in an irrigation pond, visible/near-infrared hyperspectral images of the water were acquired as the MFP traveled to ten water sampling locations along the length of the pond, and dimensionality reduction with correlation analysis was performed to relate the image data to the measured chlorophyll-a data. About 80,000 sample images were acquired by the line-scan method. Image processing was used to remove sun-glint areas present in the raw hyperspectral images before further analysis was conducted by principal component analysis (PCA) to extract three key wavelengths (662 nm, 702 nm, and 752 nm) for detecting chlorophyll-a in irrigation water. Spectral intensities at the key wavelengths were used as inputs to two near-infrared (NIR)-red models. The determination coefficients (R2) of the two models were found to be about 0.83 and 0.81. The results show that hyperspectral imagery from low heights can provide valuable information about water quality in a fresh water source. Full article
(This article belongs to the Special Issue Remote Sensing for Water Resources Assessment in Agriculture)
Show Figures

Graphical abstract

24 pages, 13712 KB  
Article
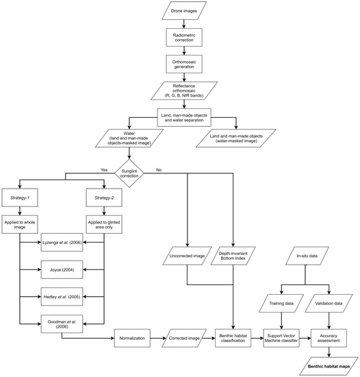
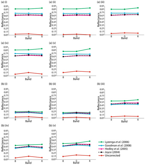
Coral Reef Mapping of UAV: A Comparison of Sun Glint Correction Methods
by Aidy M Muslim, Wei Sheng Chong, Che Din Mohd Safuan, Idham Khalil and Mohammad Shawkat Hossain
Remote Sens. 2019, 11(20), 2422; https://doi.org/10.3390/rs11202422 - 18 Oct 2019
Cited by 38 | Viewed by 8351
Abstract
Although methods were proposed for eliminating sun glint effects from airborne and satellite images over coral reef environments, a method was not proposed previously for unmanned aerial vehicle (UAV) image data. De-glinting in UAV image analysis may improve coral distribution mapping accuracy result [...] Read more.
Although methods were proposed for eliminating sun glint effects from airborne and satellite images over coral reef environments, a method was not proposed previously for unmanned aerial vehicle (UAV) image data. De-glinting in UAV image analysis may improve coral distribution mapping accuracy result compared with an uncorrected image classification technique. The objective of this research was to determine accuracy of coral reef habitat classification maps based on glint correction methods proposed by Lyzenga et al., Joyce, Hedley et al., and Goodman et al. The UAV imagery collected from the coral-dominated Pulau Bidong (Peninsular Malaysia) on 20 April 2016 was analyzed in this study. Images were pre-processed with the following two strategies: Strategy-1 was the glint removal technique applied to the whole image, while Strategy-2 used only the regions impacted by glint instead of the whole image. Accuracy measures for the glint corrected images showed that the method proposed by Lyzenga et al. following Strategy-2 could eliminate glints over the branching coral—Acropora (BC), tabulate coral—Acropora + Montipora (TC), patch coral (PC), coral rubble (R), and sand (S) with greater accuracy than the other four methods using Strategy-1. Tested in two different coral environments (Site-1: Pantai Pasir Cina and Site-2: Pantai Vietnam), the glint-removed UAV imagery produced reliable maps of coral habitat distribution with finer details. The proposed strategies can potentially be used to remove glint from UAV imagery and may improve usability of glint-affected imagery, for analyzing spatiotemporal changes of coral habitats from multi-temporal UAV imagery. Full article
(This article belongs to the Section Coral Reefs Remote Sensing)
Show Figures

Graphical abstract

13 pages, 4929 KB  
Letter
Filling the Gaps of Missing Data in the Merged VIIRS SNPP/NOAA-20 Ocean Color Product Using the DINEOF Method
by Xiaoming Liu and Menghua Wang
Remote Sens. 2019, 11(2), 178; https://doi.org/10.3390/rs11020178 - 18 Jan 2019
Cited by 69 | Viewed by 6898
Abstract
The Visible Infrared Imaging Radiometer Suite (VIIRS) on the Suomi National Polar-orbiting Partnership (SNPP) and National Oceanic and Atmospheric Administration (NOAA)-20 has been providing a large amount of global ocean color data, which are critical for monitoring and understanding of ocean optical, biological, [...] Read more.
The Visible Infrared Imaging Radiometer Suite (VIIRS) on the Suomi National Polar-orbiting Partnership (SNPP) and National Oceanic and Atmospheric Administration (NOAA)-20 has been providing a large amount of global ocean color data, which are critical for monitoring and understanding of ocean optical, biological, and ecological processes and phenomena. However, VIIRS-derived daily ocean color images on either SNPP or NOAA-20 have some limitations in ocean coverage due to its swath width, high sensor-zenith angle, high sun glint, and cloud, etc. Merging VIIRS ocean color products derived from the SNPP and NOAA-20 significantly increases the spatial coverage of daily images. The two VIIRS sensors on the SNPP and NOAA-20 have similar sensor characteristics, and global ocean color products are generated using the same Multi-Sensor Level-1 to Level-2 (MSL12) ocean color data processing system. Therefore, the merged VIIRS ocean color data from the two sensors have high data quality with consistent statistical property and accuracy globally. Merging VIIRS SNPP and NOAA-20 ocean color data almost removes the gaps of missing pixels due to high sensor-zenith angles and high sun glint contamination, and also significantly reduces the gaps due to cloud cover. However, there are still gaps of missing pixels in the merged ocean color data. In this study, the Data Interpolating Empirical Orthogonal Functions (DINEOF) are applied on the merged VIIRS SNPP/NOAA-20 global Level-3 ocean color data to completely reconstruct the missing pixels. Specifically, DINEOF is applied to 30 days of daily merged global Level-3 chlorophyll-a (Chl-a) data of 9-km spatial resolution from 19 June to 18 July 2018. To quantitatively evaluate the accuracy of the DINEOF reconstructed data, a set of valid pixels are intentionally treated as “missing pixels”, so that reconstructed data can be compared with the original data. Results show that mean ratios of the reconstructed/original are 1.012, 1.012, 1.015, and 0.997 for global ocean, oligotrophic waters, deep waters, and coastal and inland waters, respectively. The corresponding standard deviation (SD) of the ratios are 0.200, 0.164, 0.182, and 0.287, respectively. Gap-filled daily Chl-a images reveal many large-scale and meso-scale ocean features that are invisible in the original SNPP or NOAA-20 Chl-a images. It is also demonstrated that the gap-filled data based on the merged products show more details in the dynamic ocean features than those based on SNPP or NOAA-20 alone. Full article
(This article belongs to the Special Issue Fiducial Reference Measurements for Satellite Ocean Colour)
Show Figures

Graphical abstract

Back to TopTop