Sign in to use this feature.

Years

Between: -

Subjects

remove_circle_outline
remove_circle_outline
remove_circle_outline
remove_circle_outline
remove_circle_outline
remove_circle_outline

Journals

Article Types

Countries / Regions

Search Results (12)

Search Parameters:
Keywords = submerged combustion

Order results
Result details
Results per page
Select all
Export citation of selected articles as:
15 pages, 5846 KB  
Article
The Effect of Ore Pre-Heating on the Operation of a 300 kVA Submerged Arc Furnace for High Carbon Ferromanganese Alloy Production—Pilot Study Results
by Matale Samuel Moholwa, Sello Peter Tsebe, Derek Hayman, Sanda Moloane, Joalet Steenkamp, Martin Sitefane and Driaan Bezuidenhout
Minerals 2025, 15(9), 968; https://doi.org/10.3390/min15090968 - 13 Sep 2025
Viewed by 405
Abstract
The effect of ore pre-heating on the operation of a 300 kVA Submerged Arc Furnace (SAF) for high carbon ferromanganese (HCFeMn) alloy was investigated. The two types of Mn ores from the Kalahari Manganese Field (KMF) were used in the investigation (Ore #1 [...] Read more.
The effect of ore pre-heating on the operation of a 300 kVA Submerged Arc Furnace (SAF) for high carbon ferromanganese (HCFeMn) alloy was investigated. The two types of Mn ores from the Kalahari Manganese Field (KMF) were used in the investigation (Ore #1 and Ore #2). Quartz and coke sourced from South Africa were used as a fluxing agent and a reductant, respectively. The Mn ores, reductant and fluxing agent were delivered to Mintek with a size range of +6–20 mm and were sent to our in-house laboratories to determine the chemical and physical properties. The samples were taken for Inductively Coupled Plasma Optical Emission Spectroscopy (ICP-OES), combustion method (LECO), proximate analysis and quantitative X-ray diffraction (QXRD). A newly designed and constructed pilot facility at Mintek was used in the investigation. The facility included a 1 t/h rotary kiln coupled to an electric arc furnace supplied with an alternating current (AC) with a 300 kVA tap-changer transformer. The main aim of the investigation was to demonstrate the effect of ore pre-heating to 600 °C on the furnace energy consumption and CO/CO2 emissions. The experimental approach adopted involved feeding Mn ore to establish baseline operating conditions, followed by feeding of Mn ore pre-heated with a rotary kiln to compare operational parameters. The pilot campaign experienced several operational challenges but there were periods of stable operation that enabled data collection for furnace energy consumption and CO/CO2 emissions. The effect of pre-heating the ore to 600 °C on the SAF energy consumption and CO/CO2 emissions was demonstrated successfully and revealed that energy savings and reduction in furnace CO2 emissions is achievable. Pre-heating Mn ore to 600 °C lowered the furnace energy consumption by an average of 22.5% and CO2 emissions by an average of 37%. The campaign also achieved an overall manganese recovery of 86%. Operating the furnace with hot feed increased the heat losses through the roof by 300% compared to heat losses observed during cold feed. There were also no significant changes in the furnace electrical parameters observed between the two feed modes. Full article
(This article belongs to the Section Mineral Processing and Extractive Metallurgy)
Show Figures

Figure 1

20 pages, 14154 KB  
Article
Differential Cytotoxicity and Inflammatory Responses to Particulate Matter Components in Airway Structural Cells
by Nilofar Faruqui, Sofie Orell, Camilla Dondi, Zaira Leni, Daniel M. Kalbermatter, Lina Gefors, Jenny Rissler, Konstantina Vasilatou, Ian S. Mudway, Monica Kåredal, Michael Shaw and Anna-Karin Larsson-Callerfelt
Int. J. Mol. Sci. 2025, 26(2), 830; https://doi.org/10.3390/ijms26020830 - 20 Jan 2025
Cited by 4 | Viewed by 3960
Abstract
Particulate matter (PM) is a major component of ambient air pollution. PM exposure is linked to numerous adverse health effects, including chronic lung diseases. Air quality guidelines designed to regulate levels of ambient PM are currently based on the mass concentration of different [...] Read more.
Particulate matter (PM) is a major component of ambient air pollution. PM exposure is linked to numerous adverse health effects, including chronic lung diseases. Air quality guidelines designed to regulate levels of ambient PM are currently based on the mass concentration of different particle sizes, independent of their origin and chemical composition. The objective of this study was to assess the relative hazardous effects of carbonaceous particles (soot), ammonium nitrate, ammonium sulfate, and copper oxide (CuO), which are standard components of ambient air, reflecting contributions from primary combustion, secondary inorganic constituents, and non-exhaust emissions (NEE) from vehicular traffic. Human epithelial cells representing bronchial (BEAS-2B) and alveolar locations (H441 and A549) in the airways, human lung fibroblasts (HFL-1), and rat precision-cut lung slices (PCLS) were exposed in submerged cultures to different concentrations of particles for 5–72 h. Following exposure, cell viability, metabolic activity, reactive oxygen species (ROS) formation, and inflammatory responses were analyzed. CuO and, to a lesser extent, soot reduced cell viability in a dose-dependent manner, increased ROS formation, and induced inflammatory responses. Ammonium nitrate and ammonium sulfate did not elicit any significant cytotoxic responses but induced immunomodulatory alterations at very high concentrations. Our findings demonstrate that secondary inorganic components of PM have a lower hazard cytotoxicity compared with combustion-derived and indicative NEE components, and alveolar epithelial cells are more sensitive to PM exposure. This information should help to inform which sources of PM to target and feed into improved, targeted air quality guidelines. Full article
(This article belongs to the Special Issue Toxicity Mechanism of Emerging Pollutants)
Show Figures

Figure 1

14 pages, 4540 KB  
Article
Simulation and Economic Benefit Analysis of Carburetor Combined Transport in Winter at a Liquefied Natural Gas Receiving Station
by Song Cao, Tao Luan, Pengliang Zuo, Xiaolei Si, Pu Xie and Yingjun Guo
Energies 2025, 18(2), 276; https://doi.org/10.3390/en18020276 - 10 Jan 2025
Cited by 5 | Viewed by 1241
Abstract
In the winter, a certain LNG receiving terminal operates exclusively with the submerged combustion vaporizer (SCV). However, due to the high operational costs associated with the SCV, a new combined operation scheme utilizing both the SCV and the open rack vaporizer (ORV) has [...] Read more.
In the winter, a certain LNG receiving terminal operates exclusively with the submerged combustion vaporizer (SCV). However, due to the high operational costs associated with the SCV, a new combined operation scheme utilizing both the SCV and the open rack vaporizer (ORV) has been proposed. First, models for the SCV and ORV gasification units were developed in Aspen HYSYS and validated using actual operational parameters. Next, the relationship between the seawater inlet–outlet temperature difference and the minimum seawater flow rate for the ORV was determined, and an optimized seawater pump operation strategy, considering LNG export volumes, was formulated. Additionally, the relationship between the SCV fuel gas flow rate and LNG export volume was analyzed, and a comparison was made between the operating costs of SCV running independently and the combined SCV-ORV operation under winter conditions. The results of the combined operation experiments indicated that at a seawater inlet–outlet temperature difference of 3 °C, the joint operation mode could save costs by 70–77%; at 2.5 °C difference, it saves 60–67%; at 2 °C difference, it saves 45–50%; at 1.5 °C difference, it saves 35–38%; and at 1 °C difference, it saves 20–23%. This approach achieves optimized economic performance for LNG terminal operations. Full article
(This article belongs to the Section C: Energy Economics and Policy)
Show Figures

Figure 1

24 pages, 5953 KB  
Article
Integrating Fuzzy FMEA and RAM Analysis for Evaluating Modernization Strategies in an LNG Plant Pumping and Vaporization Facility
by Orlando Durán, Fabián Orellana, Gabriel Lobos and Alexis Ibacache
Appl. Sci. 2024, 14(22), 10729; https://doi.org/10.3390/app142210729 - 20 Nov 2024
Cited by 2 | Viewed by 1718
Abstract
In today’s competitive industrial landscape, Reliability Engineering plays a vital role in minimizing costs and expenses in energy projects. The main focus of this paper is to propose the integration of a fuzzy-based FMECA process into a RAM analysis to assess modernization and [...] Read more.
In today’s competitive industrial landscape, Reliability Engineering plays a vital role in minimizing costs and expenses in energy projects. The main focus of this paper is to propose the integration of a fuzzy-based FMECA process into a RAM analysis to assess modernization and reconfiguration strategies for LNG facilities. This approach estimates, through a systematic procedure, the system’s failure probabilities and gauges the impact of various maintenance and topological modification initiatives on the asset and the system’s availability as a driver of profitability. A methodology based on fuzzy-FMEA is proposed to collect and process imprecise data about reliability and maintainability of the components of the facility. Furthermore, Monte Carlo-based RAM experiments are performed. The selection of parameters for conducting Monte Carlo experiments is done after the defuzzification of MTBF and MTTR values defined in the FMEA stage. The proposed procedure allows for the prediction of the system’s reliability across hypothetical scenarios, incorporating design tweaks and potential improvements. As a case study, the proposed was applied to a Pumping and Vaporization facility in a Chilean LNG plant. Sensitivity analysis was performed on critical elements, leading to an optimization strategy for key components like Open Rack Vaporizers (ORV) and Submerged Combustion Vaporizers (SCV). The anticipated availability rate was found to be 99.95% over an 8760 h operating period. Final conclusions and managerial insights are discussed. Full article
(This article belongs to the Special Issue Advances and Challenges in Reliability and Maintenance Engineering)
Show Figures

Figure 1

14 pages, 34977 KB  
Article
Experimental Study on Submerged Nozzle Damping Characteristics of Solid Rocket Motor
by Xinyan Li, Zhenglong Chen, Xiaosi Li, Bo Xu and Shengnan Wang
Aerospace 2024, 11(9), 759; https://doi.org/10.3390/aerospace11090759 - 16 Sep 2024
Cited by 2 | Viewed by 1999
Abstract
Acoustic instabilities in solid rocket motors (SRMs) can lead to severe performance deterioration and structural damage. Nozzle damping accounts for the main acoustic dissipation source, and it is highly dependent on geometric parameters and operating conditions. This study experimentally investigated the acoustic damping [...] Read more.
Acoustic instabilities in solid rocket motors (SRMs) can lead to severe performance deterioration and structural damage. Nozzle damping accounts for the main acoustic dissipation source, and it is highly dependent on geometric parameters and operating conditions. This study experimentally investigated the acoustic damping characteristics of submerged nozzles in SRMs, focusing on the effects of submerged cavity dimensions, nozzle convergent angle, throat-to-port area ratio, and mean pressure variations on the longitudinal instability. The steady-state wave decay method was used to quantify the acoustic damping, and a designed rotary valve system was employed to introduce periodic pressure oscillations in the high-pressure combustion chamber. The results revealed that a larger submerged cavity would reduce the nozzle damping efficiency, with the elimination of the submerged cavity enhancing the nozzle decay coefficient magnitude by 41.9%. Furthermore, increasing the nozzle convergent angle was found to amplify acoustic wave reflection, thereby diminishing damping performance. A linear inverse relationship was observed between the throat-to-port area ratio and the decay coefficient, with a 125% increase in the ratio resulting in a 24.3% reduction in the decay coefficient. Interestingly, despite the formation of complex vortices in the submerged cavity, the mean pressure variation presented negligible effects on acoustic damping characteristics, and its damping performance is similar to a simple nozzle without a cavity. These findings provide valuable experimental data for predicting the stability of a solid rocket motor with a submerged nozzle and offer insights into the optimization of submerged nozzle designs for higher acoustic damping in SRMs. Full article
(This article belongs to the Section Aeronautics)
Show Figures

Figure 1

31 pages, 18458 KB  
Article
Cooling of 1 MW Electric Motors through Submerged Oil Impinging Jets for Aeronautical Applications
by Giuseppe Di Lorenzo, Diego Giuseppe Romano, Antonio Carozza and Antonio Pagano
Aerospace 2024, 11(7), 585; https://doi.org/10.3390/aerospace11070585 - 17 Jul 2024
Cited by 6 | Viewed by 4321
Abstract
Electrification of aircraft is a very challenging task as the demand for energy and power is high. While the storage and generation of electrical energy are widely studied due to the limited specific energy and specific power of batteries and fuel cells, electric [...] Read more.
Electrification of aircraft is a very challenging task as the demand for energy and power is high. While the storage and generation of electrical energy are widely studied due to the limited specific energy and specific power of batteries and fuel cells, electric machines (power electronics and motors) which have years of experience in many industrial fields must be improved when applied to aviation: they generally have a high efficiency but the increase in power levels determines significant thermal loads which, unlike internal combustion engines (ICE), cannot be rejected with the exhaust. There is therefore a need for thermal management systems (TMSs) with the main objective of maintaining operating temperatures below the maximum level required by electric machines. Turboprop aircraft, such as the ATR 72 or the Dash 8-Q400, are commonly used for regional transport and are equipped with two gas turbine engines whose combined power is in the order of 4 MW. Electric and hybrid propulsion systems for these aircraft are being studied by several leading commercial aviation industries and start-ups, and the 1MW motor size seems to be the main option as it could be used in different aircraft configurations, particularly those that exploit distributed electric propulsion. With reference to the topics mentioned above, the present work presents the design of a TMS for a high-power motor/generator whose electrical architecture is known. Once integrated with the electrical part, the TMS must allow a weight/power ratio of 14 kW/kg (or 20 kW/kg at peak power) while maintaining the temperature below the limit temperature with reasonable safety margins. Submerged jet oil is the cooling technique here applied with a focus on diathermic oil. Parameters affecting cooling, like rotor speed and filling factor, are analysed with advanced CFD. Full article
(This article belongs to the Special Issue Electric Machines for Electrified Aircraft Propulsion)
Show Figures

Figure 1

19 pages, 9957 KB  
Article
The Submerged Nozzle Damping Characteristics in Solid Rocket Motor
by Xiaosi Li, Kai Pang and Xinyan Li
Aerospace 2023, 10(2), 191; https://doi.org/10.3390/aerospace10020191 - 16 Feb 2023
Cited by 6 | Viewed by 2841
Abstract
In this paper, the effects of the geometry of a submerged nozzle on the nozzle damping characteristics are studied numerically. Firstly, the numerical method is verified by the previous experimental data. Then, the mesh sensitivity analysis and the monitor position independence analysis are [...] Read more.
In this paper, the effects of the geometry of a submerged nozzle on the nozzle damping characteristics are studied numerically. Firstly, the numerical method is verified by the previous experimental data. Then, the mesh sensitivity analysis and the monitor position independence analysis are carried out. Thirdly, the effects of nozzle geometry on nozzle damping are systematically studied, and focuses are placed on the cavity size, convergent angle and divergent angle. The pulse decay method is utilized to evaluate the nozzle decay coefficient. Several important results are obtained: the submerged cavity with large volume leads to low frequency acoustic oscillations in the combustion chamber and corresponds to a small nozzle decay coefficient; then, as the nozzle convergent angle is decreased, the nozzle decay coefficient is increased. In addition, the nozzle divergent angle has a trivial effect on the nozzle decay coefficient; and lastly, the effects of the temperature on the nozzle damping capability are conducted. The results show that an increase of the working temperature leads to an increase of the nozzle decay coefficient; therefore, the damping force is increased. Full article
(This article belongs to the Section Astronautics & Space Science)
Show Figures

Figure 1

10 pages, 5944 KB  
Article
Oxidation-Affected Erosion of Porous Ni-Al Intermetallic Alloy in Combustion Applications: Pore-Scale Simulation
by Igor Yakovlev, Daniil Astakhov, Sergey Zambalov, Nikita Pichugin and Anatoly Maznoy
Metals 2023, 13(2), 277; https://doi.org/10.3390/met13020277 - 30 Jan 2023
Cited by 3 | Viewed by 2094
Abstract
Advanced high-temperature oxidation resistance is a crucial characteristic of metallic materials in porous burners. Extreme combustion conditions could lead to oxidation-affected erosion of porous media at a long-time period of burner operation. In this paper, we numerically simulated oxide scale growth at a [...] Read more.
Advanced high-temperature oxidation resistance is a crucial characteristic of metallic materials in porous burners. Extreme combustion conditions could lead to oxidation-affected erosion of porous media at a long-time period of burner operation. In this paper, we numerically simulated oxide scale growth at a porous radiant burner fabricated by Ni-Al intermetallic alloy using the combustion synthesis method, focusing on the structure degradation caused by periodic oxide scale spallation. A three-dimensional geometrical model of a porous intermetallic scaffold was obtained by scanning the porous burner using the X-ray CT technique. The surface erosion was modeled by the surface reconstruction based on calculated values of spalled oxide layer thickness. The simulation revealed that the submerged flame results in non-uniform distribution of the temperature at the solid surface. Such non-isothermal conditions lead to a two-times thicker oxide scale at the external surface of the burner. Thin struts of the intermetallic scaffold are prone to oxidation-affected erosion first, which forms discontinues and further fragmentation. The porous scaffold could lose about 50% of initial weight before fragmentation under conditions with intense oxide spallation. In such large structural degradation, the average flow velocity could reduce by a factor of 3, leading to changing of flame stabilization region. Full article
Show Figures

Figure 1

14 pages, 2583 KB  
Article
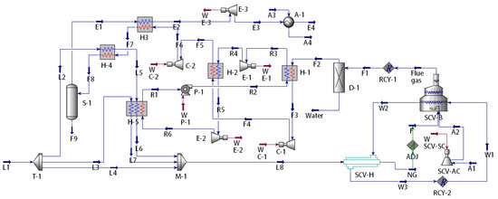
Research on Process of SCV Flue Gas Carbon Capture Based on LNG Cold Energy
by Kun Huang, Kun Chen, Cheng Huang, Lin Wang and Juan Chen
Processes 2022, 10(12), 2546; https://doi.org/10.3390/pr10122546 - 30 Nov 2022
Cited by 3 | Viewed by 2920
Abstract
Under the guidance of China’s goal of achieving carbon neutrality by 2060, the petrochemical industry is increasingly adopting energy-saving and emission-reduction technologies. To realize the low carbon operation of the LNG (liquefied natural gas) receiving terminal, an innovative SCV (submerged combustion vaporizer) flue [...] Read more.
Under the guidance of China’s goal of achieving carbon neutrality by 2060, the petrochemical industry is increasingly adopting energy-saving and emission-reduction technologies. To realize the low carbon operation of the LNG (liquefied natural gas) receiving terminal, an innovative SCV (submerged combustion vaporizer) flue gas carbon capture system using LNG cold energy was established, and the system also combined with an ORC (organic Rankine cycle). HYSYS software was used to simulate the process of the SCV flue gas carbon capture system and the LNG regasification system. The simulation results showed that the proposed system has low carbon emission and low energy consumption performance. Moreover, the sensitivity analysis of the evaporation pressure of working fluids, CO2 capture pressure, and CO2 capture temperature was carried out. The key parameters were optimized by HYSYS software to achieve the optimal operation cost of the system. When the evaporation pressure of working fluids, CO2 capture pressure, and CO2 capture temperature were set as 1300 kPa, 750 kPa, and 143.15 K, respectively, the optimized system resulted in an exergy efficiency of 13.63%, an LNG cold exergy utilization rate of 77.49%, a CO2 capture rate of 94.9%, and a CO2 capture capacity of 6620.4 kg/h. Full article
Show Figures

Figure 1

13 pages, 3633 KB  
Article
On the Application of Artificial Neural Network for Classification of Incipient Faults in Dissolved Gas Analysis of Power Transformers
by Bonginkosi A. Thango
Mach. Learn. Knowl. Extr. 2022, 4(4), 839-851; https://doi.org/10.3390/make4040042 - 26 Sep 2022
Cited by 11 | Viewed by 3214
Abstract
Oil-submerged transformer is one of the inherent instruments in the South African power system. Transformer malfunction or impairment may interpose the operation of the electric power distribution and transmission system, coupled with liability for high overhaul costs. Hence, recognition of inchoate faults in [...] Read more.
Oil-submerged transformer is one of the inherent instruments in the South African power system. Transformer malfunction or impairment may interpose the operation of the electric power distribution and transmission system, coupled with liability for high overhaul costs. Hence, recognition of inchoate faults in an oil-submerged transformer is indispensable and it has turned into an intriguing subject of interest by utility owners and transformer manufacturers. This work proposes a hybrid implementation of a multi-layer artificial neural network (MLANN) and IEC 60599:2022 gas ratio method in identifying inchoate faults in mineral oil-based submerged transformers by employing the dissolved gas analysis (DGA) method. DGA is a staunch practice to discover inchoate faults as it furnishes comprehensive information in examining the transformer state. In current work, MLANN was established to pigeonhole seven fault types of transformer states predicated on the three International Electrotechnical Commission (IEC) combustible gas ratios. The designs enmesh the development of numerous MLANN algorithms and picking networks with the optimum performance. The gas ratios are in accordance with the IEC 60599:2022 standard whilst an empirical databank comprised of 100 datasets was used in the training and testing activities. The designated MLANN design produces an overall correlation coefficient of 0.998 in the categorization of transformer state with reference to the combustible gas produced. Full article
(This article belongs to the Section Network)
Show Figures

Figure 1

20 pages, 8504 KB  
Article
Numerical Simulation on the Influence of Submerged Combustion on Splashing and Heat Transfer in TSL Furnace
by Chen Song, Yuhua Pan, Ping Ma, Ming Zhao and Tiancai Liu
Metals 2022, 12(2), 328; https://doi.org/10.3390/met12020328 - 13 Feb 2022
Cited by 6 | Viewed by 3024
Abstract
Bath smelting technologies based on top submerged lance (TSL) injection have been widely used for pyrometallurgical metal production and solid waste treatment. In this work, a two-dimensional CFD simulation model of a pilot-scale 300 kg TSL furnace was established and applied to investigate [...] Read more.
Bath smelting technologies based on top submerged lance (TSL) injection have been widely used for pyrometallurgical metal production and solid waste treatment. In this work, a two-dimensional CFD simulation model of a pilot-scale 300 kg TSL furnace was established and applied to investigate the slag splashing phenomenon caused by submerged gas injection and combustion, with a special focus on the effect of submerged combustion on bubble formation, splash generation, splash distribution and heat transfer in the top space of the TSL furnace. The slag splash amount and distribution, and the temperature distribution characteristics inside the TSL furnace, especially under the influence of submerged combustion, were predicted, and influences of lance immersion depth and total injection gas flowrate on the splash behavior and heat transfer were investigated. As the lance immersion depth increases, more splashes are generated that distribute more evenly in the furnace top space and consequently heat transfer is enhanced. A larger injection gas flowrate generally increases the splash amount but the effect becomes weak when the injection gas flowrate exceeds a certain level, and there exists an appropriate range in injection gas flowrate for achieving the best heat transfer efficiency in TSL furnace. Full article
Show Figures

Figure 1

21 pages, 6226 KB  
Article
Double-Layer Micro Porous Media Burner from Lean to Rich Fuel Mixture: Analysis of Entropy Generation and Exergy Efficiency
by Nazmi Che Ismail, Mohd Zulkifly Abdullah, Khairil Faizi Mustafa, Nurul Musfirah Mazlan, Prem Gunnasegaran and Agustinus Purna Irawan
Entropy 2021, 23(12), 1663; https://doi.org/10.3390/e23121663 - 10 Dec 2021
Cited by 3 | Viewed by 3515
Abstract
Porous media burner (PMB) is widely used in a variety of practical systems, including heat exchangers, gas propulsion, reactors, and radiant burner combustion. However, thorough evaluations of the performance of the PMB based on the usefulness of entropy generation, thermal and exergy efficiency [...] Read more.
Porous media burner (PMB) is widely used in a variety of practical systems, including heat exchangers, gas propulsion, reactors, and radiant burner combustion. However, thorough evaluations of the performance of the PMB based on the usefulness of entropy generation, thermal and exergy efficiency aspects are still lacking. In this work, the concept of a double-layer micro PMB with a 23 mm cylindrical shape burner was experimentally demonstrated. The PMB was constructed based on the utilization of premixed butane-air combustion which consists of an alumina and porcelain foam. The tests were designed to cover lean to rich combustion with equivalence ratios ranging from ϕ = 0.6 to ϕ = 1.2. It was found that the maximum thermal and exergy efficiency was obtained at ϕ = 1.2 while the lowest thermal and exergy efficiency was found at ϕ = 0.8. Furthermore, the findings also indicated that the total entropy generation, energy loss, and exergy destroyed yield the lowest values at ϕ = 1.0 with 0.0048 W/K, 98.084 W, and 1.456 W, respectively. These values can be stated to be the suitable operating conditions of the PMB. The findings provided useful information on the design and operation in a double-layer PMB. Full article
Show Figures

Figure 1

Back to TopTop