Sign in to use this feature.

Years

Between: -

Subjects

remove_circle_outline
remove_circle_outline
remove_circle_outline
remove_circle_outline
remove_circle_outline
remove_circle_outline
remove_circle_outline
remove_circle_outline
remove_circle_outline

Journals

Article Types

Countries / Regions

Search Results (160)

Search Parameters:
Keywords = student emotion patterns

Order results
Result details
Results per page
Select all
Export citation of selected articles as:
16 pages, 906 KB  
Article
Beyond Screen Time: Stress, Loneliness, Emotional Competence and Problematic Internet Use in Adolescence
by Roberta Matković and Lucija Vejmelka
Healthcare 2026, 14(8), 986; https://doi.org/10.3390/healthcare14080986 - 9 Apr 2026
Abstract
Background: Problematic Internet use (PIU) among adolescents has emerged as a significant public health concern, associated with the types of online activities and underlying psychological processes rather than screen time alone. Methods: This cross-sectional study included 750 adolescents (46.4% female) with a mean [...] Read more.
Background: Problematic Internet use (PIU) among adolescents has emerged as a significant public health concern, associated with the types of online activities and underlying psychological processes rather than screen time alone. Methods: This cross-sectional study included 750 adolescents (46.4% female) with a mean age of 15.39 years (SD = 1.76; range = 13–19) recruited from 7th and 8th grade primary school students and secondary school students in Split-Dalmatia County (Croatia). The study investigated the associations between specific online activities, psychological variables, and PIU using hierarchical regression and multiple mediation analyses. Results: Results revealed that time spent online remains the most strongly associated with PIU. While streaming and online shopping showed significant associations with problematic use, reading and browsing for information did not. Stress and loneliness were identified as variables associated with higher that significantly statistically mediate the relationships between online engagement and PIU, whereas emotional competence functioned as a protective factor, particularly in relation to social media use. These findings support theoretical models that conceptualize PIU as a maladaptive coping strategy for psychological distress. Conclusions: Based on these findings, prevention efforts should move beyond simple screen-time reduction and focus on strengthening adolescents’ emotional competence, stress management, and self-regulatory skills to promote healthier and more adaptive patterns of digital engagement. Full article
Show Figures

Figure 1

22 pages, 705 KB  
Article
Identifying Learner Profiles Through Universal Screening: Academic Anxiety and Depression in Nepalese University Students
by Dev Bandhu Poudel, Jerrell C. Cassady and C. Addison Helsper
Behav. Sci. 2026, 16(4), 557; https://doi.org/10.3390/bs16040557 - 8 Apr 2026
Viewed by 370
Abstract
As in other cultures, university students in Nepal struggle with significant academic pressure, which often leads to academic anxiety and depression. The current study aims to expand awareness of the presence, prevalence, and impact of student academic anxiety and depression among Nepalese university [...] Read more.
As in other cultures, university students in Nepal struggle with significant academic pressure, which often leads to academic anxiety and depression. The current study aims to expand awareness of the presence, prevalence, and impact of student academic anxiety and depression among Nepalese university students as well as to test an emerging approach to universal screening to identify learners’ need profiles to promote targeted intervention supports. Participants included 547 Nepalese college students who completed the Academic Anxiety Scale (AAS) and the University Student Depression Inventory (USDI). Confirmatory factor analysis (CFA) was conducted to evaluate the validity of the Nepalese versions. Finally, comparative analyses using an archival dataset of students from the United States explored consistencies across cultural contexts. Nepalese translations of both scales demonstrated high reliability and validity and identified similarities in patterns of expressed academic anxiety and depression across cultures. Furthermore, four profiles of need were generated based on levels of anxiety, depression, and academic motivation. The results supported clear recommendations for tiered interventions in specific domains of emotion regulation. This initial large-scale study of academic anxiety and depression in a Nepalese university population provided confirmation that the models of anxiety and depression as well as incidence levels were consistent with existing research from other contexts. Moreover, the results provided strong confirmation that universal screening with simplified self-report measures can identify clear patterns of need among students, which can be aligned with targeted tiered interventions to support student thriving. Full article
(This article belongs to the Special Issue Academic Anxieties and Coping Strategies)
23 pages, 1751 KB  
Article
The Use of EEG in the Study of Emotional States and Visual Word Recognition with or Without Musical Stimulus in University Students with Dyslexia
by Pavlos Christodoulides, Dimitrios Peschos and Victoria Zakopoulou
Brain Sci. 2026, 16(4), 396; https://doi.org/10.3390/brainsci16040396 - 6 Apr 2026
Viewed by 241
Abstract
This study investigated neural oscillatory dynamics underlying visual word recognition in university students with dyslexia using a portable brain–computer interface (BCI) EEG system. The sample included university students with dyslexia (N = 12) and matched controls (N = 14) who completed auditory discrimination [...] Read more.
This study investigated neural oscillatory dynamics underlying visual word recognition in university students with dyslexia using a portable brain–computer interface (BCI) EEG system. The sample included university students with dyslexia (N = 12) and matched controls (N = 14) who completed auditory discrimination and visual word recognition tasks, with and without musical accompaniment. Through these experimental conditions, the researchers assessed (a) the cortical activation across frequency bands, (b) the modulatory effect of background music, and (c) the relationship between emotional states and brain activity. Results revealed significant group differences in oscillatory patterns, with reduced β- and γ-band activity in the left occipito-temporal cortex among participants with dyslexia, confirming disrupted temporal coordination in posterior reading networks. Compensatory right-hemisphere activation was observed, particularly under musical conditions, accompanied by increased α-band power and reduced δ activity, indicating enhanced attentional engagement and reduced cognitive fatigue. Emotional assessment using the DASS-21 revealed higher stress and anxiety scores in the dyslexic group, suggesting that affective factors may modulate oscillatory dynamics. The presence of background music appeared to attenuate these effects, supporting improved emotional regulation and cognitive focus. These findings demonstrate that dyslexia reflects a distributed disruption in neural synchrony and cross-frequency coupling, influenced by both cognitive and affective mechanisms. The integration of portable EEG technology with rhythmic auditory stimulation offers new insights into the neurophysiological and emotional aspects of dyslexia, highlighting the potential of rhythm- and music-based approaches for both diagnostic and therapeutic applications. Full article
Show Figures

Figure 1

13 pages, 418 KB  
Article
Lifestyles, Self-Esteem and Mental Well-Being in Students Transitioning to Higher Education
by Luís Loureiro, Armando Silva and Ana Teresa Pedreiro
Healthcare 2026, 14(6), 799; https://doi.org/10.3390/healthcare14060799 - 21 Mar 2026
Viewed by 539
Abstract
Introduction: Lifestyle is characterized by identifiable behavioral patterns that can affect individuals’ health, and is considered one of the predominant factors for maintaining both quality of life and people’s health. This triad (lifestyle, quality of life and health) is closely associated with well-being. [...] Read more.
Introduction: Lifestyle is characterized by identifiable behavioral patterns that can affect individuals’ health, and is considered one of the predominant factors for maintaining both quality of life and people’s health. This triad (lifestyle, quality of life and health) is closely associated with well-being. Objective: The aim of this study is to evaluate the relationship between lifestyles, well-being, and self-esteem in students who have completed secondary education and are in the process of transitioning to higher education. Methods: Data were collected using a questionnaire of sociodemographic (e.g., age, gender) and physical (e.g., BMI) variables, a Self-Esteem Scale, a Well-Being scale, and the FANTASTICO Lifestyle questionnaire. Statistical analysis was performed using canonical correlation analysis and a Structural Equation Model. Results: The sample consisted of 235 students, with a mean age of 18.4 years. Canonical correlation analysis revealed that lifestyle explains 58.5% of the variance in mental health. The first (most important) canonical function (r = 0.86; p < 0.001) highlighted that the domains of introspection, sleep/stress management, and family/social support are the primary predictors of higher levels of self-esteem and psychological well-being. Structural Equation Modeling confirmed that lifestyle positively predicts psychological well-being through both direct and indirect pathways (β = 0.172; 95.0% BC CI [0.095, 0.253]). Self-esteem emerged as a significant partial mediator in this relationship, suggesting that healthy lifestyle habits reinforce the perception of personal competence, which, in turn, enhances emotional adjustment. Together, these findings validate the dynamic triad between behavior, self-perception, and well-being during the transition to higher education. Conclusions: This study shows that the transition to higher education is a pivotal period where lifestyle patterns significantly shape students’ psychological adjustment. The findings confirm that a healthy lifestyle, specifically centered on stress management, sleep, and social support, serves as a robust predictor of both self-esteem and psychological well-being. By identifying self-esteem as a key partial mediator, the results suggest that healthy habits do more than just improve physical health. Full article
Show Figures

Figure 1

21 pages, 308 KB  
Article
Boys Don’t Cry? Rethinking Emotions and Manhood Through SEL in Pakistani Secondary Schools
by Rahat Shah, Sayed Attaullah Shah and Sadia Saeed
Behav. Sci. 2026, 16(3), 458; https://doi.org/10.3390/bs16030458 - 19 Mar 2026
Viewed by 580
Abstract
Global research on social–emotional learning (SEL) demonstrates robust benefits for student well-being and academic outcomes, yet SEL is still largely treated as gender and culturally neutral, with little attention to how it intersects with locally specific constructions of masculinity. We address this gap [...] Read more.
Global research on social–emotional learning (SEL) demonstrates robust benefits for student well-being and academic outcomes, yet SEL is still largely treated as gender and culturally neutral, with little attention to how it intersects with locally specific constructions of masculinity. We address this gap through a qualitative study in three urban secondary schools in Khyber Pakhtunkhwa, Pakistan, combining focus groups with boys aged 13–16 (n = 18), student interviews (n = 10), and teacher/counsellor interviews (n = 10). Using critical masculinity theory, the sociology of emotions, and transformative SEL, a reflexive thematic analysis identifies four patterns: (i) sadness and fear framed as status risks while anger signals strength, (ii) “switching off” feelings as masculinized emotion work tied to locally valued ideals of sabar (endurance) and izzat (honour), (iii) fragile “islands of care” where privacy and dignity enable conditional vulnerability, and (iv) SEL-like practices fostering empathy but also reinforcing stigma when emotions are labelled unmanly. We argue that SEL is a contested site where masculinities are reproduced and renegotiated, and we propose five findings-grounded design principles, including graduated emotional entry points, anti-ridicule norms, and indirect pedagogy for gender-attentive SEL that reduces stigma and supports non-violent masculinities in Pakistani secondary schooling. Full article
17 pages, 433 KB  
Article
Prevalence of Emotional Eating and Its Relationship with Anthropometric and Biochemical Indicators in University Students
by Adriana Aguilar-Galarza, Miriam Hernández-Meza, Karla Carmina Rojas-Saavedra, Karina de la Torre-Carbot, Cristina Elizabeth Fuente-González and Jorge Luis Chávez-Servín
Nutrients 2026, 18(5), 853; https://doi.org/10.3390/nu18050853 - 6 Mar 2026
Viewed by 534
Abstract
Background/Objectives: Emotional eating is a behavioral pattern in which individuals increase food intake in response to emotional states rather than physiological hunger. University students are particularly vulnerable due to academic stress, lifestyle changes, and a food environment dominated by highly palatable options. [...] Read more.
Background/Objectives: Emotional eating is a behavioral pattern in which individuals increase food intake in response to emotional states rather than physiological hunger. University students are particularly vulnerable due to academic stress, lifestyle changes, and a food environment dominated by highly palatable options. Although emotional eating has been associated with adiposity and metabolic alterations, evidence in Mexican university populations remains limited. This study aimed to estimate the prevalence of emotional eating and to examine its association with anthropometric and biochemical indicators in students from the Universidad Autónoma de Querétaro (UAQ). Methods: A cross-sectional study was conducted among 670 first-year university students participating in the SU SALUD-UAQ clinical evaluation. Emotional eating was assessed using the 10-item Emotional Eater Questionnaire (EEQ). Anthropometric measures (body mass index BMI, body fat percentage, and waist circumference) and biochemical markers (triglycerides, total cholesterol, HDL cholesterol, and glucose) were obtained through standardized clinical procedures. Associations were evaluated using multivariable linear and logistic regression models adjusted for sex, age, physical activity level, sleep duration, stress, and socioeconomic status. Results: The prevalence of emotional eating categories was as follows: non-emotional (33.5%), low emotional (31.1%), emotional (27.6%), and highly emotional (7.8%). Higher EEQ scores were independently associated with greater BMI, body fat percentage, and waist circumference in both sexes. In women, emotional eating was also independently associated with less favorable lipid profiles. In addition, students classified as emotional or highly emotional eaters showed higher odds of general and abdominal obesity, particularly among women. Conclusions: Emotional eating is highly prevalent among Mexican university students and is independently associated with increased adiposity in both sexes and with altered lipid profiles in women. These findings highlight the relevance of integrating emotional regulation strategies into university health programs as a component of comprehensive health promotion approaches aimed at addressing emotional eating and its associated anthropometric and metabolic correlates in young adults. Full article
(This article belongs to the Section Clinical Nutrition)
Show Figures

Figure 1

18 pages, 2646 KB  
Article
Leveraging TIS-Enhanced Crayfish Optimization Algorithm for High-Precision Prediction of Long-Term Achievement in Mathematical Elite Talents
by Shenrun Pan and Qinghua Chen
Biomimetics 2026, 11(3), 194; https://doi.org/10.3390/biomimetics11030194 - 6 Mar 2026
Viewed by 377
Abstract
Traditional talent identification systems often rely on static assessments and overlook the dynamic nature of long-term development. To address this limitation, this study proposes a biomimetic predictive framework inspired by crayfish behavioral ecology. The Crayfish Optimization Algorithm (COA), derived from adaptive foraging and [...] Read more.
Traditional talent identification systems often rely on static assessments and overlook the dynamic nature of long-term development. To address this limitation, this study proposes a biomimetic predictive framework inspired by crayfish behavioral ecology. The Crayfish Optimization Algorithm (COA), derived from adaptive foraging and competition mechanisms observed in crayfish, is enhanced through a Thinking Innovation Strategy (TIS) to form TISCOA for hyperparameter optimization of a Gradient Boosting Decision Tree model. Using a five-year longitudinal dataset of 160 elite mathematical students, the framework models Professional Achievement in Mathematics (PAM) from multidimensional baseline indicators. Comparative experiments with multiple metaheuristic optimizers show that the proposed approach achieves stable generalization performance within the examined cohort. Feature attribution analysis indicates that non-cognitive factors, particularly Emotion Regulation, contribute substantially to long-term outcomes, while temporal variables such as the Latency Period further shape developmental trajectories. Residual analysis highlights heterogeneous patterns that may reflect unobserved contextual influences. Overall, the study demonstrates how a biologically inspired optimization mechanism can support interpretable and stability-oriented longitudinal prediction in small-sample educational settings. Full article
(This article belongs to the Section Biological Optimisation and Management)
Show Figures

Figure 1

25 pages, 924 KB  
Article
Dual-Pathway Mediation of Self-Regulation: How Socio-Contextual Ecosystems Foster Student Well-Being in Mathematics
by Wei Lin, Hongbiao Yin, Wenting Wang and Xintong Lai
Sustainability 2026, 18(5), 2175; https://doi.org/10.3390/su18052175 - 24 Feb 2026
Viewed by 283
Abstract
This study investigates the relationships among students’ socio-contextual ecosystems including interactions with parents, teachers, and society (i.e., participation in cocurricular activities), their dual-pathway self-regulatory strategies—emotional self-regulation (SR) and motivated learning strategies (MLS)—and their mathematics achievement emotions. Drawing on data from a sample of [...] Read more.
This study investigates the relationships among students’ socio-contextual ecosystems including interactions with parents, teachers, and society (i.e., participation in cocurricular activities), their dual-pathway self-regulatory strategies—emotional self-regulation (SR) and motivated learning strategies (MLS)—and their mathematics achievement emotions. Drawing on data from a sample of 1269 Chinese secondary school students, the findings indicate that all dimensions of parent–teacher–society interactions significantly predict students’ mathematics achievement emotions (i.e., enjoyment and anger) through the mediation of both emotional self-regulation strategies (i.e., positive reappraisal and rumination) and motivated learning strategies. Results in this study revealed a clear differential mediation pattern: teacher–student interactions exerted significant direct effects on students’ emotions alongside indirect effects through their self-regulation (partial mediation). In contrast, the impact of social cocurricular activities was fully mediated by students’ self-regulatory processes. Notably, parent–child interactions directly influenced enjoyment but only affected anger indirectly through self-regulation. These results unpack the “black box” of how socio-contextual ecosystems shape student well-being, highlighting the critical and distinct roles of dual self-regulation pathways. The study provides a novel theoretical framework for understanding achievement emotions and offers actionable insights for building supportive, sustainable learning environments that foster both emotional and academic resilience. Full article
Show Figures

Figure 1

31 pages, 2629 KB  
Article
Using EEG to Explore Teachers’ Emotional Responses to Problem Behaviours in Learners with Autism Spectrum Disorder
by Zekai Alper Alp, Veysel Aksoy, Fatma Latifoğlu, Şerife Gengeç Benli and Avşar Ardıç
Appl. Sci. 2026, 16(4), 2153; https://doi.org/10.3390/app16042153 - 23 Feb 2026
Viewed by 634
Abstract
This study aimed to investigate the emotional changes in the brain activity of 34 special education teachers using electroencephalography (EEG) signals in response to common problem behaviours observed in students with Autism Spectrum Disorder (ASD), such as self-harm, aggression, tantrums, and stereotyped behaviours. [...] Read more.
This study aimed to investigate the emotional changes in the brain activity of 34 special education teachers using electroencephalography (EEG) signals in response to common problem behaviours observed in students with Autism Spectrum Disorder (ASD), such as self-harm, aggression, tantrums, and stereotyped behaviours. Vignettes with Turkish narration and stimulus videos were used for each behaviour type to trigger emotions. EEG data were collected from the frontal, temporal, parietal, and occipital regions, and subjected to pre-processing steps such as band-pass filtering (0.5–40 Hz) and Independent Component Analysis (ICA), and various spectral and statistical features were extracted. To improve classification performance, feature selection was performed using the Least Absolute Shrinkage and Selection Operator (LASSO) method, and Support Vector Machine (SVM), Artificial Neural Network (ANN), Linear Discriminant Analysis (LDA), and Random Forest (RF) algorithms were used for classification. The machine learning techniques used achieved success rates of up to 97.66% F1 score in classifying teachers’ brain activity in response to different behavioural patterns. Teachers showed strong negative emotional responses to self-harm, aggression, and tantrums, while showing less response to the stereotypical behaviours. It is recommended that the study be replicated with different signals and teachers. Full article
(This article belongs to the Special Issue Improving Healthcare with Artificial Intelligence)
Show Figures

Figure 1

23 pages, 934 KB  
Article
Alexithymia and Symptoms of Post-Traumatic Stress Disorder: The Mediation Roles of Self-Compassion and Deficits in Emotion Regulation
by George Fedorov and Glen Bates
Eur. J. Investig. Health Psychol. Educ. 2026, 16(2), 30; https://doi.org/10.3390/ejihpe16020030 - 18 Feb 2026
Viewed by 600
Abstract
Post-Traumatic Stress Disorder (PTSD) is a global mental health concern, with recent research focussing on the psychological mechanisms that contribute to its development and maintenance. Alexithymia, characterised by difficulty identifying and expressing emotions, has been identified as a potential risk factor for PTSD. [...] Read more.
Post-Traumatic Stress Disorder (PTSD) is a global mental health concern, with recent research focussing on the psychological mechanisms that contribute to its development and maintenance. Alexithymia, characterised by difficulty identifying and expressing emotions, has been identified as a potential risk factor for PTSD. This study was a preliminary investigation of a model of the relationship between alexithymia and PTSD symptoms, focussing on the potential mediating roles of self-compassion and difficulties in emotional regulation. Participants (N = 332), who were university students and members of the community, completed self-report measures of the key variables. As expected, alexithymia was strongly associated with higher levels of PTSD symptoms. Three mediation pathways were also significant. In one, alexithymia was associated with greater regulation difficulties for negative emotions, which was associated with higher levels of PTSD symptoms. In the second, higher alexithymia was associated with greater difficulties regulating positive emotions, which was associated with higher levels of PTSD symptoms. The final pathway involved a serial mediation in which higher alexithymia was associated with lower self-compassion, and lower self-compassion was associated with greater difficulties in regulating negative emotions, which were associated with higher PTSD symptoms. Contrary to expectation, self-compassion had no direct relationship with PTSD symptoms and did not relate to difficulties in regulating positive emotions. The general pattern of results was evident for the PTSD subtypes of negative alterations in cognitions and mood and alterations in arousal and reactivity. However, mediation by difficulties in regulating positive emotions was nonsignificant for the symptoms of re-experiencing and avoidance. The theoretical and clinical implications of the findings are discussed. Full article
Show Figures

Figure 1

13 pages, 269 KB  
Article
Relationship of Internet Addiction and Gambling Craving with Personality and Psychological Well-Being
by Joan García-Perales, Isabel Martínez and Elena Delgado
Adolescents 2026, 6(1), 20; https://doi.org/10.3390/adolescents6010020 - 13 Feb 2026
Viewed by 532
Abstract
The availability of the Internet in current society has brought about the development of Internet addiction and participation in online gambling. This study aimed to examine the associations between Internet addiction and gambling craving with personality traits and psychological well-being (self-esteem and life [...] Read more.
The availability of the Internet in current society has brought about the development of Internet addiction and participation in online gambling. This study aimed to examine the associations between Internet addiction and gambling craving with personality traits and psychological well-being (self-esteem and life satisfaction), controlling for gender differences. The sample consisted of 517 Spanish university students (28.6% males), aged 21–23 years (mean age = 21.53 years; SD = 3.76). Participants were administered the Internet Addiction Test (IAT), Gambling Craving Scale, Self-Esteem Scale, Mini-IPIP Scale, and Satisfaction with Life Scale (SWLS). The results show that Internet addiction is negatively related to self-esteem, satisfaction with life, and personality traits of agreeableness, conscientiousness, emotional stability, and openness to experience. In line with these findings, the results concerning gambling craving are particularly noteworthy, revealing significant negative associations with self-esteem, life satisfaction, and the personality traits of agreeableness and openness to experience. This pattern suggests that heightened craving may be linked to broader deficits in psychological well-being and adaptive personality functioning. Finally, the results indicate differences by gender when predicting Internet addiction and gambling craving through personality and psychological well-being. Full article
Show Figures

Graphical abstract

17 pages, 1141 KB  
Article
Conceptualizing the Humanized Hospital: A Multidimensional Textual Data Analysis from Undergraduate Nursing Students’ Perspectives
by Marika Lo Monaco, Gloria Littlemouse, Giuliano Anastasi, Ramona Gheorghe, Roberto Latina and Mariachiara Figura
Nurs. Rep. 2026, 16(2), 62; https://doi.org/10.3390/nursrep16020062 - 13 Feb 2026
Viewed by 748
Abstract
Background: The humanization of care is increasingly recognized as a core component of healthcare quality; however, its meaning remains complex and strongly shaped by organizational, professional, and educational contexts. Nursing students, as future healthcare professionals, play a crucial role in the development [...] Read more.
Background: The humanization of care is increasingly recognized as a core component of healthcare quality; however, its meaning remains complex and strongly shaped by organizational, professional, and educational contexts. Nursing students, as future healthcare professionals, play a crucial role in the development and transmission of humanized care values, making their representations of the humanized hospital particularly relevant for understanding how these values are constructed during professional education. Aim: To explore how undergraduate nursing students conceptualize the humanized hospital. Methods: A qualitative exploratory study was conducted involving 742 undergraduate nursing students enrolled in a Bachelor of Science in Nursing program in Italy. Data were collected through a single open-ended written question inviting students to describe how they imagine a humanized hospital. Textual data were analyzed using Automatic Analysis of Textual Data within an Exploratory Multidimensional Data Analysis framework, enabling the identification of shared lexical patterns, discursive clusters, and latent semantic dimensions within a large textual corpus. Findings: Students articulated the humanized hospital as an integrated and system-oriented care environment in which relational, organizational, professional, and holistic dimensions are deeply interconnected. Humanization was associated not only with empathy, respect, and emotional engagement, but also with organizational functioning, teamwork, adequate resources, and professional competence. Two latent dimensions structured these representations: the first highlighted organizational systems as enabling conditions for person-centered care, while the second framed professional operability and technical competence as foundations for a holistic understanding of patients’ physical, psychological, and social well-being. Conclusions: Undergraduate nursing students’ discourse revealed an articulated and multidimensional representation of hospital humanization, conceptualizing it as an emergent property of healthcare environments rather than as a function of individual attitudes alone. These findings underscore the importance of addressing hospital humanization simultaneously at relational, educational, and organizational levels and highlight the need for nursing education programs and healthcare institutions to foster structural and professional conditions that sustainably support humanized care in clinical practice. Full article
Show Figures

Figure 1

33 pages, 1617 KB  
Article
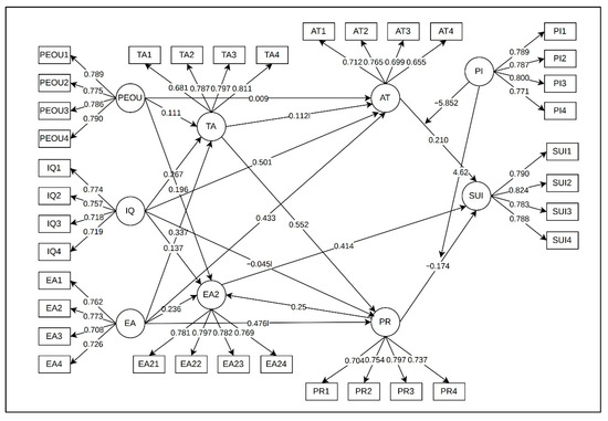
Sustainable Use Intention of Text-to-Image Generative AI in Higher Education: An S–O–R Model with Parallel Trust and Risk Pathways
by Buling Xia, Yaoxi Lei, Yuexin Hu, Xuran Zhu and Jibin Zhang
Sustainability 2026, 18(3), 1657; https://doi.org/10.3390/su18031657 - 5 Feb 2026
Viewed by 602
Abstract
In light of the rapid adoption of text-to-image (T2I) tools in higher education, this study develops a stimulus–organism–response (S-O-R) model to explain the sustainable and responsible use intentions of text-to-image generative AI tools in higher education. Focusing on both university students and faculty, [...] Read more.
In light of the rapid adoption of text-to-image (T2I) tools in higher education, this study develops a stimulus–organism–response (S-O-R) model to explain the sustainable and responsible use intentions of text-to-image generative AI tools in higher education. Focusing on both university students and faculty, the model conceptualizes perceptions of ease of use, information quality, and ethical awareness as external stimuli; technology- and ethics-related anxiety as internal emotional states; and algorithmic trust, perceived risk, and sustainable use intention as behavioral evaluations and responses. Grounded in the Stimulus–Organism–Response (S–O–R) framework, we integrate the Technology Acceptance Model (TAM), Technology Threat Avoidance Theory (TTAT), and the DeLone–McLean (D&M) model to propose a layered mechanism, with personal innovativeness serving as a moderator. Utilizing 807 valid survey responses, we employed structural equation modeling and fuzzy-set qualitative comparative analysis. The results reveal that (1) the overall chain is supported: perceived ease of use, information quality, and ethical awareness primarily influence sustainable use intention indirectly through anxiety, trust, and risk; (2) although higher usability and quality do not alleviate anxiety, they coexist within a complex pattern of trust amid anxiety; and (3) high levels of personal innovativeness diminish the linear effects of trust and risk on intention. Configurational evidence further indicates multiple pathways leading to high sustainable intention, whereas low intention is typically characterized by uniformly low perceptions, emotions, evaluations, and innovativeness. By framing sustainable adoption through a coupled trust–risk–anxiety lens, this study extends the understanding of generative AI use in education and offers actionable implications for promoting responsible and sustainable practices in universities. Full article
Show Figures

Figure 1

21 pages, 1546 KB  
Article
EFL Student-Teachers’ Emotional Engagement in an Afterschool Asynchronous Digital Storytelling Task
by María Dolores García-Pastor
Educ. Sci. 2026, 16(2), 224; https://doi.org/10.3390/educsci16020224 - 2 Feb 2026
Viewed by 438
Abstract
Digital storytelling (DST) is an innovative pedagogical approach that integrates multimedia creation, personal narrative, and autonomy in L2 education. Yet, its influence on learner engagement remains underexplored in asynchronous delivery modes and non-conventional language learning settings, common in post-pandemic instructional practice. This study [...] Read more.
Digital storytelling (DST) is an innovative pedagogical approach that integrates multimedia creation, personal narrative, and autonomy in L2 education. Yet, its influence on learner engagement remains underexplored in asynchronous delivery modes and non-conventional language learning settings, common in post-pandemic instructional practice. This study thus examines the engagement patterns of 34 student-teachers of English in an afterschool asynchronous DST task about teacher identity. The study further scrutinises their emotional engagement, given its impact on other engagement domains, and its relevance for online instructional design. Data were collected through a background information questionnaire, a validated student engagement questionnaire, and semi-structured interviews that focused on emotional engagement. Questionnaire data were analysed quantitatively using descriptive statistics and repeated measures ANOVA, and interview data were examined qualitatively using thematic analysis and specific emotional engagement-related frameworks. Results indicated participants’ higher cognitive and behavioural engagement, and lower emotional engagement. Their emotional engagement comprised positive emotions and anxiety, which emerged from specific subjective task values, autonomy, and task affordances in interaction with self-imposed personal standards and perceived digital skills. These findings challenge the common conceptualisation of emotional engagement merely as positive affect in L2 tasks and signal the importance of task- and learner-related factors in an engagement-driven online L2 pedagogy. Full article
Show Figures

Figure 1

23 pages, 1027 KB  
Article
Teacher Well-Being and Burnout Resilience: Dimensional Independence, Pandemic Burden, and Profile Analysis in Primary Education
by Sofia Christopoulou, Hera Antonopoulou, Raphael Zapantis, Evgenia Gkintoni and Constantinos Halkiopoulos
Int. J. Environ. Res. Public Health 2026, 23(2), 190; https://doi.org/10.3390/ijerph23020190 - 31 Jan 2026
Viewed by 677
Abstract
Background: Primary school teachers are experiencing unprecedented occupational stress due to technological demands, varied student needs, and the enduring psychological effects of the COVID-19 pandemic. Although burnout research is extensive globally, evidence regarding Greek primary educators remains scarce, particularly in post-pandemic contexts where [...] Read more.
Background: Primary school teachers are experiencing unprecedented occupational stress due to technological demands, varied student needs, and the enduring psychological effects of the COVID-19 pandemic. Although burnout research is extensive globally, evidence regarding Greek primary educators remains scarce, particularly in post-pandemic contexts where Mediterranean cultural values, economic constraints, and centralized governance may yield unique patterns. Methods: This cross-sectional study examined professional burnout among 102 primary school teachers in Achaia prefecture, Greece, during autumn 2022. The Greek-validated Maslach Burnout Inventory-Educators Survey assessed emotional exhaustion, depersonalization, and personal accomplishment. The psychological impact of COVID-19 was evaluated alongside demographic and occupational factors. Analyses included descriptive statistics, nonparametric tests, correlation analyses, hierarchical clustering, and multiple regression models. Results: The sample exhibited mixed burnout profiles, with 42.2% indicating low emotional exhaustion (while 35.3% showed high levels) and 67.6% showing minimal depersonalization. Bivariate analysis revealed that the psychological burden of COVID-19 was significantly correlated with depersonalization (r = 0.339, p < 0.001) but not with emotional exhaustion (r = 0.078, ns) or personal achievement. However, multivariate regression controlling for demographic factors revealed a suppression effect: pandemic burden emerged as the strongest predictor of emotional exhaustion (β = 0.52, p < 0.001), while its association with depersonalization became non-significant. Cluster analysis identified four distinct profiles: Emotionally Strained (49.0%), Resilient (32.4%), Detached (15.7%), and At-Risk (2.9%). Gender significantly predicted emotional exhaustion (model R2 = 0.136), while rural location and years of service predicted depersonalization (model R2 = 0.225). Conclusions: Greek primary school teachers demonstrated remarkable resilience after the pandemic, maintaining professional effectiveness despite emotional challenges. The suppression effect observed for COVID-19 burden—significantly associated with depersonalization bivariately but with emotional exhaustion multivariately—highlights the importance of examining both direct and demographically mediated stress pathways. The dimensional independence observed, particularly personal achievement’s resilience to external stressors, contests unified burnout models and indicates that targeted interventions addressing specific burnout dimensions may be more effective than holistic approaches. Full article
(This article belongs to the Special Issue Psychosocial Impact in the Post-pandemic Era)
Show Figures

Figure 1

Back to TopTop