Sustainable Use Intention of Text-to-Image Generative AI in Higher Education: An S–O–R Model with Parallel Trust and Risk Pathways
Abstract
1. Introduction
2. Literature Review, Integrated Theoretical Model, and Hypothesis Development
2.1. Current Applications and Challenges of Generative AI Images in Education
2.2. Embedded Theoretical Foundation
2.2.1. Technology Acceptance Model (TAM)
2.2.2. Technology Threat Avoidance Theory (TTAT)
2.2.3. DeLone and McLean (D&M) Information Systems Success Model
2.2.4. Integrated Structure: Embedding Three Theories Within an S–O–R Framework
2.3. Model and Hypotheses
3. Methodology
3.1. Measurement
3.2. Sample and Data Collection
3.3. Data Analysis
3.4. SEM Results
3.4.1. Reliability and Validity Assessment
3.4.2. Structural Model Fit Assessment
3.4.3. Path Analysis and Hypothesis Testing
3.4.4. Moderation Analysis
3.4.5. Mediation Analysis
3.5. fsQCA Results
3.5.1. Calibration of Variables
3.5.2. Single-Condition Necessity Analysis
3.5.3. Configurational Sufficiency Analysis (fsQCA)
4. Discussion
4.1. Addressing the Research Questions
4.2. Unexpected Findings and Conflicting Paths
Alternative Explanations
4.3. Practical Implications
4.4. Limitations and Future Directions
4.4.1. Limitations
4.4.2. Future Directions
5. Conclusions
Author Contributions
Funding
Institutional Review Board Statement
Informed Consent Statement
Data Availability Statement
Acknowledgments
Conflicts of Interest
Abbreviations
| AI | Artificial Intelligence |
| T2I | Text-to-Image |
| S–O–R | Stimulus–Organism–Response |
| TAM | Technology Acceptance Model |
| TTAT | Technology Threat Avoidance Theory |
| UTAUT | Unified Theory of Acceptance and Use of Technology |
| ICT | Information and Communication Technology |
| VR/AR | Virtual/Augmented Reality |
| PU | Perceived Usefulness |
| PEOU | Perceived Ease of Use |
| IQ | Information Quality |
| EA | Ethical Awareness |
| EA2 | Ethics-Related Anxiety |
| TA | Technology Anxiety |
| AT | Algorithmic Trust |
| PR | Perceived Risk |
| SUI | Sustainable Use Intention |
| PI | Personal Innovativeness |
References
- Scherer, R.; Siddiq, F.; Tondeur, J. The technology acceptance model (TAM): A meta-analytic structural equation modeling approach to explaining teachers’ adoption of digital technology in education. Comput. Educ. 2019, 128, 13–35. [Google Scholar] [CrossRef]
- Alturki, U.; Aldraiweesh, A. Adoption of Google Meet by postgraduate students: The role of task technology fit and the TAM model. Sustainability 2022, 14, 15765. [Google Scholar] [CrossRef]
- Iranmanesh, A.; Lotfabadi, P. Critical questions on the emergence of text-to-image artificial intelligence in architectural design pedagogy. AI Soc. 2025, 40, 3557–3571. [Google Scholar] [CrossRef]
- Vartiainen, H.; Tedre, M.; Jormanainen, I. Co-creating digital art with generative AI in K-9 education: Socio-material insights. Int. J. Educ. Through Art 2023, 19, 405–423. [Google Scholar] [CrossRef]
- Liao, C.-W.; Chen, H.-W.; Chen, B.-S.; Wang, I.-C.; Ho, W.-S.; Huang, W.-L. Exploring the Application of Text-to-Image Generation Technology in Art Education at Vocational Senior High Schools in Taiwan. Information 2025, 16, 341. [Google Scholar] [CrossRef]
- Ansone, A.; Zālīte-Supe, Z.; Daniela, L. Generative Artificial Intelligence as a Catalyst for Change in Higher Education Art Study Programs. Computers 2025, 14, 154. [Google Scholar] [CrossRef]
- Abuadas, M.; Albikawi, Z. AI ethical awareness and academic integrity in higher education: Development and validation of a new scale. Ethics Behav. 2025, 36, 1–18. [Google Scholar] [CrossRef]
- Browning-Samoni, L. AI and Fashion: Student Perspectives on the Application and Ethical Use of Various Forms of Generative Artificial Intelligence (GAI) in a Fashion Context. Ph.D. Thesis, Iowa State University, Ames, IA, USA, 2024. [Google Scholar]
- Alarcón, C.M.M.; Lasekan, O.A.; Teresa, M.; Pena, G. AI concerns among educators: A thematic analysis. Int. Res. J. Med. Sci. 2025, 6, 1031–1045. [Google Scholar]
- Liu, N. Exploring the factors influencing the adoption of artificial intelligence technology by university teachers: The mediating role of confidence and AI readiness. BMC Psychol. 2025, 13, 311. [Google Scholar] [CrossRef]
- Al-kfairy, M.; Alalawi, M.; Alrabaee, S.; Alfandi, O. Privacy, identity, and fairness: Unpacking ethical influences on metaverse adoption in university learning. Comput. Educ. Open 2025, 9, 100292. [Google Scholar] [CrossRef]
- Salih, L.; Tarhini, A.; Acikgoz, F. AI-Enabled service continuance: Roles of trust and privacy risk. J. Comput. Inf. Syst. 2025, 1–16. [Google Scholar] [CrossRef]
- Leirmo, J.L.; Mugurusi, G. Coping after a cyberattack and its effects on employee learning: An extension of the technology threat avoidance theory. Inf. Comput. Secur. 2025, 1–17. [Google Scholar] [CrossRef]
- Liu, C.; Yang, L.; Dong, X.; Li, X. Factors Influencing Generative AI Usage Intention in China: Extending the Acceptance–Avoidance Framework with Perceived AI Literacy. Systems 2025, 13, 639. [Google Scholar] [CrossRef]
- DeLone, W.H.; McLean, E.R. The DeLone and McLean model of information systems success: A ten-year update. J. Manag. Inf. Syst. 2003, 19, 9–30. [Google Scholar]
- Çelik, K.; Ayaz, A. Validation of the Delone and McLean information systems success model: A study on student information system. Educ. Inf. Technol. 2022, 27, 4709–4727. [Google Scholar] [CrossRef]
- Ye, X.; Huang, T.; Song, Y.; Li, X.; Newman, G.; Wu, D.J.; Zeng, Y. Generating conceptual landscape design via text-to-image generative AI model. Environ. Plan. B Urban Anal. City Sci. 2025, 23998083251316064. [Google Scholar] [CrossRef]
- Hwang, Y.; Wu, Y. Graphic Design Education in the Era of Text-to-Image Generation: Transitioning to Contents Creator. Int. J. Art Des. Educ. 2025, 44, 239–253. [Google Scholar] [CrossRef]
- Condorelli, F.; Berti, F. Creativity and Awareness in Co-Creation of Art Using Artificial Intelligence-Based Systems in Heritage Education. Heritage 2025, 8, 157. [Google Scholar] [CrossRef]
- Liu, Y.; Wang, Q.; Lei, J. Adopting generative AI in future classrooms: A study of preservice teachers’ intentions and influencing factors. Behav. Sci. 2025, 15, 1040. [Google Scholar] [CrossRef] [PubMed]
- Al-Rahmi, W.M.; Alzahrani, A.I.; Yahaya, N.; Alalwan, N.; Kamin, Y.B. Digital communication: Information and communication technology (ICT) usage for education sustainability. Sustainability 2020, 12, 5052. [Google Scholar] [CrossRef]
- Fussell, S.G.; Truong, D. Accepting virtual reality for dynamic learning: An extension of the technology acceptance model. Interact. Learn. Environ. 2023, 31, 5442–5459. [Google Scholar] [CrossRef]
- de la Mora Velasco, E.; Miller, R.; Williams, F.; deNoyelles, A. Applying the TAM Framework to Inform Faculty Participation in Course Quality Reviews. Online Learn. 2025, 29, 130–157. [Google Scholar] [CrossRef]
- Liang, H.; Xue, Y. Avoidance of information technology threats: A theoretical perspective. MIS Q. 2009, 33, 71–90. [Google Scholar] [CrossRef]
- Hidayah, N.A.; Hasanati, N.u.; Putri, R.N.; Musa, K.F.; Nihayah, Z.; Muin, A. Analysis using the technology acceptance model (TAM) and DeLone & McLean information system (D&M IS) success model of AIS mobile user acceptance. In Proceedings of the 2020 8th International Conference on Cyber and IT Service Management (CITSM), Pangkal Pinang, Indonesia, 23–24 October 2020; pp. 1–4. [Google Scholar]
- Ariyanto, R.; Rohadi, E.; Lestari, V. The effect of information quality, system quality, service quality on intention to use and user satisfaction, and their effect on net benefits primary care application at primary health facilities in Malang. In IOP Conference Series: Materials Science and Engineering; IOP Publishing: Bristol, UK, 2020; p. 012084. [Google Scholar]
- Lukyanenko, R.; Parsons, J.; Wiersma, Y.F. The IQ of the crowd: Understanding and improving information quality in structured user-generated content. Inf. Syst. Res. 2014, 25, 669–689. [Google Scholar] [CrossRef]
- Alzahrani, A.I.; Mahmud, I.; Ramayah, T.; Alfarraj, O.; Alalwan, N. Modelling digital library success using the DeLone and McLean information system success model. J. Librariansh. Inf. Sci. 2019, 51, 291–306. [Google Scholar] [CrossRef]
- Jin, Y.; Tintarev, N.; Verbert, K. Effects of personal characteristics on music recommender systems with different levels of controllability. In Proceedings of the 12th ACM Conference on Recommender Systems, Vancouver, BC, Canada, 2–7 October 2018; pp. 13–21. [Google Scholar]
- Yaqub, M.Z.; Badghish, S.; Yaqub, R.M.S.; Ali, I.; Ali, N.S. Integrating and extending the SOR model, TAM and the UTAUT to assess M-commerce adoption during COVID times. J. Econ. Adm. Sci. 2024. [Google Scholar] [CrossRef]
- Wan, Y.K.P.; Wu, D.; Zhang, Z.; Cheng, W.L.A. Understanding of non-immersive virtual reality technology in the context of museums via the lens of stimulus–organism–response (S–O–R) and aesthetics frameworks. Curr. Issues Tour. 2024, 1–19. [Google Scholar] [CrossRef]
- Laumer, S.; Maier, C.; Weitzel, T. Information quality, user satisfaction, and the manifestation of workarounds: A qualitative and quantitative study of enterprise content management system users. Eur. J. Inf. Syst. 2017, 26, 333–360. [Google Scholar] [CrossRef]
- Wut, T.-m.; Shun-mun Wong, H.; Ka-man Sum, C.; Ah-heung Chan, E. Does institution support matter? Blended learning approach in the higher education sector. Educ. Inf. Technol. 2024, 29, 15133–15145. [Google Scholar] [CrossRef]
- Mim, K.B.; Jai, T.; Lee, S.H. The influence of sustainable positioning on eWOM and brand loyalty: Analysis of credible sources and transparency practices based on the SOR model. Sustainability 2022, 14, 12461. [Google Scholar] [CrossRef]
- Soleimani, S.; Farrokhnia, M.; van Dijk, A.; Noroozi, O. Educators’ perceptions of generative AI: Investigating attitudes, barriers and learning needs in higher education. Innov. Educ. Teach. Int. 2025, 62, 1598–1613. [Google Scholar] [CrossRef]
- García de Torres, E.; Ramos, G.; Yezers’ ka, L.; Gonzales, M.; Higuera, L.; Herrera, C. The use and ethical implications of artificial intelligence, collaboration, and participation in local Ibero-American newsrooms. Front. Commun. 2025, 10, 1539844. [Google Scholar] [CrossRef]
- Laumer, S.; Maier, C.; Eckhardt, A.; Weitzel, T. User personality and resistance to mandatory information systems in organizations: A theoretical model and empirical test of dispositional resistance to change. J. Inf. Technol. 2016, 31, 67–82. [Google Scholar] [CrossRef]
- Swidan, A.; Lee, S.Y.; Romdhane, S.B. College Students’ Use and Perceptions of AI Tools in the UAE: Motivations, Ethical Concerns and Institutional Guidelines. Educ. Sci. 2025, 15, 461. [Google Scholar] [CrossRef]
- Youn, S.-y.; Hwang, J.; Zhao, L.; Kim, J.-B. Privacy paradox in 3D body scanning technology: The effect of 3D virtual try-on experience in the relationship between privacy concerns and mobile app adoption intention. Humanit. Soc. Sci. Commun. 2023, 10, 1–13. [Google Scholar] [CrossRef]
- Li, M.; Wan, Y.; Zhou, L.; Rao, H. How hedonic and utilitarian generative AI shape ethical decision-making: Neural insights. Behav. Inf. Technol. 2025, 1–16. [Google Scholar] [CrossRef]
- Gibbons, C. Untangling the role of optimism, pessimism and coping influences on student mood, motivation and satisfaction. Innov. Educ. Teach. Int. 2024, 61, 1368–1383. [Google Scholar] [CrossRef]
- Argabright, G.C. An Investigation of the Relationship Between Technology Acceptance and Technological Stress on Consumer Behavior. Ph.D. Thesis, University of Sarasota, Sarasota, FL, USA, 2002. [Google Scholar]
- Bambe, D.I. Technology Use, Technology Acceptance, and Degree of Employee Burnout. Ph.D. Thesis, Trident University International, Chandler, AZ, USA, 2019. [Google Scholar]
- Aljouaid, M. Determinants of Saudi Nursing Faculty’s Continuance Intention to Use Learning Management Systems Using the Technology Acceptance Model. Ph.D. Thesis, Barry University, Miami Shores, FL, USA, 2024. [Google Scholar]
- Abikari, M.; Öhman, P.; Yazdanfar, D. Negative emotions and consumer behavioural intention to adopt emerging e-banking technology. J. Financ. Serv. Mark. 2023, 28, 691–704. [Google Scholar] [CrossRef]
- de Guinea, A.O.; Titah, R.; Léger, P.-M. Explicit and implicit antecedents of users’ behavioral beliefs in information systems: A neuropsychological investigation. J. Manag. Inf. Syst. 2014, 30, 179–210. [Google Scholar] [CrossRef]
- Sánchez-Prieto, J.C.; Olmos-Migueláñez, S.; García-Peñalvo, F.J. MLearning and pre-service teachers: An assessment of the behavioral intention using an expanded TAM model. Comput. Hum. Behav. 2017, 72, 644–654. [Google Scholar] [CrossRef]
- Li, J.; Jin, M.; Chen, X. Understanding continued use of smart learning platforms: Psychological wellbeing in an extended TAM-ISCM model. Front. Psychol. 2025, 16, 1521174. [Google Scholar] [CrossRef]
- Ma, J.; Wang, P.; Li, B.; Wang, T.; Pang, X.S.; Wang, D. Exploring user adoption of ChatGPT: A technology acceptance model perspective. Int. J. Hum. Comput. Interact. 2025, 41, 1431–1445. [Google Scholar] [CrossRef]
- Vartiainen, H.; Tedre, M. Using artificial intelligence in craft education: Crafting with text-to-image generative models. Digit. Creat. 2023, 34, 1–21. [Google Scholar] [CrossRef]
- Božič, K.; Dimovski, V. The relationship between business intelligence and analytics use and organizational absorptive capacity: Applying the DeLone & mclean information systems success model. Econ. Bus. Rev. 2020, 22, 2. [Google Scholar] [CrossRef]
- Khan, M.F.A. Evaluating Project Management Information System Applications and Success Factors in Construction Industries of Emerging Economies: A DeLone and McLean Success Model Approach: A Survey Based Study. Master’s Thesis, University of VAASA, Vaasa, Finland, 2025. [Google Scholar]
- Hwang, Y.-S.; Choi, Y.K. Higher education service quality and student satisfaction, institutional image, and behavioral intention. Soc. Behav. Personal. Int. J. 2019, 47, 1–12. [Google Scholar] [CrossRef]
- Rahimizhian, S.; Avci, T.; Eluwole, K.K. A conceptual model development of the impact of higher education service quality in guaranteeing edu-tourists’ satisfaction and behavioral intentions. J. Public Aff. 2020, 20, e2085. [Google Scholar] [CrossRef]
- Balaskas, S.; Tsiantos, V.; Chatzifotiou, S.; Rigou, M. Determinants of ChatGPT Adoption Intention in Higher Education: Expanding on TAM with the Mediating Roles of Trust and Risk. Information 2025, 16, 82. [Google Scholar] [CrossRef]
- Fu, C.-J.; Silalahi, A.D.K.; Shih, I.-T.; Phuong, D.T.T.; Eunike, I.J.; Jargalsaikhan, S. Assessing ChatGPT’s information quality through the lens of user information satisfaction and information quality theory in higher education: A theoretical framework. Hum. Behav. Emerg. Technol. 2024, 2024, 8114315. [Google Scholar] [CrossRef]
- Qamar, M.T.; Yasmeen, J.; Malik, A.; VT, S.S. Chatting Heavily with ChatGPT: Investigating Usefulness, Privacy, Integrity, Ease, and Intention as Drivers of Technology Acceptance Among Business Communication Students. Bus. Prof. Commun. Q. 2025, 23294906251319016. [Google Scholar] [CrossRef]
- Tedre, M.; Kahila, J.; Vartiainen, H. Exploration on how co-designing with AI facilitates critical evaluation of ethics of AI in craft education. In Society for Information Technology & Teacher Education International Conference; Association for the Advancement of Computing in Education (AACE): Waynesville, NC, USA, 2023; pp. 2289–2296. [Google Scholar]
- Nguyen, A.; Ngo, H.N.; Hong, Y.; Dang, B.; Nguyen, B.-P.T. Ethical principles for artificial intelligence in education. Educ. Inf. Technol. 2023, 28, 4221–4241. [Google Scholar] [CrossRef]
- Nnorom, I.C. Ethical Considerations in Artificial Intelligence and Academic Integrity: Balancing Technology and Human Values. AI Ethics Acad. Integr. Future Qual. Assur. High. Educ. 2025, 15, 87–95. [Google Scholar]
- Kong, S.-C.; Cheung, W.M.-Y.; Tsang, O. Evaluating an artificial intelligence literacy programme for empowering and developing concepts, literacy and ethical awareness in senior secondary students. Educ. Inf. Technol. 2023, 28, 4703–4724. [Google Scholar] [CrossRef]
- Đerić, E.; Frank, D.; Vuković, D. Exploring the ethical implications of using generative AI tools in higher education. Informatics 2025, 12, 36. [Google Scholar] [CrossRef]
- Zhang, X.; Hu, X.; Sun, Y.; Li, L.; Deng, S.; Chen, X. Integrating AI Literacy with the TPB-TAM Framework to Explore Chinese University Students’ Adoption of Generative AI. Behav. Sci. 2025, 15, 1398. [Google Scholar] [CrossRef]
- Zhu, W.; Huang, L.; Zhou, X.; Li, X.; Shi, G.; Ying, J.; Wang, C. Could AI ethical anxiety, perceived ethical risks and ethical awareness about AI influence university students’ use of generative AI products? An ethical perspective. Int. J. Hum. Comput. Interact. 2025, 41, 742–764. [Google Scholar] [CrossRef]
- Carpenter, D.; Young, D.K.; Barrett, P.; McLeod, A.J. Refining technology threat avoidance theory. Commun. Assoc. Inf. Syst. 2019, 44, 22. [Google Scholar] [CrossRef]
- Granström, M.; Oppi, P. Assessing Teachers’ Readiness and Perceived Usefulness of AI in Education: An Estonian Perspective. Front. Educ. 2025, 10, 1622240. [Google Scholar] [CrossRef]
- Syed, A.Z.; Memon, Z.H.; Khan, K.; Hameed, I.; Nadeem, M. Examining the behavioral determinants of AI adoption in higher education: A focus on perceptional factors and demographic differences. Horiz. Int. J. Learn. Futures 2025, 33, 245–264. [Google Scholar] [CrossRef]
- Rahman, M.A.; Alqahtani, L.; Albooq, A.; Ainousah, A. A survey on security and privacy of large multimodal deep learning models: Teaching and learning perspective. In Proceedings of the 2024 21st Learning and Technology Conference (L&T), Jeddah, Saudi Arabia, 15–16 January 2024; pp. 13–18. [Google Scholar]
- Chiu, M.-L. Exploring user awareness and perceived usefulness of generative AI in higher education: The moderating role of trust. Educ. Inf. Technol. 2025, 30, 1–35. [Google Scholar] [CrossRef]
- Yu, T.; Tian, Y.; Chen, Y.; Huang, Y.; Pan, Y.; Jang, W. How Do Ethical Factors Affect User Trust and Adoption Intentions of AI-Generated Content Tools? Evidence from a Risk-Trust Perspective. Systems 2025, 13, 461. [Google Scholar] [CrossRef]
- Li, Z. Generative AI in Higher Education Academic Assignments: Policy Implications from a Systematic Review of Student and Teacher Perceptions. Ph.D. Thesis, Massachusetts Institute of Technology, Cambridge, MA, USA, 2024. [Google Scholar]
- Mohammed, R.R. Generative AI in the Academy: Analysis of Stakeholders’ Experiences in US Higher Education Organizations. Ph.D. Thesis, Arizona State University, Tempe, AZ, USA, 2025. [Google Scholar]
- Al-Adwan, A.S.; Li, N.; Al-Adwan, A.; Abbasi, G.A.; Albelbisi, N.A.; Habibi, A. Extending the technology acceptance model (TAM) to Predict University Students’ intentions to use metaverse-based learning platforms. Educ. Inf. Technol. 2023, 28, 15381–15413. [Google Scholar] [CrossRef]
- Abubakre, M.; Zhou, Y.; Zhou, Z. The impact of information technology culture and personal innovativeness in information technology on digital entrepreneurship success. Inf. Technol. People 2022, 35, 204–231. [Google Scholar] [CrossRef]
- Wang, W.; Butler, J.E.; Hsieh, J.P.-A.; Hsu, S.-H. Innovate with complex information technologies: A theoretical model and empirical examination. J. Comput. Inf. Syst. 2008, 49, 27–36. [Google Scholar] [CrossRef]
- Tang, S.M. Barriers to artificial intelligence adoption in teaching: The moderating role of personal innovativeness. Int. J. Educ. Manag. 2025, 1–12. [Google Scholar] [CrossRef]
- Jeyaraj, A. DeLone & McLean models of information system success: Critical meta-review and research directions. Int. J. Inf. Manag. 2020, 54, 102139. [Google Scholar]
- Shrivastava, P. Understanding acceptance and resistance toward generative AI technologies: A multi-theoretical framework integrating functional, risk, and sociolegal factors. Front. Artif. Intell. 2025, 8, 1565927. [Google Scholar] [CrossRef] [PubMed]
- Gökçearslan, Ş.; Esiyok, E.; Kucukergin, K.G. Understanding the intention to use artificial intelligence chatbots in education: The role of individual innovativeness and AI trust among university students. J. Comput. Soc. Sci. 2025, 8, 71. [Google Scholar] [CrossRef]
- Chen, Y.; Qiu, W.; Xiao, M. Influence mechanisms of digital construction organizations’ capabilities on performance: Evidence from SEM and fsQCA. Eng. Constr. Archit. Manag. 2025; ahead of print. [Google Scholar]
- Alturki, U.; Aldraiweesh, A. An empirical investigation into students’ actual use of MOOCs in Saudi Arabia higher education. Sustainability 2023, 15, 6918. [Google Scholar] [CrossRef]
- Fornell, C.; Larcker, D.F. Evaluating structural equation models with unobservable variables and measurement error. J. Mark. Res. 1981, 18, 39–50. [Google Scholar] [CrossRef]
- Ab Hamid, M.R.; Sami, W.; Sidek, M.M. Discriminant validity assessment: Use of Fornell & Larcker criterion versus HTMT criterion. J. Phys. Conf. Ser. 2017, 890, 012163. [Google Scholar]
- Ramírez, A.; Burgos-Benavides, L.; Sinchi, H.; Quito-Calle, J.V.; Díez, F.H.; Rodríguez-Díaz, F.J. Adaptation and validation of psychological assessment questionnaires using confirmatory factor analysis: A tutorial for planning and reporting analysis. Preprints 2025, 2025021192. [Google Scholar]
- Cheung, S.F.; Cheung, S.-H. manymome: An R package for computing the indirect effects, conditional effects, and conditional indirect effects, standardized or unstandardized, and their bootstrap confidence intervals, in many (though not all) models. Behav. Res. Methods 2024, 56, 4862–4882. [Google Scholar] [CrossRef] [PubMed]
- MacKinnon, D.P.; Lockwood, C.M.; Williams, J. Confidence limits for the indirect effect: Distribution of the product and resampling methods. Multivar. Behav. Res. 2004, 39, 99–128. [Google Scholar] [CrossRef]
- Han, H.; Wong, A.K.F.; Kim, S.; Cheng, X.; Chi, X. Assessing asymmetric selection of responsible airlines based on CSR, normative, and emotional factors: A complexity approach with SEM, fsQCA, and NCA. Asia Pac. J. Tour. Res. 2025, 30, 320–337. [Google Scholar] [CrossRef]
- Lv, J.; Lv, J. The Configuration Effect of Antecedents of Effective Use in Mobile Health: A Fuzzy-Set QCA Approach. In Proceedings of the 2023 4th International Symposium on Artificial Intelligence for Medicine Science, Chengdu, China, 27–29 October 2023; pp. 1343–1346. [Google Scholar]
- Sun, J.; Wang, Y. Fuzzy-set qualitative comparative analysis (fsQCA) in second language acquisition: An applied example of writing engagement. Res. Methods Appl. Linguist. 2025, 4, 100193. [Google Scholar] [CrossRef]
- Rasoolimanesh, S.M.; Ringle, C.M.; Sarstedt, M.; Olya, H. The combined use of symmetric and asymmetric approaches: Partial least squares-structural equation modeling and fuzzy-set qualitative comparative analysis. Int. J. Contemp. Hosp. Manag. 2021, 33, 1571–1592. [Google Scholar] [CrossRef]
- Baumgartner, M. Qualitative comparative analysis and robust sufficiency. Qual. Quant. 2022, 56, 1939–1963. [Google Scholar] [CrossRef]
- Nguyen, T.T. A Comparative Assessment of Fuzzy Set-Theoretic Rule Validation: Analyzing fs/QCA Software Procedures and the Modified Consistency and Coverage Measures: Evidence from ESG-Stock Return Relations and Online Shopping Behavior Configurations. Master’s Thesis, LUT University, Lappeenranta, Finland, 2025. [Google Scholar]
- Norem, J.K. Defensive pessimism, anxiety, and the complexity of evaluating self-regulation. Soc. Personal. Psychol. Compass 2008, 2, 121–134. [Google Scholar] [CrossRef]
- Jahanmir, S.F.; Silva, G.M.; Gomes, P.J.; Gonçalves, H.M. Determinants of users’ continuance intention toward digital innovations: Are late adopters different? J. Bus. Res. 2020, 115, 225–233. [Google Scholar] [CrossRef]
- Zheng, H.; Qian, Y.; Wang, Z.; Wu, Y. Research on the Influence of E-Learning Quality on the Intention to Continue E-Learning: Evidence from SEM and fsQCA. Sustainability 2023, 15, 5557. [Google Scholar] [CrossRef]
- Caporusso, N. Generative artificial intelligence and the emergence of creative displacement anxiety. Res. Psychol. Behav. 2023, 3. [Google Scholar] [CrossRef]



| Construct | Theoretical Basis | Measurement Source | Adaptation Notes |
|---|---|---|---|
| Perceived Ease of Use | TAM | [22] | The original scale was used to assess learners’ “ease-of-learning” experiences in VR learning systems. In this study, it was adapted to capture perceived ease of use when using T2I tools. |
| Information Quality | D&M | [77] | The original scale, grounded in the D&M model, measured the completeness and accuracy of information outputs. In this study, we replaced “system information” with learners’ perceived quality of “generated images and related disclosures/annotations.” |
| Ethical Awareness | AI ethics | [7] | The original scale assessed university students’ ethical awareness regarding AI use and academic integrity. We retained its core meaning while contextualizing items specifically to the use of T2I tools in teaching and learning. |
| Technology Anxiety | TTAT | [47] | The original scale measured anxiety and tension in the use of information technologies. In this study, it was contextualized to capture uncertainty-driven anxiety in complex generative tasks—specifically, concerns that T2I tools may produce stochastic outputs, make errors, or be difficult to fully control. |
| Ethical Anxiety | TTAT | [64] | The original scale assessed ethics-related anxiety when using generative AI products. In this study, we restricted the context to educational use of T2I tools, focusing on concerns about copyright, content compliance, academic integrity, privacy, and fairness. |
| Algorithmic Trust | TAM | [12] | The original scale captured users’ trust appraisals regarding the reliability and controllability of AI services. We adapted the wording to assess whether T2I tools are perceived as trustworthy and dependable in teaching and learning contexts. |
| Perceived Risk | TTAT | [14] | The original scale measured perceived risk regarding potential negative consequences of using AI systems. We tailored it to the educational T2I context by emphasizing risks such as misleading generated content, unclear copyright/attribution, and overall outcome uncertainty, which represent salient risk types for AI-generated imagery in education. |
| Sustainable Use Intention | TAM | [78] | The original scale assessed users’ intentions to continue using AI services and their willingness to recommend them. We adapted it to measure intention to continue using—and to do so in a compliant, responsible manner—T2I tools in future teaching and learning activities. |
| Personal Innovativeness in IT | PIIT | [79] | The original scale measured individuals’ proactive tendency to try new IT. We retained the original structure and simply contextualized it to T2I tools.” |
| Item | Factor Loading | S.E. (Standard Error) | Squared Multiple Correlation | CR | AVE | |
|---|---|---|---|---|---|---|
| PEOU | PEOU1 | 0.789 | 0.03 | 0.623 | 0.920 | 0.616 |
| PEOU2 | 0.775 | 0.031 | 0.601 | |||
| PEOU3 | 0.786 | 0.03 | 0.618 | |||
| PEOU4 | 0.79 | 0.03 | 0.625 | |||
| IQ | IQ1 | 0.774 | 0.031 | 0.601 | 0.895 | 0.551 |
| IQ2 | 0.757 | 0.031 | 0.574 | |||
| IQ3 | 0.718 | 0.031 | 0.516 | |||
| IQ4 | 0.719 | 0.031 | 0.518 | |||
| EA | EA1 | 0.762 | 0.031 | 0.581 | 0.895 | 0.552 |
| EA2 | 0.773 | 0.031 | 0.598 | |||
| EA3 | 0.708 | 0.032 | 0.501 | |||
| EA4 | 0.726 | 0.031 | 0.527 | |||
| AT | AT1 | 0.712 | 0.031 | 0.508 | 0.873 | 0.502 |
| AT2 | 0.765 | 0.031 | 0.585 | |||
| AT3 | 0.699 | 0.032 | 0.489 | |||
| AT4 | 0.655 | 0.033 | 0.429 | |||
| PR | PR1 | 0.704 | 0.032 | 0.496 | 0.899 | 0.561 |
| PR2 | 0.754 | 0.031 | 0.57 | |||
| PR3 | 0.797 | 0.03 | 0.635 | |||
| PR4 | 0.739 | 0.031 | 0.547 | |||
| TA | TA1 | 0.681 | 0.032 | 0.465 | 0.911 | 0.594 |
| TA2 | 0.787 | 0.03 | 0.62 | |||
| TA3 | 0.797 | 0.03 | 0.636 | |||
| TA4 | 0.811 | 0.03 | 0.659 | |||
| EA2 | EA21 | 0.781 | 0.03 | 0.611 | 0.918 | 0.612 |
| EA22 | 0.797 | 0.03 | 0.636 | |||
| EA23 | 0.782 | 0.03 | 0.612 | |||
| EA24 | 0.769 | 0.03 | 0.592 | |||
| SUI | SUI1 | 0.79 | 0.03 | 0.625 | 0.926 | 0.634 |
| SUI2 | 0.824 | 0.029 | 0.68 | |||
| SUI3 | 0.783 | 0.03 | 0.613 | |||
| SUI4 | 0.788 | 0.03 | 0.622 | |||
| PI | PI1 | 0.789 | 0.03 | 0.623 | 0.921 | 0.619 |
| PI2 | 0.787 | 0.03 | 0.62 | |||
| PI3 | 0.8 | 0.03 | 0.64 | |||
| PI4 | 0.771 | 0.03 | 0.595 |
| Evaluation Index | RMSEA | CFI | TLI | SRMR | χ2/df |
|---|---|---|---|---|---|
| Standard value | <0.08 | >0.9 | >0.9 | <0.08 | <3 |
| Actual value | 0.029 | 0.912 | 0.928 | 0.056 | 1.688 |
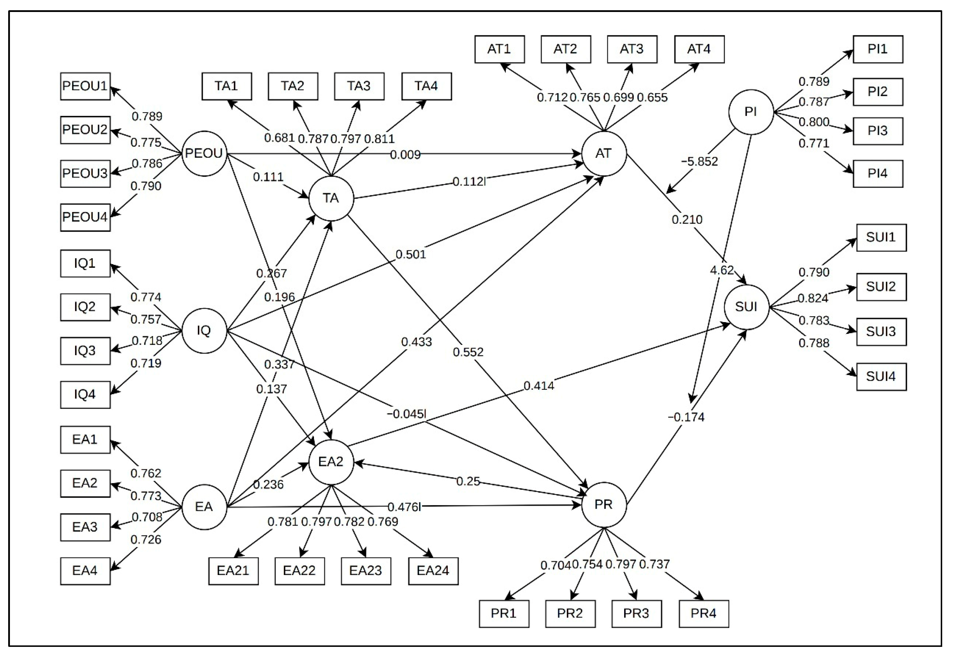
| Path | Estimate | S.E. | Est./S.E. | p-Value | Hypothesis Test Result |
|---|---|---|---|---|---|
| EA → TA | 0.337 | 0.028 | 11.875 | 0.000 | H10 supported |
| PEOU → TA | 0.111 | 0.021 | 5.414 | 0.000 | H2 significant but in the opposite direction |
| IQ → TA | 0.267 | 0.026 | 10.46 | 0.000 | H5 significant effect in the opposite direction |
| EA → EA2 | 0.236 | 0.084 | 2.812 | 0.005 | H9 supported |
| PEOU → EA2 | 0.196 | 0.023 | 8.421 | 0.000 | H3 supported |
| IQ → EA2 | 0.137 | 0.03 | 4.625 | 0.000 | H6 supported |
| PR → EA2 | 0.25 | 0.118 | 2.118 | 0.034 | H15 supported |
| PEOU → AT | 0.009 | 0.019 | 0.496 | 0.620 | H1 not supported |
| IQ → AT | 0.501 | 0.028 | 17.608 | 0.000 | H4 supported |
| TA → AT | 0.112 | 0.037 | 3.049 | 0.002 | H12 significant effect in the opposite direction |
| EA → AT | 0.433 | 0.03 | 14.447 | 0.000 | H11 supported |
| IQ → PR | −0.045 | 0.018 | −2.499 | 0.012 | H7 supported |
| EA → PR | 0.476 | 0.027 | 17.318 | 0.000 | H8 supported |
| TA → PR | 0.552 | 0.043 | 12.839 | 0.000 | H13 supported |
| AT → SUI | 0.21 | 0.034 | 6.181 | 0.000 | H16 supported |
| EA2 → SUI | 0.414 | 0.046 | 9.078 | 0.000 | H14 significant effect in the opposite direction |
| PR → SUI | −0.174 | 0.043 | −4.071 | 0.000 | H17 supported |
| AT × PI → SUI | −5.852 | 2.067 | −2.831 | 0.005 | H18 significant effect in the opposite direction |
| PR × PI → SUI | 4.62 | 1.828 | 2.527 | 0.011 | H19 significant effect in the opposite direction |
| Exogenous Variable | Mediator 1 | Mediator 2 | Mediator 3 | Outcome | Indirect Effect | 95% Bootstrap CI (LL) | 95% Bootstrap CI (UL) |
|---|---|---|---|---|---|---|---|
| PEOU | TA | AT | SUI | 0.002 | 0 | 0.01 | |
| IQ | TA | AT | SUI | 0.006 | 0 | 0.02 | |
| IQ | AT | SUI | 0.105 | 0.014 | 0.205 | ||
| IQ | PR | SUI | 0.008 | 0.001 | 0.051 | ||
| EA | AT | SUI | 0.092 | 0.024 | 0.178 | ||
| EA | TA | AT | SUI | 0.009 | 0.001 | 0.021 | |
| EA | PR | SUI | −0.083 | −0.226 | −0.003 |
| Variable | Full Membership | Crossover Point | Full Non-Membership |
|---|---|---|---|
| PEOU | 5.750 | 5.000 | 4.000 |
| IQ | 5.750 | 5.000 | 3.750 |
| EA | 5.750 | 5.000 | 4.000 |
| AT | 5.750 | 5.000 | 4.000 |
| PR | 5.750 | 5.000 | 4.000 |
| TA | 5.750 | 5.000 | 4.000 |
| EA2 | 5.750 | 5.250 | 4.000 |
| PI | 6.000 | 5.250 | 4.000 |
| SUI | 5.750 | 5.250 | 4.000 |
| Condition | High SUI | Non-High SUI | ||
|---|---|---|---|---|
| Consistency | Coverage | Consistency | Coverage | |
| PEOU | 0.776 | 0.763 | 0.367 | 0.340 |
| ~PEOU | 0.329 | 0.356 | 0.744 | 0.758 |
| IQ | 0.751 | 0.764 | 0.363 | 0.348 |
| ~IQ | 0.360 | 0.375 | 0.754 | 0.740 |
| EA | 0.729 | 0.752 | 0.368 | 0.357 |
| ~EA | 0.377 | 0.387 | 0.745 | 0.722 |
| AT | 0.758 | 0.786 | 0.342 | 0.334 |
| ~AT | 0.357 | 0.365 | 0.781 | 0.752 |
| PR | 0.785 | 0.782 | 0.358 | 0.336 |
| ~PR | 0.334 | 0.356 | 0.768 | 0.771 |
| TA | 0.825 | 0.832 | 0.312 | 0.296 |
| ~TA | 0.301 | 0.317 | 0.823 | 0.816 |
| EA2 | 0.813 | 0.855 | 0.287 | 0.284 |
| ~EA2 | 0.319 | 0.322 | 0.854 | 0.811 |
| PI | 0.845 | 0.868 | 0.289 | 0.280 |
| ~PI | 0.299 | 0.308 | 0.864 | 0.840 |
| Construct | H1 | H2 | H3 | H4 | H5 | H6 | H7 |
|---|---|---|---|---|---|---|---|
| PEOU | ![]() | ![]() | ![]() | ![]() | ![]() | ⊗ | |
| IQ | ● | ● | ● | ● | ⊗ | ⊗ | |
| EA | ● | ● | ● | ● | ⊗ | ⊗ | |
| AT | ![]() | ![]() | ![]() | ![]() | ⊗ | ![]() | |
| PR | ● | ● | ● | ● | ⊗ | ● | |
| TA | ● | ● | ● | ● | ● | ● | ● |
| EA2 | ![]() | ![]() | ![]() | ![]() | ![]() | ![]() | ![]() |
| PI | ![]() | ![]() | ![]() | ![]() | ![]() | ![]() | ![]() |
| Raw coverage | 0.459 | 0.463 | 0.462 | 0.462 | 0.475 | 0.087 | 0.084 |
| Unique coverage | 0.011 | 0.014 | 0.011 | 0.013 | 0.025 | 0.022 | 0.015 |
| Consistency | 0.956 | 0.957 | 0.959 | 0.960 | 0.959 | 0.944 | 0.954 |
| Solution coverage | 0.574 | ||||||
| Solution consistency | 0.948 | ||||||
core presence; ● peripheral presence; ⊗ peripheral absence; blank = “don’t care” (may be present or absent).| Construct | NH1 |
|---|---|
| PEOU | ![]() |
| IQ | ⊗ |
| EA | ⊗ |
| AT | ![]() |
| PR | ⊗ |
| TA | ⊗ |
| EA2 | ⊗ |
| PI | ![]() |
| Raw coverage | 0.529 |
| Unique coverage | 0.529 |
| Consistency | 0.972 |
| Solution coverage | 0.529 |
indicates the absence of a core condition; ⊗ indicates the absence of a peripheral condition.| RQ | Main Findings | SEM Results | fsQCA Results |
|---|---|---|---|
| RQ1 | Perception-related factors (PEOU, IQ, EA) influence both emotion and evaluation components. | PEOU, IQ, and EA increase TA and EA2. PEOU’s effect on AT is not significant. | Multiple configurations lead to high SUI, involving favorable perceptions and manageable anxiety. |
| RQ2 | TA mediates perception → evaluation → intention. EA2 operates closer to the terminal stage, influencing SUI. | TA increases PR and AT; EA2 directly influences SUI. | EA2 contributes to high SUI with elevated AT and manageable PR. |
| RQ3 | High PI weakens the impact of AT on SUI and reduces the negative effect of PR on SUI. | PI moderates the impact of AT and PR. | PI appears in high-SUI configurations, mitigating the dependence on trust and risk. |
| RQ4 | High SUI emerges from multiple equifinal combinations of perceptions, affective responses, and personal innovativeness. | High SUI linked to favorable perceptions. | Low SUI linked to low perceptions, trust, anxiety, and PI. |
Disclaimer/Publisher’s Note: The statements, opinions and data contained in all publications are solely those of the individual author(s) and contributor(s) and not of MDPI and/or the editor(s). MDPI and/or the editor(s) disclaim responsibility for any injury to people or property resulting from any ideas, methods, instructions or products referred to in the content. |
© 2026 by the authors. Licensee MDPI, Basel, Switzerland. This article is an open access article distributed under the terms and conditions of the Creative Commons Attribution (CC BY) license.
Share and Cite
Xia, B.; Lei, Y.; Hu, Y.; Zhu, X.; Zhang, J. Sustainable Use Intention of Text-to-Image Generative AI in Higher Education: An S–O–R Model with Parallel Trust and Risk Pathways. Sustainability 2026, 18, 1657. https://doi.org/10.3390/su18031657
Xia B, Lei Y, Hu Y, Zhu X, Zhang J. Sustainable Use Intention of Text-to-Image Generative AI in Higher Education: An S–O–R Model with Parallel Trust and Risk Pathways. Sustainability. 2026; 18(3):1657. https://doi.org/10.3390/su18031657
Chicago/Turabian StyleXia, Buling, Yaoxi Lei, Yuexin Hu, Xuran Zhu, and Jibin Zhang. 2026. "Sustainable Use Intention of Text-to-Image Generative AI in Higher Education: An S–O–R Model with Parallel Trust and Risk Pathways" Sustainability 18, no. 3: 1657. https://doi.org/10.3390/su18031657
APA StyleXia, B., Lei, Y., Hu, Y., Zhu, X., & Zhang, J. (2026). Sustainable Use Intention of Text-to-Image Generative AI in Higher Education: An S–O–R Model with Parallel Trust and Risk Pathways. Sustainability, 18(3), 1657. https://doi.org/10.3390/su18031657

