Sign in to use this feature.

Years

Between: -

Subjects

remove_circle_outline
remove_circle_outline
remove_circle_outline
remove_circle_outline
remove_circle_outline

Journals

Article Types

Countries / Regions

Search Results (15)

Search Parameters:
Keywords = stimuli-responsive disassembly

Order results
Result details
Results per page
Select all
Export citation of selected articles as:
14 pages, 4444 KB  
Communication
A pH-Responsive Dendritic-DNA-Based Nanohydrogel for Dual Drug Delivery
by Jing Zhao, Jingyuan Wu, Yiqi Fan, Chao Yu, Le Yu and Fangwei Shao
Biomolecules 2025, 15(4), 537; https://doi.org/10.3390/biom15040537 - 6 Apr 2025
Cited by 4 | Viewed by 1737
Abstract
The rational design of multifunctional drug delivery systems capable of achieving precise drug release remains a huge challenge. Herein, we designed a stimuli-responsive dendritic-DNA-based nanohydrogel as a nanocarrier to achieve the co-delivery of doxorubicin and HMGN5 mRNA-targeting antisense oligonucleotides, thus achieving dual therapeutic [...] Read more.
The rational design of multifunctional drug delivery systems capable of achieving precise drug release remains a huge challenge. Herein, we designed a stimuli-responsive dendritic-DNA-based nanohydrogel as a nanocarrier to achieve the co-delivery of doxorubicin and HMGN5 mRNA-targeting antisense oligonucleotides, thus achieving dual therapeutic effects. The nanocarrier, constructed from dendritic DNA with three crosslinking branches and one loading branch, formed biocompatible and programmable DNA nanohydrogels. The C-rich sequences in the crosslinking branches conferred pH sensitivity, while the loading strand enabled efficient incorporation of a shielding DNA/ASO complex. DOX encapsulation yielded a chemo–gene co-delivery platform. Upon cellular uptake by cancer cells, the nanocarrier disassembled in the acidic tumor microenvironment, releasing DOX for chemotherapy and ASOs via toehold-mediated strand displacement (TMSD) for targeted gene silencing. Cellular studies demonstrated significantly enhanced cancer cell inhibition compared to single-agent treatments, highlighting strong combined effects. This study provides a novel strategy for tumor-microenvironment-responsive co-delivery, enabling precise, on-demand release of therapeutic agents to enhance combined chemo–gene therapy. Full article
(This article belongs to the Section Bio-Engineered Materials)
Show Figures

Graphical abstract

13 pages, 5498 KB  
Article
Stimuli-Responsive Vesicles and Hydrogels Formed by a Single-Tailed Dynamic Covalent Surfactant in Aqueous Solutions
by Chunlin Xu, Na Sun, Huaixiu Li, Xingchen Han, Ailing Zhang and Panpan Sun
Molecules 2024, 29(21), 4984; https://doi.org/10.3390/molecules29214984 - 22 Oct 2024
Cited by 4 | Viewed by 1628
Abstract
Controlling the hierarchical self-assembly of surfactants in aqueous solutions has drawn much attention due to their broad range of applications, from targeted drug release, preparation of smart material, to biocatalysis. However, the synthetic procedures for surfactants with stimuli-responsive hydrophobic chains are complicated, which [...] Read more.
Controlling the hierarchical self-assembly of surfactants in aqueous solutions has drawn much attention due to their broad range of applications, from targeted drug release, preparation of smart material, to biocatalysis. However, the synthetic procedures for surfactants with stimuli-responsive hydrophobic chains are complicated, which restricts the development of surfactants. Herein, a novel single-tailed responsive surfactant, 1-methyl-3-(2-(4-((tetradecylimino) methyl) phenoxy) ethyl)-3-imidazolium bromides (C14PMimBr), was facilely fabricated in situ by simply mixing an aldehyde-functionalized imidazolium cation (3-(2-(4-formylphenoxy) ethyl)-1-methyl imidazolium bromide, BAMimBr) and aliphatic amine (tetradecylamine, TDA) through dynamic imine bonding. With increasing concentration, micelles, vesicles, and hydrogels were spontaneously formed by the hierarchical self-assembly of C14PMimBr in aqueous solutions without any additives. The morphologies of vesicles and hydrogels were characterized by cryogenic transmission electron microscopy and scanning electron microscopy. The mechanical properties and microstructure information of hydrogels were demonstrated by rheological measurement, X-ray diffraction, and density functional theory calculation. In addition, the vesicles could be disassembled and reassembled with the breakage and reformation of imine bonds by adding acid/bubbling CO2 and adding alkali. This work provides a simple method for constructing stimuli-responsive surfactant systems and shows great potential application in targeted drug release, drug delivery, and intelligent materials. Full article
(This article belongs to the Special Issue Amphiphilic Molecules, Interfaces and Colloids)
Show Figures

Graphical abstract

13 pages, 5761 KB  
Communication
Engineering Self-Assembled Nanomedicines Composed of Clinically Approved Medicines for Enhanced Tumor Nanotherapy
by Quzi Jiang, Luodan Yu and Yu Chen
Nanomaterials 2023, 13(18), 2499; https://doi.org/10.3390/nano13182499 - 5 Sep 2023
Cited by 8 | Viewed by 2072
Abstract
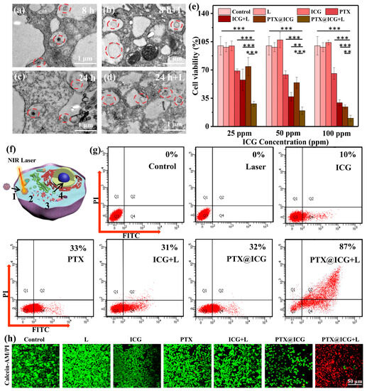
The traditional nanocarriers are typically constructed to deliver anticancer agents for improving drug bioavailability and enhancing chemotherapeutic efficacy, but this strategy suffers from the critical issue of nanocarrier biosafety that hinders further clinical translation. In this work, a unique nanomedicine (PTX@ICG) has been [...] Read more.
The traditional nanocarriers are typically constructed to deliver anticancer agents for improving drug bioavailability and enhancing chemotherapeutic efficacy, but this strategy suffers from the critical issue of nanocarrier biosafety that hinders further clinical translation. In this work, a unique nanomedicine (PTX@ICG) has been rationally constructed by combining two clinically approved agents, i.e., paclitaxel (PTX) and indocyanine green (ICG), by a facile ultrasound-assisted self-assembly methodology. The formation of the nanostructure can effectively increase the enrichment of PTX and ICG molecules in the tumor site, and improve the utilization factor of hydrophobic PTX. Moreover, since the molecule interaction in PTX@ICG is mainly Van der Waals forces, the self-assembled structure can be spontaneously dissociated under laser irradiation and release PTX in situ to achieve safe tumor-targeted chemotherapy. Simultaneously, the released ICG can act as photothermic agents for photothermal therapy (PTT), thus combining chemotherapy and PTT to obtain an enhanced tumor nanotherapy via facile self-assembly. The synergistic chemo/photothermal tumor nanotherapy achieved the efficient tumor cell-killing effect and tumor-ablation ability, as systematically demonstrated both in vitro and in vivo. This work provides a distinct paradigm of the self-assembled nanomedicine design for effectively improving the drug bioavailability to achieve high antitumor efficacy. Full article
(This article belongs to the Section Biology and Medicines)
Show Figures

Figure 1

14 pages, 3623 KB  
Review
Early Endothelial Signaling Transduction in Developing Lung Edema
by Giuseppe Miserocchi
Life 2023, 13(6), 1240; https://doi.org/10.3390/life13061240 - 24 May 2023
Cited by 7 | Viewed by 2139
Abstract
The lung promptly responds to edemagenic conditions through functional adaptations that contrast the increase in microvascular filtration. This review presents evidence for early signaling transduction by endothelial lung cells in two experimental animal models of edema, hypoxia exposure, and fluid overload (hydraulic edema). [...] Read more.
The lung promptly responds to edemagenic conditions through functional adaptations that contrast the increase in microvascular filtration. This review presents evidence for early signaling transduction by endothelial lung cells in two experimental animal models of edema, hypoxia exposure, and fluid overload (hydraulic edema). The potential role of specialized sites of the plasma membranes considered mobile signaling platforms, referred to as membrane rafts, that include caveolae and lipid rafts, is presented. The hypothesis is put forward that early changes in the lipid composition of the bilayer of the plasma membrane might trigger the signal transduction process when facing changes in the pericellular microenvironment caused by edema. Evidence is provided that for an increase in the extravascular lung water volume not exceeding 10%, changes in the composition of the plasma membrane of endothelial cells are evoked in response to mechanical stimuli from the interstitial compartment as well as chemical stimuli relating with changes in the concentration of the disassembled portions of structural macromolecules. In hypoxia, thinning of endothelial cells, a decrease in caveolae and AQP-1, and an increase in lipid rafts are observed. The interpretation of this response is that it favors oxygen diffusion and hinder trans-cellular water fluxes. In hydraulic edema, which generates greater capillary water leakages, an increase in cell volume and opposite changes in membrane rafts were observed; further, the remarkable increase in caveolae suggests a potential abluminal–luminal vesicular-dependent fluid reabsorption. Full article
(This article belongs to the Special Issue Cellular and Functional Response to Hypoxia)
Show Figures

Figure 1

24 pages, 4177 KB  
Article
Deactivatable Bisubstrate Inhibitors of Protein Kinases
by Tanel Sõrmus, Darja Lavogina, Erki Enkvist, Asko Uri and Kaido Viht
Molecules 2022, 27(19), 6689; https://doi.org/10.3390/molecules27196689 - 8 Oct 2022
Cited by 1 | Viewed by 2214
Abstract
Bivalent ligands, including bisubstrate inhibitors, are conjugates of pharmacophores, which simultaneously target two binding sites of the biomolecule. Such structures offer attainable means for the development of compounds whose ability to bind to the biological target could be modulated by an external trigger. [...] Read more.
Bivalent ligands, including bisubstrate inhibitors, are conjugates of pharmacophores, which simultaneously target two binding sites of the biomolecule. Such structures offer attainable means for the development of compounds whose ability to bind to the biological target could be modulated by an external trigger. In the present work, two deactivatable bisubstrate inhibitors of basophilic protein kinases (PKs) were constructed by conjugating the pharmacophores via linkers that could be cleaved in response to external stimuli. The inhibitor ARC-2121 incorporated a photocleavable nitrodibenzofuran-comprising β-amino acid residue in the structure of the linker. The pharmacophores of the other deactivatable inhibitor ARC-2194 were conjugated via reduction-cleavable disulfide bond. The disassembly of the inhibitors was monitored by HPLC-MS. The affinity and inhibitory potency of the inhibitors toward cAMP-dependent PK (PKAcα) were established by an equilibrium competitive displacement assay and enzyme activity assay, respectively. The deactivatable inhibitors possessed remarkably high 1–2-picomolar affinity toward PKAcα. Irradiation of ARC-2121 with 365 nm UV radiation led to reaction products possessing a 30-fold reduced affinity. The chemical reduction of ARC-2194 resulted in the decrease of affinity of over four orders of magnitude. The deactivatable inhibitors of PKs are valuable tools for the temporal inhibition or capture of these pharmacologically important enzymes. Full article
(This article belongs to the Special Issue Protein Kinases and Their Inhibitors)
Show Figures

Graphical abstract

17 pages, 2725 KB  
Article
Dynamics of T-Cell Intracellular Antigen 1-Dependent Stress Granules in Proteostasis and Welander Distal Myopathy under Oxidative Stress
by Andrea Fernández-Gómez, Beatriz Ramos Velasco and José M. Izquierdo
Cells 2022, 11(5), 884; https://doi.org/10.3390/cells11050884 - 4 Mar 2022
Cited by 4 | Viewed by 3933
Abstract
T-cell intracellular antigen 1 (TIA1) is an RNA-binding protein that is primarily involved in the post-transcriptional regulation of cellular RNAs. Furthermore, it is a key component of stress granules (SGs), RNA, and protein aggregates that are formed in response to stressful stimuli to [...] Read more.
T-cell intracellular antigen 1 (TIA1) is an RNA-binding protein that is primarily involved in the post-transcriptional regulation of cellular RNAs. Furthermore, it is a key component of stress granules (SGs), RNA, and protein aggregates that are formed in response to stressful stimuli to reduce cellular activity as a survival mechanism. TIA1 p.E384K mutation is the genetic cause of Welander distal myopathy (WDM), a late-onset muscular dystrophy whose pathogenesis has been related to modifying SG dynamics. In this study, we present the results obtained by analyzing two specific aspects: (i) SGs properties and dynamics depending on the amino acid at position 384 of TIA1; and (ii) the formation/disassembly time-course of TIA1WT/WDM-dependent SGs under oxidative stress. The generation of TIA1 variants—in which the amino acid mutated in WDM and the adjacent ones were replaced by lysines, glutamic acids, or alanines—allowed us to verify that the inclusion of a single lysine is necessary and sufficient to alter SGs dynamics. Moreover, time-lapse microscopy analysis allowed us to establish in vivo the dynamics of TIA1WT/WDM-dependent SG formation and disassembly, after the elimination of the oxidizing agent, for 1 and 3 h, respectively. Our observations show distinct dynamics between the formation and disassembly of TIA1WT/WDM-dependent SGs. Taken together, this study has allowed us to expand the existing knowledge on the role of TIA1 and the WDM mutation in SG formation. Full article
(This article belongs to the Collection Chronic Inflammation, Oxidative Stress and Adult Stem Cells)
Show Figures

Figure 1

61 pages, 93121 KB  
Review
Light-Triggered Polymersome-Based Anticancer Therapeutics Delivery
by Elisa Hernández Becerra, Jennifer Quinchia, Cristina Castro and Jahir Orozco
Nanomaterials 2022, 12(5), 836; https://doi.org/10.3390/nano12050836 - 2 Mar 2022
Cited by 27 | Viewed by 7413
Abstract
Polymersomes are biomimetic cell membrane-like model structures that are self-assembled stepwise from amphiphilic copolymers. These polymeric (nano)carriers have gained the scientific community’s attention due to their biocompatibility, versatility, and higher stability than liposomes. Their tunable properties, such as composition, size, shape, and surface [...] Read more.
Polymersomes are biomimetic cell membrane-like model structures that are self-assembled stepwise from amphiphilic copolymers. These polymeric (nano)carriers have gained the scientific community’s attention due to their biocompatibility, versatility, and higher stability than liposomes. Their tunable properties, such as composition, size, shape, and surface functional groups, extend encapsulation possibilities to either hydrophilic or hydrophobic cargoes (or both) and their site-specific delivery. Besides, polymersomes can disassemble in response to different stimuli, including light, for controlling the “on-demand” release of cargo that may also respond to light as photosensitizers and plasmonic nanostructures. Thus, polymersomes can be spatiotemporally stimulated by light of a wide wavelength range, whose exogenous response may activate light-stimulable moieties, enhance the drug efficacy, decrease side effects, and, thus, be broadly employed in photoinduced therapy. This review describes current light-responsive polymersomes evaluated for anticancer therapy. It includes light-activable moieties’ features and polymersomes’ composition and release behavior, focusing on recent advances and applications in cancer therapy, current trends, and photosensitive polymersomes’ perspectives. Full article
(This article belongs to the Special Issue Smart Nanomaterials for Biomedical Applications)
Show Figures

Graphical abstract

13 pages, 2173 KB  
Article
Stimuli-Responsive Dual Cross-Linked N-Carboxyethylchitosan Hydrogels with Tunable Dissolution Rate
by Svetlana Bratskaya, Anna Skatova, Yuliya Privar, Andrey Boroda, Ekaterina Kantemirova, Mariya Maiorova and Alexander Pestov
Gels 2021, 7(4), 188; https://doi.org/10.3390/gels7040188 - 29 Oct 2021
Cited by 22 | Viewed by 2780
Abstract
Here, we discuss the applicability of (methylenebis(salicylaldehyde)—MbSA) for the fabrication of the stimuli-responsive N-carboxyethylchitosan (CEC) hydrogels with a tunable dissolution rate under physiological conditions. In comparison with non-covalent salicylimine hydrogels, MbSA cross-linking via covalent bis(‘imine clip’) and non-covalent hydrophobic interactions allowed the [...] Read more.
Here, we discuss the applicability of (methylenebis(salicylaldehyde)—MbSA) for the fabrication of the stimuli-responsive N-carboxyethylchitosan (CEC) hydrogels with a tunable dissolution rate under physiological conditions. In comparison with non-covalent salicylimine hydrogels, MbSA cross-linking via covalent bis(‘imine clip’) and non-covalent hydrophobic interactions allowed the fabrication of hydrogels with storage moduli > 1 kPa at ten-fold lower aldehyde/CEC molar ratio with the preservation of pH- and amino-acid responsive behavior. Although MbSA-cross-linked CEC hydrogels were stable at neutral and weakly alkaline pH, their disassembly in cell growth medium (Dulbecco’s modified Eagle’s medium, DMEM) under physiological conditions was feasible due to transimination reaction with amino acids contained in DMEM. Depending on the cross-linking density, the complete dissolution time of the fabricated hydrogels varied from 28 h to 11 days. The cytotoxicity of MbSA cross-linked CEC hydrogels toward a human colon carcinoma cell line (HCT 116) and primary human dermal fibroblasts (HDF) was remarkably lower in comparison with CEC-salicylimine hydrogels. Fast gelation, relatively low cytotoxicity, and tunable stimuli-induced disassembly under physiological conditions make MbSA cross-linked CEC hydrogels promising for drug encapsulation and release, 3D printing, cell culturing, and other biomedical applications. Full article
(This article belongs to the Special Issue Cancer Cell Biology in Biological Hydrogel)
Show Figures

Figure 1

15 pages, 5161 KB  
Article
Stimuli-Responsive Nucleotide–Amino Acid Hybrid Supramolecular Hydrogels
by Matthew Mulvee, Natasa Vasiljevic, Stephen Mann and Avinash J. Patil
Gels 2021, 7(3), 146; https://doi.org/10.3390/gels7030146 - 17 Sep 2021
Cited by 7 | Viewed by 4214
Abstract
The ability to assemble chemically different gelator molecules into complex supramolecular hydrogels provides excellent opportunities to construct functional soft materials. Herein, we demonstrate the formation of hybrid nucleotide–amino acid supramolecular hydrogels. These are generated by the silver ion (Ag+)-triggered formation of [...] Read more.
The ability to assemble chemically different gelator molecules into complex supramolecular hydrogels provides excellent opportunities to construct functional soft materials. Herein, we demonstrate the formation of hybrid nucleotide–amino acid supramolecular hydrogels. These are generated by the silver ion (Ag+)-triggered formation of silver–guanosine monophosphate (GMP) dimers, which undergo self-assembly through non-covalent interactions to produce nanofilaments. This process results in a concomitant pH reduction due to the abstraction of a proton from the guanine residue, which triggers the in situ gelation of a pH-sensitive amino acid, N-fluorenylmethyloxycarbonyl tyrosine (FY), to form nucleotide–amino acid hybrid hydrogels. Alterations in the supramolecular structures due to changes in the assembly process are observed, with the molar ratio of Ag:GMP:FY affecting the assembly kinetics, and the resulting supramolecular organisation and mechanical properties of the hydrogels. Higher Ag:GMP stoichiometries result in almost instantaneous gelation with non-orthogonal assembly of the gelators, while at lower molar ratios, orthogonal assembly is observed. Significantly, by increasing the pH as an external stimulus, nanofilaments comprising FY can be selectively disassembled from the hybrid hydrogels. Our results demonstrate a simple approach for the construction of multicomponent stimuli-responsive supramolecular hydrogels with adaptable network and mechanical properties. Full article
Show Figures

Figure 1

31 pages, 2226 KB  
Review
The Role of Methionine Residues in the Regulation of Liquid-Liquid Phase Separation
by Juan Carlos Aledo
Biomolecules 2021, 11(8), 1248; https://doi.org/10.3390/biom11081248 - 21 Aug 2021
Cited by 15 | Viewed by 5918
Abstract
Membraneless organelles are non-stoichiometric supramolecular structures in the micron scale. These structures can be quickly assembled/disassembled in a regulated fashion in response to specific stimuli. Membraneless organelles contribute to the spatiotemporal compartmentalization of the cell, and they are involved in diverse cellular processes [...] Read more.
Membraneless organelles are non-stoichiometric supramolecular structures in the micron scale. These structures can be quickly assembled/disassembled in a regulated fashion in response to specific stimuli. Membraneless organelles contribute to the spatiotemporal compartmentalization of the cell, and they are involved in diverse cellular processes often, but not exclusively, related to RNA metabolism. Liquid-liquid phase separation, a reversible event involving demixing into two distinct liquid phases, provides a physical framework to gain insights concerning the molecular forces underlying the process and how they can be tuned according to the cellular needs. Proteins able to undergo phase separation usually present a modular architecture, which favors a multivalency-driven demixing. We discuss the role of low complexity regions in establishing networks of intra- and intermolecular interactions that collectively control the phase regime. Post-translational modifications of the residues present in these domains provide a convenient strategy to reshape the residue–residue interaction networks that determine the dynamics of phase separation. Focus will be placed on those proteins with low complexity domains exhibiting a biased composition towards the amino acid methionine and the prominent role that reversible methionine sulfoxidation plays in the assembly/disassembly of biomolecular condensates. Full article
(This article belongs to the Section Cellular Biochemistry)
Show Figures

Figure 1

15 pages, 5611 KB  
Article
Photo-Responsive Supramolecular Micelles for Controlled Drug Release and Improved Chemotherapy
by Fasih Bintang Ilhami, Kai-Chen Peng, Yi-Shiuan Chang, Yihalem Abebe Alemayehu, Hsieh-Chih Tsai, Juin-Yih Lai, Yu-Hsuan Chiao, Chen-Yu Kao and Chih-Chia Cheng
Int. J. Mol. Sci. 2021, 22(1), 154; https://doi.org/10.3390/ijms22010154 - 25 Dec 2020
Cited by 18 | Viewed by 4828
Abstract
Development of stimuli-responsive supramolecular micelles that enable high levels of well-controlled drug release in cancer cells remains a grand challenge. Here, we encapsulated the antitumor drug doxorubicin (DOX) and pro-photosensitizer 5-aminolevulinic acid (5-ALA) within adenine-functionalized supramolecular micelles (A-PPG), in order to achieve effective [...] Read more.
Development of stimuli-responsive supramolecular micelles that enable high levels of well-controlled drug release in cancer cells remains a grand challenge. Here, we encapsulated the antitumor drug doxorubicin (DOX) and pro-photosensitizer 5-aminolevulinic acid (5-ALA) within adenine-functionalized supramolecular micelles (A-PPG), in order to achieve effective drug delivery combined with photo-chemotherapy. The resulting DOX/5-ALA-loaded micelles exhibited excellent light and pH-responsive behavior in aqueous solution and high drug-entrapment stability in serum-rich media. A short duration (1–2 min) of laser irradiation with visible light induced the dissociation of the DOX/5-ALA complexes within the micelles, which disrupted micellular stability and resulted in rapid, immediate release of the physically entrapped drug from the micelles. In addition, in vitro assays of cellular reactive oxygen species generation and cellular internalization confirmed the drug-loaded micelles exhibited significantly enhanced cellular uptake after visible light irradiation, and that the light-triggered disassembly of micellar structures rapidly increased the production of reactive oxygen species within the cells. Importantly, flow cytometric analysis demonstrated that laser irradiation of cancer cells incubated with DOX/5-ALA-loaded A-PPG micelles effectively induced apoptotic cell death via endocytosis. Thus, this newly developed supramolecular system may offer a potential route towards improving the efficacy of synergistic chemotherapeutic approaches for cancer. Full article
(This article belongs to the Special Issue Supramolecular Materials)
Show Figures

Graphical abstract

18 pages, 3355 KB  
Article
The Cardioprotective PKA-Mediated Hsp20 Phosphorylation Modulates Protein Associations Regulating Cytoskeletal Dynamics
by Elizabeth Vafiadaki, Demetrios A. Arvanitis, Aristides G. Eliopoulos, Evangelia G. Kranias and Despina Sanoudou
Int. J. Mol. Sci. 2020, 21(24), 9572; https://doi.org/10.3390/ijms21249572 - 16 Dec 2020
Cited by 11 | Viewed by 3251
Abstract
The cytoskeleton has a primary role in cardiomyocyte function, including the response to mechanical stimuli and injury. The small heat shock protein 20 (Hsp20) conveys protective effects in cardiac muscle that are linked to serine-16 (Ser16) Hsp20 phosphorylation by stress-induced PKA, but the [...] Read more.
The cytoskeleton has a primary role in cardiomyocyte function, including the response to mechanical stimuli and injury. The small heat shock protein 20 (Hsp20) conveys protective effects in cardiac muscle that are linked to serine-16 (Ser16) Hsp20 phosphorylation by stress-induced PKA, but the link between Hsp20 and the cytoskeleton remains poorly understood. Herein, we demonstrate a physical and functional interaction of Hsp20 with the cytoskeletal protein 14-3-3. We show that, upon phosphorylation at Ser16, Hsp20 translocates from the cytosol to the cytoskeleton where it binds to 14-3-3. This leads to dissociation of 14-3-3 from the F-actin depolymerization regulator cofilin-2 (CFL2) and enhanced F-actin depolymerization. Importantly, we demonstrate that the P20L Hsp20 mutation associated with dilated cardiomyopathy exhibits reduced physical interaction with 14-3-3 due to diminished Ser16 phosphorylation, with subsequent failure to translocate to the cytoskeleton and inability to disassemble the 14-3-3/CFL2 complex. The topological sequestration of Hsp20 P20L ultimately results in impaired regulation of F-actin dynamics, an effect implicated in loss of cytoskeletal integrity and amelioration of the cardioprotective functions of Hsp20. These findings underscore the significance of Hsp20 phosphorylation in the regulation of actin cytoskeleton dynamics, with important implications in cardiac muscle physiology and pathophysiology. Full article
(This article belongs to the Special Issue Sarcomere Function in Health and Disease)
Show Figures

Figure 1

13 pages, 2218 KB  
Article
Dual pH/Redox-Responsive Mixed Polymeric Micelles for Anticancer Drug Delivery and Controlled Release
by Yongle Luo, Xujun Yin, Xi Yin, Anqi Chen, Lili Zhao, Gang Zhang, Wenbo Liao, Xiangxuan Huang, Juan Li and Can Yang Zhang
Pharmaceutics 2019, 11(4), 176; https://doi.org/10.3390/pharmaceutics11040176 - 11 Apr 2019
Cited by 83 | Viewed by 7076
Abstract
Stimuli-responsive polymeric micelles (PMs) have shown great potential in drug delivery and controlled release in cancer chemotherapy. Herein, inspired by the features of the tumor microenvironment, we developed dual pH/redox-responsive mixed PMs which are self-assembled from two kinds of amphiphilic diblock copolymers (poly(ethylene [...] Read more.
Stimuli-responsive polymeric micelles (PMs) have shown great potential in drug delivery and controlled release in cancer chemotherapy. Herein, inspired by the features of the tumor microenvironment, we developed dual pH/redox-responsive mixed PMs which are self-assembled from two kinds of amphiphilic diblock copolymers (poly(ethylene glycol) methyl ether-b-poly(β-amino esters) (mPEG-b-PAE) and poly(ethylene glycol) methyl ether-grafted disulfide-poly(β-amino esters) (PAE-ss-mPEG)) for anticancer drug delivery and controlled release. The co-micellization of two copolymers is evaluated by measurement of critical micelle concentration (CMC) values at different ratios of the two copolymers. The pH/redox-responsiveness of PMs is thoroughly investigated by measurement of base dissociation constant (pKb) value, particle size, and zeta-potential in different conditions. The PMs can encapsulate doxorubicin (DOX) efficiently, with high drug-loading efficacy. The DOX was released due to the swelling and disassembly of nanoparticles triggered by low pH and high glutathione (GSH) concentrations in tumor cells. The in vitro results demonstrated that drug release rate and cumulative release are obviously dependent on pH values and reducing agents. Furthermore, the cytotoxicity test showed that the mixed PMs have negligible toxicity, whereas the DOX-loaded mixed PMs exhibit high cytotoxicity for HepG2 cells. Therefore, the results demonstrate that the dual pH/redox-responsive PMs self-assembled from PAE-based diblock copolymers could be potential anticancer drug delivery carriers with pH/redox-triggered drug release, and the fabrication of stimuli-responsive mixed PMs could be an efficient strategy for preparation of intelligent drug delivery platform for disease therapy. Full article
(This article belongs to the Special Issue Self-Organizing Nanovectors for Drug Delivery)
Show Figures

Figure 1

16 pages, 10071 KB  
Article
Bradykinin B2 Receptor Contributes to Inflammatory Responses in Human Endothelial Cells by the Transactivation of the Fibroblast Growth Factor Receptor FGFR-1
by Erika Terzuoli, Federico Corti, Ginevra Nannelli, Antonio Giachetti, Sandra Donnini and Marina Ziche
Int. J. Mol. Sci. 2018, 19(9), 2638; https://doi.org/10.3390/ijms19092638 - 6 Sep 2018
Cited by 20 | Viewed by 7602
Abstract
Elevated levels of bradykinin (BK) and fibroblast growth factor-2 (FGF-2) have been implicated in the pathogenesis of inflammatory and angiogenic disorders. In angiogenesis, both stimuli induce a pro-inflammatory signature in endothelial cells, activating an autocrine/paracrine amplification loop that sustains the neovascularization process. Here [...] Read more.
Elevated levels of bradykinin (BK) and fibroblast growth factor-2 (FGF-2) have been implicated in the pathogenesis of inflammatory and angiogenic disorders. In angiogenesis, both stimuli induce a pro-inflammatory signature in endothelial cells, activating an autocrine/paracrine amplification loop that sustains the neovascularization process. Here we investigated the contribution of the FGF-2 pathway in the BK-mediated human endothelial cell permeability and migration, and the role of the B2 receptor (B2R) of BK in this cross-talk. BK (1 µM) upregulated the FGF-2 expression and promoted the FGF-2 signaling, both in human umbilical vein endothelial cells (HUVEC) and in retinal capillary endothelial cells (HREC) by the activation of Fibroblast growth factor receptor-1 (FGFR-1) and its downstream signaling (fibroblast growth factor receptor substrate: FRSα, extracellular signal–regulated kinases1/2: ERK1/2, and signal transducer and activator of transcription 3: STAT3 phosphorylation). FGFR-1 phosphorylation triggered by BK was c-Src mediated and independent from FGF-2 upregulation. Either HUVEC and HREC exposed to BK showed increased permeability, disassembly of adherens and tight-junction, and increased cell migration. B2R blockade by the selective antagonist, fasitibant, significantly inhibited FGF-2/FGFR-1 signaling, and in turn, BK-mediated endothelial cell permeability and migration. Similarly, the FGFR-1 inhibitor, SU5402, and the knock-down of the receptor prevented the BK/B2R inflammatory response in endothelial cells. In conclusion, this work demonstrates the existence of a BK/B2R/FGFR-1/FGF-2 axis in endothelial cells that might be implicated in propagation of angiogenic/inflammatory responses. A B2R blockade, by abolishing the initial BK stimulus, strongly attenuated FGFR-1-driven cell permeability and migration. Full article
Show Figures

Graphical abstract

18 pages, 5655 KB  
Review
Progress in Photo-Responsive Polypeptide Derived Nano-Assemblies
by Lu Yang, Houliang Tang and Hao Sun
Micromachines 2018, 9(6), 296; https://doi.org/10.3390/mi9060296 - 13 Jun 2018
Cited by 34 | Viewed by 9040
Abstract
Stimuli-responsive polymeric materials have attracted significant attention in a variety of high-value-added and industrial applications during the past decade. Among various stimuli, light is of particular interest as a stimulus because of its unique advantages, such as precisely spatiotemporal control, mild conditions, ease [...] Read more.
Stimuli-responsive polymeric materials have attracted significant attention in a variety of high-value-added and industrial applications during the past decade. Among various stimuli, light is of particular interest as a stimulus because of its unique advantages, such as precisely spatiotemporal control, mild conditions, ease of use, and tunability. In recent years, a lot of effort towards the synthesis of a biocompatible and biodegradable polypeptide has resulted in many examples of photo-responsive nanoparticles. Depending on the specific photochemistry, those polypeptide derived nano-assemblies are capable of crosslinking, disassembling, or morphing into other shapes upon light irradiation. In this mini-review, we aim to assess the current state of photo-responsive polypeptide based nanomaterials. Firstly, those ‘smart’ nanomaterials will be categorized by their photo-triggered events (i.e., crosslinking, degradation, and isomerization), which are inherently governed by photo-sensitive functionalities, including O-nitrobenzyl, coumarin, azobenzene, cinnamyl, and spiropyran. In addition, the properties and applications of those polypeptide nanomaterials will be highlighted as well. Finally, the current challenges and future directions of this subject will be evaluated. Full article
(This article belongs to the Special Issue Self-Assembly of Polymers)
Show Figures

Graphical abstract

Back to TopTop