Sign in to use this feature.

Years

Between: -

Subjects

remove_circle_outline
remove_circle_outline
remove_circle_outline
remove_circle_outline
remove_circle_outline
remove_circle_outline
remove_circle_outline
remove_circle_outline
remove_circle_outline

Journals

remove_circle_outline
remove_circle_outline
remove_circle_outline
remove_circle_outline
remove_circle_outline
remove_circle_outline
remove_circle_outline
remove_circle_outline
remove_circle_outline
remove_circle_outline
remove_circle_outline

Article Types

Countries / Regions

remove_circle_outline
remove_circle_outline
remove_circle_outline
remove_circle_outline

Search Results (686)

Search Parameters:
Keywords = sequential classification

Order results
Result details
Results per page
Select all
Export citation of selected articles as:
20 pages, 2548 KB  
Article
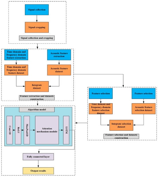
Fault Diagnosis of Motor Bearing Transmission System Based on Acoustic Characteristics
by Long Ma, Yan Zhang and Zhongqiu Wang
Sensors 2026, 26(1), 259; https://doi.org/10.3390/s26010259 - 31 Dec 2025
Abstract
Traditional vibration-based methods for bearing fault diagnosis, while prevalent, often require contact measurement, and sound signal is a broadband signal relative to the vibration signal. To overcome these limitations, this paper explores the advantages of acoustic signals, non-contact sensing, and rich broadband information [...] Read more.
Traditional vibration-based methods for bearing fault diagnosis, while prevalent, often require contact measurement, and sound signal is a broadband signal relative to the vibration signal. To overcome these limitations, this paper explores the advantages of acoustic signals, non-contact sensing, and rich broadband information and proposes a fault diagnosis framework based on acoustic features and deep learning. The core of our method is a CNN–attention mechanism–LSTM model, specifically designed to process one-dimensional sequential features: the 1D-CNN extracts local features from Mel frequency cepstral coefficient (MFCC) features, the attention mechanism (selecting ECA as the optimal solution) selectively enhances features, and the LSTM captures temporal dependencies, collectively enabling effective classification of fault types. Furthermore, to enhance model efficiency, a ReliefF-based feature selection algorithm is employed to identify and retain only the most discriminative acoustic features. Experimental results demonstrate that the proposed method achieves an average diagnostic accuracy of 99.90% in distinguishing normal, inner-ring, outer-ring, and mixed-defect bearings. Notably, results show that after using the feature selection algorithm, the number of parameters and the estimated total size are significantly reduced while ensuring that the accuracy remains basically unchanged. This work validates the effectiveness of non-contact solutions for bearing fault diagnosis using acoustic features and has enormous potential for industrial applications. Full article
Show Figures

Figure 1

20 pages, 3568 KB  
Article
TemporalAE-Net: A Self-Attention Framework for Temporal Acoustic Emission-Based Classification of Crack Types in Concrete
by Ding Zhou, Shuo Wang, Xiongcai Kang, Bo Wang, Donghuang Yan and Wenxi Wang
Appl. Sci. 2026, 16(1), 400; https://doi.org/10.3390/app16010400 (registering DOI) - 30 Dec 2025
Abstract
Crack type classification in concrete structures is essential for assessing structural integrity, yet traditional visual inspections and RA–AF parameter-based Acoustic Emission (AE) methods suffer from subjectivity and limited ability to capture temporal signal dependencies. This study proposes TemporalAE-Net, a self-attention-based machine learning framework [...] Read more.
Crack type classification in concrete structures is essential for assessing structural integrity, yet traditional visual inspections and RA–AF parameter-based Acoustic Emission (AE) methods suffer from subjectivity and limited ability to capture temporal signal dependencies. This study proposes TemporalAE-Net, a self-attention-based machine learning framework designed to classify tensile and shear cracks while explicitly incorporating the temporal evolution of AE signals. AE data were collected from axial tension tests, shear-failure tests, and four-point bending tests on reinforced concrete beams, and a sliding-window reconstruction method was used to transform sequential AE signals into two-dimensional temporal matrices. TemporalAE-Net integrates one-dimensional convolution for local feature extraction and multi-head self-attention for global temporal correlation learning, followed by multilayer perceptron classification. The proposed model achieved an accuracy of 99.72%, outperforming both its ablated variants without convolutional or attention modules and conventional time-series architectures. Generalization tests on 12 unseen specimens yielded 100% correct classifications, and predictions for reinforced concrete beams closely matched established crack-evolution patterns, with shear cracks detected approximately 15 s prior to visual observation. These results demonstrate that TemporalAE-Net effectively captures temporal dependencies in AE signals. Moreover, it provides accurate and efficient tensile–shear crack identification, making it suitable for real-time structural health monitoring applications. Full article
Show Figures

Figure 1

15 pages, 901 KB  
Article
Survival Prediction in Septic ICU Patients: Integrating Lactate and Vasopressor Use with Established Severity Scores
by Celia María Curieses Andrés, Maria del Pilar Rodriguez del Tio, Ana María Bueno Gonzalez, Mercedes Artola Blanco, Silvia Medina Díez, Amanda Francisco Amador, Elena Bustamante Munguira and José M. Pérez de la Lastra
Diseases 2026, 14(1), 11; https://doi.org/10.3390/diseases14010011 - 29 Dec 2025
Viewed by 66
Abstract
Background: Accurate prediction of survival in septic patients remains a major challenge in intensive care medicine. Established severity scores such as the Acute Physiology and Chronic Health Evaluation II (APACHE II) and the Sequential Organ Failure Assessment (SOFA) are widely used to estimate [...] Read more.
Background: Accurate prediction of survival in septic patients remains a major challenge in intensive care medicine. Established severity scores such as the Acute Physiology and Chronic Health Evaluation II (APACHE II) and the Sequential Organ Failure Assessment (SOFA) are widely used to estimate prognosis, while biochemical markers such as serum lactate may provide complementary information. However, the prognostic interplay between these scores, lactate dynamics, vasopressor requirement, and infection focus has not been fully elucidated in septic populations. Methods: We conducted a retrospective observational study of 146 adult patients with sepsis admitted to the intensive care unit (ICU) of the Hospital Clínico Universitario de Valladolid (HCUV), Spain, between 2022 and 2024. Demographic data, APACHE II and SOFA scores at admission, lactate levels at admission and 24 h, albumin, and procalcitonin were recorded. Vasopressor use (categorized by intensity) and infection focus (urinary vs. non-urinary) were documented. The primary outcome was ICU mortality. Correlation analyses (Pearson or Spearman as appropriate) were performed separately for urinary and non-urinary subgroups. Multivariable logistic regression models were constructed using APACHE II, SOFA, log-transformed lactate at 24 h, vasopressor use, and urinary focus as predictors. Model performance was assessed using Nagelkerke R2, area under the ROC curve (AUC), and classification accuracy. Results: ICU mortality was 23.3%. APACHE II (OR 1.092; p = 0.004) and SOFA (OR 1.185; p = 0.023) were independent predictors of ICU mortality, while log-transformed lactate at 24 h showed a positive trend (OR 1.920; p = 0.066). The addition of urinary focus (protective effect, OR 0.19; p = 0.035) and vasopressor requirement (OR 2.20; p = 0.04) modestly improved model discrimination (Nagelkerke R2 = 0.395). ROC analyses showed AUCs of 0.800 for APACHE + SOFA + log-lactate, 0.824 for the vasopressor model, and 0.833 for the urinary focus model. The best-performing models achieved >85% overall accuracy, with specificity consistently above 95%. Conclusions: In septic ICU patients, APACHE II and SOFA scores remain independent predictors of ICU mortality, and lactate at 24 h adds prognostic value—particularly in non-urinary infections. Vasopressor requirement and infection focus modestly improved model discrimination, underscoring their clinical relevance. These findings suggest that integrating severity scores with selected metabolic and clinical variables may modestly refine survival prediction in septic patients. Full article
Show Figures

Figure 1

25 pages, 2266 KB  
Article
Genetic Characterisation of Closely Related Lactococcus lactis Strains Used in Dairy Starter Cultures
by Yuliya E. Uvarova, Tamara M. Khlebodarova, Asya R. Vasilieva, Aleksandra A. Shipova, Vladimir N. Babenko, Andrey V. Zadorozhny, Nikolay M. Slynko, Natalia V. Bogacheva, Ekaterina Y. Bukatich, Valeriya N. Shlyakhtun, Anton V. Korzhuk, Elena Y. Pavlova, Danil O. Chesnokov and Sergey E. Peltek
Int. J. Mol. Sci. 2026, 27(1), 292; https://doi.org/10.3390/ijms27010292 - 27 Dec 2025
Viewed by 86
Abstract
The complex microbiota of cheese starters plays a key role in determining the structure and flavour of the final product, primarily through their acid-forming capacity, protease activity, and exopolysaccharide synthesis. However, the specific microbial communities underlying the unique qualities of artisanal cheeses remain [...] Read more.
The complex microbiota of cheese starters plays a key role in determining the structure and flavour of the final product, primarily through their acid-forming capacity, protease activity, and exopolysaccharide synthesis. However, the specific microbial communities underlying the unique qualities of artisanal cheeses remain poorly understood. This study presents the microbiological and molecular genetic characterisation of the microbiome isolated from an artisanal cheese starter in Kosh-Agach, Altai, Russia. Metagenomic analysis of this starter revealed the presence of three bacterial genomes corresponding to those of Lactococcus lactis. Pure cultures from this starter were obtained by sequential subculture, and seventeen colonies displaying distinct characteristics on differential media were selected. Genome sequencing was performed for each colony. Bioinformatic analysis based on the rpoB gene grouped the isolates into three clusters, each corresponding to a distinct strain of Lactococcus lactis subsp. diacetilactis. This classification was further confirmed by microbiological and microscopic analyses. A notable finding was that none of the strains produced the characteristic aroma compounds of L. l. subsp. diacetilactis, namely, diacetyl and CO2. The functional properties and metabolic characteristics of this starter consortium are discussed. Full article
Show Figures

Figure 1

28 pages, 11439 KB  
Article
Multi-Scale Quantitative Direction-Relation Matrix for Cardinal Directions
by Xuehua Tang, Mei-Po Kwan, Yong Zhang, Yang Yu, Linxuan Xie, Kun Qin and Binbin Lu
ISPRS Int. J. Geo-Inf. 2026, 15(1), 11; https://doi.org/10.3390/ijgi15010011 - 25 Dec 2025
Viewed by 210
Abstract
Existing qualitative direction-relation matrix models employ rigid classification schemes, limiting their ability to differentiate directional relationships between multiple targets within the same directional tile. This paper proposes two quantitative matrix models for qualitative direction-relation with differing levels of precision. Based on directional tile [...] Read more.
Existing qualitative direction-relation matrix models employ rigid classification schemes, limiting their ability to differentiate directional relationships between multiple targets within the same directional tile. This paper proposes two quantitative matrix models for qualitative direction-relation with differing levels of precision. Based on directional tile partitioning derived from qualitative direction-relation models, the new models achieve quantitative expression of qualitative directionality through two distinct descriptive parameters: order and coordinate. The order matrix utilizes angular and displacement measurements as sequential variables, capturing the directional sequence characteristics within the same directional tile. The coordinate matrix employs direction-relation coordinates as matrix elements, integrating directional and distance relationships to identify the distribution of targets at varying distances along the same line of sight. These two novel models operate at distinct scales and achieve soft classification of directional relationships, substantially enhancing descriptive precision. Furthermore, they serve as foundational quantitative frameworks for the qualitative direction-relation models, establishing a bridge between quantitative and qualitative models. Experimental assessment confirms that the new models substantially improve directional relationship precision through their quantitative elements while supporting various application domains. Full article
(This article belongs to the Special Issue Spatial Data Science and Knowledge Discovery)
Show Figures

Figure 1

62 pages, 4507 KB  
Article
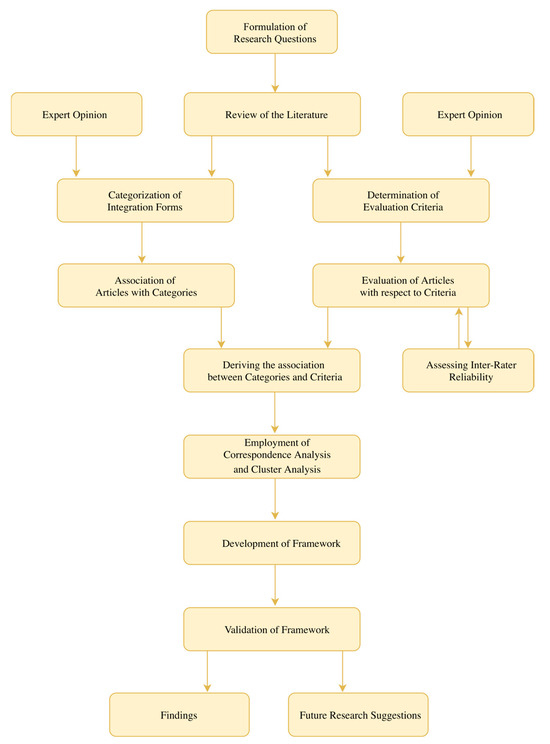
Integration Modes Between MCDM Methods and Machine Learning Algorithms: A Structured Approach for Framework Development
by Hatice Kocaman and Umut Asan
Mathematics 2026, 14(1), 33; https://doi.org/10.3390/math14010033 - 22 Dec 2025
Viewed by 188
Abstract
Decision-making is increasingly guided by the integration of Multi-Criteria Decision-Making (MCDM) and Machine Learning (ML) approaches. Despite their complementary strengths, the literature lacks clarity on which forms of integration exist, what contributions they offer, and how to determine the most effective form for [...] Read more.
Decision-making is increasingly guided by the integration of Multi-Criteria Decision-Making (MCDM) and Machine Learning (ML) approaches. Despite their complementary strengths, the literature lacks clarity on which forms of integration exist, what contributions they offer, and how to determine the most effective form for a given decision problem. This study systematically investigates integration modes through a methodology that combines a literature review, expert judgment, and statistical analyses. It develops a novel categorization of integration modes based on methodological characteristics, resulting in five distinct modes: sequential approaches (ML → MCDM and MCDM → ML), hybrid integration (MCDM + ML), and performance comparison approaches, including ML vs. MCDM and ML vs. ML evaluated through MCDM. In addition, new evaluation criteria are introduced to ensure rigor, comparability, and reliability in assessing integration forms. By applying correspondence, cluster, and discriminant analyses, the study reveals distinctive patterns, relationships, and gaps across integration modes. The primary outcome is a novel evidence-based framework designed to guide researchers and practitioners in selecting the appropriate integration modes based on problem characteristics, methodological requirements, and application context. The findings reveal that sequential approaches (ML → MCDM and MCDM → ML) are most appropriate when efficiency, structured decision workflows, bias reduction, minimal human intervention, and the management of complex multi-variable decision problems are key objectives. Hybrid integration (MCDM + ML) is better suited to dynamic and data-rich environments that require flexibility, continuous adaptation, and a high level of automation. Performance comparison approaches are most appropriate for validation-oriented studies that evaluate outputs (MCDM[ML vs. ML]) and benchmark alternative methods (ML vs. MCDM), thereby supporting reliable method selection. Furthermore, the study underscores the predominance of integration modes that combine value-based MCDM methods with classification-based ML algorithms, particularly for enhancing interpretability. Environmental science and healthcare emerge as leading domains of adoption, primarily due to their high data complexity and the need to balance diverse, multi-criteria stakeholder requirements. Full article
(This article belongs to the Special Issue Multi-criteria Decision Making and Data Mining, 2nd Edition)
Show Figures

Graphical abstract

21 pages, 3958 KB  
Article
Research on Efficient Calligraphy Image Classification Based on Attention Enhancement
by Yu Lei, Tianzhao Zhou and Yuankui Ma
Mathematics 2026, 14(1), 28; https://doi.org/10.3390/math14010028 - 22 Dec 2025
Viewed by 194
Abstract
As a task in the digital preservation of calligraphy stone inscriptions, an invaluable cultural heritage, style classification faces prominent challenges: insufficient feature representation of single-channel rubbings, and difficulties in effectively capturing the complex strokes and spatial layouts inherent to calligraphic works. To tackle [...] Read more.
As a task in the digital preservation of calligraphy stone inscriptions, an invaluable cultural heritage, style classification faces prominent challenges: insufficient feature representation of single-channel rubbings, and difficulties in effectively capturing the complex strokes and spatial layouts inherent to calligraphic works. To tackle these issues, an efficient deep learning model integrated with the dual-path attention mechanism of Bottleneck Attention Module (BAM) is proposed in this paper, which is designed to achieve accurate and efficient classification of calligraphy styles. With the lightweight network EfficientNetB2 as its backbone, this model innovatively integrates the BAM. It realizes the channel-spatial collaborative attention in calligraphy analysis, with the weight of stroke structure features increased to over 85%. Through the synergistic effect of channel attention and spatial attention, the model’s ability to extract stroke structure and spatial layout features from calligraphy images is significantly enhanced. The experimental results on the stratified sampling dataset show that the model achieves an accuracy of 98.44% on the test set, a confusion matrix recall rate of 94.80%, an F1-score of 0.9675, a precision of 0.8690, and a macro-averaged Area Under the Curve (AUC) value of 0.9694. To further validate the effectiveness of the BAM module and the necessity of its dual-path design, we conducted a systematic ablation experiment analysis. The experiment used EfficientNet-B2 as the baseline model and sequentially compared the contributions of different attention mechanisms. The experimental results show that the method proposed in this paper balances efficiency and performance, and holds practical significance in fields such as ancient book authentication and calligraphy research. Full article
(This article belongs to the Section E1: Mathematics and Computer Science)
Show Figures

Figure 1

31 pages, 7858 KB  
Article
Domain-Adapted MLLMs for Interpretable Road Traffic Accident Analysis Using Remote Sensing Imagery
by Bing He, Wei He, Qing Chang, Wen Luo and Lingli Xiao
ISPRS Int. J. Geo-Inf. 2026, 15(1), 8; https://doi.org/10.3390/ijgi15010008 - 21 Dec 2025
Viewed by 191
Abstract
Traditional road traffic accident analysis has long relied on structured data, making it difficult to integrate high-dimensional heterogeneous information such as remote sensing imagery and leading to an incomplete understanding of accident scene environments. This study proposes a road traffic accident analysis framework [...] Read more.
Traditional road traffic accident analysis has long relied on structured data, making it difficult to integrate high-dimensional heterogeneous information such as remote sensing imagery and leading to an incomplete understanding of accident scene environments. This study proposes a road traffic accident analysis framework based on Multimodal Large Language Models. The approach integrates high-resolution remote sensing imagery with structured accident data through a three-stage progressive training pipeline. Specifically, we fine-tune three open-source vision–language models using Low-Rank Adaptation (LoRA) to sequentially optimize the model’s capabilities in visual environmental description, multi-task accident classification, and Chain-of-Thought (CoT) driven causal reasoning. A multimodal dataset was constructed containing remote sensing image descriptions, accident classification labels, and interpretable reasoning chains. Experimental results show that the fine-tuned model achieved a maximum improvement in the CIDEr score for image description tasks. In the joint classification task of accident severity and duration, the model achieved an accuracy of 71.61% and an F1-score of 0.8473. In the CoT reasoning task, both METEOR and CIDEr scores improved significantly. These results validate the effectiveness of structured reasoning mechanisms in multimodal fusion for transportation applications, providing a feasible path toward interpretable and intelligent analysis for real-world traffic management. Full article
(This article belongs to the Topic Artificial Intelligence Models, Tools and Applications)
Show Figures

Figure 1

26 pages, 10862 KB  
Article
Recurrent Neural Networks for Mexican Sign Language Interpretation in Healthcare Services
by Armando de Jesús Becerril-Carrillo, Héctor Julián Selley-Rojas and Elizabeth Guevara-Martínez
Sensors 2026, 26(1), 27; https://doi.org/10.3390/s26010027 - 19 Dec 2025
Viewed by 359
Abstract
In Mexico, the Deaf community faces persistent communication barriers that restrict their integration and access to essential services, particularly in healthcare. Even though approximately two million individuals use Mexican Sign Language (MSL) as their primary form of communication, technological tools for supporting effective [...] Read more.
In Mexico, the Deaf community faces persistent communication barriers that restrict their integration and access to essential services, particularly in healthcare. Even though approximately two million individuals use Mexican Sign Language (MSL) as their primary form of communication, technological tools for supporting effective interaction remain limited. While recent research in sign-language recognition has led to important advances for several languages, work focused on MSL, particularly for healthcare scenarios, remains scarce. To address this gap, this study introduces a health-oriented dataset of 150 signs, with 800 synthetic video sequences per word, totaling more than 35 GB of data. This dataset was used to train recurrent neural networks with regularization and data augmentation. The best configuration achieved a maximum precision of 98.36% in isolated sign classification, minimizing false positives, which is an essential requirement in clinical applications. Beyond isolated recognition, the main contribution of this study is its exploratory evaluation of sequential narrative inference in MSL. Using short scripted narratives, the system achieved a global sequential recall of 45.45% under a realistic evaluation protocol that enforces temporal alignment. These results highlight both the potential of recurrent architectures in generalizing from isolated gestures to structured sequences and the substantial challenges posed by continuous signing, co-articulation, and signer-specific variation. While not intended for clinical deployment, the methodology, dataset, and open-source implementation presented here establish a reproducible baseline for future research. This work provides initial evidence, tools, and insights to support the long-term development of accessible technologies for the Deaf community in Mexico. Full article
Show Figures

Figure 1

9 pages, 1165 KB  
Proceeding Paper
LSTM-Based News Article Category Classification
by Yusra Rafat, Potu Narayana, R. Madana Mohana and Kolukuluri Srilatha
Comput. Sci. Math. Forum 2025, 12(1), 8; https://doi.org/10.3390/cmsf2025012008 (registering DOI) - 18 Dec 2025
Viewed by 79
Abstract
A substantial amount of data is generated day-to-day, to which news articles are a major contributor. Most of this data is not well-structured, highlighting the need for efficient ways to manage, process, and analyze said data. One useful approach involves the categorization of [...] Read more.
A substantial amount of data is generated day-to-day, to which news articles are a major contributor. Most of this data is not well-structured, highlighting the need for efficient ways to manage, process, and analyze said data. One useful approach involves the categorization of the data. The work “News Article Category Classification” develops a Long Short-Term Memory (LSTM) model for classifying news articles into 14 categories. LSTM networks are suitable for text classification tasks, as they efficiently capture contextual and sequential dependencies. They have a special ability to retain long-term information which makes them perfect for understanding the meaning of news articles. Full article
Show Figures

Figure 1

46 pages, 17580 KB  
Article
Joint Hyperspectral Images and LiDAR Data Classification Combined with Quantum-Inspired Entangled Mamba
by Davaajargal Myagmarsuren, Aili Wang, Haoran Lv, Haibin Wu, Gabor Molnar and Liang Yu
Remote Sens. 2025, 17(24), 4065; https://doi.org/10.3390/rs17244065 - 18 Dec 2025
Viewed by 318
Abstract
The multimodal fusion of hyperspectral images (HSI) and LiDAR data for land cover classification encounters difficulties in modeling heterogeneous data characteristics and cross-modal dependencies, leading to the loss of complementary information due to concatenation, the inadequacy of fixed fusion weights to adapt to [...] Read more.
The multimodal fusion of hyperspectral images (HSI) and LiDAR data for land cover classification encounters difficulties in modeling heterogeneous data characteristics and cross-modal dependencies, leading to the loss of complementary information due to concatenation, the inadequacy of fixed fusion weights to adapt to spatially varying reliability, and the assumptions of linear separability for nonlinearly coupled patterns. We propose QIE-Mamba, integrating selective state-space models with quantum-inspired processing to enhance multimodal representation learning. The framework employs ConvNeXt encoders for hierarchical feature extraction, quantum superposition layers for complex-valued multimodal encoding with learned amplitude–phase relationships, unitary entanglement networks via skew-symmetric matrix parameterization (validated through Cayley transform and matrix exponential methods), quantum-enhanced Mamba blocks with adaptive decoherence, and confidence-weighted measurement for classification. Systematic three-phase sequential validation on Houston2013, Muufl, and Augsburg datasets achieves overall accuracies of 99.62%, 96.31%, and 96.30%. Theoretical validation confirms 35.87% mutual information improvement over classical fusion (6.9966 vs. 5.1493 bits), with ablation studies demonstrating quantum superposition contributes 82% of total performance gains. Phase information accounts for 99.6% of quantum state entropy, while gradient convergence analysis confirms training stability (zero mean/std gradient norms). The optimization framework reduces hyperparameter search complexity by 99.6% while maintaining state-of-the-art performance. These results establish quantum-inspired state-space models as effective architectures for multimodal remote sensing fusion, providing reproducible methodology for hyperspectral–LiDAR classification with linear computational complexity. Full article
(This article belongs to the Section AI Remote Sensing)
Show Figures

Graphical abstract

29 pages, 31164 KB  
Article
Geometric Condition Assessment of Traffic Signs Leveraging Sequential Video-Log Images and Point-Cloud Data
by Yiming Jiang, Yuchun Huang, Shuang Li, Jun Liu and He Yang
Remote Sens. 2025, 17(24), 4061; https://doi.org/10.3390/rs17244061 - 18 Dec 2025
Viewed by 215
Abstract
Traffic signs exposed to long-term outdoor conditions frequently exhibit deformation, inclination, or other forms of physical damage, highlighting the need for timely and reliable anomaly assessment to support road safety management. While point-cloud data provide accurate three-dimensional geometric information, their sparse distribution and [...] Read more.
Traffic signs exposed to long-term outdoor conditions frequently exhibit deformation, inclination, or other forms of physical damage, highlighting the need for timely and reliable anomaly assessment to support road safety management. While point-cloud data provide accurate three-dimensional geometric information, their sparse distribution and lack of appearance cues make traffic sign extraction challenging in complex environments. High-resolution sequential video-log images captured from multiple viewpoints offer complementary advantages by providing rich color and texture information. In this study, we propose an integrated traffic sign detection and assessment framework that combines video-log images and mobile-mapping point clouds to enhance both accuracy and robustness. A dedicated YOLO-SIGN network is developed to perform precise detection and multi-view association of traffic signs across sequential images. Guided by these detections, a frustum-based point-cloud extraction strategy with seed-point density growing is introduced to efficiently isolate traffic sign panels and supporting poles. The extracted structures are then used for geometric parameterization and damage assessment, including inclination, deformation, and rotation. Experiments on 35 simulated scenes and nine real-world road scenarios demonstrate that the proposed method can reliably extract and evaluate traffic sign conditions in diverse environments. Furthermore, the YOLO-SIGN network achieves a localization precision of 91.16% and a classification mAP of 84.64%, outperforming YOLOv10s by 1.7% and 8.7%, respectively, while maintaining a reduced number of parameters. These results confirm the effectiveness and practical value of the proposed framework for large-scale traffic sign monitoring. Full article
Show Figures

Graphical abstract

33 pages, 1798 KB  
Article
Analyzing Parameter-Efficient Convolutional Neural Network Architectures for Visual Classification
by Nazmul Shahadat and Anthony S. Maida
Sensors 2025, 25(24), 7663; https://doi.org/10.3390/s25247663 - 17 Dec 2025
Viewed by 363
Abstract
Advances in visual recognition have relied on increasingly deep and wide convolutional neural networks (CNNs), which often introduce substantial computational and memory costs. This review summarizes recent progress in parameter-efficient CNN design across three directions: hypercomplex representations with cross-channel weight sharing, axial attention [...] Read more.
Advances in visual recognition have relied on increasingly deep and wide convolutional neural networks (CNNs), which often introduce substantial computational and memory costs. This review summarizes recent progress in parameter-efficient CNN design across three directions: hypercomplex representations with cross-channel weight sharing, axial attention mechanisms, and real-valued architectures using separable convolutions. We highlight how these approaches reduce parameter counts while maintaining or improving accuracy. We further analyze our contributions within this landscape. Full hypercomplex neural networks (FHNNs) employ hypercomplex layers throughout the architecture to reduce latency and parameters, while representational axial attention models (RepAA) extend this efficiency by generating additional feature representations. To mitigate the remaining overhead of spatial hypercomplex operations, we introduce separable hypercomplex networks (SHNNs), which factorize quaternion convolutions into sequential vectormap operations, lowering parameters by approximately 50%. Finally, we compare these models with popular efficient architectures, such as MobileNets and SqueezeNets, and demonstrate that our residual one-dimensional convolutional networks (RCNs) achieve competitive performance in image classification and super-resolution with significantly fewer parameters. This review highlights emerging strategies for reducing computational overhead in CNNs and outlines directions for future research. Full article
Show Figures

Figure 1

21 pages, 2774 KB  
Article
Comparative Transcriptomic Analyses Reveal Potential Stp1 Regulatory Roles Independent of Sre1 in Phaffia rhodozyma
by Marcelo Baeza, Melissa Gómez, Salvador Barahona, Maximiliano Coche-Miranda, Gabriela Apariz and Jennifer Alcaíno
Int. J. Mol. Sci. 2025, 26(24), 12008; https://doi.org/10.3390/ijms262412008 - 13 Dec 2025
Viewed by 165
Abstract
Sterol regulatory element-binding proteins (SREBPs) regulate lipid homeostasis in mammals via sequential activation by the site-1 (S1P) and site-2 (S2P) proteases. In the yeast Phaffia rhodozyma, homologs of SREBP (Sre1) and S2P (Stp1) were identified, with Sre1 cleaved by Stp1 and involved [...] Read more.
Sterol regulatory element-binding proteins (SREBPs) regulate lipid homeostasis in mammals via sequential activation by the site-1 (S1P) and site-2 (S2P) proteases. In the yeast Phaffia rhodozyma, homologs of SREBP (Sre1) and S2P (Stp1) were identified, with Sre1 cleaved by Stp1 and involved in the regulation of sterol and carotenoid biosynthesis. Additional regulatory roles of S2P have been described in other organisms, but such functions remain unexplored in P. rhodozyma, a question addressed in this study. Transcriptomic analyses of Δsre1, Δstp1, and Δsre1Δstp1 mutants were performed in both wild-type and Sre1-activated conditions. Potential genes regulated by Stp1 independently of Sre1 were identified, and their cellular roles were determined by KEGG mapping and Gene Ontology classification. As expected, most transcriptional changes in Δstp1 mutants reflected Sre1-mediated regulation. Notably, a subset of genes displayed differential expression independently of Sre1. These genes were linked to diverse aspects of cellular homeostasis, including metabolism, protein folding, ER stress response, and ribosome biogenesis. The transcriptomic analysis suggests that Stp1 regulates gene expression beyond the Sre1 transcription factor in P. rhodozyma, providing a framework for future studies to confirm and further explore these functions. Full article
(This article belongs to the Special Issue Fungal Genetics and Functional Genomics Research)
Show Figures

Figure 1

19 pages, 1561 KB  
Article
Machine Learning-Based Classification of Historical Fashion Silhouettes Through a Digital Approach to Cultural Heritage
by Liliana Indrie, Elena Zurleva, Zlatina Kazlacheva, Julieta Ilieva, Zlatin Zlatev and Simina Teodora Hora
Heritage 2025, 8(12), 521; https://doi.org/10.3390/heritage8120521 - 11 Dec 2025
Viewed by 286
Abstract
The need to evaluate automated approaches arises not from a lack of expertise among historians but from the challenge of scaling, reproducing, and systematizing dress silhouette classification across large digital datasets. Automation is positioned here as a complement to expert knowledge, not a [...] Read more.
The need to evaluate automated approaches arises not from a lack of expertise among historians but from the challenge of scaling, reproducing, and systematizing dress silhouette classification across large digital datasets. Automation is positioned here as a complement to expert knowledge, not a replacement. A dataset of 270 images from four periods—Empire, Romanticism, Victorian, and Art Nouveau—was processed with AI tools for background removal and standardization. Fifteen formal shape indices were calculated, selected through sequential evaluation, and classified using k-nearest neighbors, support vector machines, and decision trees. Initial analyses showed accuracy between 9.7% and 40.2%, but with the polynomial kernel in SVM, accuracy improved to 76–81%. Victorian dress silhouettes achieved the highest accuracy, while Empire dress silhouettes were the most difficult to classify. The study adds new empirical data and classification models to the literature, highlighting the methodological contribution of automated dress silhouette analysis to interdisciplinary heritage studies. Future work will expand datasets and incorporate adaptive algorithms, with potential applications in education, digital reconstruction, and fashion design. Full article
Show Figures

Figure 1

Back to TopTop