Sign in to use this feature.

Years

Between: -

Subjects

remove_circle_outline
remove_circle_outline
remove_circle_outline
remove_circle_outline
remove_circle_outline
remove_circle_outline

Journals

Article Types

Countries / Regions

Search Results (32)

Search Parameters:
Keywords = senescence-accelerated mouse prone 8 (SAMP8)

Order results
Result details
Results per page
Select all
Export citation of selected articles as:
21 pages, 2194 KB  
Article
Multi-Omics Integration Reveals Electroacupuncture Ameliorates Cognitive Impairment in Alzheimer’s Disease via Gut–Brain Axis
by Shuai Zhang, Xinyuan Liu, Shuyu Xu, Weixian Li, Jie Song, Qing Tian and Yanjun Du
Biomolecules 2025, 15(11), 1486; https://doi.org/10.3390/biom15111486 - 22 Oct 2025
Viewed by 1056
Abstract
Background: Alzheimer’s disease (AD) lacks effective therapeutic strategies. Electroacupuncture (EA) offers promising neuroprotective effects, but its underlying mechanisms remain unclear. Objective: To explore the mechanisms of EA’s neuroprotective effects on AD via microbiome and metabolome integration. Methods: Utilizing a well-established model of AD, [...] Read more.
Background: Alzheimer’s disease (AD) lacks effective therapeutic strategies. Electroacupuncture (EA) offers promising neuroprotective effects, but its underlying mechanisms remain unclear. Objective: To explore the mechanisms of EA’s neuroprotective effects on AD via microbiome and metabolome integration. Methods: Utilizing a well-established model of AD, Senescence-Accelerated Mouse Prone 8 (SAMP8), EA intervention was performed. 16S ribosomal RNA (rRNA) sequencing and serum metabolomics were conducted on SAMP8 mice, SAMP8 mice after EA intervention, and their normal control group Senescence-Accelerated Mouse Resistant 1 (SAMR1) mice. Results: SAMP8 mice were subjected to electroacupuncture (EA) treatment at the Baihui (GV20) and Shenshu (BL23) acupoints for 15 min daily over a period of four weeks. EA enhanced cognitive function and reduced neuronal damage in AD models. The treatment lowered pro-inflammatory cytokines (TNF-α, IL-1β) and AD-related pathologies (tau, Aβ1-42). EA also rebalanced gut microbiota by increasing beneficial Gastranaerophilales while decreasing harmful Proteobacteria. Additionally, it restored purine and phenylpropanoid metabolism by regulating key metabolites. Importantly, EA reduced levels of specific metabolites linked to pro-inflammatory bacteria (Sphingomonas, Massilia, Escherichia-Shigella), simultaneously decreasing their abundance. These findings highlight EA’s multi-target effects on neuroinflammation, gut microbiota, and metabolic pathways in AD. Notably, the interactions between EA-regulated key metabolites and AD-related targets, predicted via PubChem and ChEMBL databases, remain computational and have not been validated by experimental studies. Conclusions: EA exerts neuroprotective effects in AD via modulation of gut microbiota and metabolic pathways, representing a novel non-pharmacological therapeutic strategy. Full article
(This article belongs to the Section Biological Factors)
Show Figures

Figure 1

21 pages, 5120 KB  
Article
Exercise Attenuates Skeletal Muscle Atrophy in Senescent SAMP8 Mice: Metabolic Insights from NMR-Based Metabolomics
by Wenfang Wu, Linglin Zhang, Yifen Chen, Caihua Huang, Longhe Yang and Donghai Lin
Molecules 2025, 30(9), 2003; https://doi.org/10.3390/molecules30092003 - 30 Apr 2025
Cited by 2 | Viewed by 1978
Abstract
Age-related skeletal muscle atrophy is a major health concern in the elderly, contributing to reduced mobility, increased risk of falls, and metabolic dysfunction. The senescence-accelerated prone 8 (SAMP8) mouse model, known for its rapid aging and early cognitive decline, serves as an essential [...] Read more.
Age-related skeletal muscle atrophy is a major health concern in the elderly, contributing to reduced mobility, increased risk of falls, and metabolic dysfunction. The senescence-accelerated prone 8 (SAMP8) mouse model, known for its rapid aging and early cognitive decline, serves as an essential model for studying age-related muscle degeneration. While previous studies have shown that exercise attenuates muscle atrophy by promoting regeneration and improving strength, the underlying metabolic mechanisms remain poorly understood. This study used the SAMP8 model to evaluate the effects of exercise on muscle atrophy and associated metabolic changes. Our results show that exercise promoted muscle growth by reducing body weight, increasing skeletal muscle mass, and decreasing fat accumulation. Furthermore, exercise improved grip strength, muscle tone, and muscle fiber cross-sectional area, thereby preserving muscle functionality. NMR-based metabolomic analysis identified key metabolic pathways modulated by exercise, including glycine, serine, and threonine metabolism; alanine, aspartate, and glutamate metabolism; pyruvate metabolism; and taurine and hypotaurine metabolism. These findings underscore the therapeutic potential of exercise in combating age-related muscle wasting and elucidate the metabolic pathways underlying its benefits. Full article
Show Figures

Figure 1

13 pages, 2220 KB  
Article
Oligonol®, an Oligomerized Polyphenol from Litchi chinensis, Enhances Branched-Chain Amino Acid Transportation and Catabolism to Alleviate Sarcopenia
by Yun-Ching Chang, Yu-Chi Chen, Yin-Ching Chan, Cheng Liu and Sue-Joan Chang
Int. J. Mol. Sci. 2024, 25(21), 11549; https://doi.org/10.3390/ijms252111549 - 27 Oct 2024
Cited by 4 | Viewed by 3784
Abstract
Branched-chain amino acids (BCAAs) are essential for muscle protein synthesis and are widely acknowledged for mitigating sarcopenia. Oligonol® (Olg), a low-molecular-weight polyphenol from Litchi chinensis, has also been found to attenuate sarcopenia by improving mitochondrial quality and positive protein turnover. This [...] Read more.
Branched-chain amino acids (BCAAs) are essential for muscle protein synthesis and are widely acknowledged for mitigating sarcopenia. Oligonol® (Olg), a low-molecular-weight polyphenol from Litchi chinensis, has also been found to attenuate sarcopenia by improving mitochondrial quality and positive protein turnover. This study aims to investigate the effect of Olg on BCAA-stimulated protein synthesis in sarcopenia. In sarcopenic C57BL/6 mice and senescence-accelerated mouse-prone 8 (SAMP8) mice, BCAAs were significantly decreased in skeletal muscle but increased in blood serum. Furthermore, the expressions of membrane L-type amino acid transporter 1 (LAT1) and branched-chain amino acid transaminase 2 (BCAT2) in skeletal muscle were lower in aged mice than in young mice. The administration of Olg for 8 weeks significantly increased the expressions of membrane LAT1 and BCAT2 in the skeletal muscle when compared with non-treated SAMP8 mice. We further found that BCAA deprivation via LAT1-siRNA in C2C12 myotubes inhibited the signaling of protein synthesis and facilitated ubiquitination degradation of BCAT2. In C2C12 cells mimicking sarcopenia, Olg combined with BCAA supplementation enhanced mTOR/p70S6K activity more than BCAA alone. However, blocked LAT1 by JPH203 reversed the synergistic effect of the combination of Olg and BCAAs. Taken together, changes in LAT1 and BCAT2 during aging profoundly alter BCAA availability and nutrient signaling in aged mice. Olg increases BCAA-stimulated protein synthesis via modulating BCAA transportation and BCAA catabolism. Combining Olg and BCAAs may be a useful nutritional strategy for alleviating sarcopenia. Full article
Show Figures

Figure 1

12 pages, 3062 KB  
Article
Aging-Related Metabolome Analysis of the Masseter Muscle in Senescence-Accelerated Mouse-Prone 8
by Yoshiaki Kato, Teruhide Hoshino, Yudai Ogawa, Keisuke Sugahara and Akira Katakura
Int. J. Mol. Sci. 2024, 25(17), 9684; https://doi.org/10.3390/ijms25179684 - 7 Sep 2024
Cited by 4 | Viewed by 2677
Abstract
Frailty is a vulnerable state that marks the transition to long-term care for older people. Early detection and prevention of sarcopenia, the main symptom of frailty, are important to ensure an excellent quality of life for older people. Recently, the relationship between frailty, [...] Read more.
Frailty is a vulnerable state that marks the transition to long-term care for older people. Early detection and prevention of sarcopenia, the main symptom of frailty, are important to ensure an excellent quality of life for older people. Recently, the relationship between frailty, sarcopenia, and oral function has been attracting attention. This study aimed to clarify the changes in metabolites and metabolic pathways due to aging in the masseter muscle of senescence-accelerated mouse-prone 8 (SAMP8) mice. A capillary electrophoresis-mass spectrometry metabolome analysis was performed on the masseter muscle of 12-week-old, 40-week-old, and 55-week-old mice. The expression of enzymes involved in metabolome pathways considered to be related to aging was confirmed using reverse transcription polymerase chain reaction. Clear metabolic fluctuations were observed between 12, 40-week-old, and 55-week-old SAMP8 mice. The extracted metabolic pathways were the glycolysis, polyamine metabolome, and purine metabolome pathways. Nine fluctuated metabolites were common among the groups. Spermidine and Val were increased, which was regarded as a characteristic change in the masseter muscle due to aging. In conclusion, the age-related metabolic pathways in SAMP8 mice were the glycolysis, polyamine metabolome, and purine metabolome pathways. The increased spermidine and Val levels in the masseter muscle compared with the lower limbs are characteristic changes. Full article
(This article belongs to the Special Issue Molecular Research in Skeletal Muscle Metabolism)
Show Figures

Figure 1

22 pages, 13674 KB  
Article
SVHRSP Alleviates Age-Related Cognitive Deficiency by Reducing Oxidative Stress and Neuroinflammation
by Yingzi Wang, Zhenhua Wang, Songyu Guo, Qifa Li, Yue Kong, Aoran Sui, Jianmei Ma, Li Lu, Jie Zhao and Shao Li
Antioxidants 2024, 13(6), 628; https://doi.org/10.3390/antiox13060628 - 21 May 2024
Cited by 8 | Viewed by 2572
Abstract
Background: Our previous studies have shown that scorpion venom heat-resistant synthesized peptide (SVHRSP) induces a significant extension in lifespan and improvements in age-related physiological functions in worms. However, the mechanism underlying the potential anti-aging effects of SVHRSP in mammals remains elusive. Methods: Following [...] Read more.
Background: Our previous studies have shown that scorpion venom heat-resistant synthesized peptide (SVHRSP) induces a significant extension in lifespan and improvements in age-related physiological functions in worms. However, the mechanism underlying the potential anti-aging effects of SVHRSP in mammals remains elusive. Methods: Following SVHRSP treatment in senescence-accelerated mouse resistant 1 (SAMR1) or senescence-accelerated mouse prone 8 (SAMP8) mice, behavioral tests were conducted and brain tissues were collected for morphological analysis, electrophysiology experiments, flow cytometry, and protein or gene expression. The human neuroblastoma cell line (SH-SY5Y) was subjected to H2O2 treatment in cell experiments, aiming to establish a cytotoxic model that mimics cellular senescence. This model was utilized to investigate the regulatory mechanisms underlying oxidative stress and neuroinflammation associated with age-related cognitive impairment mediated by SVHRSP. Results: SVHRSP significantly ameliorated age-related cognitive decline, enhanced long-term potentiation, restored synaptic loss, and upregulated the expression of synaptic proteins, therefore indicating an improvement in synaptic plasticity. Moreover, SVHRSP demonstrated a decline in senescent markers, including SA-β-gal enzyme activity, P16, P21, SIRT1, and cell cycle arrest. The underlying mechanisms involve an upregulation of antioxidant enzyme activity and a reduction in oxidative stress-induced damage. Furthermore, SVHRSP regulated the nucleoplasmic distribution of NRF2 through the SIRT1-P53 pathway. Further investigation indicated a reduction in the expression of proinflammatory factors in the brain after SVHRSP treatment. SVHRSP attenuated neuroinflammation by regulating the NF-κB nucleoplasmic distribution and inhibiting microglial and astrocytic activation through the SIRT1-NF-κB pathway. Additionally, SVHRSP significantly augmented Nissl body count while suppressing neuronal loss. Conclusion: SVHRSP could remarkably improve cognitive deficiency by inhibiting oxidative stress and neuroinflammation, thus representing an effective strategy to improve brain health. Full article
Show Figures

Figure 1

12 pages, 1926 KB  
Article
DNA Mutagenicity of Hydroxyhydroquinone in Roasted Coffee Products and Its Suppression by Chlorogenic Acid, a Coffee Polyphenol, in Oxidative-Damage-Sensitive SAMP8 Mice
by Keiko Unno, Kyoko Taguchi, Tadashi Hase, Shinichi Meguro and Yoriyuki Nakamura
Int. J. Mol. Sci. 2024, 25(2), 720; https://doi.org/10.3390/ijms25020720 - 5 Jan 2024
Cited by 3 | Viewed by 1653
Abstract
Hydroxyhydroquinone (HHQ) is an oxidative component produced by roasting coffee beans and has been reported to generate relatively large amounts of reactive oxygen species (ROS). In this study, we used senescence-accelerated mouse prone 8 (SAMP8) mice to determine whether HHQ consumption increases oxidative-stress-induced [...] Read more.
Hydroxyhydroquinone (HHQ) is an oxidative component produced by roasting coffee beans and has been reported to generate relatively large amounts of reactive oxygen species (ROS). In this study, we used senescence-accelerated mouse prone 8 (SAMP8) mice to determine whether HHQ consumption increases oxidative-stress-induced injury, because in SAMP8 mice, the activity of 8-oxoguanine DNA glycosylase 1, which repairs oxidative modifications in DNA, is decreased. The results showed that two out of twelve (16.7%) HHQ-treated mice presented polyuria and glucosuria around 2 months after the start of treatment, indicating that HHQ may act as a mutagen against SAMP8 mice, which is sensitive to oxidative damage. No abnormalities were observed in the chlorogenic acid (coffee polyphenol, CPP)-treated group. The concentration of hydrogen peroxide in the serum of SAMP8 mice was significantly higher than that in SAMR1 (senescence-resistant) control mice, and the concentration was further increased in the HHQ-treated group. CPP, when coexisting with HHQ at the rate contained in roasted coffee, decreased the amount of hydrogen peroxide in the serum of SAMP8 mice. Although CPP can act both oxidatively and antioxidatively as a polyphenol, CPP acts more antioxidatively when coexisting with HHQ. Thus, the oxidative effect of HHQ was shown to be counteracted by CPP. Full article
(This article belongs to the Section Molecular Pharmacology)
Show Figures

Figure 1

13 pages, 1559 KB  
Article
Subcutaneous Infusion of DNA-Aptamer Raised against Advanced Glycation End Products Prevents Loss of Skeletal Muscle Mass and Strength in Accelerated-Aging Mice
by Yusaku Mori, Makoto Ohara, Michishige Terasaki, Naoya Osaka, Hironori Yashima, Tomomi Saito, Yurie Otoyama-Kataoka, Takemasa Omachi, Yuichiro Higashimoto, Takanori Matsui, Tomoyasu Fukui and Sho-ichi Yamagishi
Biomedicines 2023, 11(12), 3112; https://doi.org/10.3390/biomedicines11123112 - 22 Nov 2023
Cited by 5 | Viewed by 2830
Abstract
We have developed DNA aptamers that can inhibit the toxic effects of advanced glycation end products (AGE-Apts). We herein evaluated the effects of AGE-Apts on muscle mass and strength in senescence-accelerated mouse prone 8 (SAMP8) mice. Eight-month-old male SAMP8 mice received subcutaneous infusion [...] Read more.
We have developed DNA aptamers that can inhibit the toxic effects of advanced glycation end products (AGE-Apts). We herein evaluated the effects of AGE-Apts on muscle mass and strength in senescence-accelerated mouse prone 8 (SAMP8) mice. Eight-month-old male SAMP8 mice received subcutaneous infusion of control DNA aptamers (CTR-Apts) or AGE-Apts. Mice in an age-matched senescence-accelerated mouse resistant strain 1 (SAMR1) group were treated with CTR-Apts as controls. The soleus muscles were collected after the 8-week intervention for weight measurement and histological, RT-PCR, and immunofluorescence analyses. Grip strength was measured before and after the 8-week intervention. AGE-Apt treatment inhibited the progressive decrease in the grip strength of SAMP8 mice. SAMP8 mice had lower soleus muscle weight and fiber size than SAMR1 mice, which was partly restored by AGE-Apt treatment. Furthermore, AGE-Apt-treated SAMP8 mice had a lower interstitial fibrosis area of the soleus muscle than CTR-Apt-treated SAMP8 mice. The soleus muscle levels of AGEs, oxidative stress, receptor for AGEs, and muscle ring-finger protein-1 were increased in the CTR-Apt-treated mice, all of which, except for AGEs, were inhibited by AGE-Apt treatment. Our present findings suggest that the subcutaneous delivery of AGE-Apts may be a novel therapeutic strategy for aging-related decrease in skeletal muscle mass and strength. Full article
(This article belongs to the Section Drug Discovery, Development and Delivery)
Show Figures

Figure 1

29 pages, 10778 KB  
Article
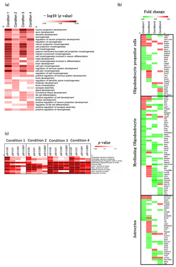
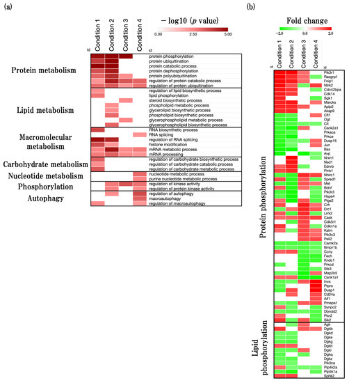
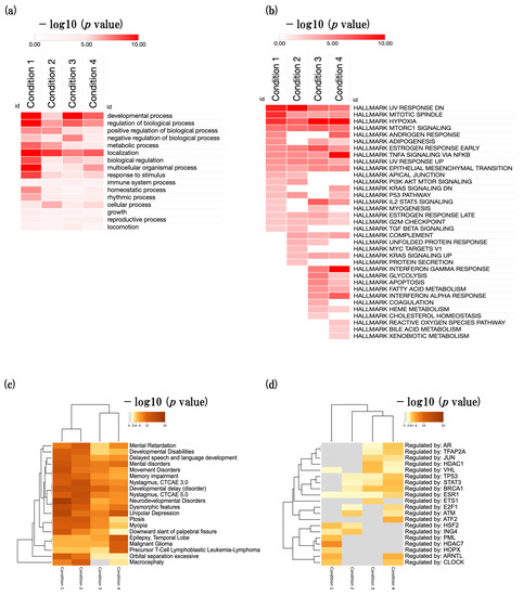
Investigation into Molecular Brain Aging in Senescence-Accelerated Mouse (SAM) Model Employing Whole Transcriptomic Analysis in Search of Potential Molecular Targets for Therapeutic Interventions
by Michitaka Fujiwara, Farhana Ferdousi and Hiroko Isoda
Int. J. Mol. Sci. 2023, 24(18), 13867; https://doi.org/10.3390/ijms241813867 - 8 Sep 2023
Cited by 10 | Viewed by 2800
Abstract
With the progression of an aging society, cognitive aging has emerged as a pressing concern necessitating attention. The senescence-accelerated mouse-prone 8 (SAMP8) model has proven instrumental in investigating the early stages of cognitive aging. Through an extensive examination of molecular changes in the [...] Read more.
With the progression of an aging society, cognitive aging has emerged as a pressing concern necessitating attention. The senescence-accelerated mouse-prone 8 (SAMP8) model has proven instrumental in investigating the early stages of cognitive aging. Through an extensive examination of molecular changes in the brain cortex, utilizing integrated whole-genome transcriptomics, our principal aim was to uncover potential molecular targets with therapeutic applications and relevance to drug screening. Our investigation encompassed four distinct conditions, comparing the same strain at different time points (1 year vs. 16 weeks) and the same time point across different strains (SAMP8 vs. SAMR1), namely: physiological aging, accelerated aging, early events in accelerated aging, and late events in accelerated aging. Focusing on key functional alterations associated with aging in the brain, including neurogenesis, synapse dynamics, neurometabolism, and neuroinflammation, we identified candidate genes linked to these processes. Furthermore, employing protein–protein interaction (PPI) analysis, we identified pivotal hub genes involved in interactions within these functional domains. Additionally, gene-set perturbation analysis allowed us to uncover potential upstream genes or transcription factors that exhibited activation or inhibition across the four conditions. In summary, our comprehensive analysis of the SAMP8 mouse brain through whole-genome transcriptomics not only deepens our understanding of age-related changes but also lays the groundwork for a predictive model to facilitate drug screening for cognitive aging. Full article
(This article belongs to the Section Molecular Biology)
Show Figures

Figure 1

16 pages, 3129 KB  
Article
Effects of Turmeric Extract on Age-Related Skeletal Muscle Atrophy in Senescence-Accelerated Mice
by Weida Lyu, Marika Kousaka, Huijuan Jia and Hisanori Kato
Life 2023, 13(4), 941; https://doi.org/10.3390/life13040941 - 3 Apr 2023
Cited by 8 | Viewed by 5015
Abstract
Muscle atrophy is one of the main causes of sarcopenia—the age-related loss of skeletal muscle. In this study, we investigated the effect of turmeric (Curcuma longa) extract (TE) supplementation on age-related muscle atrophy in a senescence-accelerated mouse model and explored the [...] Read more.
Muscle atrophy is one of the main causes of sarcopenia—the age-related loss of skeletal muscle. In this study, we investigated the effect of turmeric (Curcuma longa) extract (TE) supplementation on age-related muscle atrophy in a senescence-accelerated mouse model and explored the underlying mechanisms. Twenty-six-week-old male, senescence-accelerated mouse resistant (SAMR) mice received the AIN-93G basal diet, while twenty-six-week-old male, senescence-accelerated mouse prone 8 (SAMP8) mice received the AIN-93G basal diet or a 2% TE powder-supplemented diet for ten weeks. Our findings revealed that TE supplementation showed certain effects on ameliorating the decrease in body weight, tibialis anterior weight, and mesenteric fat tissue weight in SAMP8 mice. TE improved gene expression in the glucocorticoid receptor-FoxO signaling pathway in skeletal muscle, including redd1, klf15, foxo1, murf1, and mafbx. Furthermore, TE might have the certain potential on improving the dynamic balance between anabolic and catabolic processes by inhibiting the binding of glucocorticoid receptor or FoxO1 to the glucocorticoid response element or FoxO-binding element in the MuRF1 promoter in skeletal muscle, thereby promoting muscle mass and strength, and preventing muscle atrophy and sarcopenia prevention. Moreover, TE may have reduced mitochondrial damage and maintained cell growth and division by downregulating the mRNA expression of the genes mfn2 and tsc2. Thus, the results indicated TE’s potential for preventing age-related muscle atrophy and sarcopenia. Full article
(This article belongs to the Special Issue Feature Studies in Skeletal Muscle Physiology)
Show Figures

Figure 1

14 pages, 3588 KB  
Article
Melatonin and Exercise Counteract Sarcopenic Obesity through Preservation of Satellite Cell Function
by Sakulrat Mankhong, Sujin Kim, Sohee Moon, Jae-Seon Lee, Eun-Jeong Cho, Hyo-Bum Kwak, Dong-Ho Park, Ji-Kan Ryu and Ju-Hee Kang
Int. J. Mol. Sci. 2023, 24(7), 6097; https://doi.org/10.3390/ijms24076097 - 23 Mar 2023
Cited by 17 | Viewed by 4804
Abstract
Sarcopenic obesity (SO) is characterized by atrophic skeletal muscle impairment (sarcopenia) and obesity, which is associated with adverse outcomes of morbidity and mortality in elderly people. We investigated the effects of melatonin and exercise training on SO in 32-week-old senescence-accelerated mouse-prone-8 (SAMP8) mice [...] Read more.
Sarcopenic obesity (SO) is characterized by atrophic skeletal muscle impairment (sarcopenia) and obesity, which is associated with adverse outcomes of morbidity and mortality in elderly people. We investigated the effects of melatonin and exercise training on SO in 32-week-old senescence-accelerated mouse-prone-8 (SAMP8) mice fed a normal diet or a high-fat diet for 16 weeks. Melatonin, exercise, or melatonin and exercise for 8 weeks displayed reductions in the SO-induced impairment of skeletal muscle function and atrophy. Specifically, a decrease in mitochondrial calcium retention capacity in skeletal muscles observed in the HFD-con group was attenuated in melatonin and/or exercise intervention groups. More importantly, HFD-con mice displayed a lower number of Pax7+ satellite cells (SCs) and higher expression of p16ink than P8ND mice, which were attenuated by melatonin and/or exercise interventions. The cellular senescence in SC-derived primary myoblasts from HFD-con mice was significantly attenuated in myoblasts from the melatonin and/or exercise groups, which was reproduced in a senescence model of H2O2-treated C2C12 myoblasts. Our results suggest that melatonin and exercise training attenuate SO-induced skeletal muscle dysfunction, at least in part, through preserving the SC pool by inhibiting cellular senescence and attenuating mitochondrial dysfunction. Full article
(This article belongs to the Special Issue Skeletal Muscle and Physical Exercise)
Show Figures

Figure 1

19 pages, 5065 KB  
Article
Effects of Scrophularia buergeriana Extract (Brainon®) on Aging-Induced Memory Impairment in SAMP8 Mice
by Hae Lim Kim, Sung Kwon Lee, Da Eun Min, Tonking Bastola, Bo Yoon Chang, Jin Hye Bae and Dong Ryung Lee
Curr. Issues Mol. Biol. 2023, 45(2), 1287-1305; https://doi.org/10.3390/cimb45020084 - 3 Feb 2023
Cited by 9 | Viewed by 3637
Abstract
Alzheimer’s disease (AD) is a worldwide problem. Currently, there are no effective drugs for AD treatment. Scrophularia buergeriana Miquel (SB) is a traditional herbal medicine used in Korea to treat various diseases. Our previous studies have shown that ethanol extract of SB roots [...] Read more.
Alzheimer’s disease (AD) is a worldwide problem. Currently, there are no effective drugs for AD treatment. Scrophularia buergeriana Miquel (SB) is a traditional herbal medicine used in Korea to treat various diseases. Our previous studies have shown that ethanol extract of SB roots (SBE, Brainon®) exhibits potent anti-amnesic effects in Aβ1–42- or scopolamine-treated memory impairment mice model and neuroprotective effects in a glutamate-induced SH-SY5Y cell model. In this study, we evaluated the therapeutic effects of Brainon® and its mechanism of action in senescence-accelerated mouse prone 8 (SAMP8) mice. Brainon® (30 or 100 mg/kg/day) was orally treated to six-month-old SAMP8 mice for 12 weeks. Results revealed that Brainon® administration effectually ameliorated cognitive deficits in Y-maze and passive avoidance tests. Following the completion of behavioral testing, western blotting was performed using the cerebral cortex. Results revealed that Brainon® suppressed Aβ1–42 accumulation, Tau hyperphosphorylation, oxidative stress, and inflammation and alleviated apoptosis in SAMP8 mice. Brainon® also promoted synaptic function by downregulating the expression of AChE and upregulating the expression of p-CREB/CREB and BDNF. Furthermore, Brainon® restored SAMP8-reduced expression of ChAT and -dephosphorylated of ERK and also decreased AChE expression in the hippocampus. Furthermore, Brainon® alleviated AD progression by promoting mitophagy/autophagy to maintain normal cellular function as a novel finding of this study. Our data suggest that Brainon® can remarkably improve cognitive deficiency with the potential to be utilized in functional food for improving brain health. Full article
(This article belongs to the Special Issue Signaling Pathways, Development, and Biomarkers in Neuropathy)
Show Figures

Figure 1

20 pages, 4356 KB  
Article
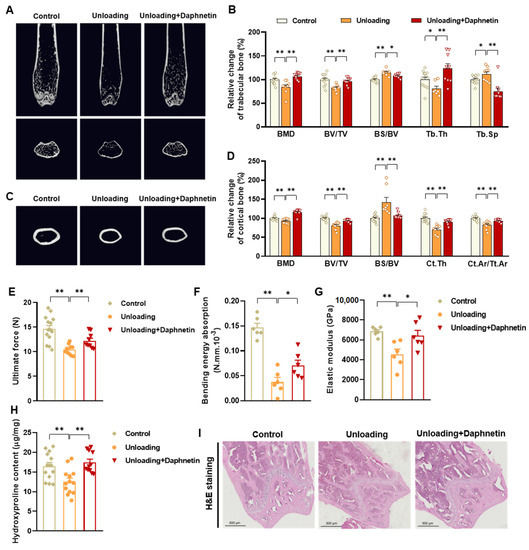
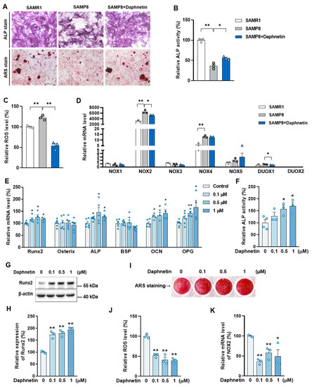
Daphnetin Alleviates Senile and Disuse Osteoporosis by Distinct Modulations of Bone Formation and Resorption
by Jing Gao, Zhen Wang, Peipei Gao, Qiang Fan, Tiantian Zhang, Li Cui, Liujia Shi, Zhongbo Liu, Zhiwei Yang, Langchong He, Chunyan Wang, Yinghui Li, Lina Qu, Jiankang Liu and Jiangang Long
Antioxidants 2022, 11(12), 2365; https://doi.org/10.3390/antiox11122365 - 29 Nov 2022
Cited by 7 | Viewed by 3380
Abstract
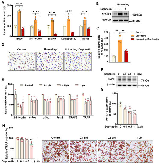
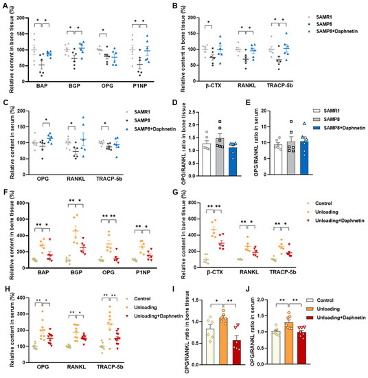
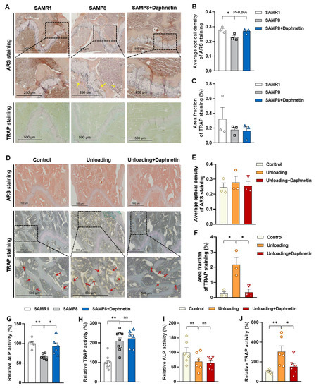
Senile and disuse osteoporosis have distinct bone turnover status and lack effective treatments. In this study, senescence-accelerated mouse prone 8 (SAMP8) and hindlimb unloading mouse models were used to explore the protective effects of daphnetin on these two types of osteoporosis, and primary [...] Read more.
Senile and disuse osteoporosis have distinct bone turnover status and lack effective treatments. In this study, senescence-accelerated mouse prone 8 (SAMP8) and hindlimb unloading mouse models were used to explore the protective effects of daphnetin on these two types of osteoporosis, and primary osteoblasts and bone marrow monocyte-derived osteoclasts, as well as pre-osteoblast MC3T3-E1, and osteoclast precursor RAW264.7 cells were used to investigate the underlying mechanisms. The results showed that daphnetin administration effectively improved bone remodeling in both senile and disuse osteoporosis, but with different mechanisms. In senile osteoporosis with low bone turnover, daphnetin inhibited NOX2-mediated ROS production in osteoblasts, resulting in accelerated osteogenic differentiation and bone formation, while in disuse osteoporosis with high bone turnover, daphnetin restored SIRT3 expression, maintained mitochondrial homeostasis, and additionally upregulated SOD2 to eliminate ROS in osteoclasts, resulting in attenuation of osteoclast differentiation and bone resorption. These findings illuminated that daphnetin has promising potential for the prevention and treatment of senile and disuse osteoporosis. The different mechanisms may provide clues and basis for targeted prevention and treatment of osteoporosis according to distinct bone turnover status. Full article
Show Figures

Graphical abstract

11 pages, 2293 KB  
Article
Evaluation of Antiaging Effect of Sheep Placenta Extract Using SAMP8 Mice
by Ming-Yu Chou, Chi-Pei Ou Yang, Wen-Ching Li, Yao-Ming Yang, Yu-Ju Huang, Ming-Fu Wang and Wan-Teng Lin
Processes 2022, 10(11), 2242; https://doi.org/10.3390/pr10112242 - 1 Nov 2022
Cited by 11 | Viewed by 26784
Abstract
Widely used in traditional medicine, sheep placenta extract (SPE) is known for its physiological effects such as wound healing, antioxidant, and anti-inflammatory properties. However, the effect of SPE on antiaging is still unclear. In this study, we investigated the effect of SPE on [...] Read more.
Widely used in traditional medicine, sheep placenta extract (SPE) is known for its physiological effects such as wound healing, antioxidant, and anti-inflammatory properties. However, the effect of SPE on antiaging is still unclear. In this study, we investigated the effect of SPE on aging through the senescence-accelerated mouse prone 8 (SAMP8) strain. We designed an experiment using both male and female mice randomly divided into 4 groups (n = 10) as follows: Group A—control group; Group B—low-dose SPE (61.5 mg/kg BW/day); Group C—medium-dose SPE (123 mg/kg BW/day); and Group D—high-dose SPE (184.5 mg/kg BW/day). As a result of measuring the aging index parameters such as skin glossiness, spine lordosis, and kyphosis, it was found that the treatment of SPE lowered the aging index. In addition, we found that biochemical parameters such as lactic acid, glucose, ketone bodies, free fatty acids, tumor necrosis factor-alpha (TNF-α), and interleukin 6 (IL-6) were not changed in the experimental group treated with SPE for 13 weeks. Finally, we found that lipid peroxidation (LPO) was decreased, while the activities of catalase and superoxide dismutase (SOD) were significantly increased in the brain tissues of SPE-treated male and female mice. Supplementation of SPE lowered the oxidative stress caused by the aging process in mice without toxicity and decreased the aging index, suggesting the value of SPE as an effective antiaging treatment. Full article
Show Figures

Figure 1

17 pages, 2003 KB  
Article
Analysis of the Effects of Ninjin’yoeito on Physical Frailty in Mice
by Shotaro Otsuka, Keita Fukumaru, Akira Tani, Seiya Takada, Kiyoshi Kikuchi, Kosuke Norimatsu, Ryoma Matsuzaki, Teruki Matsuoka, Harutoshi Sakakima, Yuji Omiya, Keita Mizuno, Yosuke Matsubara and Ikuro Maruyama
Int. J. Mol. Sci. 2022, 23(19), 11183; https://doi.org/10.3390/ijms231911183 - 23 Sep 2022
Cited by 10 | Viewed by 3997
Abstract
Physical frailty is an aging-related clinical syndrome involving decreases in body weight, mobility, activity, and walking speed that occurs in individuals with sarcopenia and is accelerated by increased oxidative stress. Ninjin’yoeito, a traditional Japanese Kampo medicine, is used for treating conditions, including anemia [...] Read more.
Physical frailty is an aging-related clinical syndrome involving decreases in body weight, mobility, activity, and walking speed that occurs in individuals with sarcopenia and is accelerated by increased oxidative stress. Ninjin’yoeito, a traditional Japanese Kampo medicine, is used for treating conditions, including anemia and physical weakness. Here, we investigated whether ninjin’yoeito could improve physical frailty by controlling oxidative stress in the senescence-accelerated mouse prone 8 (SAMP8) model. First, SAMP8 mice were divided into two groups, ninjin’yoeito treated and untreated, with the former consuming a diet containing 3% ninjin’yoeito from 3 months of age. At 7 months of age, body weight, motor function, locomotor activity, and mean walking speed were measured. Subsequently, mice were euthanized and measured for muscle weight, 8-hydroxy-2′-deoxyguanosine levels in muscle and brain, and cleaved caspase-3 expression in brain. The results showed reductions in weight, locomotor function, locomotion, and average walking speed in the untreated group, which were significantly improved by ninjin’yoeito. Furthermore, 8-hydroxy-2′-deoxyguanosine levels were reduced in muscle and brain from ninjin’yoeito-treated mice, compared with the levels in untreated mice; cleaved caspase-3 expression was similarly reduced in brain from the treated mice, indicating reduced apoptosis. Our findings suggest that ninjin’yoeito inhibits sarcopenia-based physical frailty through its antioxidant effects. Full article
(This article belongs to the Special Issue Frontiers in Anti-aging Treatment Development)
Show Figures

Figure 1

17 pages, 2248 KB  
Article
Cognitive Decline and BPSD Are Concomitant with Autophagic and Synaptic Deficits Associated with G9a Alterations in Aged SAMP8 Mice
by Foteini Vasilopoulou, Aina Bellver-Sanchis, Júlia Companys-Alemany, Júlia Jarne-Ferrer, Alba Irisarri, Verónica Palomera-Ávalos, Celia Gonzalez-Castillo, Daniel Ortuño-Sahagún, Coral Sanfeliu, Mercè Pallàs and Christian Griñán-Ferré
Cells 2022, 11(16), 2603; https://doi.org/10.3390/cells11162603 - 21 Aug 2022
Cited by 17 | Viewed by 4809
Abstract
Behavioural and psychological symptoms of dementia (BPSD) are presented in 95% of Alzheimer’s Disease (AD) patients and are also associated with neurotrophin deficits. The molecular mechanisms leading to age-related diseases are still unclear; however, emerging evidence has suggested that epigenetic modulation is a [...] Read more.
Behavioural and psychological symptoms of dementia (BPSD) are presented in 95% of Alzheimer’s Disease (AD) patients and are also associated with neurotrophin deficits. The molecular mechanisms leading to age-related diseases are still unclear; however, emerging evidence has suggested that epigenetic modulation is a key pathophysiological basis of ageing and neurodegeneration. In particular, it has been suggested that G9a methyltransferase and its repressive histone mark (H3K9me2) are important in shaping learning and memory by modulating autophagic activity and synaptic plasticity. This work deepens our understanding of the epigenetic mechanisms underlying the loss of cognitive function and BPSD in AD. For this purpose, several tasks were performed to evaluate the parameters of sociability (three-chamber test), aggressiveness (resident intruder), anxiety (elevated plus maze and open field) and memory (novel object recognition test) in mice, followed by the evaluation of epigenetic, autophagy and synaptic plasticity markers at the molecular level. The behavioural alterations presented by senescence-accelerated mice prone 8 (SAMP8) of 12 months of age compared with their senescence-accelerated mouse resistant mice (SAMR1), the healthy control strain was accompanied by age-related cognitive deficits and alterations in epigenetic markers. Increased levels of G9a are concomitant to the dysregulation of the JNK pathway in aged SAMP8, driving a failure in autophagosome formation. Furthermore, lower expression of the genes involved in the memory-consolidation process modulated by ERK was observed in the aged male SAMP8 model, suggesting the implication of G9a. In any case, two of the most important neurotrophins, namely brain-derived neurotrophic factor (Bdnf) and neurotrophin-3 (NT3), were found to be reduced, along with a decrease in the levels of dendritic branching and spine density presented by SAMP8 mice. Thus, the present study characterizes and provides information regarding the non-cognitive and cognitive states, as well as molecular alterations, in aged SAMP8, demonstrating the AD-like symptoms presented by this model. In any case, our results indicate that higher levels of G9a are associated with autophagic deficits and alterations in synaptic plasticity, which could further explain the BPSD and cognitive decline exhibited by the model. Full article
Show Figures

Graphical abstract

Back to TopTop