Sign in to use this feature.

Years

Between: -

Subjects

remove_circle_outline
remove_circle_outline
remove_circle_outline
remove_circle_outline
remove_circle_outline
remove_circle_outline
remove_circle_outline
remove_circle_outline
remove_circle_outline

Journals

remove_circle_outline
remove_circle_outline
remove_circle_outline
remove_circle_outline
remove_circle_outline
remove_circle_outline
remove_circle_outline

Article Types

Countries / Regions

remove_circle_outline
remove_circle_outline
remove_circle_outline
remove_circle_outline

Search Results (913)

Search Parameters:
Keywords = proteoglycan

Order results
Result details
Results per page
Select all
Export citation of selected articles as:
18 pages, 6195 KB  
Article
Decoding Fibroblast Diversity Associated with the Postnatal Loss of Cardiac Regenerative Capacity
by Parisa Aghagolzadeh, Vincent Rapp, Mohamed Nemir, Felix Mahfoud, Marijke Brink and Thierry Pedrazzini
Int. J. Mol. Sci. 2026, 27(6), 2709; https://doi.org/10.3390/ijms27062709 - 16 Mar 2026
Viewed by 142
Abstract
The mammalian heart rapidly loses regenerative capacity after birth and responds to myocardial infarction (MI) with scar formation and development of interstitial fibrosis. Cardiac fibroblasts orchestrate extracellular matrix (ECM) remodeling and cell–cell communication during development and injury; however, how fibroblast heterogeneity and fibroblast [...] Read more.
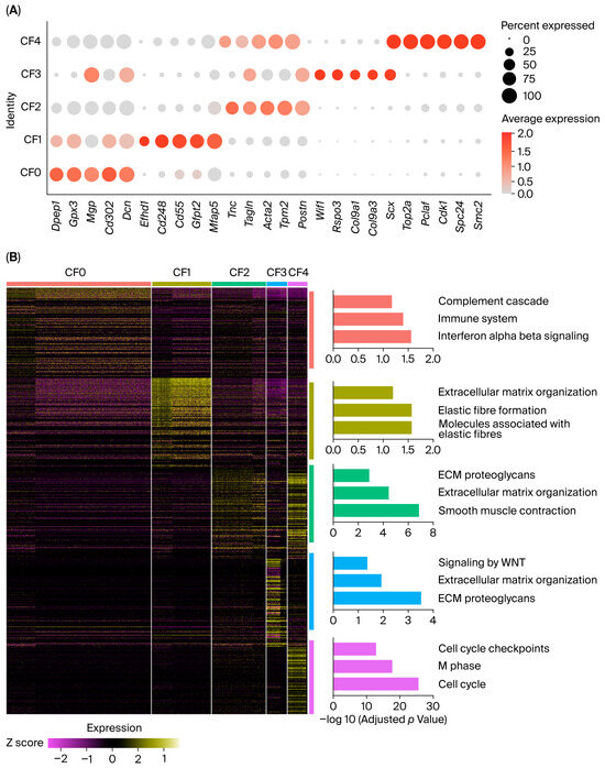
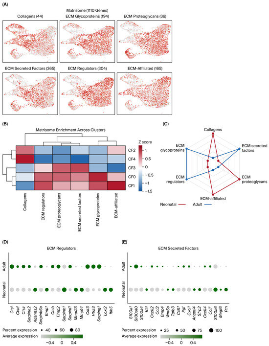
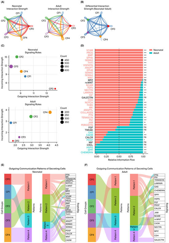
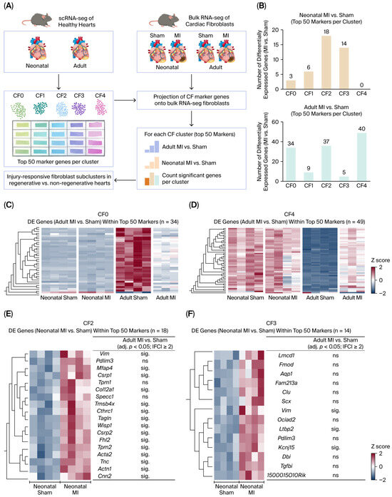
The mammalian heart rapidly loses regenerative capacity after birth and responds to myocardial infarction (MI) with scar formation and development of interstitial fibrosis. Cardiac fibroblasts orchestrate extracellular matrix (ECM) remodeling and cell–cell communication during development and injury; however, how fibroblast heterogeneity and fibroblast communication networks differ between regenerative neonatal and non-regenerative adult hearts remains incompletely defined. We performed scRNA-seq analysis on metabolically active CD45/CD31 nonmyocyte cells from the left ventricles of normal neonatal (P3) and adult (P84) mice to probe heterogeneity in a cardiac fibroblast-enriched population. We identified five transcriptionally distinct cardiac fibroblast subclusters (CF0-CF4) demonstrating different distributions across ages, including an adult-enriched immune/complement-associated program (CF0); an ECM structural-associated program present across ages (CF1); and neonatal-enriched contractile/ECM-remodeling (CF2), Wnt-modulating matrix-regulatory (CF3), and proliferative (CF4) programs. Matrisome category scoring revealed age-dependent divergence in ECM programs: neonatal fibroblasts showed higher enrichment of core matrisome components (particularly collagens and proteoglycans), whereas adult fibroblasts were relatively enriched for matrisome-associated categories, including ECM regulators and secreted factors. Ligand–receptor inference using CellChat demonstrated a broad reduction in fibroblast–fibroblast interaction strength and information flow in adult networks, and adult-enriched signaling was dominated by immune/chemotactic pathways. Finally, projection of subcluster marker programs onto an independent bulk RNA-seq dataset of cardiac fibroblasts 3 days after MI revealed that adult injury partially recapitulates neonatal-associated programs, including activation of the contractile/ECM-remodeling program (CF2) and robust induction of a cell-cycle-associated program (CF4), but lacks an additional neonatal-specific injury program associated with the Wnt-modulating subset (CF3), which was weakly induced or absent in adults. This cardiac fibroblast-enriched single-cell study defines age-dependent fibroblast states, ECM specialization, and communication network architecture that distinguish regenerative neonatal from non-regenerative adult hearts. It also provides a framework to interpret divergent stromal responses after MI and to prioritize fibroblast programs for regenerative and anti-fibrotic strategies. Full article
(This article belongs to the Special Issue Cardiovascular Research: From Molecular Mechanisms to Novel Therapies)
Show Figures

Figure 1

13 pages, 30702 KB  
Article
Dual-Energy CT-Derived Parameters: A Promising Tool for Noninvasive Prediction of Glypican-3 in Hepatocellular Carcinoma
by Yiwan Guo, Fan Pu, Jinrong Yang, Aiping Yang, Ying Yang, Ruiyao Tang, Xin Li and Fan Yang
Diagnostics 2026, 16(6), 850; https://doi.org/10.3390/diagnostics16060850 - 12 Mar 2026
Viewed by 271
Abstract
Background/Objectives: Glypican-3 (GPC3), a membrane-bound heparan sulfate proteoglycan, has been identified as a promising target for both the diagnosis and treatment of hepatocellular carcinoma (HCC). However, the diagnosis of GPC3 expression mainly depended on invasive procedures. This study aimed to investigate the potential [...] Read more.
Background/Objectives: Glypican-3 (GPC3), a membrane-bound heparan sulfate proteoglycan, has been identified as a promising target for both the diagnosis and treatment of hepatocellular carcinoma (HCC). However, the diagnosis of GPC3 expression mainly depended on invasive procedures. This study aimed to investigate the potential of dual-energy computed tomography (DECT)-derived parameters for noninvasive prediction of GPC3 expression in HCC. Methods: This retrospective study included 79 HCC patients with confirmed GPC3 immunohistochemistry and pretreatment contrast-enhanced DECT. Qualitative imaging features and quantitative DECT parameters, including iodine density of HCC (IDCa), normalized iodine density (NID), slope of spectral attenuation curve (λHU), and effective atomic number (Zeff), were evaluated in both arterial and portal venous phases. Univariate and multivariate logistic regression analyses were employed to identify independent predictors, and a combined model was subsequently constructed. Receiver operating characteristic (ROC) curve analysis was performed to assess the diagnostic efficiency of imaging parameters in predicting GPC3 expression. Interobserver agreement of DECT parameters was evaluated using intraclass correlation coefficients (ICC). Results: GPC3-positive HCCs demonstrated significantly higher arterial phase (AP) IDCa, NID, λHU, and Zeff (all p ≤ 0.001) than GPC3-negative HCCs. Multivariate logistic regression analysis identified NID-AP [Odds ratio (OR) = 2.00, p = 0.010] and peritumoral enhancement (OR = 9.25, p = 0.046) as independent predictors. The model combining NID-AP and peritumoral enhancement achieved the best diagnostic performance (AUC = 0.781, sensitivity = 67.86%, specificity = 78.26%) for predicting GPC3 expression. All DECT-derived parameters showed excellent interobserver reproducibility (ICC > 0.75 for all). Conclusions: Parameters derived from DECT, especially combining NID-AP and peritumoral enhancement, may be a potential tool to noninvasively predict GPC3 expression in HCC. Full article
(This article belongs to the Section Medical Imaging and Theranostics)
Show Figures

Figure 1

22 pages, 5580 KB  
Article
Pan-Cancer Analysis of PAPPA Gene Reveals Tumor-Specific Prognostic Effects
by Samah Mutasim Alfadul, Khalid Omama, Alisa Y. Potapova, Pavel A. Ivanov-Rostovtsev, Maryam Fanian, Reem Mubarak, Hind Ahmed Gasimelseed, Minas M. Balla, Amani M. A. Bakhiet, Khalid Berma, Mohamed Alfaki and Maria V. Babak
Biology 2026, 15(6), 460; https://doi.org/10.3390/biology15060460 - 12 Mar 2026
Viewed by 391
Abstract
Pregnancy-associated plasma protein A (PAPPA) is a metalloproteinase that regulates insulin-like growth factor availability via cleavage of IGF-binding proteins, yet its role in cancer remains incompletely understood. Using integrated public datasets, we systematically examined PAPPA expression, prognostic relevance, cellular localization, and [...] Read more.
Pregnancy-associated plasma protein A (PAPPA) is a metalloproteinase that regulates insulin-like growth factor availability via cleavage of IGF-binding proteins, yet its role in cancer remains incompletely understood. Using integrated public datasets, we systematically examined PAPPA expression, prognostic relevance, cellular localization, and stromal associations across multiple tumor types. PAPPA was reduced in several cancers and primarily localized to stromal cells, whereas in cholangiocarcinoma and thyroid carcinoma it was elevated and also detected in malignant cells. High PAPPA expression was associated with poorer overall survival in bladder, cervical, lung squamous, mesothelioma, pancreatic, and gastric cancers, but exhibited a protective effect in lower-grade glioma. In tumors with adverse prognosis, PAPPA strongly correlated with cancer-associated fibroblast (CAF) infiltration and CAF marker genes; however, multivariable Cox analyses indicated that PAPPA generally retained an independent prognostic factor, whereas CAF infiltration was mostly not independently associated with overall survival. Interestingly, in LGG, despite negative PAPPA–CAF correlations, multivariable analysis showed that PAPPA remained protective while CAF infiltration was associated with worse survival. Pathway analyses linked PAPPA-associated genes to proteoglycans in cancer and PI3K–AKT and RAS signaling. Collectively, these findings establish PAPPA as an independent prognostic factor across most cancers, while its expression frequently coincides with high CAF infiltration in select tumor types, highlighting the need for further investigation. Full article
(This article belongs to the Section Bioinformatics)
Show Figures

Graphical abstract

18 pages, 5022 KB  
Article
Exploring the Anti-Cervical Cancer Effect and Hepatotoxicity Risk of Gossypol Based on Untargeted Metabolomics and Network Toxicology
by Jinyan Li, Parwen Parhat, Yinglan Ma, Liuqian Peng and Min Li
Pharmaceuticals 2026, 19(3), 377; https://doi.org/10.3390/ph19030377 - 27 Feb 2026
Viewed by 256
Abstract
Objectives: This research sought to examine the impact of gossypol on cervical cancer tumors that have been transplanted subcutaneously in nude mice, as well as the associated risk of liver damage and its underlying mechanisms. Methods: A subcutaneous cervical cancer tumor [...] Read more.
Objectives: This research sought to examine the impact of gossypol on cervical cancer tumors that have been transplanted subcutaneously in nude mice, as well as the associated risk of liver damage and its underlying mechanisms. Methods: A subcutaneous cervical cancer tumor model was established in nude mice using the cell suspension inoculation method. Tumor volume and morphological changes in various organs were observed, and the serum concentrations of IL-6, IL-10, and TNF-α were assessed. Protein expression was analyzed using Western blotting. Untargeted metabolomics was employed to identify differential metabolites in mouse liver tissues. Network toxicology was utilized to pinpoint common targets associated with gossypol and hepatotoxicity, followed by KEGG and GO enrichment analyses. Molecular docking was conducted to preliminarily explore the mechanisms underlying gossypol-induced liver injury. Results: Gossypol significantly suppressed the development of subcutaneous cervical cancer tumors in immunodeficient mice. The Western blotting technique results revealed that increasing doses of gossypol led to a reduction in the expression levels of PIK3R2, GRB2, and MAPK1, compared to the model group (p < 0.05). Untargeted metabolomics revealed 1464 metabolites, from which 9 distinct metabolites were selected for further analysis. Network toxicology results indicated that the hepatotoxicity-related targets of gossypol included MTOR, TNF, CASP3, BCL2L1, and BCL2. KEGG analysis suggested that the toxic mechanisms may be linked to pathways involved in malignancy, the HIF-1 signaling pathway, proteoglycans in cancer, apoptosis, and others. Conclusions: Gossypol demonstrates a significant therapeutic effect against cervical cancer; however, its hepatotoxicity risk, mediated through multiple targets and pathways, requires further investigation. Full article
(This article belongs to the Section Pharmacology)
Show Figures

Graphical abstract

28 pages, 4887 KB  
Review
Structure and Function of Ocular Proteoglycans: Essential Proteins for Vision
by James Melrose
Int. J. Mol. Sci. 2026, 27(4), 1943; https://doi.org/10.3390/ijms27041943 - 18 Feb 2026
Viewed by 438
Abstract
This narrative review outlines the structure and essential functions of ocular proteoglycans (PGs) in visual processing as documented in the extensive literature on this subject matter. The eye, as one of the most complex sensory organs, relies on the coordinated activity of various [...] Read more.
This narrative review outlines the structure and essential functions of ocular proteoglycans (PGs) in visual processing as documented in the extensive literature on this subject matter. The eye, as one of the most complex sensory organs, relies on the coordinated activity of various tissues and cell types, with PGs playing a central role in facilitating communication and maintaining tissue function. These molecules stabilise ocular tissues; for example, SPACRCAN (IMPG2) and hyaluronan aggregates in the interphotoreceptor matrix protect photoreceptors from oxidative stress. Specialised heparan sulfate PGs, such as pikachurin, eyes-shut, and the neurexin family, stabilise synapses and ensure synaptic specificity and plasticity. Pikachurin is particularly important for the rapid transmission of visual signals at the bipolar ribbon synapse. A diverse array of chondroitin sulfate (aggrecan, versican, neurocan, brevican, phosphacan, NG2), keratan sulfate (SV2), and heparan sulfate (perlecan, agrin, collagen XVIII) PGs are differentially expressed in ocular tissues, contributing to tissue stability and homeostasis. In the cornea, sclera, and choroid, small leucine-rich repeat PGs (SLRPs) maintain three-dimensional structure, corneal transparency, and tissue function through interactions with cytokines and growth factors. The vitreous humour contains opticin and nyctalopin, which support the nutrition of avascular regions and facilitate bipolar ribbon synapse signalling. Ultimately, the effectiveness of the eye as a visual organ depends significantly on the functional roles of its constituent PGs. Full article
(This article belongs to the Special Issue Biomolecular Structure, Function and Interactions: 2nd Edition)
Show Figures

Graphical abstract

17 pages, 18068 KB  
Article
Single-Cell RNA Sequencing Reveals the Cellular and Molecular Differences Between Myxofibrosarcoma and Undifferentiated Pleomorphic Sarcoma
by Timur I. Fetisov, Alexander V. Ikonnikov, Elena E. Kopantseva, Polina A. Shtompel, Sofya A. Khazanova, Ekaterina S. Trapeznikova, Victoria Y. Zinovieva, Svetlana N. Zuevskaya, Anastasia A. Tararykova, Beniamin Yu. Bokhyan, Gennady A. Belitsky, Ekaterina A. Lesovaya, Marianna G. Yakubovskaya, Evgeny V. Denisov and Kirill I. Kirsanov
Med. Sci. 2026, 14(1), 77; https://doi.org/10.3390/medsci14010077 - 10 Feb 2026
Viewed by 715
Abstract
Objective: Myxofibrosarcoma (MXF) and undifferentiated pleomorphic sarcoma (UPS) are common and aggressive subtypes of cancer differing by clinical characteristics and prognosis; however, their differential diagnosis is difficult. Elucidation of cellular and transcriptomic discrepancies between these diseases that could improve their identification was the [...] Read more.
Objective: Myxofibrosarcoma (MXF) and undifferentiated pleomorphic sarcoma (UPS) are common and aggressive subtypes of cancer differing by clinical characteristics and prognosis; however, their differential diagnosis is difficult. Elucidation of cellular and transcriptomic discrepancies between these diseases that could improve their identification was the aim of our study. Methods: We applied single-cell RNA sequencing to compare MXF and UPS by tumor cell clusters and cell–cell ligand–receptor interactions, using five tumor samples of both subtypes. Results: We identify nine major cell types in all tumors analyzed. Any significant differences in their proportions between MXF and UPS were not found. Further reclusterization of lymphoid cells showed that cytotoxic CD8+ T cell proportion was higher in the MXF samples. In UPS cancer cells, the pathways maintaining extracellular matrix components (including collagens, proteoglycans, and other proteins) were highly active, while MXF cells were characterized by high activity of growth factors and angiogenesis pathways. The ligand–receptor interactions between cancer cells and the microenvironment differed significantly between MXF and UPS. In UPS, CD80 of dendritic cells and macrophages prominently interacted with T cell co-inhibitory CTLA-4 receptors, whereas the activating CD80-CD28 interaction was predominant in MXF. Moreover, in UPS, CD44 and integrins of cytotoxic CD8+ T cells prominently interacted with COL1A1/2, while in MXF CD44, interaction with FN1, COL6A1, and LAMC1 prevailed. Conclusions: Differences were identified between UPS and MFS in the composition of lymphoid cell populations and in the intercellular interactions. This proposes deeper understanding of the biological differences between these sarcoma subtypes and may be important for the development of new therapeutic approaches, although further validation of the findings is required. Full article
(This article belongs to the Special Issue Feature Papers in Section “Cancer and Cancer-Related Research”)
Show Figures

Figure 1

15 pages, 6379 KB  
Article
A Spheroid-Based In Vitro Model to Generate the Zonal Organisation of the Tendon-to-Bone Enthesis
by Vinothini Prabhakaran and Jennifer Z. Paxton
Organoids 2026, 5(1), 7; https://doi.org/10.3390/organoids5010007 - 10 Feb 2026
Viewed by 562
Abstract
The tendon-to-bone enthesis is a multiphasic structure with four structurally continuous and compositionally distinct regions: tendon, uncalcified fibrocartilage, calcified fibrocartilage and bone. Our study aimed to develop 3D scaffold-free in vitro spheroids and macro-tissues of the enthesis for applications as experimental tools to [...] Read more.
The tendon-to-bone enthesis is a multiphasic structure with four structurally continuous and compositionally distinct regions: tendon, uncalcified fibrocartilage, calcified fibrocartilage and bone. Our study aimed to develop 3D scaffold-free in vitro spheroids and macro-tissues of the enthesis for applications as experimental tools to understand the development and repair of enthesis injury. This study hypothesises that integrating tendon and bone cell spheroids with bone marrow mesenchymal stem cell spheroids will facilitate the production of a fibrocartilaginous interface. 3D Spheroids: The biphasic (tendon–bone) and triphasic co-culture (tendon–stem cell–bone) of spheroids in growth media and chondrogenic media were investigated to establish fusion kinetics, and the cellular and ECM components produced via histology and immunohistochemistry. Complete fusion between spheroids occurred within 6-to-8 days in biphasic co-culture, and 15-to-20 days in triphasic co-culture. Compared to biphasic, the triphasic co-culture in chondrogenic media showed a continuous interface connecting the tendon and bone regions. The presence of collagen I, sulphated proteoglycans and collagen type II in the interface region of triphasic co-culture indicates fibrochondrogenic differentiation. 3D macro-tissues: The modular tissue engineering strategy was used in this study to produce enthesis macro-tissues using spheroids as building blocks. Spheroids were bio-assembled in the triphasic manner (12 tendon spheroids, 12 stem cell spheroids and 8 bone spheroids) in the custom-designed and 3D-printed temporary supports (Formlabs Clear Resin®) using a customised spheroid bio-assembly system. The fusion of spheroids occurred by day 8 after bio-assembly, and they were removed from temporary supports and cultured in scaffold-free conditions. Although the bio-assembly methodology was successful in producing fused scaffold-free macro-tissues, the histological analysis revealed the presence of an extensive necrotic core due to the large-sized constructs. To conclude, the findings support the hypothesis that a triphasic co-culture has the potential to produce a structurally continuous fibrocartilaginous interface but requires further optimisation to produce macro-tissues with anatomical morphologies and reduced necrotic cores. Full article
Show Figures

Figure 1

15 pages, 2326 KB  
Article
Recombinant Human Decorin Normalizes the Active Features of Breast Cancer-Associated Fibroblasts
by Wafaa A. Aljagthmi, Ayodele A. Alaiya, Maha Daghestani, Falah H. Al-Mohanna and Abdelilah Aboussekhra
Cells 2026, 15(3), 311; https://doi.org/10.3390/cells15030311 - 6 Feb 2026
Viewed by 499
Abstract
Cancer-associated fibroblasts (CAFs), the major constituent of the tumor microenvironment, are considered the most active cells and key contributors to tumor resistance, recurrence, and metastasis. Therefore, we have investigated here the potential normalization of the active features of breast CAFs with decorin (DCN), [...] Read more.
Cancer-associated fibroblasts (CAFs), the major constituent of the tumor microenvironment, are considered the most active cells and key contributors to tumor resistance, recurrence, and metastasis. Therefore, we have investigated here the potential normalization of the active features of breast CAFs with decorin (DCN), a small leucine-rich proteoglycan that acts as an oncogene suppressor. We have first shown that rhDCN modulates the expression of a plethora of proteins involved in different signaling pathways, including STAT3/NF-κB and ERK. Consequently, rhDCN repressed the important active CAF biomarkers α-SMA, IL-6, and SDF-1 through inhibition of the STAT3/AUF-1 pathway, in cells grown as 2D and 3D cultures. Furthermore, rhDCN had a strong downregulation effect on FAP-α, a key biomarker of active CAFs, and suppressed their proliferative and invasive capacities through upregulation of p16 and p21, and downregulation of MMP-2 and MMP-9. Furthermore, rhDCN suppressed the paracrine effects of active CAFs in promoting epithelial-to-mesenchymal transition (EMT) and cancer stem cells in breast cancer cells, both in vitro and in orthotopic tumor xenografts. Importantly, rhDCN-related normalization of active CAFs features was persistent through cellular passaging, and was not accompanied by cytotoxicity. Together, these findings have revealed rhDCN as a promising anti-breast cancer therapeutic cytokine through suppression of the non-cell-autonomous cancer-promoting effects of active CAFs. Full article
(This article belongs to the Special Issue Cancer-Associated Fibroblasts: Challenges and Directions)
Show Figures

Figure 1

17 pages, 980 KB  
Article
Peripheral Syndecan-3 and Neurofilament Light Chain as Complementary Blood Biomarkers for Alzheimer’s Disease
by Anett Hudák, Annamária Letoha and Tamás Letoha
Int. J. Mol. Sci. 2026, 27(3), 1600; https://doi.org/10.3390/ijms27031600 - 6 Feb 2026
Viewed by 466
Abstract
Reliable and disease-specific blood biomarkers are critically needed for Alzheimer’s disease (AD), particularly in early stages when interventions are most effective. Although phosphorylated tau and neurofilament light chain (NfL) are widely used, their diagnostic specificity has been reported to decrease in elderly populations [...] Read more.
Reliable and disease-specific blood biomarkers are critically needed for Alzheimer’s disease (AD), particularly in early stages when interventions are most effective. Although phosphorylated tau and neurofilament light chain (NfL) are widely used, their diagnostic specificity has been reported to decrease in elderly populations with multimorbidities. Syndecan-3 (SDC3), a heparan sulfate proteoglycan implicated in amyloid and tau aggregation, has recently emerged as a mechanistically relevant biomarker candidate. In this clinically realistic cohort study, we examined 46 participants, including 23 clinically diagnosed AD patients and 23 age-matched non-AD individuals with psychiatric and/or metabolic comorbidities. SDC3 expression was quantified in peripheral blood mononuclear cells (PBMCs), while soluble SDC3 and NfL were measured in plasma. Both PBMC-expressed and plasma SDC3 levels were elevated in AD compared with non-AD participants and showed a strong intercorrelation, whereas plasma NfL was likewise increased in AD. Individually, PBMC-SDC3, plasma SDC3, and NfL demonstrated moderate discriminatory performance. However, multivariable models integrating SDC3 (PBMC or plasma), NfL, and age achieved substantially improved discrimination (AUC > 0.8). SDC3 did not correlate with NfL, consistent with a biological signal distinct from neuroaxonal injury and reflective of peripheral immune–metabolic remodeling. Together, these findings identify SDC3 as a blood-based biomarker associated with systemic immune remodeling that complements established neuronal markers in a clinically realistic AD versus non-AD comparison. While exploratory, this study supports further investigation of SDC3 within integrated, multi-domain biomarker strategies in larger and independent cohorts. Full article
(This article belongs to the Special Issue Latest Research in Alzheimer’s Disease)
Show Figures

Figure 1

12 pages, 934 KB  
Article
The Effect of Genipin Matrix Augmentation on the Retention of Glycosaminoglycans in the Intervertebral Disc—A Pilot Study
by Thomas Hedman, Matthew Brown and Pawel Slusarewicz
Bioengineering 2026, 13(2), 175; https://doi.org/10.3390/bioengineering13020175 - 2 Feb 2026
Viewed by 483
Abstract
The degradation of intervertebral disc proteoglycans, including the loss or shortening of their hydrophilic glycosaminoglycan chains, causes a loss of disc hydration, leading to an increase in solid matrix stresses. This illustrates one aspect of the complex multifactorial relationship between tissue degradation and [...] Read more.
The degradation of intervertebral disc proteoglycans, including the loss or shortening of their hydrophilic glycosaminoglycan chains, causes a loss of disc hydration, leading to an increase in solid matrix stresses. This illustrates one aspect of the complex multifactorial relationship between tissue degradation and the resulting mechanical dysfunction. Genipin matrix augmentation has previously been evaluated with regard to its ability to improve mechanical properties of the disc, increasing joint stability and permeability. The study aim was to evaluate the ability of genipin augmentation to increase retention of glycosaminoglycans in disc specimens subjected to free swelling. Three different models were utilized: whole bovine caudal discs, partial annulus specimens from bovine, and human thoracic discs. Total glycosaminoglycan release to a surrounding bath was quantified using a modified dimethyl-methylene blue assay. Genipin solution injections reduced glycosaminoglycan loss by 44.0% in intact bovine discs compared to buffer-only controls (p = 0.027), by 75.8% in partial bovine annulus specimens (p = 0.0004), and by 51.9% in human annulus specimens (p = 0.017). The combination of increased permeability and glycosaminoglycans retention may produce beneficial effects on nutritional flow, diurnal irrigation, and reduction of matrix solid phase stress. Combining these effects with the ability to improve joint stability and augment tissue mechanical properties suggests this nano-scale device may be capable of arresting ongoing degeneration. Full article
(This article belongs to the Section Biomedical Engineering and Biomaterials)
Show Figures

Figure 1

22 pages, 4063 KB  
Article
Decoding the Molecular Drivers of Epithelial to Mesenchymal Transition in Breast Cancer: Insights into Epithelial Plasticity and Microenvironment Crosstalk
by Emanuela Peri, Miriam Buttacavoli, Elena Roz, Ida Pucci-Minafra, Salvatore Feo and Patrizia Cancemi
Biology 2026, 15(3), 265; https://doi.org/10.3390/biology15030265 - 1 Feb 2026
Viewed by 580
Abstract
Recent evidence indicates that both epithelial-to-mesenchymal transition (EMT) and its reverse process, mesenchymal-to-epithelial transition (MET), are key mechanisms driving breast cancer (BC) metastasis. During EMT, epithelial BC cells acquire mesenchymal traits that enhance motility, invasiveness, and resistance to therapy. A deeper understanding of [...] Read more.
Recent evidence indicates that both epithelial-to-mesenchymal transition (EMT) and its reverse process, mesenchymal-to-epithelial transition (MET), are key mechanisms driving breast cancer (BC) metastasis. During EMT, epithelial BC cells acquire mesenchymal traits that enhance motility, invasiveness, and resistance to therapy. A deeper understanding of EMT regulation may therefore unveil novel therapeutic targets to limit disease progression. In this study, we analyzed the expression of key EMT-associated proteins, namely Vimentin, E-cadherin, Cytokeratin-18, and alpha-smooth muscle actin, in a cohort of 95 BC tissue samples and observed marked intra- and inter-tumoral heterogeneity. Notably, we found positive correlations between epithelial and mesenchymal markers, supporting the presence of hybrid epithelial/mesenchymal phenotypes and substantial cellular plasticity, which may contribute to BC heterogeneity. High heterogeneity in marker expression was also detected between tumor tissues and matched adjacent normal tissues. The unexpected complexity uncovered at the protein level prompted us to question whether single markers or limited proteomic panels are sufficient to capture the EMT landscape in BC. Through integrative bioinformatics, we defined a novel EMT gene signature significantly associated with prognosis. Functional enrichment revealed pathways related to extracellular matrix organization, proteoglycans, and intercellular communication, emphasizing the dynamic bidirectional crosstalk between BC cells and the tumor microenvironment. Moreover, we identified a gene cluster linked to cancer stem cell-like features, which may be clinically relevant for patient risk stratification. Overall, our findings underscore the complexity of EMT regulation in BC and introduce a new EMT signature with potential prognostic and therapeutic relevance. Full article
(This article belongs to the Special Issue Advances in Biological Breast Cancer Research (2nd Edition))
Show Figures

Figure 1

12 pages, 3011 KB  
Article
Heparan Sulfates Regulate Vascular Reactivity in Syndecan 1 Knockout Mice
by Simone R. Potje, Aishwarya Katiki, Paulo W. Pires and Andreia Zago Chignalia
Int. J. Mol. Sci. 2026, 27(3), 1386; https://doi.org/10.3390/ijms27031386 - 30 Jan 2026
Viewed by 415
Abstract
Heparan sulfates (HS) are polysaccharides abundantly expressed in the extracellular matrix and the glycocalyx of endothelial cells, having a putative role in vascular function. The role of HS in vascular reactivity remains unclear. Herein, we sought to determine whether HS regulate the vascular [...] Read more.
Heparan sulfates (HS) are polysaccharides abundantly expressed in the extracellular matrix and the glycocalyx of endothelial cells, having a putative role in vascular function. The role of HS in vascular reactivity remains unclear. Herein, we sought to determine whether HS regulate the vascular tone in physiological conditions. Using male, 6–8-weeks-old, CD1, C57BL/6, syndecan 1 (Sdc1−/−) and glypican 1 (Gpc1−/−) knockout mice, we investigated if the degradation of HS with heparinase III altered vascular reactivity to norepinephrine (NE), acetylcholine (ACh) and potassium chloride (KCl). Our findings indicate that HS are crucial players in the vascular response to NE and ACh in CD1, C57BL/6, and Sdc1−/− but not in Gpc1−/− mice. Both Sdc1−/− and Gpc1−/− showed increased compensatory expression of syndecan 2 and syndecan 4. However, while Sdc1−/− showed decreased expression of glypican 1, Gpc1−/− showed increased expression of syndecan 1 in aortic homogenates. The lack of response to the vascular reactivity effects of heparinase III in Gpc1−/− suggests a differential role of HS to proteoglycan function in the regulation of the vascular tone. Our data demonstrate a physiological role for HS in the regulation of the vascular tone in physiological conditions. Full article
(This article belongs to the Special Issue Glycobiology in Human Health and Disease)
Show Figures

Graphical abstract

20 pages, 5747 KB  
Article
Exploratory Cytokine and Bone-Marker Patterns in a Proteoglycan-Induced Spondyloarthritis Mouse Model: Th1/Th2 Strain Comparison and TLR2/3/4 Knockout Readouts
by Johannes Dominikus Pallua and Michael Schirmer
Int. J. Mol. Sci. 2026, 27(3), 1337; https://doi.org/10.3390/ijms27031337 - 29 Jan 2026
Viewed by 381
Abstract
Validated biomarkers for clinical decision-making in spondyloarthritis (SpA) remain limited, and exploratory experimental studies may help prioritize candidate immune and bone-related readouts for future validation. In this pilot study, cytokine and bone-related biomarker profiles were analyzed in a proteoglycan-induced SpA model using Th1-prone [...] Read more.
Validated biomarkers for clinical decision-making in spondyloarthritis (SpA) remain limited, and exploratory experimental studies may help prioritize candidate immune and bone-related readouts for future validation. In this pilot study, cytokine and bone-related biomarker profiles were analyzed in a proteoglycan-induced SpA model using Th1-prone C57BL/6J wild-type (WT) mice (non-immunized n = 8; immunized n = 16) and Th2-prone BALB/c WT mice (non-immunized n = 7; immunized n = 9), as well as immunized TLR2-knockout (KO) (n = 7), TLR3-KO (n = 8), and TLR4-KO (n = 3) strains on the C57BL/6J background. Serum cytokines were quantified longitudinally with a 26-plex immunoassay, and ELISA measured bone metabolism markers (DKK1, Wnt3a, Noggin). Cytokine analysis revealed distinct Th1/Th2 polarization: immunized Th1-prone C57BL/6J WT mice exhibited high Th1- and Th17-type cytokines (TNF-α, IFNγ, IL-12p70, IL-17A, and IL-22), whereas immunized Th2-prone BALB/c WT mice showed elevated Th2- and eosinophil-related cytokines (IL-4, IL-9, IL-13, IL-5, and RANTES). In TLR2-KO and TLR3-KO, Th1- and Th17-associated cytokines were markedly reduced, while Th2 cytokines were increased, confirming that TLR2 is essential for maintaining pro-inflammatory signaling. DKK-1 and Noggin levels were significantly higher in TLR2-KO mice, indicating altered terminal serum bone-marker profiles under immunized conditions. These findings indicate that Th1/Th2 immune backgrounds and TLR-associated contexts are associated with distinct cytokine patterns and differences in terminal bone markers in this experimental SpA model. Given the pilot design, small and imbalanced groups, missing non-immunized TLR-KO controls, and exploratory statistics without multiplicity adjustment, the results should be interpreted as hypothesis-generating and require confirmation in appropriately controlled, statistically powered studies incorporating longitudinal and structural endpoints, as the present findings are exploratory and not directly translatable to clinical biomarker use or therapeutic decision-making. Full article
Show Figures

Figure 1

21 pages, 3568 KB  
Article
Genetically Shared Signatures Between COVID-19 and Cancer Identified Through In Silico Case–Control Analysis
by Ammar Yasir Ahmed Ahmed and Sevinç Akçay
Genes 2026, 17(2), 150; https://doi.org/10.3390/genes17020150 - 28 Jan 2026
Viewed by 463
Abstract
Background/Objectives: Cancer patients are highly susceptible to infectious diseases due to malignancy- and treatment-induced immunosuppression. The coronavirus disease 2019 (COVID-19) pandemic highlighted this vulnerability, particularly in aggressive tumors such as triple-negative breast cancer (TNBC) and clear cell renal cell carcinoma (ccRCC). However, the [...] Read more.
Background/Objectives: Cancer patients are highly susceptible to infectious diseases due to malignancy- and treatment-induced immunosuppression. The coronavirus disease 2019 (COVID-19) pandemic highlighted this vulnerability, particularly in aggressive tumors such as triple-negative breast cancer (TNBC) and clear cell renal cell carcinoma (ccRCC). However, the molecular mechanisms linking cancer progression with COVID-19 severity remain poorly defined. This study aimed to identify shared molecular signatures between COVID-19 and TNBC, breast cancer, and ccRCC using integrative bioinformatics approaches. Methods: A comprehensive in silico case–control analysis was conducted using publicly available GEO transcriptomic datasets (GSE164805, GSE139038, GSE45498, and GSE105261). Differentially expressed genes (DEGs) were identified by comparing mild and severe COVID-19 cases with each cancer type. Protein–protein interaction (PPI) networks were constructed to identify hub genes, followed by Gene Ontology (GO) and Kyoto Encyclopedia of Genes and Genomes (KEGG) pathway enrichment analyses. Regulatory networks involving microRNAs (miRNAs) and transcription factors (TFs) were also examined. Results: Shared hub genes were identified across COVID-19 and cancer datasets, including IGF1, MMP9, and NOTCH1 in TNBC; TOP2A, PXN, and CCNB1 in breast cancer; and ASPM and TTK in ccRCC. These genes are linked to immune regulation, inflammation, cell cycle control, and tumor progression. Enrichment analyses revealed convergent pathways such as MAPK signaling, cytokine–cytokine receptor interaction, Ras signaling, and proteoglycans in cancer. Key regulatory molecules, including miR-145-5p, miR-192-5p, miR-335-5p, and transcription factors NFKB1, BRCA1, and TP53, modulated both viral and oncogenic processes. Severe COVID-19 was associated with enhanced inflammatory and proliferation-related signaling across all cancer types. Conclusions: This integrative, severity-stratified analysis identifies shared molecular and regulatory features linking severe COVID-19 with aggressive cancers, highlighting persistent immune activation and altered immune communication as common underlying themes without implying causality or clinical outcome effects. These findings provide a systems-level, hypothesis-generating framework for understanding virus–cancer interactions and may inform future biomarker discovery and immune-focused therapeutic strategies in vulnerable cancer populations. Full article
(This article belongs to the Section Bioinformatics)
Show Figures

Figure 1

61 pages, 3518 KB  
Review
The Inclusion of Dietary and Medicinal Mushrooms into Translational Oncology: Pros and Cons at the Molecular Level
by Yulia Kirdeeva, Elizaveta Fefilova, Natalia Karpova, Sergey Parfenyev, Alexandra Daks, Alexander Nazarov, Oleg Semenov, Nguyen Thi Van Anh, Vu Thanh Loc, Nguyen Manh Cuong and Oleg Shuvalov
Int. J. Mol. Sci. 2026, 27(3), 1312; https://doi.org/10.3390/ijms27031312 - 28 Jan 2026
Viewed by 756
Abstract
Mushrooms are valued for their nutritional qualities and have been used in traditional medicine since the Neolithic era. They exhibit various bioactivities, including antioxidant, hypocholesterolemic, immunomodulatory, and anticancer effects. The anticancer effects arise via direct action on tumor cells and indirect modulation of [...] Read more.
Mushrooms are valued for their nutritional qualities and have been used in traditional medicine since the Neolithic era. They exhibit various bioactivities, including antioxidant, hypocholesterolemic, immunomodulatory, and anticancer effects. The anticancer effects arise via direct action on tumor cells and indirect modulation of the immune system; the latter is the predominant mechanism. Numerous studies indicate that various mushroom species are potent immunostimulants because their cell wall polysaccharides and proteoglycans are recognized by intestinal immune cells. This enhances antitumor immunity through multiple molecular pathways. However, their direct effects on cancer cells are of questionable physiological relevance due to bioavailability constraints. Nevertheless, we hypothesize that the accumulation of non-absorbed polysaccharides in the gastrointestinal tract positions mushrooms as dual-action agents with the potential to treat colorectal cancer by providing indirect immunomodulation and direct local tumor suppression. Conversely, the direct anticancer effects of mushrooms are generally attributed to bioactive secondary metabolites that influence essential cellular processes, including signaling pathways, cell cycle regulation, apoptosis, autophagy, cellular migration, invasion, and cancer stem cell characteristics. Beyond these anticancer effects, clinical evidence suggests that certain mushroom-derived substances can improve survival outcomes for cancer patients and provide supportive care benefits in oncology, thereby improving quality of life. Specifically, mushrooms may mitigate the side effects of chemotherapy and radiotherapy, bolster immune function often suppressed by cancer treatments, and enhance overall well-being. In this review, we discuss the therapeutic benefits of dietary and medicinal mushrooms in cancer care, as well as unresolved challenges and future research directions. Full article
(This article belongs to the Special Issue The Role of Natural Compounds in Cancer and Inflammation, 2nd Edition)
Show Figures

Figure 1

Back to TopTop