Sign in to use this feature.

Years

Between: -

Subjects

remove_circle_outline
remove_circle_outline
remove_circle_outline
remove_circle_outline
remove_circle_outline
remove_circle_outline
remove_circle_outline
remove_circle_outline
remove_circle_outline

Journals

Article Types

Countries / Regions

Search Results (65)

Search Parameters:
Keywords = protein cloud

Order results
Result details
Results per page
Select all
Export citation of selected articles as:
19 pages, 7336 KB  
Article
The Quantum Brain: The Untold Story of Docosahexaenoic Acid’s Role in Brain Evolution, Biophysics, and Cognition
by Michael A. Crawford, Lawrence A. Horn, Thomas Brenna, Catherine Leigh Broadhurst, Simon C. Dyall, Mark Johnson, Walter F. Schmidt, Andrew J. Sinclair, Manahel Thabet and Yiqun Wang
Int. J. Mol. Sci. 2025, 26(23), 11542; https://doi.org/10.3390/ijms262311542 - 28 Nov 2025
Viewed by 687
Abstract
Docosahexaenoic acid (DHA), the dominant polyunsaturated fatty acid in photoreceptors, neurons, and synapses, is usually described as a passive structural membrane constituent. We propose a different view: DHA is a quantum-electronically active molecule whose conjugated double-bond system creates an electron-rich matrix that couples [...] Read more.
Docosahexaenoic acid (DHA), the dominant polyunsaturated fatty acid in photoreceptors, neurons, and synapses, is usually described as a passive structural membrane constituent. We propose a different view: DHA is a quantum-electronically active molecule whose conjugated double-bond system creates an electron-rich matrix that couples with proteins to form quantum “clouds” and high-speed signaling central to recognition, recall, and cognition. Integrating evidence from molecular evolution, biophysics, and neuroscience, we argue that, as the original chromophore, DHA’s unique properties enabled the emergence of the nervous system and continue to provide the electronic substrate for cognition. By suggesting that cognition depends not only on protein-based mechanisms but on DHA-mediated electron dynamics at the membrane–protein interface, this perspective reframes DHA as an active, conserved determinant of brain evolution and function. Full article
(This article belongs to the Section Physical Chemistry and Chemical Physics)
Show Figures

Figure 1

20 pages, 1367 KB  
Review
AI-Integrated QSAR Modeling for Enhanced Drug Discovery: From Classical Approaches to Deep Learning and Structural Insight
by Mahesh Koirala, Lindy Yan, Zoser Mohamed and Mario DiPaola
Int. J. Mol. Sci. 2025, 26(19), 9384; https://doi.org/10.3390/ijms26199384 - 25 Sep 2025
Cited by 1 | Viewed by 4137
Abstract
Integrating artificial intelligence (AI) with the Quantitative Structure-Activity Relationship (QSAR) has transformed modern drug discovery by empowering faster, more accurate, and scalable identification of therapeutic compounds. This review outlines the evolution from classical QSAR methods, such as multiple linear regression and partial least [...] Read more.
Integrating artificial intelligence (AI) with the Quantitative Structure-Activity Relationship (QSAR) has transformed modern drug discovery by empowering faster, more accurate, and scalable identification of therapeutic compounds. This review outlines the evolution from classical QSAR methods, such as multiple linear regression and partial least squares, to advanced machine learning and deep learning approaches, including graph neural networks and SMILES-based transformers. Molecular docking and molecular dynamics simulations are presented as cooperative tools that boost the mechanistic consideration and structural insight into the ligand-target interactions. Discussions on using PROTACs and targeted protein degradation, ADMET prediction, and public databases and cloud-based platforms to democratize access to computational modeling are well presented with priority. Challenges related to authentication, interpretability, regulatory standards, and ethical concerns are examined, along with emerging patterns in AI-driven drug development. This review is a guideline for using computational models and databases in explainable, data-rich and profound drug discovery pipelines. Full article
Show Figures

Graphical abstract

16 pages, 3548 KB  
Article
Green Extraction Technologies for Carotenoid Recovery from Citrus Peel: Comparative Study and Encapsulation for Stability Enhancement
by Vanja Travičić, Teodora Cvanić, Anja Vučetić, Marija Kostić, Milica Perović, Lato Pezo and Gordana Ćetković
Processes 2025, 13(7), 1962; https://doi.org/10.3390/pr13071962 - 21 Jun 2025
Cited by 2 | Viewed by 1872
Abstract
Citrus peel, a significant by-product of fruit processing, represents a rich source of carotenoids with strong antioxidant and health-promoting properties. The present study evaluated two green extraction techniques, cloud point extraction (CPE) and supramolecular solvent (SUPRAS)-based extraction, for carotenoids recovered from citron, orange, [...] Read more.
Citrus peel, a significant by-product of fruit processing, represents a rich source of carotenoids with strong antioxidant and health-promoting properties. The present study evaluated two green extraction techniques, cloud point extraction (CPE) and supramolecular solvent (SUPRAS)-based extraction, for carotenoids recovered from citron, orange, and tangerine peels. Whereas SUPRAS methods rely on a supramolecular solvent made of water, ethanol, and octanoic acid, CPE methods use surfactants and water, and both show a high potential to extract lipophilic components. CPE demonstrated superior efficiency in extracting total carotenoids and enhancing antioxidant activity, with orange peel extracts showing the highest concentrations. CPE and SUPRAS extracts were subsequently encapsulated using freeze-drying with chickpea protein isolate, achieving high encapsulation efficiencies (82.40–88.97%). The use of encapsulation technology is an effective strategy to protect carotenoids from environmental stressors. Color, morphological, and FTIR analyses confirmed the successful encapsulation and retention of carotenoids. Environmental impact was assessed using the EcoScale tool, revealing excellent sustainability for CPE (92 points) and satisfactory performance for SUPRAS-based extraction (70 points). The use of Generally Recognized As Safe (GRAS) solvents and plant-derived encapsulation materials makes this method highly suitable for clean-label product development across the food, cosmetic, and nutraceutical industries. In summary, the results point to a practical and sustainable approach to citrus waste valorization into valuable, health-promoting ingredients—supporting both circular economy goals and eco-friendly innovation. Full article
Show Figures

Figure 1

25 pages, 9538 KB  
Article
Internet of Things-Driven Precision in Fish Farming: A Deep Dive into Automated Temperature, Oxygen, and pH Regulation
by Md. Naymul Islam Nayoun, Syed Akhter Hossain, Karim Mohammed Rezaul, Kazy Noor e Alam Siddiquee, Md. Shabiul Islam and Tajnuva Jannat
Computers 2024, 13(10), 267; https://doi.org/10.3390/computers13100267 - 12 Oct 2024
Cited by 5 | Viewed by 6212
Abstract
The research introduces a revolutionary Internet of Things (IoT)-based system for fish farming, designed to significantly enhance efficiency and cost-effectiveness. By integrating the NodeMcu12E ESP8266 microcontroller, this system automates the management of critical water quality parameters such as pH, temperature, and oxygen levels, [...] Read more.
The research introduces a revolutionary Internet of Things (IoT)-based system for fish farming, designed to significantly enhance efficiency and cost-effectiveness. By integrating the NodeMcu12E ESP8266 microcontroller, this system automates the management of critical water quality parameters such as pH, temperature, and oxygen levels, essential for fostering optimal fish growth conditions and minimizing mortality rates. The core of this innovation lies in its intelligent monitoring and control mechanism, which not only supports accelerated fish development but also ensures the robustness of the farming process through automated adjustments whenever the monitored parameters deviate from desired thresholds. This smart fish farming solution features an Arduino IoT cloud-based framework, offering a user-friendly web interface that enables fish farmers to remotely monitor and manage their operations from any global location. This aspect of the system emphasizes the importance of efficient information management and the transformation of sensor data into actionable insights, thereby reducing the need for constant human oversight and significantly increasing operational reliability. The autonomous functionality of the system is a key highlight, designed to persist in adjusting the environmental conditions within the fish farm until the optimal parameters are restored. This capability greatly diminishes the risks associated with manual monitoring and adjustments, allowing even those with limited expertise in aquaculture to achieve high levels of production efficiency and sustainability. By leveraging data-driven technologies and IoT innovations, this study not only addresses the immediate needs of the fish farming industry but also contributes to solving the broader global challenge of protein production. It presents a scalable and accessible approach to modern aquaculture, empowering stakeholders to maximize output and minimize risks associated with fish farming, thereby paving the way for a more sustainable and efficient future in the global food supply. Full article
(This article belongs to the Section Internet of Things (IoT) and Industrial IoT)
Show Figures

Figure 1

8 pages, 1594 KB  
Communication
Dominant Chemical Interactions Governing the Folding Mechanism of Oligopeptides
by Michele Larocca, Giuseppe Floresta, Daniele Verderese and Agostino Cilibrizzi
Int. J. Mol. Sci. 2024, 25(17), 9586; https://doi.org/10.3390/ijms25179586 - 4 Sep 2024
Cited by 2 | Viewed by 1985
Abstract
The hydrophobic effect is the main factor that drives the folding of polypeptide chains. In this study, we have examined the influence of the hydrophobic effect in the context of the main mechanical forces approach, mainly in relation to the establishment of specific [...] Read more.
The hydrophobic effect is the main factor that drives the folding of polypeptide chains. In this study, we have examined the influence of the hydrophobic effect in the context of the main mechanical forces approach, mainly in relation to the establishment of specific interplays, such as hydrophobic and CH–π cloud interactions. By adopting three oligopeptides as model systems to assess folding features, we demonstrate herein that these finely tuned interactions dominate over electrostatic interactions, including H-bonds and electrostatic attractions/repulsions. The folding mechanism analysed here demonstrates cooperation at the single-residue level, for which we propose the terminology of “single residues cooperative folding”. Overall, hydrophobic and CH–π cloud interactions produce the main output of the hydrophobic effect and govern the folding mechanism, as demonstrated in this study with small polypeptide chains, which in turn represent the main secondary structures in proteins. Full article
(This article belongs to the Section Biochemistry)
Show Figures

Figure 1

17 pages, 3977 KB  
Article
A Point Cloud Graph Neural Network for Protein–Ligand Binding Site Prediction
by Yanpeng Zhao, Song He, Yuting Xing, Mengfan Li, Yang Cao, Xuanze Wang, Dongsheng Zhao and Xiaochen Bo
Int. J. Mol. Sci. 2024, 25(17), 9280; https://doi.org/10.3390/ijms25179280 - 27 Aug 2024
Cited by 8 | Viewed by 4746
Abstract
Predicting protein–ligand binding sites is an integral part of structural biology and drug design. A comprehensive understanding of these binding sites is essential for advancing drug innovation, elucidating mechanisms of biological function, and exploring the nature of disease. However, accurately identifying protein–ligand binding [...] Read more.
Predicting protein–ligand binding sites is an integral part of structural biology and drug design. A comprehensive understanding of these binding sites is essential for advancing drug innovation, elucidating mechanisms of biological function, and exploring the nature of disease. However, accurately identifying protein–ligand binding sites remains a challenging task. To address this, we propose PGpocket, a geometric deep learning-based framework to improve protein–ligand binding site prediction. Initially, the protein surface is converted into a point cloud, and then the geometric and chemical properties of each point are calculated. Subsequently, the point cloud graph is constructed based on the inter-point distances, and the point cloud graph neural network (GNN) is applied to extract and analyze the protein surface information to predict potential binding sites. PGpocket is trained on the scPDB dataset, and its performance is verified on two independent test sets, Coach420 and HOLO4K. The results show that PGpocket achieves a 58% success rate on the Coach420 dataset and a 56% success rate on the HOLO4K dataset. These results surpass competing algorithms, demonstrating PGpocket’s advancement and practicality for protein–ligand binding site prediction. Full article
Show Figures

Figure 1

15 pages, 4245 KB  
Article
Non-Invasive Ultrasound Therapy for Severe Aortic Stenosis: Early Effects on the Valve, Ventricle, and Cardiac Biomarkers (A Case Series)
by Danijela Trifunović-Zamaklar, Radmila Karan, Nataša Kovačević-Kostić, Duško Terzić, Vladimir Milićević, Olga Petrović, Ivana Canić, Mathieu Pernot, Mickael Tanter, Louise Z. Wang, Guillaume Goudot, Miloš Velinović and Emmanuel Messas
J. Clin. Med. 2024, 13(16), 4607; https://doi.org/10.3390/jcm13164607 - 7 Aug 2024
Cited by 1 | Viewed by 2932
Abstract
Background: Transcatheter aortic valve replacement (TAVR) was developed for inoperable patients with severe aortic stenosis. However, despite TAVR advancements, some patients remain untreated due to complex comorbidities, necessitating less-invasive approaches. Non-invasive ultrasound therapy (NIUT), a new treatment modality, has the potential to [...] Read more.
Background: Transcatheter aortic valve replacement (TAVR) was developed for inoperable patients with severe aortic stenosis. However, despite TAVR advancements, some patients remain untreated due to complex comorbidities, necessitating less-invasive approaches. Non-invasive ultrasound therapy (NIUT), a new treatment modality, has the potential to address this treatment gap, delivering short ultrasound pulses that create cavitation bubble clouds, aimed at softening embedded calcification in stiffened valve tissue. Methods: In the prospective Valvosoft® Serbian first-in-human study, we assessed the safety and efficacy of NIUT and its impact on aortic valve hemodynamics, on the left ventricle, and on systemic inflammation in patients with severe symptomatic aortic stenosis not eligible for TAVR or surgery. Results: Ten patients were included. Significant improvements were observed in hemodynamic parameters from baseline to one month, including a 39% increase in the aortic valve area (from 0.5 cm2 to 0.7 cm2, p = 0.001) and a 23% decrease in the mean transvalvular gradient (from 54 mmHg to 38 mmHg, p = 0.01). Additionally, left ventricular global longitudinal strain significantly rose, while global wasted work significantly declined at one month. A dose–response relationship was observed between treatment parameters (peak acoustic power, intensity spatial-peak pulse-average, and mean acoustic energy) and hemodynamic outcomes. NIUT was safely applied, with no clinically relevant changes in high-sensitivity troponin T or C-reactive protein and with a numerical, but not statistically significant, reduction in brain natriuretic peptide (from 471 pg/mL at baseline to 251 pg/mL at one month). Conclusions: This first-in-human study demonstrates that NIUT is safe and confers statistically significant hemodynamic benefits both on the valve and ventricle. Full article
(This article belongs to the Special Issue Heart Valve Disease: Recent Advances in Therapeutic Approaches)
Show Figures

Figure 1

17 pages, 7867 KB  
Article
CavitOmiX Drug Discovery: Engineering Antivirals with Enhanced Spectrum and Reduced Side Effects for Arboviral Diseases
by Lena Parigger, Andreas Krassnigg, Michael Hetmann, Anna Hofmann, Karl Gruber, Georg Steinkellner and Christian C. Gruber
Viruses 2024, 16(8), 1186; https://doi.org/10.3390/v16081186 - 24 Jul 2024
Cited by 2 | Viewed by 2105
Abstract
Advancing climate change increases the risk of future infectious disease outbreaks, particularly of zoonotic diseases, by affecting the abundance and spread of viral vectors. Concerningly, there are currently no approved drugs for some relevant diseases, such as the arboviral diseases chikungunya, dengue or [...] Read more.
Advancing climate change increases the risk of future infectious disease outbreaks, particularly of zoonotic diseases, by affecting the abundance and spread of viral vectors. Concerningly, there are currently no approved drugs for some relevant diseases, such as the arboviral diseases chikungunya, dengue or zika. The development of novel inhibitors takes 10–15 years to reach the market and faces critical challenges in preclinical and clinical trials, with approximately 30% of trials failing due to side effects. As an early response to emerging infectious diseases, CavitOmiX allows for a rapid computational screening of databases containing 3D point-clouds representing binding sites of approved drugs to identify candidates for off-label use. This process, known as drug repurposing, reduces the time and cost of regulatory approval. Here, we present potential approved drug candidates for off-label use, targeting the ADP-ribose binding site of Alphavirus chikungunya non-structural protein 3. Additionally, we demonstrate a novel in silico drug design approach, considering potential side effects at the earliest stages of drug development. We use a genetic algorithm to iteratively refine potential inhibitors for (i) reduced off-target activity and (ii) improved binding to different viral variants or across related viral species, to provide broad-spectrum and safe antivirals for the future. Full article
(This article belongs to the Special Issue Antivirals against Arboviruses)
Show Figures

Figure 1

16 pages, 2176 KB  
Article
A Pilot Detection and Associate Study of Gene Presence-Absence Variation in Holstein Cattle
by Clarissa Boschiero, Mahesh Neupane, Liu Yang, Steven G. Schroeder, Wenbin Tuo, Li Ma, Ransom L. Baldwin, Curtis P. Van Tassell and George E. Liu
Animals 2024, 14(13), 1921; https://doi.org/10.3390/ani14131921 - 28 Jun 2024
Viewed by 2341
Abstract
Presence-absence variations (PAVs) are important structural variations, wherein a genomic segment containing one or more genes is present in some individuals but absent in others. While PAVs have been extensively studied in plants, research in cattle remains limited. This study identified PAVs in [...] Read more.
Presence-absence variations (PAVs) are important structural variations, wherein a genomic segment containing one or more genes is present in some individuals but absent in others. While PAVs have been extensively studied in plants, research in cattle remains limited. This study identified PAVs in 173 Holstein bulls using whole-genome sequencing data and assessed their associations with 46 economically important traits. Out of 28,772 cattle genes (from the longest transcripts), a total of 26,979 (93.77%) core genes were identified (present in all individuals), while variable genes included 928 softcore (present in 95–99% of individuals), 494 shell (present in 5–94%), and 371 cloud genes (present in <5%). Cloud genes were enriched in functions associated with hormonal and antimicrobial activities, while shell genes were enriched in immune functions. PAV-based genome-wide association studies identified associations between gene PAVs and 16 traits including milk, fat, and protein yields, as well as traits related to health and reproduction. Associations were found on multiple chromosomes, illustrating important associations on cattle chromosomes 7 and 15, involving olfactory receptor and immune-related genes, respectively. By examining the PAVs at the population level, the results of this research provided crucial insights into the genetic structures underlying the complex traits of Holstein cattle. Full article
(This article belongs to the Collection Advances in Cattle Breeding, Genetics and Genomics)
Show Figures

Figure 1

2 pages, 129 KB  
Abstract
Purine Stretches Are Avoided by Cancer Mutations
by Aleksandr V. Vikhorev, Ivan Savelev, Oksana Polesskaya, Michael M. Rempel, Alexandre A. Vetcher and Max Myakishev-Rempel
Proceedings 2024, 103(1), 87; https://doi.org/10.3390/proceedings2024103087 - 12 Apr 2024
Viewed by 654
Abstract
Purine stretches, sequences of adenine (A) and guanine (G) in DNA, play critical roles in binding regulatory protein factors and influence gene expression by affecting DNA folding. Both purines can exist in the enol-amine form (often referred to as the imidazole form) and [...] Read more.
Purine stretches, sequences of adenine (A) and guanine (G) in DNA, play critical roles in binding regulatory protein factors and influence gene expression by affecting DNA folding. Both purines can exist in the enol-amine form (often referred to as the imidazole form) and keto-imine forms. The enol-amine form is more stable and biologically significant than the keto-imine form. This enhanced stability is attributed to the fully conjugated ring system in the enol-amine form, which adheres to Hückel’s rule and becomes aromatic. The presence of a delocalized pi-electron cloud within this fully conjugated ring system results in an aromatic molecule. In contrast, the keto-imine form lacks full conjugation in its ring system due to a broken double bond between the nitrogen and carbon atoms, rendering it non-aromatic. This study investigates the relationship between purine stretches and cancer development, which makes mechanistic sense considering the aromaticity of purines in the purine stretches flanking each mutation. A pronounced avoidance of typical cancer mutations of long purine stretches in typical types of cancer was observed in the public data of patients in intergenic regions, suggesting the role of intergenic sequences in chromatin reorganization and gene regulation. A statistically significant shortening of purine stretches in cancerous tumors (p-value 0.0001) was found. The insights into the aromatic nature of purines and their stacking energies explain the role of purine stretches in DNA structure, contributing to their role in cancer progression. This research lays the groundwork for understanding the nature of purine stretches, emphasizing their importance in gene regulation and chromatin restructuring, and offers potential avenues for novel cancer therapies and insights into cancer etiology. Full article
(This article belongs to the Proceedings of The 3rd International Electronic Conference on Biomolecules)
13 pages, 3737 KB  
Article
Development of a Quantitative Digital Urinalysis Tool for Detection of Nitrite, Protein, Creatinine, and pH
by Vince S. Siu, Minhua Lu, Kuan Yu Hsieh, Bo Wen, Italo Buleje, Nigel Hinds, Krishna Patel, Bing Dang and Russell Budd
Biosensors 2024, 14(2), 70; https://doi.org/10.3390/bios14020070 - 30 Jan 2024
Cited by 5 | Viewed by 5708
Abstract
This paper presents a cost-effective, quantitative, point-of-care solution for urinalysis screening, specifically targeting nitrite, protein, creatinine, and pH in urine samples. Detecting nitrite is crucial for the early identification of urinary tract infections (UTIs), while regularly measuring urinary protein-to-creatinine (UPC) ratios aids in [...] Read more.
This paper presents a cost-effective, quantitative, point-of-care solution for urinalysis screening, specifically targeting nitrite, protein, creatinine, and pH in urine samples. Detecting nitrite is crucial for the early identification of urinary tract infections (UTIs), while regularly measuring urinary protein-to-creatinine (UPC) ratios aids in managing kidney health. To address these needs, we developed a portable, transmission-based colorimeter using readily available components, controllable via a smartphone application through Bluetooth. Multiple colorimetric detection strategies for each analyte were identified and tested for sensitivity, specificity, and stability in a salt buffer, artificial urine, and human urine. The colorimeter successfully detected all analytes within their clinically relevant ranges: nitrite (6.25–200 µM), protein (2–1024 mg/dL), creatinine (2–1024 mg/dL), and pH (5.0–8.0). The introduction of quantitative protein and creatinine detection, and a calculated urinary protein-to-creatinine (UPC) ratio at the point-of-care, represents a significant advancement, allowing patients with proteinuria to monitor their condition without frequent lab visits. Furthermore, the colorimeter provides versatile data storage options, facilitating local storage on mobile devices or in the cloud. The paper further details the setup of the colorimeter’s secure connection to a cloud-based environment, and the visualization of time-series analyte measurements in a web-based dashboard. Full article
(This article belongs to the Special Issue Lab-on-a-Chip Devices for Point-of-Care Diagnostics)
Show Figures

Figure 1

27 pages, 3655 KB  
Review
Advancements in Preprocessing and Analysis of Nitrite and Nitrate since 2010 in Biological Samples: A Review
by Guojie Liu, Honghui Guo, Wanlin Zhao, Hongmu Yan, Enze Zhang and Lina Gao
Molecules 2023, 28(20), 7122; https://doi.org/10.3390/molecules28207122 - 17 Oct 2023
Cited by 15 | Viewed by 4952
Abstract
As a substance present in organisms, nitrite is a metabolite of nitric oxide and can also be ingested. Nitrate is the metabolite of nitrite. Therefore, it is necessary to measure it quickly, easily and accurately to evaluate the health status of humans. Although [...] Read more.
As a substance present in organisms, nitrite is a metabolite of nitric oxide and can also be ingested. Nitrate is the metabolite of nitrite. Therefore, it is necessary to measure it quickly, easily and accurately to evaluate the health status of humans. Although there have been several reviews on analytical methods for non-biological samples, there have been no reviews focused on both sample preparation and analytical methods for biological samples. First, rapid and accurate nitrite measurement has significant effects on human health. Second, the detection of nitrite in biological samples is problematic due to its very low concentration and matrix interferences. Therefore, the pretreatment plus measuring methods for nitrite and nitrate obtained from biological samples since 2010 are summarized in the present review, and their prospects for the future are proposed. The treatment methods include liquid–liquid microextraction, various derivatization reactions, liquid–liquid extraction, protein precipitation, solid phase extraction, and cloud point extraction. Analytical methods include spectroscopic methods, paper-based analytical devices, ion chromatography, liquid chromatography, gas chromatography–mass spectrometry, electrochemical methods, liquid chromatography–mass spectrometry and capillary electrophoresis. Derivatization reagents with rapid quantitative reactions and advanced extraction methods with high enrichment efficiency are also included. Nitrate and nitrate should be determined at the same time by the same analytical method. In addition, much exploration has been performed on formulating fast testing through microfluidic technology. In this review, the newest developments in nitrite and nitrate processing are a focus in addition to novel techniques employed in such analyses. Full article
Show Figures

Figure 1

18 pages, 3061 KB  
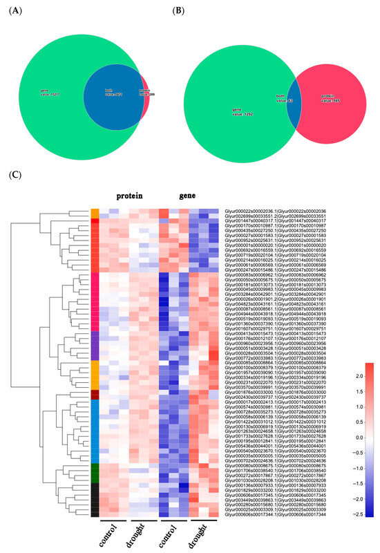
Article
Multi-Omics Elucidates Difference in Accumulation of Bioactive Constituents in Licorice (Glycyrrhiza uralensis) under Drought Stress
by Chengcheng Wang, Dawei Wu, Liying Jiang, Xunhong Liu and Tiantian Xie
Molecules 2023, 28(20), 7042; https://doi.org/10.3390/molecules28207042 - 12 Oct 2023
Cited by 13 | Viewed by 2568
Abstract
Licorice is a frequently applied herb with potential edible and medicinal value based on various flavonoids and triterpenes. However, studies on detailed flavonoid and triterpene metabolism and the molecular basis of their biosynthesis in licorice are very limited, especially under drought conditions. In [...] Read more.
Licorice is a frequently applied herb with potential edible and medicinal value based on various flavonoids and triterpenes. However, studies on detailed flavonoid and triterpene metabolism and the molecular basis of their biosynthesis in licorice are very limited, especially under drought conditions. In the present study, we carried out transcriptome, proteome, and metabolome experiments. To ultimately combine three omics for analysis, we performed a bioinformatics comparison, integrating transcriptome data and proteome data through a Cloud platform, along with a simplified biosynthesis of primary flavonoids and triterpenoids in the KEGG pathway based on metabolomic results. The biosynthesis pathways of triterpenes and flavonoids are enriched at both gene and protein levels. Key flavonoid-related genes (PAL, 4CL, CHS, CHI, CYP93C, HIDH, HI4OMT, and CYP81E1_7) and representative proteins (HIDH, CYP81E1_7, CYP93C, and VR) were obtained, which all showed high levels after drought treatment. Notably, one R2R3-MYB transcription factor (Glyur000237s00014382.1), a critical regulator of flavonoid biosynthesis, achieved a significant upregulated expression as well. In the biosynthesis of glycyrrhizin, both gene and protein levels of bAS and CYP88D6 have been found with upregulated expression under drought conditions. Most of the differentially expressed genes (DEGs) and proteins (DEPs) showed similar expression patterns and positively related to metabolic profiles of flavonoid and saponin. We believe that suitable drought stress may contribute to the accumulation of bioactive constituents in licorice, and our research provides an insight into the genetic study and quality breeding in this plant. Full article
Show Figures

Figure 1

22 pages, 9401 KB  
Article
αB-Crystallin Peptide Fused with Elastin-like Polypeptide: Intracellular Activity in Retinal Pigment Epithelial Cells Challenged with Oxidative Stress
by Sara Aly Attia, Anh Tan Truong, Alvin Phan, Shin-Jae Lee, Manal Abanmai, Marinella Markanovic, Hugo Avila, Haozhong Luo, Atham Ali, Parameswaran G. Sreekumar, Ram Kannan and J. Andrew MacKay
Antioxidants 2023, 12(10), 1817; https://doi.org/10.3390/antiox12101817 - 30 Sep 2023
Cited by 4 | Viewed by 3177
Abstract
Background: Oxidative stress-induced retinal degeneration is among the main contributing factors of serious ocular pathologies that can lead to irreversible blindness. αB-crystallin (cry) is an abundant component of the visual pathway in the vitreous humor, which modulates protein and cellular homeostasis. Within this [...] Read more.
Background: Oxidative stress-induced retinal degeneration is among the main contributing factors of serious ocular pathologies that can lead to irreversible blindness. αB-crystallin (cry) is an abundant component of the visual pathway in the vitreous humor, which modulates protein and cellular homeostasis. Within this protein exists a 20 amino acid fragment (mini-cry) with both chaperone and antiapoptotic activity. This study fuses this mini-cry peptide to two temperature-sensitive elastin-like polypeptides (ELP) with the goal of prolonging its activity in the retina. Methods: The biophysical properties and chaperone activity of cry-ELPs were confirmed by mass spectrometry, cloud-point determination, and dynamic light scattering ’DLS’. For the first time, this work compares a simpler ELP architecture, cry-V96, with a previously reported ELP diblock copolymer, cry-SI. Their relative mechanisms of cellular uptake and antiapoptotic potential were tested using retinal pigment epithelial cells (ARPE-19). Oxidative stress was induced with H2O2 and comparative internalization of both cry-ELPs was made using 2D and 3D culture models. We also explored the role of lysosomal membrane permeabilization by confocal microscopy. Results: The results indicated successful ELP fusion, cellular association with both 2D and 3D cultures, which were enhanced by oxidative stress. Both constructs suppressed apoptotic signaling (cleaved caspase-3); however, cry-V96 exhibited greater lysosomal escape. Conclusions: ELP architecture is a critical factor to optimize delivery of therapeutic peptides, such as the anti-apoptotic mini-cry peptide; furthermore, the protection of mini-cry via ELPs is enhanced by lysosomal membrane permeabilization. Full article
(This article belongs to the Section Health Outcomes of Antioxidants and Oxidative Stress)
Show Figures

Graphical abstract

24 pages, 5257 KB  
Article
Differential Responses of Retinal Neurons and Glia Revealed via Proteomic Analysis on Primary and Secondary Retinal Ganglion Cell Degeneration
by Jacky M. K. Kwong, Joseph Caprioli, Joanne C. Y. Lee, Yifan Song, Feng-Juan Yu, Jingfang Bian, Ying-Hon Sze, King-Kit Li, Chi-Wai Do, Chi-Ho To and Thomas Chuen Lam
Int. J. Mol. Sci. 2023, 24(15), 12109; https://doi.org/10.3390/ijms241512109 - 28 Jul 2023
Cited by 1 | Viewed by 2580
Abstract
To explore the temporal profile of retinal proteomes specific to primary and secondary retinal ganglion cell (RGC) loss. Unilateral partial optic nerve transection (pONT) was performed on the temporal side of the rat optic nerve. Temporal and nasal retinal samples were collected at [...] Read more.
To explore the temporal profile of retinal proteomes specific to primary and secondary retinal ganglion cell (RGC) loss. Unilateral partial optic nerve transection (pONT) was performed on the temporal side of the rat optic nerve. Temporal and nasal retinal samples were collected at 1, 4 and 8 weeks after pONT (n = 4 each) for non-biased profiling with a high-resolution hybrid quadrupole time-of-flight mass spectrometry running on label-free SWATHTM acquisition (SCIEX). An information-dependent acquisition ion library was generated using ProteinPilot 5.0 and OneOmics cloud bioinformatics. Combined proteome analysis detected 2531 proteins with a false discovery rate of <1%. Compared to the nasal retina, 10, 25 and 61 significantly regulated proteins were found in the temporal retina at 1, 4, and 8 weeks, respectively (p < 0.05, FC ≥ 1.4 or ≤0.7). Eight proteins (ALDH1A1, TRY10, GFAP, HBB-B1, ALB, CDC42, SNCG, NEFL) were differentially expressed for at least two time points. The expressions of ALDH1A1 and SNCG at nerve fibers were decreased along with axonal loss. Increased ALDH1A1 localization in the inner nuclear layer suggested stress response. Increased GFAP expression demonstrated regional reactivity of astrocytes and Muller cells. Meta-analysis of gene ontology showed a pronounced difference in endopeptidase and peptidase inhibitor activity. Temporal proteomic profiling demonstrates established and novel protein targets associated with RGC damage. Full article
(This article belongs to the Special Issue Proteomics and Its Applications in Disease: 2nd Edition)
Show Figures

Figure 1

Back to TopTop