Sign in to use this feature.

Years

Between: -

Subjects

remove_circle_outline
remove_circle_outline
remove_circle_outline
remove_circle_outline
remove_circle_outline
remove_circle_outline
remove_circle_outline
remove_circle_outline
remove_circle_outline

Journals

remove_circle_outline
remove_circle_outline
remove_circle_outline
remove_circle_outline
remove_circle_outline
remove_circle_outline
remove_circle_outline

Article Types

Countries / Regions

remove_circle_outline
remove_circle_outline
remove_circle_outline
remove_circle_outline
remove_circle_outline

Search Results (1,033)

Search Parameters:
Keywords = plant developmental response

Order results
Result details
Results per page
Select all
Export citation of selected articles as:
45 pages, 2158 KB  
Review
Targeting Cancer Stem Cells with Phytochemicals: Molecular Mechanisms and Therapeutic Potential
by Ashok Kumar Sah, Joy Das, Abdulkhakov Ikhtiyor Umarovich, Shagun Agarwal, Pranav Kumar Prabhakar, Ankur Vashishtha, Rabab H. Eilshaikh, Ranjay Kumar Choudhary and Ayman Hussein Alfeel
Biomedicines 2026, 14(1), 215; https://doi.org/10.3390/biomedicines14010215 - 19 Jan 2026
Abstract
Cancer stem cells (CSCs) represent a small but highly resilient tumor subpopulation responsible for sustained growth, metastasis, therapeutic resistance, and recurrence. Their survival is supported by aberrant activation of developmental and inflammatory pathways, including Wnt/β-catenin, Notch, Hedgehog, PI3K/Akt/mTOR, STAT3, and NF-κB, as well [...] Read more.
Cancer stem cells (CSCs) represent a small but highly resilient tumor subpopulation responsible for sustained growth, metastasis, therapeutic resistance, and recurrence. Their survival is supported by aberrant activation of developmental and inflammatory pathways, including Wnt/β-catenin, Notch, Hedgehog, PI3K/Akt/mTOR, STAT3, and NF-κB, as well as epithelial–mesenchymal transition (EMT) programs and niche-driven cues. Increasing evidence shows that phytochemicals, naturally occurring bioactive compounds from medicinal plants, can disrupt these networks through multi-targeted mechanisms. This review synthesizes current findings on prominent phytochemicals such as curcumin, sulforaphane, resveratrol, EGCG, genistein, quercetin, parthenolide, berberine, and withaferin A. Collectively, these compounds suppress CSC self-renewal, reduce sphere-forming capacity, diminish ALDH+ and CD44+/CD24 fractions, reverse EMT features, and interfere with key transcriptional regulators that maintain stemness. Many phytochemicals also sensitize CSCs to chemotherapeutic agents by downregulating drug-efflux transporters (e.g., ABCB1, ABCG2) and lowering survival thresholds, resulting in enhanced apoptosis and reduced tumor-initiating potential. This review further highlights the translational challenges associated with poor solubility, rapid metabolism, and limited bioavailability of free phytochemicals. Emerging nanotechnology-based delivery systems, including polymeric nanoparticles, lipid carriers, hybrid nanocapsules, and ligand-targeted formulations, show promise in improving stability, tumor accumulation, and CSC-specific targeting. These nanoformulations consistently enhance intracellular uptake and amplify anti-CSC effects in preclinical models. Overall, the consolidated evidence supports phytochemicals as potent modulators of CSC biology and underscores the need for optimized delivery strategies and evidence-based combination regimens to achieve meaningful clinical benefit. Full article
(This article belongs to the Section Cancer Biology and Oncology)
20 pages, 2036 KB  
Article
Identification and Stability Assessment of Reference Genes in Helicoverpa armigera Under Plant Secondary Substance and Insecticide Stresses
by Jie Zhao, Hao-Ran Kan, Xin-Xin Jin, Jiang-Yuan Zhang, Hong-Run Zhou, Xiao-Qiang Han and Jing Ye
Biology 2026, 15(2), 175; https://doi.org/10.3390/biology15020175 - 17 Jan 2026
Viewed by 96
Abstract
The cotton bollworm (Helicoverpa armigera, Lepidoptera: Noctuidae) is a globally distributed agricultural pest. When conducting expression analysis of its functional genes, appropriate reference genes should be selected to ensure the reliability of the results. In this study, five algorithms including Delta [...] Read more.
The cotton bollworm (Helicoverpa armigera, Lepidoptera: Noctuidae) is a globally distributed agricultural pest. When conducting expression analysis of its functional genes, appropriate reference genes should be selected to ensure the reliability of the results. In this study, five algorithms including Delta Ct, GeNorm, Normfinder, BestKeeper, and RefFinder were used to evaluate the expression stability of eleven candidate reference genes under different developmental stages, larval tissues, adult sexes, plant secondary substance stresses, and insecticide treatments in H. armigera. The candidate genes included Actin, Tubulin, EF-1α, RPS3, RPS15, RPL27, RPL32, 28S, GAPDH, SOD, and TRX. The reliability of the recommended reference gene combinations was validated using the growth arrest and DNA-damage-inducible gene 45 (GADD45). The results showed that normalizing relative expression of the target gene with the combination of the two most stable reference genes is recommended. Specifically, the combination of RPS3 + RPL27 is recommended for developmental stage comparisons; RPL32 + RPL27 for larval tissues; RPS3 + RPL27 for adult sex comparisons; GAPDH + RPL32 under tannic acid stress; RPL32 + RPS3 under quercetin stress; RPS15 + RPL32 under 2-tridecanone stress; RPS3 + RPL32 under ZQ-8 stress; RPL27 + TRX following chlorantraniliprole treatment; and RPL27 + RPL32 following indoxacarb treatment. Moreover, larvae exposed to three concentrations of plant secondary substances and to sublethal doses of insecticides exhibited significant upregulation of GADD45: after 4 h of exposure to 1% tannic acid, 0.1% and 1% quercetin, 1% 2-tridecanone, and 0.05% ZQ-8; after 15 h of chlorantraniliprole treatment; and after 24 h of indoxacarb treatment. Thus, GADD45 was overexpressed in response to various plant secondary substances and insecticide treatments, indicating its involvement in the detoxification and metabolism of H. armigera. This study proves to be helpful for selecting reference genes in H. armigera under plant secondary substance and insecticide stress and lays the foundation for further research utilizing GADD45 as a molecular target for pest control. Full article
27 pages, 4541 KB  
Article
Morphological and Phenological Diversity of Pod Corn (Zea mays Var. Tunicata) from Mexico and Its Functional Traits Under Contrasting Environments
by Teresa Romero-Cortes, Raymundo Lucio Vázquez Mejía, José Esteban Aparicio-Burgos, Martin Peralta-Gil, María Magdalena Armendáriz-Ontiveros, Mario A. Morales-Ovando and Jaime Alioscha Cuervo-Parra
Plants 2026, 15(2), 280; https://doi.org/10.3390/plants15020280 - 16 Jan 2026
Viewed by 103
Abstract
Pod corn (Zea mays var. tunicata) bears leafy glumes that enclose kernels, resembling a partial reversion to wild-forms, yet remains poorly characterized in situ in Mexico. We evaluated Mexican accessions at two contrasting locations to quantify morphological/phenological diversity and to assess [...] Read more.
Pod corn (Zea mays var. tunicata) bears leafy glumes that enclose kernels, resembling a partial reversion to wild-forms, yet remains poorly characterized in situ in Mexico. We evaluated Mexican accessions at two contrasting locations to quantify morphological/phenological diversity and to assess functional traits via proximate kernel composition. Standard descriptors captured variation in plant architecture, tassel/ear traits (including glume length), and reproductive timing. Accessions showed strong plasticity and significant accession × environment effects on ear morphology and maturation. Grain yield ranged from 6.32 to 10.78 t ha−1, with peak values comparable to commercial hybrids and above-typical yields reported for native Mexican races (2.7–6.6 t ha−1). Proximate analysis showed that milling with the tunic increased moisture/ash (up to 3.07% vs. 1.80% in dehulled grain), tended to lower fat and protein, and yielded lower crude fiber than dehulled samples (0.78–0.96% vs. 1.59–1.77%); protein varied widely (1.05–6.64%). Thus, the tunic modulates elemental composition, informing processing choices (with vs. without tunic). Our results document a spectrum of morphotypes and highlight developmental diversity and field adaptability. The observed accession × environment responses provide a practical baseline for comparisons with native and improved varieties, and help guide product development strategies. Collectively, these data underscore the high productive potential of pod corn (up to 10.78 t ha−1 under optimal management) and show that including the tunic substantially alters proximate composition, establishing a quantitative foundation for genetic improvement and food applications. Overall, pod corn’s distinctive ear morphology and context-dependent composition reinforce its value for conservation, developmental genetics, and low-input systems. Full article
(This article belongs to the Section Plant Genetic Resources)
17 pages, 9342 KB  
Article
Genome-Wide Characterization of the Fantastic Four Gene Family Identifies TaFAF-5D.5 Associated with Growth Habit Variation in Wheat
by Junlong Jiang, Zehao Hou, Shuping Wang, Yingxin Zhang, Yuting Li and Zhengwu Fang
Agronomy 2026, 16(2), 221; https://doi.org/10.3390/agronomy16020221 - 16 Jan 2026
Viewed by 115
Abstract
The Fantastic Four gene family encodes small, plant-specific regulatory proteins involved in developmental control; however, their roles in wheat remain poorly understood. In this study, we conducted a comprehensive genome-wide analysis of the Fantastic Four gene family in wheat. A total of 42 [...] Read more.
The Fantastic Four gene family encodes small, plant-specific regulatory proteins involved in developmental control; however, their roles in wheat remain poorly understood. In this study, we conducted a comprehensive genome-wide analysis of the Fantastic Four gene family in wheat. A total of 42 TaFAF genes were identified and systematically characterized in terms of their chromosomal distribution, phylogenetic relationships, gene structures, conserved motifs, and promoter cis-regulatory elements. Phylogenetic analysis classified TaFAF genes into four distinct clades, which exhibit high structural conservation but show divergent motif compositions. Expression profiling revealed tissue-specific expression patterns and suggested that a subset of TaFAF genes responded transcriptionally to heat stress in a genotype-dependent manner. Subcellular localization assays showed that representative Fantastic Four proteins were localized in the cytoplasm. Protein–protein interaction analyses indicated that TaFAF-1A.1 and TaFAF-5D.5 physically interact with the key flowering regulator TaFT1. Furthermore, haplotype analysis of TaFAF-5D.5 across 145 wheat accessions revealed a significant association with wheat growth habit, with a favorable haplotype preferentially enriched in winter wheat. Together, these results provide insights into the evolutionary diversification and functional relevance of the Fantastic Four genes and identify TaFAF-5D.5 as a candidate gene potentially associated with developmental adaptation and heat stress responses in wheat. Full article
(This article belongs to the Section Crop Breeding and Genetics)
Show Figures

Figure 1

18 pages, 6753 KB  
Article
Genome-Wide Identification and Evolutionary Analysis of the bHLH Transcription Factor Family in Rosa roxburghii
by Yuan-Yuan Li, Li-Zhen Ling and Shu-Dong Zhang
Int. J. Mol. Sci. 2026, 27(2), 912; https://doi.org/10.3390/ijms27020912 - 16 Jan 2026
Viewed by 103
Abstract
The basic/helix-loop-helix (bHLH) transcription factors are crucial regulators of plant development and stress responses. In this study, we conducted a genome-wide analysis of the bHLH family in Rosa roxburghii, an economically important fruit crop. A total of 89 non-redundant RrbHLHs were identified [...] Read more.
The basic/helix-loop-helix (bHLH) transcription factors are crucial regulators of plant development and stress responses. In this study, we conducted a genome-wide analysis of the bHLH family in Rosa roxburghii, an economically important fruit crop. A total of 89 non-redundant RrbHLHs were identified and unevenly distributed across the seven chromosomes. Phylogenetic analysis classified them into 23 subfamilies and 7 Arabidopsis subfamilies were absent, indicating lineage-specific evolutionary trajectories. Conserved motif and gene structure analyses showed that members within the same subfamily generally shared similar architectures, yet subfamily-specific variations were evident, suggesting potential functional diversification. Notably, key residues involved in DNA-binding and dimerization were highly conserved within the bHLH domain. Promoter analysis identified multiple cis-acting elements related to hormone response, stress adaptation, and tissue-specific regulation, hinting at broad regulatory roles. Expression profiling across fruit developmental stages and in response to GA3 treatment revealed dynamic expression patterns. Furthermore, 21 duplicated gene pairs (17 segmental and 4 tandem duplicated pairs) were identified, with most evolving under purifying selection. Detailed analysis of these pairs revealed that segmental duplication, coupled with structural variations such as exon indels, dissolution/joining, and exonization/pseudoexonization, substantially contributed to their functional divergence during evolution. Our results provide a basis for understanding the evolution and potential functions of the RrbHLHs. Full article
Show Figures

Figure 1

18 pages, 2585 KB  
Review
Regulatory Roles of MYB Transcription Factors in Root Barrier Under Abiotic Stress
by Arfa Touqeer, Huang Yuanbo, Meng Li and Shuang Wu
Plants 2026, 15(2), 275; https://doi.org/10.3390/plants15020275 - 16 Jan 2026
Viewed by 107
Abstract
Plant roots form highly specialized apoplastic barriers that regulate the exchange of water, ions, and solutes between the soil and vascular tissues, thereby protecting plant survival under environmental stress. Among these barriers, the endodermis and exodermis play essential roles, enhanced by suberin lamellae [...] Read more.
Plant roots form highly specialized apoplastic barriers that regulate the exchange of water, ions, and solutes between the soil and vascular tissues, thereby protecting plant survival under environmental stress. Among these barriers, the endodermis and exodermis play essential roles, enhanced by suberin lamellae and lignin-rich Casparian strips (CS). Recent advances have shown that these barriers are not static structures but are dynamic systems, rapidly adapting in response to drought, salinity and nutrient limitation. The R2R3-MYB transcription factor (TF) family is essential to this adaptive plasticity. These TFs serve as key regulators of hormonal and developmental signals to regulate suberin and lignin biosynthesis. Studies across different species demonstrate both conserved regulatory structure and species-specific adaptations in barrier formation. Suberization provides a hydrophobic structure that limits water loss and ion toxicity, while lignification supports structural resilience and pathogen defense, with the two pathways exhibiting adaptive and interactive regulation. However, significant knowledge gaps remain regarding MYB regulation under combined abiotic stresses, its precise cell-type-specific activity, and the associated ecological and physiological trade-offs. This review summarizes the central role of root barrier dynamics in plant adaptation, demonstrating how MYB TFs regulate suberin and lignin deposition to enhance crop resilience to environmental stresses. Full article
(This article belongs to the Special Issue Plant Root: Anatomy, Structure and Development)
Show Figures

Figure 1

20 pages, 5519 KB  
Article
BjuFKF1_1, a Plant-Specific LOV Blue Light Receptor Gene, Positively Regulates Flowering in Brassica juncea
by Jian Gao, Keran Ren, Chengrun Wu, Qing Wang, Daiyu Huang and Jing Zeng
Plants 2026, 15(2), 270; https://doi.org/10.3390/plants15020270 - 15 Jan 2026
Viewed by 135
Abstract
Stem mustard (Brassica juncea var. tumida Tsen et Lee) is an important economic vegetable in China. Premature bolting induced by temperature fluctuations has become a major cultivation constraint. Photoreceptors (PHRs) serve as critical photosensor proteins that interpret light signals and regulate physiological [...] Read more.
Stem mustard (Brassica juncea var. tumida Tsen et Lee) is an important economic vegetable in China. Premature bolting induced by temperature fluctuations has become a major cultivation constraint. Photoreceptors (PHRs) serve as critical photosensor proteins that interpret light signals and regulate physiological responses in plants. In this study, five core PHR families, namely F-box-containing flavin binding proteins (ZTL/FKF1/LKP2), phytochrome (PHY), cryptochrome (CRY), phototropin (PHOT) and UV RESISTANCE LOCUS 8 (UVR8) were identified in Brassica species. RNA-seq analysis revealed their expression patterns during organogenesis in B. juncea. Seven candidate PHRs were validated by qRT-PCR in B. juncea early-bolting (‘YA-1’) and late-bolting (‘ZT-1’) cultivars. Agrobacterium-mediated BjuFKF1_1 overexpression (OE) lines resulted in significantly earlier flowering under field conditions. Histochemical GUS staining indicated that BjuFKF1_1 was expressed in seedlings, leaves, flower buds and siliques. Transcript analysis revealed that the expression level of BjuFKF1_1 was up-regulated in all tissues at both the vegetative and reproductive stages, whereas the expression of BjuFKF1_1 interacting protein-encoding genes were down-regulated in flowers. Under blue light, genes encoding interacting proteins (BjuCOL5, BjuSKP1, BjuCOL3, BjuAP2, BjuAP2-1 and BjuLKP2) were up-regulated in flower buds, whereas BjuCOL and BjuPP2C52 were down-regulated in flowers. Developmental stage analysis revealed the up-regulation of five (BjuAP2, BjuCOL3, BjuCOL5, BjuAP2-1 and BjuLKP2) and four (BjuCOL, BjuCOL5, BjuAP2 and BjuLKP2) interaction protein-encoding genes during the reproductive stage under white and blue light, respectively. These findings elucidate the role of BjuFKF1_1 in flowering regulation and provide molecular targets for B. juncea bolting-resistant variety breeding. Full article
(This article belongs to the Section Horticultural Science and Ornamental Plants)
Show Figures

Figure 1

21 pages, 11383 KB  
Article
Identification of miRNAs Responsive to a Defined Period of Iron Deficiency and Resupply in Arabidopsis thaliana
by Qianmiao Zhao, Fei Liu, Jin Xu and Ping Zhang
Plants 2026, 15(2), 227; https://doi.org/10.3390/plants15020227 - 11 Jan 2026
Viewed by 183
Abstract
Iron (Fe), as one of the essential micronutrients for plants, plays a pivotal role in regulating growth and development through homeostatic balance. Fe deficiency is a common agricultural stress that causes visible leaf chlorosis and impairs plant growth. In this study, Arabidopsis thaliana [...] Read more.
Iron (Fe), as one of the essential micronutrients for plants, plays a pivotal role in regulating growth and development through homeostatic balance. Fe deficiency is a common agricultural stress that causes visible leaf chlorosis and impairs plant growth. In this study, Arabidopsis thaliana seedlings grown under Fe deficiency for 4 days were subjected to 6 h Fe resupply via foliar spray or root supply, followed by measurements of chlorophyll fluorescence and metal ion contents in leaves and roots. Fe deficiency significantly reduced Fe levels and the maximum quantum yield of fluorescence (Fv/Fm), while increasing copper (Cu) accumulation in roots. Zinc (Zn) and manganese (Mn) levels were also altered, depending on tissue type. Fe resupply restored Fv/Fm, increased Mn levels, and rebalanced micronutrient content. MicroRNA (miRNA) mediates adaptation to Fe deficiency via post-transcriptional regulation in plants. However, the involved regulatory networks of miRNAs under stress conditions during Fe resupply following deficiency remain poorly understood. These physiological changes prompted us to explore the underlying regulatory networks using miRNA-seq and mRNA-seq. The bioinformatics analysis identified differentially expressed miRNAs responsive to Fe stress, with the Fe-deficiency-specific cis-element IDE1 characterized in their promoter regions. By integrating miRNA-seq and mRNA-seq datasets, we constructed a regulatory network and identified 13 miRNAs harboring IDE1 motifs alongside their functional target genes. Three critical Fe homeostasis modules were proposed—miR396b-LSU2, miR401-HEMA1, and miR169b-NF-YA2—that link Fe homeostasis to chlorophyll synthesis, sulfur (S) responses, and developmental signaling. This study integrates physiological phenotyping with transcriptomic insights to provide a comprehensive view of Fe deficiency and recovery in Arabidopsis. Full article
(This article belongs to the Section Plant Response to Abiotic Stress and Climate Change)
Show Figures

Figure 1

15 pages, 4383 KB  
Article
The Effect of Temperature on the Phenotypic Plasticity of the Invasive Perennial Weed Ambrosia confertiflora
by Yifat Yair, Moshe Sibony, Yaakov Goldwasser, Hanan Eizenberg and Baruch Rubin
Plants 2026, 15(2), 214; https://doi.org/10.3390/plants15020214 - 9 Jan 2026
Viewed by 238
Abstract
The invasive perennial weed Ambrosia confertiflora (Burr ragweed) is widespread across various climatic regions in Israel and neighboring countries. This study examines how temperature affects the development of the plants’ aboveground and underground organs, as well as biomass allocation. We hypothesize that temperature [...] Read more.
The invasive perennial weed Ambrosia confertiflora (Burr ragweed) is widespread across various climatic regions in Israel and neighboring countries. This study examines how temperature affects the development of the plants’ aboveground and underground organs, as well as biomass allocation. We hypothesize that temperature influences how the plant distributes resources, thereby modifying its phenotypic morphology and contributing to its spread. Plants were grown in a phytotron under four seasonal temperature regimes (10–16 °C, 16–22 °C, 22–28 °C, 28–34 °C, N-D, 14 h light). We measured above- and belowground biomass, growth form, leaf size, and the interaction between temperature and apical dominance. Our results show that biomass allocation varies with temperature and developmental stage. During early growth, resources are primarily directed toward shoot development and leaf production. As plants matured, they shifted more resources to underground structures, eventually balancing allocation. At lower temperatures, plants invested more in underground growth while the shoot remained in the rosette form. In contrast, higher temperatures favored aboveground growth. Ambrosia confertiflora demonstrates significant phenotypic plasticity in response to temperature variation, affecting plant height, leaf morphology, and resource allocation in both shoot and underground tissues. Understanding how temperature drives these changes is critical to understanding the spread and ecological impact of this highly adaptable weed. Full article
(This article belongs to the Special Issue Plant Organ Development and Stress Response)
Show Figures

Figure 1

24 pages, 2964 KB  
Article
Unveiling the Genomic Architecture of Phenotypic Plasticity Using Multiple GWAS Approaches Under Contrasting Conditions of Water Availability: A Model for Barley
by Sebastián Arenas and Andrés J. Cortés
Int. J. Mol. Sci. 2026, 27(2), 652; https://doi.org/10.3390/ijms27020652 - 8 Jan 2026
Viewed by 271
Abstract
Phenotypic plasticity is a key mechanism by which crops adjust to fluctuating environmental conditions, yet its genetic basis under drought remains poorly characterized in barley (Hordeum vulgare). We hypothesized that phenotypic plasticity under drought is controlled by a distinct, trait-specific genetic [...] Read more.
Phenotypic plasticity is a key mechanism by which crops adjust to fluctuating environmental conditions, yet its genetic basis under drought remains poorly characterized in barley (Hordeum vulgare). We hypothesized that phenotypic plasticity under drought is controlled by a distinct, trait-specific genetic architecture that can be detected using complementary plasticity metrics and genome-wide association studies (GWAS). Here, we examined data from 1277 spring barley genotypes grown under well-watered and water-limited conditions to quantify plastic responses across two developmental traits (i.e., heading time, and maturity) and seven productivity-related traits (i.e., total dry matter, plant grain yield, grain number, grain weight, harvest index, vegetative dry weight, and grain-filling period). The experimental design, based on contrasting water regimes across a large diversity panel, allowed robust assessment of genotype-by-environment interactions. We combined five complementary plasticity estimators with four independent GWAS approaches to resolve the genomic architecture underlying trait-specific plasticity. Environmental effects dominated variation in yield-related traits, whereas developmental traits remained more genetically determined. The different plasticity metrics captured distinct but partially overlapping response dimensions, and their integration greatly increased the robustness of association signals. A total of 239 high-confidence SNPs obtained for top traits, those associated across metrics and methods, were enriched in coding regions and mapped to genes involved in osmoregulation, carbohydrate metabolism, hormonal pathways, and ion transport. A total of 27 high-confidence SNPs were located in coding regions, showing genotype-specific differences in the magnitude and even direction of phenotypic plasticity. These loci exhibited opposite allelic effects across water regimes, consistent with context-dependent antagonistic pleiotropy. The fact that candidate alleles for the plastic response modulate environmental sensitivity differently highlights that drought resilience arises from environment-contingent genetic architectures. Overall, these results provide a comprehensive framework for dissecting plasticity and identify concrete genomic targets for indirect selection targeting crop resilience with improved performance under increasingly variable water availability. Full article
(This article belongs to the Special Issue Abiotic Stress Tolerance and Genetic Diversity in Plants, 2nd Edition)
Show Figures

Figure 1

14 pages, 2800 KB  
Review
MicroRNA-Mediated Hormonal Control of Fruit Morphology
by Kanghua Du, Da Zhang, Weiwu Lv, Guangping Chen, Lingfeng Bao, Xiaomei Li, Wanfu Mu and Zhong Dan
Plants 2026, 15(1), 167; https://doi.org/10.3390/plants15010167 - 5 Jan 2026
Viewed by 306
Abstract
Fruit morphogenesis represents a complex biological process resulting from the interactions among transcriptional regulation, hormone signaling, and environmental factors. MicroRNA (miRNAs) have been recognized recently as key genetic and epigenetic regulators in various plants, and they play critical roles in the regulation of [...] Read more.
Fruit morphogenesis represents a complex biological process resulting from the interactions among transcriptional regulation, hormone signaling, and environmental factors. MicroRNA (miRNAs) have been recognized recently as key genetic and epigenetic regulators in various plants, and they play critical roles in the regulation of diverse processes in response to endogenous developmental signals and external environmental cues, respectively. Recently, miRNA-mediated regulation mechanisms have also been extensively in horticulture plants, many novel mechanisms unveiled. Compared with model plants and field crops, miRNAs exhibit greater complexity and unique regulatory characteristics in governing fruit development in horticultural crops. Integrating the latest research, this review explores the roles of conserved miRNAs across multiple horticulture crops and synthesizes their regulatory networks in conjunction with phytohormones and transcription factors in governing fruit development, morphogenesis, and stress responses. It highlights the dual role of plant miRNAs under temperature stress, coordinating temperature adaptation, and fruit developmental plasticity through hormones and transcription factor networks. This review discusses the challenges and future prospects of utilizing this complex but promising epigenetic mechanism for crop improvement to cope with climate change. Full article
(This article belongs to the Special Issue Omics in Horticultural Crops)
Show Figures

Figure 1

17 pages, 4075 KB  
Article
Metabolomic and Transcriptomic Analyses Reveal the Molecular Mechanism of Flower Color Variations in Rosa chinensis Cultivar ‘Rainbow’s End’
by Junfei Sun, Fengshan Ren, Xianshui Meng, Guizhi Dong, Xiaohong Zhang and Yi Li
Metabolites 2026, 16(1), 32; https://doi.org/10.3390/metabo16010032 - 27 Dec 2025
Viewed by 325
Abstract
Background: Rosa chinensis, commonly known as the Chinese rose, is one of the most economically significant ornamental plants worldwide. The Rosa chinensis cultivar ‘Rainbow’s End’ notably transitions in color from yellow to red throughout its blooming phase; however, the chemical and molecular foundations [...] Read more.
Background: Rosa chinensis, commonly known as the Chinese rose, is one of the most economically significant ornamental plants worldwide. The Rosa chinensis cultivar ‘Rainbow’s End’ notably transitions in color from yellow to red throughout its blooming phase; however, the chemical and molecular foundations underlying this floral color transformation remain inadequately understood. Methods: This study used the petals of the Rosa ‘Rainbow’s End’ cultivar at four developmental stages (R1, R2, R3, and R4) for targeted metabolomic and transcriptomic analyses. Results: Targeted metabolomic analyses revealed that the majority of anthocyanidin metabolites were highest at stages R2 and R3 and lowest at R1 and R4. In contrast, most carotenoid metabolites reached their highest levels at R1 and declined continuously from R2 to R4. These results were consistent with the color phenotype of Rosa ‘Rainbow’s End’ petals and suggested that both anthocyanins and carotenoids play critical roles in flower color variation. Specifically, an upregulation of CHS, ANS, and UGT genes in the anthocyanin biosynthesis pathway was observed in R2 and R3, coinciding with the expression of two MYB transcription factors (MYB14 and MYB54). Conversely, consistent downregulation of PSY, PDS, Z-ISO, ZDS, CHYB, and NCED genes in the carotenoid biosynthesis pathway was detected in R2 to R4 and was associated with four MYB transcription factors (MYB20, MYB43, MYB44, and MYB86). Conclusions: Rosa ‘Rainbow’s End’ is an excellent model for studying variations in flower color. The expression patterns of the identified structural genes involved in anthocyanin and carotenoid biosynthesis pathways, along with the related MYB transcription factors, were aligned with the levels of metabolite changes in the petals of four flowering stages. These genes and transcription factors are likely responsible for the color shifts in Rosa ‘Rainbow’s End’. This study clarifies the mechanisms underlying color changes in Rosa ‘Rainbow’s End’ and provides a theoretical basis for future flower breeding efforts. Full article
(This article belongs to the Special Issue Metabolomics and Plant Defence, 2nd Edition)
Show Figures

Graphical abstract

26 pages, 8289 KB  
Article
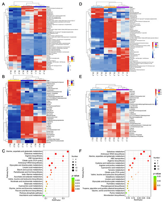
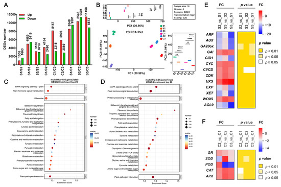
Stage-Dependent Callus Induction in Agapanthus praecox: Multi-Omics Reveals the Semi-Mature Pedicel Explant as the Optimal Choice
by Yan Dong, Changmei Du, Peiling Li, Xingyuan Ye, Hui Wang and Jianhua Yue
Horticulturae 2026, 12(1), 27; https://doi.org/10.3390/horticulturae12010027 - 26 Dec 2025
Viewed by 244
Abstract
Callus induction is the foundation for large-scale and rapid plant propagation, and explant age is a key factor affecting callus induction efficiency and in vitro culture outcomes. Pedicels are the main explants for Agapanthus praecox tissue culture. This study analyzed three pedicel developmental [...] Read more.
Callus induction is the foundation for large-scale and rapid plant propagation, and explant age is a key factor affecting callus induction efficiency and in vitro culture outcomes. Pedicels are the main explants for Agapanthus praecox tissue culture. This study analyzed three pedicel developmental stages (S1: immature, S2: semi-mature, S3: mature) and their induced calli (C1, C2, C3). We integrated transcriptomics, metabolomics (LC-MS/GC-MS), quantitative real-time PCR (qRT-PCR), and weighted gene co-expression network analysis (WGCNA) to clarify the physiological and molecular mechanisms of pedicel regenerative potential. Results showed that S2 exhibited the highest callus induction rate, while C2 showed superior proliferation coefficients and regenerative potential. In pedicel samples, differentially expressed genes were significantly enriched in the MAPK signaling pathway and plant hormone signal transduction pathway, while differentially accumulated metabolites were linked to energy metabolism, amino acid/nucleotide metabolism, and stress responses. Key metabolites (e.g., carbohydrates, amino acids, thidiazuron, and β-chlorogenin) played specific roles in maintaining the meristematic capacity of pedicels. qRT-PCR further confirmed that S2 maintained balanced endogenous hormone signaling and proper cell wall modification. Furthermore, WGCNA identified a key module associated with oxidative stress responses along with S2. Overall, the regenerative potential of pedicel is mediated by the balanced hormone signal transduction, metabolic reprogramming, and epigenetic regulation in A. praecox. Full article
(This article belongs to the Section Medicinals, Herbs, and Specialty Crops)
Show Figures

Figure 1

14 pages, 10829 KB  
Article
LpMAX2 Is a Strigolactone/Karrikin Signaling Component in Perennial Ryegrass (Lolium perenne L.)
by Haiyang Yu, Fang Qiu, Yuehua Wang, Ruifeng Yao, Meng Zhang and Li Chen
Int. J. Mol. Sci. 2026, 27(1), 31; https://doi.org/10.3390/ijms27010031 - 19 Dec 2025
Viewed by 298
Abstract
Perennial ryegrass is a widely cultivated cool-season forage and turf grass species whose growth and development are limited by drought and high temperature. MAX2 is an F-box leucine-rich repeat (LRR) protein, which serves as a central component of strigolactone (SL) and karrikin (KAR) [...] Read more.
Perennial ryegrass is a widely cultivated cool-season forage and turf grass species whose growth and development are limited by drought and high temperature. MAX2 is an F-box leucine-rich repeat (LRR) protein, which serves as a central component of strigolactone (SL) and karrikin (KAR) signaling pathways, involved in multiple growth and developmental processes as well as stress response. Here, we identified LpMAX2, a perennial ryegrass (Lolium perenne L.) homolog of Arabidopsis MAX2 (AtMAX2) and rice D3. LpMAX2 can interact with AtD14 and LpD14 in an SL-dependent manner, implying functional conservation with AtMAX2. Overexpression of LpMAX2 in the Arabidopsis max2-3 mutant partially rescued leaf morphology, hypocotyl elongation, and branching phenotypes, while fully restoring drought tolerance, highlighting the evolutionarily conserved roles of MAX2 in plant growth and drought resistance. In conclusion, LpMAX2 is evolutionarily conserved in SL/KAR signaling pathways, highlighting its potential function in drought adaptation. In addition to elucidating the biological function of LpMAX2, this study identifies a promising genetic target for enhancing stress resilience in forage grasses through biotechnological approaches. Full article
(This article belongs to the Special Issue Emerging Insights into Phytohormone Signaling in Plants)
Show Figures

Figure 1

27 pages, 9520 KB  
Article
Decapitation Rapidly Triggers Axillary Bud Release via Regulatory Network Reprogramming in Nicotiana tabacum
by Bingxin Xu, Qingsong Liu, Genhong Wang, Siyu Shao, Ping Zhao and Qingyou Xia
Plants 2025, 14(24), 3830; https://doi.org/10.3390/plants14243830 - 16 Dec 2025
Viewed by 563
Abstract
Axillary buds are key organs that determine shoot branching and aerial architecture in plants and critically influence crop growth and productivity. Understanding the molecular mechanisms underlying the transition from dormancy to bud activation is a central question in plant developmental regulation. Although previous [...] Read more.
Axillary buds are key organs that determine shoot branching and aerial architecture in plants and critically influence crop growth and productivity. Understanding the molecular mechanisms underlying the transition from dormancy to bud activation is a central question in plant developmental regulation. Although previous studies have revealed post-release developmental processes, the early regulatory network that triggers dormancy release remains unclear. In this study, we used tobacco (Nicotiana tabacum) as a model and focused on transcriptomic changes of regulatory factors in axillary buds within 36 h after decapitation. Then, we systematically analyzed key molecular events that induce dormancy release. The results revealed the involvement of diverse signals in decapitation-induced bud activation, including key plant hormones like auxin, cytokinin, and gibberellin; as well as external cues such as sugar, nitrogen, and light. Significant changes occurred as early as 0.5 to 1 h after decapitation. Among these, auxin and sugar signaling played central roles in initiating dormancy release. In addition, various signaling factors exhibited coordinated regulatory effects during the continued development of activated buds. Functional validation further demonstrated that EXB1 and STM, two key regulators of axillary bud initiation, participated in the subsequent stages of branch development. In conclusion, our study reveals that decapitation-induced dormancy release of axillary buds occurs at a very early stage (0.5–1 h). This rapid response is driven by a complex regulatory network involving multiple hormones and metabolic signals. These findings provide new molecular insights into the dynamic regulatory balance of axillary bud development. They also establish a theoretical basis and strategic reference for trait regulation and modular breeding design. Full article
(This article belongs to the Section Plant Molecular Biology)
Show Figures

Graphical abstract

Back to TopTop