Sign in to use this feature.

Years

Between: -

Subjects

remove_circle_outline
remove_circle_outline
remove_circle_outline
remove_circle_outline
remove_circle_outline
remove_circle_outline

Journals

Article Types

Countries / Regions

Search Results (23)

Search Parameters:
Keywords = pheromone update mechanism

Order results
Result details
Results per page
Select all
Export citation of selected articles as:
15 pages, 1323 KB  
Article
A Hybrid Ant Colony Optimization and Dynamic Window Method for Real-Time Navigation of USVs
by Yuquan Xue, Liming Wang, Bi He, Shuo Yang, Yonghui Zhao, Xing Xu, Jiaxin Hou and Longmei Li
Sensors 2025, 25(19), 6181; https://doi.org/10.3390/s25196181 - 6 Oct 2025
Viewed by 542
Abstract
Unmanned surface vehicles (USVs) rely on multi-sensor perception, such as radar, LiDAR, GPS, and vision, to ensure safe and efficient navigation in complex maritime environments. Traditional ant colony optimization (ACO) for path planning, however, suffers from premature convergence, slow adaptation, and poor smoothness [...] Read more.
Unmanned surface vehicles (USVs) rely on multi-sensor perception, such as radar, LiDAR, GPS, and vision, to ensure safe and efficient navigation in complex maritime environments. Traditional ant colony optimization (ACO) for path planning, however, suffers from premature convergence, slow adaptation, and poor smoothness in cluttered waters, while the dynamic window approach (DWA) without global guidance can become trapped in local obstacle configurations. This paper presents a sensor-oriented hybrid method that couples an improved ACO for global route planning with an enhanced DWA for local, real-time obstacle avoidance. In the global stage, the ACO state–transition rule integrates path length, obstacle clearance, and trajectory smoothness heuristics, while a cosine-annealed schedule adaptively balances exploration and exploitation. Pheromone updating combines local and global mechanisms under bounded limits, with a stagnation detector to restore diversity. In the local stage, the DWA cost function is redesigned under USV kinematics to integrate velocity adaptability, trajectory smoothness, and goal-deviation, using obstacle data that would typically originate from onboard sensors. Simulation studies, where obstacle maps emulate sensor-detected environments, show that the proposed method achieves shorter paths, faster convergence, smoother trajectories, larger safety margins, and higher success rates against dynamic obstacles compared with standalone ACO or DWA. These results demonstrate the method’s potential for sensor-based, real-time USV navigation and collision avoidance in complex maritime scenarios. Full article
(This article belongs to the Section Sensors and Robotics)
Show Figures

Figure 1

24 pages, 5678 KB  
Article
An Emergency Rescue Reconnaissance UAV Nest Site Selection Method Considering Regional Differentiated Coverage and Rescue Satisfaction
by Xiwei Zeng, Xinlan Chu, Rundong Yao, Jiayi Liu, Yuezhou Yang and Weili Zeng
Aerospace 2025, 12(9), 798; https://doi.org/10.3390/aerospace12090798 - 4 Sep 2025
Viewed by 579
Abstract
Traditional emergency reconnaissance UAV nest deployment methods face limitations such as blind coverage, delayed response, single coverage targets, and undifferentiated regional priorities. This paper proposes an optimized deployment approach that maximizes response satisfaction and regional coverage, achieving comprehensive coverage while avoiding resource waste [...] Read more.
Traditional emergency reconnaissance UAV nest deployment methods face limitations such as blind coverage, delayed response, single coverage targets, and undifferentiated regional priorities. This paper proposes an optimized deployment approach that maximizes response satisfaction and regional coverage, achieving comprehensive coverage while avoiding resource waste and blind zones. UAV nest location needs to consider several factors, including UAV nest coverage, distribution of mandatory coverage areas, scope of critical areas, and various constraints. Mandatory coverage areas are disaster-prone zones identified from historical data, requiring focused reconnaissance. Critical areas are regions with high population density and critical infrastructure concentration. Constraints contain the nest coverage radius constraints, surplus coverage constraints, economic cost constraints, nest distance constraints, nest synergy constraints, and regional boundary constraints. We developed an improved multi-dimensional ant colony optimization algorithm tailored to the problem characteristics, which incorporates multi-dimensional pheromones representing coverage potential, cost efficiency, and spatial constraints, along with adaptive updating and dynamic selection mechanisms for effective problem-solving. This paper takes Nanjing, Jiangsu Province as an analysis case. And the solution achieved 100% regional coverage, redundant coverage of critical zones, and seamless inter-nest collaboration. Sensitivity analysis confirmed the model’s robustness and effectiveness under varying coverage radius and budget conditions. Full article
(This article belongs to the Section Aeronautics)
Show Figures

Figure 1

22 pages, 2782 KB  
Article
A Novel Optimization Method and Its Application for Hazardous Materials Vehicle Routing Problem Under Different Road Conditions
by Fangwei Zhang, Lu Ding, Jun Jiang, Fanyi Kong and Xiaoyu Liu
Mathematics 2025, 13(16), 2690; https://doi.org/10.3390/math13162690 - 21 Aug 2025
Viewed by 627
Abstract
With the increasing demand for hazardous materials (hazmat) from enterprises, port chemical industrial parks face growing risks in hazardous material transportation. By using internal road network information of parks, this study investigates the hazmat vehicle routing problem (HVRP) under different road conditions, with [...] Read more.
With the increasing demand for hazardous materials (hazmat) from enterprises, port chemical industrial parks face growing risks in hazardous material transportation. By using internal road network information of parks, this study investigates the hazmat vehicle routing problem (HVRP) under different road conditions, with a bi-objective of minimizing total transportation risk and cost. The two main innovations are as follows. First, according to the grid-like road conditions in parks, the research scope of transportation segments of hazmat vehicles is divided into straight segments and curved segments. Second, the potential affected area of an accident is defined as a type of geometric shape associated with a series of factors refined from transportation situations. Finally, the effectiveness of the proposed two-stage ant colony optimization (TSACO) algorithm is verified through one instance using field data from a real port chemical industry park, and twelve instances from the classical capacitated vehicle routing problem (CVRP) resource. Full article
(This article belongs to the Special Issue Multi-Criteria Decision-Making and Operations Research)
Show Figures

Figure 1

30 pages, 3767 KB  
Article
Enhancing Manufacturing Efficiency Through Symmetry-Aware Adaptive Ant Colony Optimization Algorithm for Integrated Process Planning and Scheduling
by Abbas Raza, Gang Yuan, Chongxin Wang, Xiaojun Liu and Tianliang Hu
Symmetry 2025, 17(6), 824; https://doi.org/10.3390/sym17060824 - 25 May 2025
Cited by 1 | Viewed by 956
Abstract
Integrated process planning and scheduling (IPPS) is an intricate and vital issue in smart manufacturing, requiring the coordinated optimization of both process plans and production schedules under multiple resource and precedence constraints. This paper presents a novel optimization framework, symmetry-aware adaptive Ant Colony [...] Read more.
Integrated process planning and scheduling (IPPS) is an intricate and vital issue in smart manufacturing, requiring the coordinated optimization of both process plans and production schedules under multiple resource and precedence constraints. This paper presents a novel optimization framework, symmetry-aware adaptive Ant Colony Optimization (SA-AACO), designed to resolve key limitations in existing metaheuristic approaches. The proposed method introduces three core innovations: (1) a symmetry-awareness mechanism to eliminate redundant solutions arising from symmetrically equivalent configurations; (2) an adaptive pheromone-updating strategy that dynamically balances exploration and exploitation; and (3) a dynamic idle time penalty system, integrated with time window-based machine selection. Benchmarked across ten IPPS scenarios, SA-AACO achieves a superior makespan in 9/10 cases (e.g., 29.1% improvement over CCGA in Problem 1) and executes 18-part processing within 30 min. While MMCO marginally outperforms SA-AACO in Problem 10 (makespan: 427 vs. 483), SA-AACO’s consistent dominance across diverse scales underscores the feasibility of its application in industry to balance quality and efficiency. By unifying symmetry handling and adaptive learning, this work advances the reconfigurability of IPPS solutions for dynamic industrial environments. Full article
(This article belongs to the Special Issue Symmetry and Asymmetry in Optimization Algorithms and System Control)
Show Figures

Figure 1

27 pages, 6487 KB  
Article
Flexible Job Shop Dynamic Scheduling and Fault Maintenance Personnel Cooperative Scheduling Optimization Based on the ACODDQN Algorithm
by Jiansha Lu, Jiarui Zhang, Jun Cao, Xuesong Xu, Yiping Shao and Zhenbo Cheng
Mathematics 2025, 13(6), 932; https://doi.org/10.3390/math13060932 - 11 Mar 2025
Viewed by 1246
Abstract
In order to address the impact of equipment fault diagnosis and repair delays on production schedule execution in the dynamic scheduling of flexible job shops, this paper proposes a multi-resource, multi-objective dynamic scheduling optimization model, which aims to minimize delay time and completion [...] Read more.
In order to address the impact of equipment fault diagnosis and repair delays on production schedule execution in the dynamic scheduling of flexible job shops, this paper proposes a multi-resource, multi-objective dynamic scheduling optimization model, which aims to minimize delay time and completion time. It integrates the scheduling of the workpieces, machines, and maintenance personnel to improve the response efficiency of emergency equipment maintenance. To this end, a self-learning Ant Colony Algorithm based on deep reinforcement learning (ACODDQN) is designed in this paper. The algorithm searches the solution space by using the ACO, prioritizes the solutions by combining the non-dominated sorting strategies, and achieves the adaptive optimization of scheduling decisions by utilizing the organic integration of the pheromone update mechanism and the DDQN framework. Further, the generated solutions are locally adjusted via the feasible solution optimization strategy to ensure that the solutions satisfy all the constraints and ultimately generate a Pareto optimal solution set with high quality. Simulation results based on standard examples and real cases show that the ACODDQN algorithm exhibits significant optimization effects in several tests, which verifies its superiority and practical application potential in dynamic scheduling problems. Full article
Show Figures

Figure 1

25 pages, 850 KB  
Article
A Comprehensive Optimization for Path Planning: Combining Improved ACO and Smoothing Techniques
by Yuanao Li, Chang Cui and Qiang Zhao
Processes 2025, 13(2), 555; https://doi.org/10.3390/pr13020555 - 16 Feb 2025
Cited by 2 | Viewed by 1301
Abstract
The ant colony algorithm is an approach for path planning that is used in multiple industries. This paper proposes an improved robot path planning method, referred to as Improved-ACO. First, the heuristic information calculation is optimized to increase algorithm efficiency and shorten convergence [...] Read more.
The ant colony algorithm is an approach for path planning that is used in multiple industries. This paper proposes an improved robot path planning method, referred to as Improved-ACO. First, the heuristic information calculation is optimized to increase algorithm efficiency and shorten convergence time. Secondly, an enhanced Tanh function is included into the heuristic information, allowing dynamic modifications during the search period and preventing the algorithm’s convergence to local optima. Then, a novel pheromone update strategy is employed to accelerate convergence. Next, a novel pheromone diffusion mechanism is proposed to strengthen the ants’ search capability. Additionally, a collision avoidance system and improved B-spline curves are included for path smoothing, guaranteeing that the optimized pathways conform to the robot’s kinematic limitations. Simulation results indicate that the improved ant colony algorithm decreases the average number of turns by 37.5% and accelerates convergence time by 39.45% relative to existing methods across diverse map dimensions. The experiments confirm that Improved-ACO achieves rapid convergence and constructs smooth curves that adhere to the robot’s kinematic constraints. Consequently, Improved-ACO is confirmed as an efficient and adaptable route planning method for robotic navigation under complicated situations. Full article
(This article belongs to the Section Automation Control Systems)
Show Figures

Figure 1

22 pages, 8003 KB  
Study Protocol
Adaptive Deep Ant Colony Optimization–Asymmetric Strategy Network Twin Delayed Deep Deterministic Policy Gradient Algorithm: Path Planning for Mobile Robots in Dynamic Environments
by Xiangcheng Li, Zhaokai Ruan, Yang Ou, Dongri Ban, Youming Sun, Tuanfa Qin and Yiyi Cai
Electronics 2024, 13(20), 4071; https://doi.org/10.3390/electronics13204071 - 16 Oct 2024
Cited by 3 | Viewed by 2068
Abstract
Path planning is one of the main focal points and challenges in mobile robotics research. Traditional ant colony optimization (ACO) algorithms encounter issues such as low efficiency, slow convergence, and a tendency to become stuck in local optima and search stagnation when applied [...] Read more.
Path planning is one of the main focal points and challenges in mobile robotics research. Traditional ant colony optimization (ACO) algorithms encounter issues such as low efficiency, slow convergence, and a tendency to become stuck in local optima and search stagnation when applied to complex dynamic environments. Addressing these challenges, this study introduces an adaptive deep ant colony optimization (ADACO) algorithm, which significantly improves efficiency and convergence speed through enhanced pheromone diffusion mechanisms and updating strategies, applied to global path planning. To adapt to dynamically changing environments and achieve more precise local path planning, an asymmetric strategy network TD3 algorithm (ATD3) is further proposed, which utilizes global path planning information within the strategy network only, creating a new hierarchical path planning algorithm—ADACO-ATD3. Simulation experiments demonstrate that the proposed algorithm significantly outperforms in terms of path length and number of iterations, effectively enhancing the mobile robot’s path planning performance in complex dynamic environments. Full article
Show Figures

Figure 1

31 pages, 6777 KB  
Article
Urban Emergency Evacuation Path Optimization Based on Uncertain Environments to Enhance Response for Symmetric and Asymmetric Evacuation Problems
by Jia Mao, Yanzhi Zhou, Yu Zhou and Xi Wang
Symmetry 2024, 16(10), 1356; https://doi.org/10.3390/sym16101356 - 13 Oct 2024
Viewed by 1708
Abstract
Background: Serious secondary disasters caused by extreme natural weather conditions occur frequently, making it essential to establish a scientific and efficient modern emergency management system to maximize life-saving efforts. Methods: This study focuses on the uncertain environment of urban road networks and employs [...] Read more.
Background: Serious secondary disasters caused by extreme natural weather conditions occur frequently, making it essential to establish a scientific and efficient modern emergency management system to maximize life-saving efforts. Methods: This study focuses on the uncertain environment of urban road networks and employs fuzzy theory to construct a 0–1 integer programming model for emergency evacuation paths that minimizes the average expected travel time. Results: We enhanced the neighborhood search strategy of the traditional ACO_time by incorporating the 2-opt and 3-opt perturbation mechanisms from the SA algorithm. Additionally, we utilized improved ant-volume and ant-perimeter models, along with their combinations, in the pheromone-updating mechanism of the basic ACO. The heuristic principles of the A* algorithm were integrated, introducing the joint influence of path and time into the heuristic function of the ACO algorithm. Conclusions: The IACO3 algorithm was tested on the Sioux Falls network and the Berlin Heisenheimer Center network. The computation time of the improved IACO3 algorithm was reduced by up to 20% compared to the original IACO3 algorithm in relation to the SA algorithm, with only a 4–5% increase in computation time compared to the ACO_time algorithm, which translates to an increase of merely 4–5 s. This demonstrates the superior solution efficiency of the IACO3 algorithm. Full article
Show Figures

Figure 1

22 pages, 5458 KB  
Article
Three-Dimensional Obstacle Avoidance Harvesting Path Planning Method for Apple-Harvesting Robot Based on Improved Ant Colony Algorithm
by Bin Yan, Jianglin Quan and Wenhui Yan
Agriculture 2024, 14(8), 1336; https://doi.org/10.3390/agriculture14081336 - 10 Aug 2024
Cited by 15 | Viewed by 2477
Abstract
The cultivation model for spindle-shaped apple trees is widely used in modern standard apple orchards worldwide and represents the direction of modern apple industry development. However, without an effective obstacle avoidance path, the robotic arm is prone to collision with obstacles such as [...] Read more.
The cultivation model for spindle-shaped apple trees is widely used in modern standard apple orchards worldwide and represents the direction of modern apple industry development. However, without an effective obstacle avoidance path, the robotic arm is prone to collision with obstacles such as fruit tree branches during the picking process, which may damage fruits and branches and even affect the healthy growth of fruit trees. To address the above issues, a three-dimensional path -planning algorithm for full-field fruit obstacle avoidance harvesting for spindle-shaped fruit trees, which are widely planted in modern apple orchards, is proposed in this study. Firstly, based on three typical tree structures of spindle-shaped apple trees (free spindle, high spindle, and slender spindle), a three-dimensional spatial model of fruit tree branches was established. Secondly, based on the grid environment representation method, an obstacle map of the apple tree model was established. Then, the initial pheromones were improved by non-uniform distribution on the basis of the original ant colony algorithm. Furthermore, the updating rules of pheromones were improved, and a biomimetic optimization mechanism was integrated with the beetle antenna algorithm to improve the speed and stability of path searching. Finally, the planned path was smoothed using a cubic B-spline curve to make the path smoother and avoid unnecessary pauses or turns during the harvesting process of the robotic arm. Based on the proposed improved ACO algorithm (ant colony optimization algorithm), obstacle avoidance 3D path planning simulation experiments were conducted for three types of spindle-shaped apple trees. The results showed that the success rates of obstacle avoidance path planning were higher than 96%, 86%, and 92% for free-spindle-shaped, high-spindle-shaped, and slender-spindle-shaped trees, respectively. Compared with traditional ant colony algorithms, the average planning time was decreased by 49.38%, 46.33%, and 51.03%, respectively. The proposed improved algorithm can effectively achieve three-dimensional path planning for obstacle avoidance picking, thereby providing technical support for the development of intelligent apple picking robots. Full article
Show Figures

Figure 1

22 pages, 2235 KB  
Article
Location-Routing Optimization for Two-Echelon Cold Chain Logistics of Front Warehouses Based on a Hybrid Ant Colony Algorithm
by Xuya Zhang, Yue Wang and Dongqing Zhang
Mathematics 2024, 12(12), 1851; https://doi.org/10.3390/math12121851 - 14 Jun 2024
Cited by 8 | Viewed by 3113
Abstract
Diverse demands have promoted the rapid development of the cold chain logistics industry. In the paper, a novel approach for calculating the comprehensive carbon emission cost was proposed and the front warehouse mode was analyzed under the background of energy conservation and emission [...] Read more.
Diverse demands have promoted the rapid development of the cold chain logistics industry. In the paper, a novel approach for calculating the comprehensive carbon emission cost was proposed and the front warehouse mode was analyzed under the background of energy conservation and emission reduction. To solve the two-echelon low-carbon location-routing problem (2E-LCLRP), a mathematical model considering operating cost, total transportation cost, fixed cost, refrigeration cost, cargo damage cost, and comprehensive carbon emission cost was proposed to determine the minimum total cost. A hybrid ant colony optimization (HACO) algorithm based on an elbow rule and an improved ant colony optimization (IACO) algorithm was proposed to solve the 2E-LCLRP. According to the elbow rule, the optimal number of front warehouses was determined and an IACO algorithm was then designed to optimize vehicle routes. An adaptive hybrid selection strategy and an optimized pheromone update mechanism were integrated into the HACO algorithm to accelerate convergence and obtain global optimal solutions. The proposed model and algorithm were verified through the case study of the 2E-LCLRP in Nanjing, China. The HACO algorithm outperformed the original ant colony optimization (ACO) algorithm in terms of convergence rate and solution quality. This study provides significant insights for enhancing heuristic algorithms as well as valuable research methods. Furthermore, the results can help cold chain logistics companies in balancing economic costs and environmental benefits and address cold chain distribution of agricultural products. Full article
(This article belongs to the Special Issue Mathematical Programming, Optimization and Operations Research)
Show Figures

Figure 1

18 pages, 13750 KB  
Article
Path-Planning Strategy: Adaptive Ant Colony Optimization Combined with an Enhanced Dynamic Window Approach
by Dongri Shan, Shuaishuai Zhang, Xiaofang Wang and Peng Zhang
Electronics 2024, 13(5), 825; https://doi.org/10.3390/electronics13050825 - 20 Feb 2024
Cited by 23 | Viewed by 5164
Abstract
Aiming to resolve the problems of slow convergence speed and inability to plan in real time when ant colony optimization (ACO) performs global path planning, we propose a path-planning method that improves adaptive ant colony optimization (IAACO) with the dynamic window approach (DWA). [...] Read more.
Aiming to resolve the problems of slow convergence speed and inability to plan in real time when ant colony optimization (ACO) performs global path planning, we propose a path-planning method that improves adaptive ant colony optimization (IAACO) with the dynamic window approach (DWA). Firstly, the heuristic information function is modified, and the adaptive adjustment factor is added to speed up the algorithm’s convergence rate; secondly, elite ants and max–min ants systems are implemented to enhance the global pheromone updating process, and an adaptive pheromone volatilization factor is aimed at preventing the algorithm from enhancing its global search capabilities; then, the path optimization and withdrawal mechanism is utilized to enable smoother functioning and to avoid the deadlocks; finally, a new distance function is introduced in the evaluation function of DWA to the enhance real-time obstacle-avoidance ability. The simulation experiment results reveal that the path length of the IAACO can be shortened by 10.1% and 13.7% in contrast to the ACO. The iteration count can be decreased by 63.3% and 63.0%, respectively, leading to an enhanced optimization performance in global path planning and achieving dynamic real-time obstacle avoidance for local path planning. Full article
Show Figures

Figure 1

22 pages, 10277 KB  
Article
Application of Ant Colony Optimization Algorithm Based on Triangle Inequality Principle and Partition Method Strategy in Robot Path Planning
by Shuai Wu, Qingxia Li and Wenhong Wei
Axioms 2023, 12(6), 525; https://doi.org/10.3390/axioms12060525 - 27 May 2023
Cited by 13 | Viewed by 4791
Abstract
Path planning is an important area of mobile robot research, and the ant colony optimization algorithm is essential for analyzing path planning. However, the current ant colony optimization algorithm applied to the path planning of mobile robots still has some limitations, including early [...] Read more.
Path planning is an important area of mobile robot research, and the ant colony optimization algorithm is essential for analyzing path planning. However, the current ant colony optimization algorithm applied to the path planning of mobile robots still has some limitations, including early blind search, slow convergence speed, and more turns. To overcome these problems, an improved ant colony optimization algorithm is proposed in this paper. In the improved algorithm, we introduce the idea of triangle inequality and a pseudo-random state transfer strategy to enhance the guidance of target points and improve the search efficiency and quality of the algorithm. In addition, we propose a pheromone update strategy based on the partition method with upper and lower limits on the pheromone concentration. This can not only improve the global search capability and convergence speed of the algorithm but also avoid the premature and stagnation phenomenon of the algorithm during the search. To prevent the ants from getting into a deadlock state, we introduce a backtracking mechanism to enable the ants to explore the solution space better. Finally, to verify the effectiveness of the proposed algorithm, the algorithm is compared with 11 existing methods for solving the robot path planning problem, including several ACO variants and two commonly used algorithms (A* algorithm and Dijkstra algorithm), and the experimental results show that the improved ACO algorithm can plan paths with faster convergence, shorter path lengths, and higher smoothness. Specifically, the algorithm produces the shortest path length with a standard deviation of zero while ensuring the most rapid convergence and the highest smoothness in the case of the shortest path in four different grid environments. These experimental results demonstrate the effectiveness of the proposed algorithm in path planning. Full article
Show Figures

Figure 1

16 pages, 6194 KB  
Article
Application of Hybrid Swarming Algorithm on a UAV Regional Logistics Distribution
by Yi Zhang and Hongda Yu
Biomimetics 2023, 8(1), 96; https://doi.org/10.3390/biomimetics8010096 - 27 Feb 2023
Cited by 5 | Viewed by 2481
Abstract
This paper proposes a hybrid algorithm based on the ant colony and Physarum Polycephalum algorithms. The positive feedback mechanism is used to find the globally optimal path. The crossover and mutation operations of the genetic algorithm are introduced into the path search mechanism [...] Read more.
This paper proposes a hybrid algorithm based on the ant colony and Physarum Polycephalum algorithms. The positive feedback mechanism is used to find the globally optimal path. The crossover and mutation operations of the genetic algorithm are introduced into the path search mechanism for the first time. The Van der Waals force is applied to the pheromone updating mechanism. Simulation results show that the improved algorithm has advantages in quality and speed of solution compared with other mainstream algorithms. This paper provides fast and accurate route methods for solving the Traveling Salesman Problem first and a delivery scheme is also presented for UAVs to realize “contactless delivery” to users in the Changchun Mingzhu District during the COVID-19 epidemic, which confirms the practicability and robustness of the algorithm. Full article
Show Figures

Figure 1

13 pages, 6192 KB  
Article
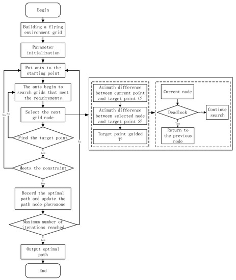
Research on Path Planning in 3D Complex Environments Based on Improved Ant Colony Algorithm
by Hang Zhou, Ziqi Jiang, Yuting Xue, Weicong Li, Fanger Cai and Yunchen Li
Symmetry 2022, 14(9), 1917; https://doi.org/10.3390/sym14091917 - 13 Sep 2022
Cited by 7 | Viewed by 2027
Abstract
Aiming at the problems of complex space, long planning time, and insufficient path security of 3D path planning, an improved ant colony algorithm (TGACO) is proposed, which can be used to solve symmetric and asymmetric path planning problems. Firstly, the 3D array is [...] Read more.
Aiming at the problems of complex space, long planning time, and insufficient path security of 3D path planning, an improved ant colony algorithm (TGACO) is proposed, which can be used to solve symmetric and asymmetric path planning problems. Firstly, the 3D array is used to access the environment information, which can record the flight environment and avoid the inefficiency of planning. Secondly, a multi-objective function of distance and angle is established to improve the efficiency and safety of the path. Then, a target-guided heuristic function is proposed, and an anti-deadlock mechanism is introduced to improve the efficiency of the ant colony algorithm. Next, the node pheromone update rules are improved to further improve the efficiency of the algorithm. Finally, experiments prove the effectiveness of the improved algorithm, TGACO, and its efficiency in complex environments has obvious advantages. In the 20×20×20 environment, compared with the ant colony algorithm (ACO), the improved algorithm (TGACO) in this paper improves the path length, total turning angle, and running time by 17.8%, 78.4%, and 95.3%, respectively. Full article
Show Figures

Figure 1

17 pages, 675 KB  
Article
An Improved Three-Way K-Means Algorithm by Optimizing Cluster Centers
by Qihang Guo, Zhenyu Yin and Pingxin Wang
Symmetry 2022, 14(9), 1821; https://doi.org/10.3390/sym14091821 - 2 Sep 2022
Cited by 8 | Viewed by 2651
Abstract
Most of data set can be represented in an asymmetric matrix. How to mine the uncertain information from the matrix is the primary task of data processing. As a typical unsupervised learning method, three-way k-means clustering algorithm uses core region and fringe region [...] Read more.
Most of data set can be represented in an asymmetric matrix. How to mine the uncertain information from the matrix is the primary task of data processing. As a typical unsupervised learning method, three-way k-means clustering algorithm uses core region and fringe region to represent clusters, which can effectively deal with the problem of inaccurate decision-making caused by inaccurate information or insufficient data. However, same with k-means algorithm, three-way k-means also has the problems that the clustering results are dependent on the random selection of clustering centers and easy to fall into the problem of local optimization. In order to solve this problem, this paper presents an improved three-way k-means algorithm by integrating ant colony algorithm and three-way k-means. Through using the random probability selection strategy and the positive and negative feedback mechanism of pheromone in ant colony algorithm, the sensitivity of the three k-means clustering algorithms to the initial clustering center is optimized through continuous updating iterations, so as to avoid the clustering results easily falling into local optimization. Dynamically adjust the weights of the core domain and the boundary domain to avoid the influence of artificially set parameters on the clustering results. The experiments on UCI data sets show that the proposed algorithm can improve the performances of three-way k-means clustering results and is effective in revealing cluster structures. Full article
(This article belongs to the Special Issue Recent Advances in Granular Computing for Intelligent Data Analysis)
Show Figures

Figure 1

Back to TopTop