Sign in to use this feature.

Years

Between: -

Subjects

remove_circle_outline
remove_circle_outline
remove_circle_outline
remove_circle_outline
remove_circle_outline
remove_circle_outline
remove_circle_outline

Journals

Article Types

Countries / Regions

Search Results (27)

Search Parameters:
Keywords = phallus

Order results
Result details
Results per page
Select all
Export citation of selected articles as:
21 pages, 2227 KB  
Article
Evaluation of the Dual Antiviral and Immunomodulatory Effects of Phallus indusiatus in a Feline Infectious Peritonitis Model Using PBMCs
by Chularat Hlaoperm, Wassamon Moyadee, Emwalee Wongsaengnoi, Wiwat Klankaew, Amonpun Rattanasrisomporn, Atchara Paemanee, Kiattawee Choowongkomon, Oumaporn Rungsuriyawiboon and Jatuporn Rattanasrisomporn
Vet. Sci. 2025, 12(9), 847; https://doi.org/10.3390/vetsci12090847 - 1 Sep 2025
Viewed by 1866
Abstract
Feline infectious peritonitis (FIP) is a progressive and often fatal disease caused by a virulent biotype of feline coronavirus (FCoV). Although antiviral treatments are now available, relapse and resistance remain ongoing concerns. This study investigates the therapeutic potential of P. indusiatus, a [...] Read more.
Feline infectious peritonitis (FIP) is a progressive and often fatal disease caused by a virulent biotype of feline coronavirus (FCoV). Although antiviral treatments are now available, relapse and resistance remain ongoing concerns. This study investigates the therapeutic potential of P. indusiatus, a medicinal mushroom, for its antiviral and anti-inflammatory activities against FIP. The main protease (FIPV Mpro) of feline infectious peritonitis virus (FIPV) was recombinantly expressed and purified to facilitate enzyme inhibition screening. P. indusiatus exhibited the strongest FIPV Mpro inhibitory activity among the 17 mushroom extracts tested (69.2%), showing a notable level of inhibition relative to standard antiviral agents such as lopinavir and ritonavir. To assess its anti-inflammatory potential, PBMCs derived from healthy cats and FIP-associated effusions (FIP fluid) were cultured and stimulated with LPS to induce inflammation. In healthy PBMCs, P. indusiatus significantly reduced nitrite levels, with effects similar to dexamethasone. However, PBMCs from FIP fluid, already in an activated state, showed no additional response. Notably, this study is the first to successfully isolate and culture PBMCs from FIP fluid, providing a new platform for future immunological research. These findings suggest that P. indusiatus possesses both antiviral and anti-inflammatory properties, positioning it as a potential dual-action therapeutic candidate for FIP. Further investigation into cytokine signaling pathways is warranted to clarify its mechanisms of action and advance future therapeutic development. Full article
(This article belongs to the Special Issue Advanced Therapy in Companion Animals—2nd Edition)
Show Figures

Figure 1

18 pages, 4498 KB  
Article
Changes in Microbial Diversity During Dictyophora indusiata Mycelium Regression Period
by Jie Cheng, Lei Ye, Xin Li, Yunfu Gu, Yi Wang, Zebin Zeng, Xiaoxue Liu, Xiaoling Li and Xiaoping Zhang
Horticulturae 2025, 11(8), 981; https://doi.org/10.3390/horticulturae11080981 - 19 Aug 2025
Viewed by 2415
Abstract
Dictyophora indusiata cultivation is severely impeded by premature hyphal regression. This study elucidates the spatiotemporal dynamics of mycelial regression and associated microbial succession in both substrate and soil matrices across progressive regression stages (CK: normal growth; S1: initial recession; S2: advanced recession; S3: [...] Read more.
Dictyophora indusiata cultivation is severely impeded by premature hyphal regression. This study elucidates the spatiotemporal dynamics of mycelial regression and associated microbial succession in both substrate and soil matrices across progressive regression stages (CK: normal growth; S1: initial recession; S2: advanced recession; S3: complete recession). Microscopic analysis revealed preferential mycelial regression in the substrate, preceding soil regression by 1–2 stages. High-throughput sequencing demonstrated significant fungal community restructuring, characterized by a sharp decline in Phallus abundance (substrate: 99.7% → 7.0%; soil: 78.3% → 5.5%) and concomitant explosive proliferation of Trichoderma (substrate: 0% → 45.2%; soil: 0.1% → 55.3%). Soil fungal communities exhibited a higher richness (Chao1, p < 0.05) and stability, attributed to functional redundancy (e.g., Aspergillus, Conocybe) and physical protection by organic–mineral complexes. Conversely, substrate bacterial diversity dominated, driven by organic matter availability (e.g., the Burkholderia–Caballeronia–Paraburkholderia complex surged to 59%) and optimized porosity. Niche analysis confirmed intensified competition in post-regression soil (niche differentiation) versus substrate niche contraction under Trichoderma dominance. Critically, Trichoderma overgrowing was mechanistically linked to (1) nutrient competition via activated hydrolases (e.g., Chit42) and (2) pathogenic activity (e.g., T. koningii causing rot). We propose ecological control strategies: application of antagonistic Bacillus subtilis (reducing Trichoderma by 63%), substrate C/N ratio modulation via soybean meal amendment, and Sphingomonas–biochar soil remediation. This work provides the first integrated microbial niche model for D. indusiata regression, establishing a foundation for sustainable cultivation. Full article
(This article belongs to the Special Issue Advances in Propagation and Cultivation of Mushroom)
Show Figures

Figure 1

22 pages, 5762 KB  
Article
Dietary Supplementation of Edible Mushroom Phallus atrovolvatus Aqueous Extract Attenuates Brain Changes in the AppNL−G−F Mouse Model of Alzheimer’s Disease
by Raweephorn Kaewsaen, Wasaporn Preteseille Chanput, Lalida Rojanathammanee, Svetlana A. Golovko, Drew R. Seeger, Mikhail Y. Golovko, Suba Nookala and Colin K. Combs
Nutrients 2025, 17(10), 1677; https://doi.org/10.3390/nu17101677 - 15 May 2025
Viewed by 973
Abstract
Background/Objectives: Alzheimer’s disease (AD) is a neurodegenerative disease characterized by progressive dementia and brain accumulation of Aβ-peptide-containing plaques, gliosis, neuroimmune changes, and neurofibrillary tangles. Mushroom polysaccharides have been previously reported to have anti-neuroinflammation activity through the gut–brain axis. This study aimed to evaluate [...] Read more.
Background/Objectives: Alzheimer’s disease (AD) is a neurodegenerative disease characterized by progressive dementia and brain accumulation of Aβ-peptide-containing plaques, gliosis, neuroimmune changes, and neurofibrillary tangles. Mushroom polysaccharides have been previously reported to have anti-neuroinflammation activity through the gut–brain axis. This study aimed to evaluate whether a dietary intervention with Phallus atrovolvatus, a recently identified edible mushroom in Thailand, could have a benefit on gut health and alleviate AD-related changes. Methods: Male and female 6–8-month-old littermate wild-type control (C57BL/6J) and AppNL−G−F mice were randomly assigned to either a control diet or a diet supplemented with mushroom aqueous extract (MAE) for 8 weeks to quantify changes in body weight, intestine, immune cells, short chain fatty acids, brain cytokines, amyloid-β (Aβ) levels, gliosis, and memory. Results: MAE had no adverse effects on gut leakiness and increased pyruvate levels in serum. Splenocyte immune profiling revealed a significant increase in the frequency of IgM+, IA_IE+, and CD14+ cells in MAE-administered AppNL−G−Ffemale mice compared to their vehicle controls. AppNL−G−Fmale mice that received MAE showed a significant increase in the frequency of cytotoxic CD8 T cells within the cervical lymph nodes compared to their wild-type counterparts. Aβ deposition and gliosis were significantly reduced in the hippocampi of the MAE-supplemented AppNL−G−F groups. However, MAE feeding did not alter spatial recognition memory in either sex or genotype compared to their vehicle groups. Conclusions: Our findings demonstrated that the administration of P. atrovolvatus aqueous extract showed neuroprotective potential against AD-related changes in the brain with no adverse impact on gut health and memory. Full article
(This article belongs to the Section Nutrition and Neuro Sciences)
Show Figures

Figure 1

18 pages, 1387 KB  
Article
Comparative Research of Antioxidant, Antimicrobial, Antiprotozoal and Cytotoxic Activities of Edible Suillus sp. Fruiting Body Extracts
by Asta Judžentienė and Jonas Šarlauskas
Foods 2025, 14(7), 1130; https://doi.org/10.3390/foods14071130 - 25 Mar 2025
Viewed by 854
Abstract
The aim of this study was to evaluate bioactive properties of Basidiomycota fungi, mainly Suillus sp. Wide spectrum of activities were revealed for S. variegatus, S. luteus, S. bovinus and S. granulatus; and obtained results were compared with other common fungi. Total Phenolic Content (TPC) [...] Read more.
The aim of this study was to evaluate bioactive properties of Basidiomycota fungi, mainly Suillus sp. Wide spectrum of activities were revealed for S. variegatus, S. luteus, S. bovinus and S. granulatus; and obtained results were compared with other common fungi. Total Phenolic Content (TPC) varied from 245.32 ± 5.45 to 580.77 ± 13.10 (mg (GAE) per 100 g of dry weight) in methanolic extracts of S. bovinus and S. granulatus fruiting bodies, respectively. In ethyl acetate extracts, the highest TPC were obtained for S. variegatus (310 ± 9.68, mg (GAE)/100 g, dry matter), and the lowest means for S. luteus (105 ± 3.55, mg (GAE)/100 g dry weight). The ethyl acetate extracts of the tested Suillus species exhibited a stronger antioxidant activity (AA) to scavenge DPPH and ABTS•+ than the methanolic ones, and the highest effects were determined for S. luteus (EC50, 0.15 ± 0.05 and 0.23 ± 0.05%, respectively). In the case of methanolic extracts, the highest AA were evaluated for S. granulatus. (EC50 for DPPH and ABTS•+, 0.81 ± 0.30 and 0.95 ± 0.22%, respectively). The ABTS•+ scavenging potential varied from 0.25 ± 0.05 to 0.74 ± 0.10 (mmol/L, TROLOX equivalent, for S. granulatus and S. variegatus fruiting body extracts, respectively) in the ethyl acetate extracts. S. granulatus extracts demonstrated the widest range of antimicrobial effects against both gram-positive and gram-negative bacteria (from 11.7 ± 1.3 to 28.5 ± 3.3 mm against Pseudomonas aeruginosa and Bacillus mycoides, respectively); and against two fungal strains (up to 13.6 ± 0.4 mm on Meyerozyma guilliermondii) in agar disc diffusion tests. Our study revealed that methanolic extracts of the most tested Suillus sp. were not active enough against the tested parasites: Trypanosoma cruzi, Trypanosoma brucei, Leishmania infantum and Plasmodium falciparum. Only S. variegatus extracts showed good antiprotozoal effects against P. falciparum (12.70 µg/mL). Cytotoxic activity was observed on human diploid lung cells MRC-5 SV2 by S. granulatus extracts (64.45 µg/mL). For comparative purposes, extracts of other common Lithuanian fungi, such as Xerocomus sp. (X. badius, X. chrysenteron and X. subtomentosus), Tylopilus felleus, Phallus impudicus and Pycnoporus cinnabarinus were investigated for their activity. The P. cinnabarinus extracts demonstrated the highest and broadest overall effects: 1.32 µg/mL against T. brucei, 1.46 µg/mL against P. falciparum, 3.93 µg/mL against T. cruzi and 21.53 µg/mL against L. infantum. Additionally, this extract exhibited strong cytotoxicity on MRC-5 cells (13.05 µg/mL). The investigation of bioactive fungal metabolites is important for the development of a new generation of antioxidants, antimicrobials, antiparasitic and anticancer agents. Full article
(This article belongs to the Section Food Nutrition)
Show Figures

Figure 1

20 pages, 7935 KB  
Article
Inhibitory Effect and Mechanism of Hexanal on the Maturation of Peach-Shaped Phallus impudicus
by Hong He, Shuya Fan, Gan Hu, Beibei Wang, Dayu Liu, Xinhui Wang, Jinqiu Wang and Fang Geng
J. Fungi 2025, 11(2), 127; https://doi.org/10.3390/jof11020127 - 8 Feb 2025
Cited by 1 | Viewed by 1078
Abstract
Phallus impudicus is a fungus used as a medicine and nutrient-rich food. However, the shelf life of mature Phallus impudicus is only a few hours. Therefore, research on its preservation technology is essential for improving its economic value. This study investigated the effects [...] Read more.
Phallus impudicus is a fungus used as a medicine and nutrient-rich food. However, the shelf life of mature Phallus impudicus is only a few hours. Therefore, research on its preservation technology is essential for improving its economic value. This study investigated the effects of hexanal concentrations (25–100 μL/L) and treatment time (4–8 h) on the inhibition of peach-shaped Phallus impudicus (CK) maturation and found that the maturation rate was 25% under optimal conditions of 25 μL/L hexanal treatment for 6 h. Quantitative transcriptomic and lipidomic analyses were conducted among CK, mature Phallus impudicus (M-P), and hexanal-treated peach-shaped Phallus impudicus (H-P-P). In total, 2933 and 2746 differentially expressed genes (DEGs) and 156 and 111 differentially abundant lipids (DALs) were identified in CK vs. H-P-P and M-P vs. H-P-P, respectively. Functional analysis demonstrated that hexanal treatment inhibited phospholipase D gene expression and reduced phosphatidic acid abundance, thereby inhibiting the activation of the phosphatidylinositol signaling system and the signal amplification of the cell wall integrity mitogen-activated protein kinase pathway. These blocked signal transductions inhibited the gene expression of most β-glucanases, chitinases and chitin synthases, further affecting cell wall reconstruction. Moreover, hexanal treatment enhanced membrane stability by reducing the monogalactosyl diglyceride/digalactosyl diacylglycerol ratio and increasing the phosphatidylcholine/phosphatidylethanolamine ratio. This study contributed to the development of hexanal treatment as a postharvest preservation technology for Phallus impudicus. Full article
(This article belongs to the Special Issue Breeding and Metabolism of Edible Fungi)
Show Figures

Figure 1

23 pages, 9565 KB  
Article
Discovery of Two New European Tree Trunk-Dwelling Medetera Species (Diptera: Dolichopodidae)
by Marc Pollet, Christopher Martin Drake, Maarten Jacobs and Andreas Stark
Taxonomy 2025, 5(1), 7; https://doi.org/10.3390/taxonomy5010007 - 7 Feb 2025
Viewed by 1550
Abstract
Two new European species in Medetera (Diptera: Dolichopodidae) are described here. Medetera demirae sp. nov.—named after the Flemish minister for Justice and Enforcement, Environment, Energy and Tourism (2019–2024)—has been discovered at three localities in the eastern province of Limburg (Flanders, Belgium) and is [...] Read more.
Two new European species in Medetera (Diptera: Dolichopodidae) are described here. Medetera demirae sp. nov.—named after the Flemish minister for Justice and Enforcement, Environment, Energy and Tourism (2019–2024)—has been discovered at three localities in the eastern province of Limburg (Flanders, Belgium) and is thus far only known from this area. It can be easily recognized by a dentate hypandrium and phallus, a unique character not found in any other known Medetera species. M. nigrohalteralis sp. nov. had long been regarded as Medetera takagii Negrobov, 1970 by European dolichopodid workers but ultimately proved to represent a separate species. This species seems widespread in northwestern and central Europe. Morphologically, it is very similar to M. takagii and M. tristis (Zetterstedt, 1838) and shares an infuscate halter with both species. It differs from both by the shape of its hypandrium and surstylus. M. demirae sp. nov., large numbers of M. nigrohalteralis sp. nov., and other rarely seen Medetera species were collected in Belgium using a new type of tree trunk eclector. A widespread application of this trap might considerably change our view on the occurrence and rarity of tree trunk-dwelling invertebrates. Full article
Show Figures

Figure 1

26 pages, 8346 KB  
Review
New Insights into Chemical Profiles and Health-Promoting Effects of Edible Mushroom Dictyophora indusiata (Vent ex. Pers.) Fischer: A Review
by Yogesh Kumar and Baojun Xu
J. Fungi 2025, 11(1), 75; https://doi.org/10.3390/jof11010075 - 18 Jan 2025
Cited by 2 | Viewed by 2686
Abstract
Mushrooms are valued for their culinary and medicinal benefits, containing bioactive compounds like polysaccharides, terpenoids, phenolics, lectins, and ergosterols. This review aims to encourage research on D. indusiata by summarizing its chemistry, health benefits, pharmacology, and potential therapeutic applications. Molecules from D. indusiata [...] Read more.
Mushrooms are valued for their culinary and medicinal benefits, containing bioactive compounds like polysaccharides, terpenoids, phenolics, lectins, and ergosterols. This review aims to encourage research on D. indusiata by summarizing its chemistry, health benefits, pharmacology, and potential therapeutic applications. Molecules from D. indusiata offer anti-diabetic, antioxidant, anti-tumor, hepatoprotective, and anti-bacterial effects. In particular, polysaccharides from Dictyophora indusiata (DIP) enhance immune function, reduce oxidative stress, and promote gut health as prebiotics. DIP shows neuroprotective effects by reducing oxidative damage, improving mitochondrial function, and regulating apoptosis, making them beneficial for neurodegenerative diseases. They also activate immune responses through TLR4 and NF-κB pathways. Additionally, compounds like dictyophorines and quinazoline from D. indusiata support nerve growth and protection. Mushrooms help regulate metabolism and improve lipid profiles, with potential applications in managing metabolic disorders, cancer, cardiovascular diseases, diabetes, and neurodegenerative conditions. Their wide range of bioactive compounds makes D. indusiata mushrooms functional foods with significant therapeutic potential. Full article
(This article belongs to the Special Issue Fungal Biotechnology and Application 3.0)
Show Figures

Figure 1

21 pages, 4753 KB  
Article
Chromosome-Level Genome Assembly and Annotation of the Highly Heterozygous Phallus echinovolvatus Provide New Insights into Its Genetics
by Mengya An, Ruoxi Liang, Yanliu Chen, Jinhua Zhang, Xiuqing Wang, Xing Li, Guohua Qu and Junfeng Liang
J. Fungi 2025, 11(1), 62; https://doi.org/10.3390/jof11010062 - 15 Jan 2025
Viewed by 1669
Abstract
Phallus echinovolvatus is a well-known edible and medicinal fungus with significant economic value. However, the available whole-genome information is lacking for this species. The chromosome-scale reference genome (Monop) and two haploid genomes (Hap1 and Hap2) of P. echinovolvatus, each assembled into 11 [...] Read more.
Phallus echinovolvatus is a well-known edible and medicinal fungus with significant economic value. However, the available whole-genome information is lacking for this species. The chromosome-scale reference genome (Monop) and two haploid genomes (Hap1 and Hap2) of P. echinovolvatus, each assembled into 11 pseudochromosomes, were constructed using Illumina, PacBio-HiFi long-read sequencing, and Hi-C technology. The Monop had a size of 36.54 Mb, with 10,251 predicted protein-coding genes and including 433 carbohydrate-active enzyme genes, 385 cytochrome P450 enzyme genes, and 42 gene clusters related to secondary metabolite synthesis. Phylogenetic and collinearity analysis revealed a close evolutionary relationship between P. echinovolvatus and Clathrus columnatus in the core Phallales clade. Hap1 and Hap2 had sizes of 35.46 Mb and 36.11 Mb, respectively. Collinear relationships were not observed for 15.38% of the genes in the two haplotypes. Hap1 had 256 unique genes, and Hap2 had 370 unique genes. Our analysis of the P. echinovolvatus genome provides insights into the genetic basis of the mechanisms underlying the metabolic effects of bioactive substances and will aid ongoing breeding efforts and studies of genetic mechanisms. Full article
(This article belongs to the Special Issue Breeding and Metabolism of Edible Fungi)
Show Figures

Figure 1

14 pages, 6077 KB  
Review
Gender-Affirming Phalloplasty: A Comprehensive Review
by Brandon Alba, Ian T. Nolan, Brielle Weinstein, Elizabeth O’Neill, Annie Fritsch, Kristin M. Jacobs and Loren Schechter
J. Clin. Med. 2024, 13(19), 5972; https://doi.org/10.3390/jcm13195972 - 8 Oct 2024
Cited by 3 | Viewed by 24929
Abstract
The goals of gender-affirming phalloplasty typically include an aesthetic phallus and scrotum, standing micturition, and/or penetrative intercourse. Phalloplasty can be performed using both free and pedicled flaps. Complications include flap-related healing compromise and urethral issues, including stricture and fistula. Phalloplasty has high patient [...] Read more.
The goals of gender-affirming phalloplasty typically include an aesthetic phallus and scrotum, standing micturition, and/or penetrative intercourse. Phalloplasty can be performed using both free and pedicled flaps. Complications include flap-related healing compromise and urethral issues, including stricture and fistula. Phalloplasty has high patient satisfaction and has demonstrated improvement in quality of life. Full article
(This article belongs to the Special Issue State-of-the-Art in Plastic Surgery)
Show Figures

Figure 1

21 pages, 1595 KB  
Article
Wild Mushrooms as a Source of Bioactive Compounds and Their Antioxidant Properties—Preliminary Studies
by Izabela Bolesławska, Ilona Górna, Marta Sobota, Natasza Bolesławska-Król, Juliusz Przysławski and Marcin Szymański
Foods 2024, 13(16), 2612; https://doi.org/10.3390/foods13162612 - 20 Aug 2024
Cited by 5 | Viewed by 2486
Abstract
The aim of this study was to preliminarily determine the content of bioactive components in the fruiting bodies of four previously unstudied mushroom species: Aleuria aurantia, Phallus hadriani, Phanus conchatus, Geastrum pectinatum, their antioxidant activity and the content of [...] Read more.
The aim of this study was to preliminarily determine the content of bioactive components in the fruiting bodies of four previously unstudied mushroom species: Aleuria aurantia, Phallus hadriani, Phanus conchatus, Geastrum pectinatum, their antioxidant activity and the content of polyphenols, minerals and heavy metals. Methods: Determination of active compounds by gas chromatography-mass spectrometry was carried out in addition to thermogravimetric determinations, quantitative determination of total polyphenols by spectrophotometry using Folin-Ciocalteu reagent, determination of antioxidant activity using 2,2-diphenyl-1-picryl hydrazyl radical (DPPH) and 2,2′-azino-di-[3-ethylbentiazoline sulphonated] (ATBS). In addition, spectrometric analysis of selected minerals and heavy metals was performed by inductively coupled plasma optical emission spectroscopy (ICP-OES). Results: The mushrooms analysed varied in terms of their bioactive constituents. They contained components with varying effects on human health, including fatty acids, oleamide, 1,2-dipalmitoylglycerol, (2-phenyl-1,3-dioxolan-4-yl)-methyl ester of oleic acid, deoxyspergualin, 2-methylenocholestan-3-ol, hexadecanoamide, isoallochan, 2,6-diaminopurine, and adenine. All contained polyphenols and varying amounts of minerals (calcium, magnesium, iron, zinc, potassium, phosphorus, sodium, copper, silicon and manganese) and exhibited antioxidant properties of varying potency. No exceedances of the permissible concentration of lead and cadmium were observed in any of them. Conclusions: All of the mushrooms studied can provide material for the extraction of various bioactive compounds with physiological effects. In addition, the presence of polyphenols and minerals, as well as antioxidant properties and the absence of exceeding the permissible concentration of heavy metals, indicate that these species could be interesting material in the design of foods with health-promoting properties, nutraceuticals or dietary supplements. However, the use of the fruiting bodies of these mushrooms requires mandatory toxicological and clinical studies. Full article
(This article belongs to the Special Issue Nutrient-Rich Foods for a Healthy Diet, Volume II)
Show Figures

Figure 1

15 pages, 1095 KB  
Article
Chemical Profile and In Vitro Gut Microbiota Modulation of Wild Edible Mushroom Phallus atrovolvatus Fruiting Body at Different Maturity Stages
by Raweephorn Kaewsaen, Santad Wichienchot, Parinda Thayanukul, Suvimol Charoensiddhi and Wasaporn Preteseille Chanput
Nutrients 2024, 16(15), 2553; https://doi.org/10.3390/nu16152553 - 3 Aug 2024
Cited by 5 | Viewed by 2132
Abstract
Phallus atrovolvatus, a wild edible mushroom, has attracted increasing interest for consumption due to its unique taste and beneficial health benefits. This study determined the chemical components in the so-called fruiting body during the egg and mature stages and investigated its gut [...] Read more.
Phallus atrovolvatus, a wild edible mushroom, has attracted increasing interest for consumption due to its unique taste and beneficial health benefits. This study determined the chemical components in the so-called fruiting body during the egg and mature stages and investigated its gut microbiota-modulating activities. The egg stage contained higher total carbohydrates, dietary fiber, glucans, ash, and fat, while the total protein content was lower than in the mature stage. Two consumption forms, including cooked mushrooms and a mushroom aqueous extract from both stages, were used in this study. An in vitro gut fermentation was performed for 24 h to assess gut microbiota regulation. All mushroom-supplemented fermentations increased short-chain fatty acid (SCFA) production compared to the blank control. Furthermore, all mushroom supplementations promoted the growth of Bifidobacterium and Streptococcus. Samples from the mature stage increased the relative abundance of Clostridium sensu stricto 1, while those from the egg stage increased the Bacteroides group. The inhibition of harmful bacteria, including Escherichia-Shigella, Klebsiella, and Veillonella, was only observed for the mature body. Our findings demonstrate that P. atrovolvatus exhibits potential benefits on gut health by promoting SCFA production and the growth of beneficial bacteria, with the mature stage demonstrating superior effects compared to the egg stage. Full article
(This article belongs to the Section Prebiotics and Probiotics)
Show Figures

Graphical abstract

19 pages, 9766 KB  
Article
Rhamphempis, a New Genus of Empidini (Diptera: Empididae: Empidinae) of the New World, with Descriptions of Five New Species from French Guiana and the Eastern United States
by Christophe Daugeron, José Albertino Rafael and Dayse W. A. Marques
Insects 2024, 15(7), 524; https://doi.org/10.3390/insects15070524 - 11 Jul 2024
Viewed by 1198
Abstract
The genus Rhamphempis gen. nov. (Diptera: Empididae: Empidinae: Empidini) is described and includes the following five new species from French Guiana and the USA: Rhamphempis concava sp. nov. (France: French Guiana, Roura); R. distincta sp. nov. (France: French Guiana, Roura); [...] Read more.
The genus Rhamphempis gen. nov. (Diptera: Empididae: Empidinae: Empidini) is described and includes the following five new species from French Guiana and the USA: Rhamphempis concava sp. nov. (France: French Guiana, Roura); R. distincta sp. nov. (France: French Guiana, Roura); R. mirifica sp. nov. (France: French Guiana, Régina); R. montreuili sp. nov. (Type species, France: French Guiana, Mitaraka, Roura, St-Georges-de-l’Oyapock); and R. septentrionalis sp. nov. (USA: Maryland, College Park). The genus differs from other empidine genera by the following combination of characters: scape and postpedicel lengthened, proboscis long, strongly sclerotised with labella as long as prementum bearing annulations, wing with R2+3 somewhat shortened, more or less recurved at pterostigma, R4+5 unforked, base of abdomen yellowish in male, brownish to blackish in female, male pregenital segments strongly modified and postabdomen more or less downcurved, presence of large surstylus, very fine and long phallus. The genus is fully illustrated and keyed along with a discussion of its peculiar disjunct geographic distribution and its phylogenetic relationship within the tribe Empidini. Full article
(This article belongs to the Section Insect Systematics, Phylogeny and Evolution)
Show Figures

Figure 1

20 pages, 7561 KB  
Article
A Phylogenetic Morphometric Investigation of Interspecific Relationships of Lyponia s. str. (Coleoptera, Lycidae) Based on Male Genitalia Shapes
by Chen Fang, Yuxia Yang, Xingke Yang and Haoyu Liu
Insects 2024, 15(1), 11; https://doi.org/10.3390/insects15010011 - 27 Dec 2023
Cited by 1 | Viewed by 2049
Abstract
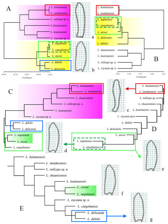
The nominate subgenus Lyponia Waterhouse, 1878 from China is reviewed, with two new species described and named L. (s. str.) ruficeps sp. n. (China, Yunnan) and L. (s. str.) zayuana sp. n. (China, Xizang). A distribution map and a key to all species [...] Read more.
The nominate subgenus Lyponia Waterhouse, 1878 from China is reviewed, with two new species described and named L. (s. str.) ruficeps sp. n. (China, Yunnan) and L. (s. str.) zayuana sp. n. (China, Xizang). A distribution map and a key to all species of Lyponia s. str. are provided. Moreover, the phenotypic relationships among the species of Lyponia s. str. are investigated based on phallus shapes using geometric morphometric and phylogenetic morphometric analyses. The topologies demonstrate that the species are divided into two clades. One clade is composed of six species (L. ruficeps sp. n., L. zayuana sp. n., L. kuatunensis, L. shaanxiensis, L. hainanensis, and L. tamdaoensis) and is supported by a stout phallus (less than 3.6 times longer than wide). The other clade includes the remaining species (L. nepalensis, L. debilis, L. cangshanica, L. delicatula, and L. oswai) and is supported by a slender phallus (at least 4.1 times longer than wide). These results provide better understanding of the species diversity and evolution of Lyponia s. str. Nonetheless, more samples and loci are required in the future to verify the present results. Full article
(This article belongs to the Section Insect Systematics, Phylogeny and Evolution)
Show Figures

Figure 1

8 pages, 670 KB  
Brief Report
Phenotypic Diversity of a Leafroller Archips podana (Lepidoptera, Tortricidae) Does Not Change along an Industrial Pollution Gradient
by Mikhail V. Kozlov
Insects 2023, 14(12), 927; https://doi.org/10.3390/insects14120927 - 5 Dec 2023
Viewed by 1722
Abstract
Morphological polymorphism offers rich opportunities for studying the eco-evolutionary mechanisms that drive the adaptations of local populations to heterogeneous and changing environments. In this study, I explore the association between pollution load, abundance of large fruit-tree tortrix Archips podana and its within-species diversity [...] Read more.
Morphological polymorphism offers rich opportunities for studying the eco-evolutionary mechanisms that drive the adaptations of local populations to heterogeneous and changing environments. In this study, I explore the association between pollution load, abundance of large fruit-tree tortrix Archips podana and its within-species diversity (expressed in the presence of apical and/or lateral prongs on the phallus in male genitalia) across 26 study sites located 0.5 to 31 km from the industrial city of Lipetsk in central Russia. The Shannon diversity index, calculated from the frequencies of four morphs, correlated neither with the distance to the nearest industrial polluter (a proxy of pollution load) nor with the number of moths captured by pheromone traps (a measure of population abundance). The statistical power of the correlation analysis was sufficient (67%) to detect a medium effect (i.e., Pearson correlation coefficient with an absolute value of 0.40), if it existed. I conclude that the four phenotypes of A. podana do not differ in tolerance to industrial pollution and similarly respond to pollution-induced environmental disturbance. This is the first study of industrial pollution impacts on within-species diversity of insects expressed in the discrete traits of their male genitalia. Full article
(This article belongs to the Section Insect Ecology, Diversity and Conservation)
Show Figures

Figure 1

3 pages, 548 KB  
Interesting Images
Cloacal Dysgenesis Sequence
by Nicolae Gică, Livia Apostol, Iulia Huluță, Corina Gică, Nicoleta Gana and Ana-Maria Vayna
Diagnostics 2023, 13(23), 3529; https://doi.org/10.3390/diagnostics13233529 - 24 Nov 2023
Cited by 1 | Viewed by 1475
Abstract
This article presents a rare case of cloacal dysgenesis sequence (CDS) detected at 23 weeks of gestation in a 36-year-old woman’s first ongoing pregnancy. The fetal ultrasound demonstrated anhydramnios, megacystis, the “keyhole sign” and empty bilateral renal fossae, findings consistent with the fetal [...] Read more.
This article presents a rare case of cloacal dysgenesis sequence (CDS) detected at 23 weeks of gestation in a 36-year-old woman’s first ongoing pregnancy. The fetal ultrasound demonstrated anhydramnios, megacystis, the “keyhole sign” and empty bilateral renal fossae, findings consistent with the fetal obstructive uropathy (FOU). A subsequent postmortem carried out confirmed a diagnosis of a cloacal dysgenesis sequence, characterized by the absence of anal, genital and urinary openings with intact perineum covered by smooth skin and a phallus-like structure. Full article
Show Figures

Figure 1

Back to TopTop