Sign in to use this feature.

Years

Between: -

Subjects

remove_circle_outline
remove_circle_outline
remove_circle_outline
remove_circle_outline
remove_circle_outline
remove_circle_outline
remove_circle_outline
remove_circle_outline
remove_circle_outline

Journals

Article Types

Countries / Regions

Search Results (152)

Search Parameters:
Keywords = perforation safety

Order results
Result details
Results per page
Select all
Export citation of selected articles as:
16 pages, 11474 KB  
Article
A Scorpion Peptide Exerts Selective Anti-Leukemia Effects Through Disrupting Cell Membranes and Triggering Bax/Bcl-2-Related Apoptosis Pathway
by Xiaoping Dong, Siwei Yi, Yaqin Yang, Yushuo Wang, Lingxiang Wang, Jingjing Huang, Yong Zeng and Zhonghua Liu
Biomolecules 2025, 15(12), 1751; https://doi.org/10.3390/biom15121751 - 18 Dec 2025
Viewed by 242
Abstract
Numerous modern scientific studies have demonstrated that animal venoms harbor a wealth of diverse anticancer active components, serving as a valuable resource for the development of natural antitumor drugs. AI-based computation and prediction models enable rapid screening of extensive active peptides. In this [...] Read more.
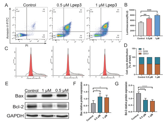
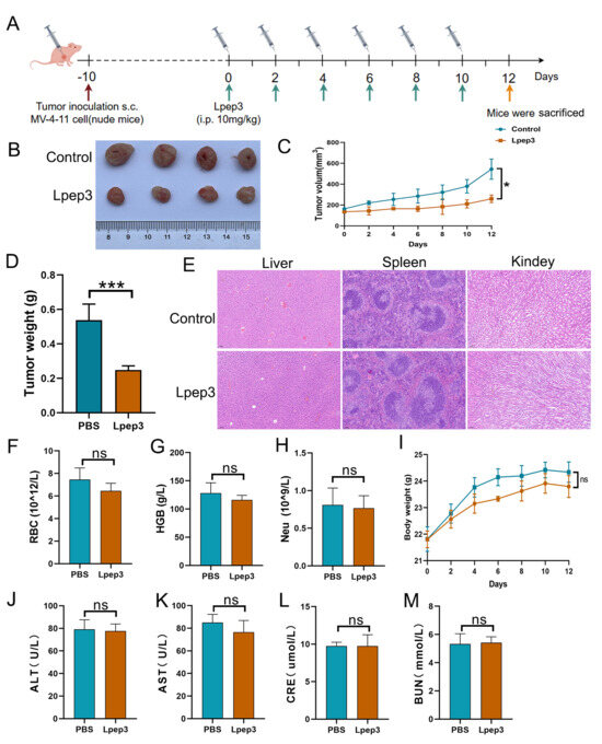
Numerous modern scientific studies have demonstrated that animal venoms harbor a wealth of diverse anticancer active components, serving as a valuable resource for the development of natural antitumor drugs. AI-based computation and prediction models enable rapid screening of extensive active peptides. In this study, the anticancer activity of seven peptides was predicted using our previous deep learning model. Further verification experiments confirmed that Lpep3 can selectively and efficiently inhibit the growth of leukemia cells. Electron microscopy observations revealed cell shrinkage in morphology and honeycomb-like perforations on the cell membrane in the treated group. It is hypothesized that high-concentration peptides disrupt the cell membrane and increase cell permeability, which was confirmed by trypan blue staining and Calcein-AM/PI double-staining assays. Lpep3 induces the release of lactate dehydrogenase (LDH) and ATP in a concentration-dependent manner, further suggesting that this peptide disrupts the cell membrane. In addition, although Lpep3 does not affect the cell cycle of MV-4-11, it can induce cell apoptosis. Western blotting and RT-qPCR results showed that compared with the control group, the expression levels of Bax were upregulated, while the expression level of Bcl-2 protein was downregulated in the Lpep3 group. In vivo experiments demonstrated that Lpep3 has good biological safety, and compared with the control group, the Lpep3 group could inhibit the growth of tumor cells in mice. Collectively, Lpep3 is characterized by high potency and specificity and may serve as a promising lead compound for the development of anti-leukemia drugs. Full article
(This article belongs to the Section Natural and Bio-derived Molecules)
Show Figures

Figure 1

8 pages, 5675 KB  
Case Report
Chronic Maxillary Sinusitis Due to Material Compatible with Hyaluronic Filler—A Case Report
by Marino Lupi-Ferandin, Dinko Martinovic, Ema Puizina, Mislav Usljebrka, Andrija Rados, Lovre Martinovic, Neven Ercegovic, Josko Bozic and Slaven Lupi-Ferandin
Clin. Pract. 2025, 15(12), 230; https://doi.org/10.3390/clinpract15120230 - 8 Dec 2025
Viewed by 250
Abstract
Background: Chronic maxillary sinusitis is most often linked to dental, allergic, or anatomical etiologies, with foreign body-induced forms remaining rare. This case report describes a unique occurrence of chronic maxillary sinusitis resulting from misplaced hyaluronic filler due to a facial esthetic procedure. Case [...] Read more.
Background: Chronic maxillary sinusitis is most often linked to dental, allergic, or anatomical etiologies, with foreign body-induced forms remaining rare. This case report describes a unique occurrence of chronic maxillary sinusitis resulting from misplaced hyaluronic filler due to a facial esthetic procedure. Case presentation: A 60-year-old woman experienced right-sided maxillary sinusitis symptoms for three years after hyaluronic filler injections. Multi-slice computed tomography showed total sinus opacification, a vermicular foreign body, and a small anterior wall perforation. The patient underwent Caldwell-Luc surgery for foreign body removal and mucosal excision, followed by histopathological analysis. Results: The procedure was successful, with complete extraction of the foreign body compatible with hyaluronic filler. Postoperative recovery was uneventful, and symptoms resolved. This rare complication likely resulted from accidental filler penetration into the maxillary sinus during the injection. Conclusions: To the best of our knowledge, after a detailed search of the available literature, this is the first reported case of chronic maxillary sinusitis caused by material that is compatible with misplaced hyaluronic filler. It stresses the critical need to minimize serious complications in the facial esthetic procedures through detailed anatomical knowledge, technical skill, and a strict credentialing protocol of practitioners. Further awareness and regulations could improve patient safety. Full article
Show Figures

Figure 1

12 pages, 1080 KB  
Article
Single-Session No-Touch Hysteroscopic Mechanical Resection for Cesarean Scar Pregnancy: A Novel Primary Treatment Approach
by Cihan Bademkiran, Kevser Arkan, Mehmet Yaman, Ihsan Bagli, Mehmet Obut, Mesut Bala, Mesut Ali Haliscelik, Muhammed Hanifi Bademkiran and Pelin Bademkiran
Diagnostics 2025, 15(23), 3030; https://doi.org/10.3390/diagnostics15233030 - 28 Nov 2025
Viewed by 361
Abstract
Background/Objective: Cesarean scar pregnancy (CSP) represents a challenging and potentially life-threatening form of ectopic pregnancy. This study aims to assess the feasibility, safety, and clinical efficacy of employing the hysteroscopic mechanical tissue removal system as a primary treatment modality for CSP. Methods [...] Read more.
Background/Objective: Cesarean scar pregnancy (CSP) represents a challenging and potentially life-threatening form of ectopic pregnancy. This study aims to assess the feasibility, safety, and clinical efficacy of employing the hysteroscopic mechanical tissue removal system as a primary treatment modality for CSP. Methods: This retrospective cohort study included 53 patients diagnosed with CSP who underwent primary hysteroscopic resection at a tertiary care center. The surgical procedure was performed by prioritizing the “no-touch” vaginoscopic approach, which avoids instrumentation. Success rates, operation time, time to negative serum β-hCG, complications, and differences between the anatomical types of CSP (Type 1 vs. Type 2) were analyzed. Results: Primary hysteroscopic treatment was successful in 51 of 53 patients (96.2%). For the entire cohort, the median operative time was 7 min (range: 2–30), and the median interval to β-hCG negativization was 11 days (range: 6–45). The overall major complication rate was 3.8% (n = 2). One case was deemed unsuccessful due to conversion to laparotomy following uterine perforation during cervical dilation. Another patient, diagnosed with persistent trophoblastic disease requiring methotrexate (MTX) therapy, was also considered a treatment failure. Operative time was significantly longer in patients with Type II CSP compared with Type I (median 9 min vs. 5 min; p = 0.0004). Conclusions: Hysteroscopic mechanical tissue removal as a primary treatment for cesarean scar pregnancy represents an effective and safe “one-step” approach, characterized by a high success rate, rapid β-hCG resolution, and a low incidence of complications. This fertility-preserving, minimally invasive technique may be considered a primary treatment option for hemodynamically stable patients with CSP, provided that appropriate patient selection is undertaken and sufficient surgical expertise is available. Full article
(This article belongs to the Special Issue Advances in Diagnostic and Operative Hysteroscopy, 2nd Edition)
Show Figures

Figure 1

17 pages, 524 KB  
Review
Redefining Reconstruction: Technological Innovations in Microsurgical Breast Reconstruction
by Nicole E. Speck and Jian Farhadi
Cancers 2025, 17(23), 3739; https://doi.org/10.3390/cancers17233739 - 22 Nov 2025
Viewed by 589
Abstract
Background: Microsurgical breast reconstruction is advancing rapidly with the integration of innovative technologies that enhance surgical precision, safety, and outcomes. This narrative review highlights recent developments across four key phases: flap planning, flap harvest, microvascular anastomosis, and flap monitoring. Methods: To [...] Read more.
Background: Microsurgical breast reconstruction is advancing rapidly with the integration of innovative technologies that enhance surgical precision, safety, and outcomes. This narrative review highlights recent developments across four key phases: flap planning, flap harvest, microvascular anastomosis, and flap monitoring. Methods: To identify the most updated and relevant data, all content on «Aesthetic and Reconstructive Breast Surgery Network» (ARBS Network, Copyright 2025 Mark Allen Group, United Kingdom) was screened regarding new technology. The contributions were grouped into one of four key phases. More references related to the content viewed were then searched on the electronic database MEDLINE (Bethesda, MD: U.S. National Library of Medicine). Results: 24 contributions regarding new technology were identified on ARBS Network. Of these, 17 were relevant for this paper. Preoperative tools such as CT angiography and AI-based perforator mapping optimize surgical planning and execution. Robotic-assisted or endoscopic techniques for deep inferior epigastric perforator (DIEP) flap harvest enable minimally invasive dissection with reduced donor-site morbidity and improved muscle preservation. Robotic microsurgery, particularly with the MUSA and Symani® Surgical System, allows for precise, tremor-free suturing of submillimeter vessels. Indocyanine green (ICG) angiography remains the gold standard for intraoperative perfusion evaluation. Postoperative flap surveillance is crucial for detecting vascular compromise early. Devices such as the Cook-Swartz Doppler probe and flow couplers offer continuous monitoring. Wireless oximetry systems like ViOptix® provide non-invasive, real-time perfusion data and support remote monitoring. Conclusions: Collectively, these innovations are transforming microsurgical breast reconstruction by increasing efficiency, consistency, and outcomes. Full article
Show Figures

Figure 1

10 pages, 5192 KB  
Article
Clinical Outcomes After Hysteroscopic Removal of Retained Products of Conception with or Without Prior Uterine Artery Embolization
by Eva Skuk, Polona Vihtelič, Peter Popovič, Kaja Kovač, Ivan Verdenik and Nataša Kenda Šuster
J. Clin. Med. 2025, 14(22), 8020; https://doi.org/10.3390/jcm14228020 - 12 Nov 2025
Viewed by 556
Abstract
Purpose: Retained products of conception (RPOC) are a common complication after pregnancy. While hysteroscopic resection is the standard treatment when RPOC does not resolve spontaneously, highly vascular tissue can lead to severe bleeding during the procedure. This study assessed clinical outcomes, procedural [...] Read more.
Purpose: Retained products of conception (RPOC) are a common complication after pregnancy. While hysteroscopic resection is the standard treatment when RPOC does not resolve spontaneously, highly vascular tissue can lead to severe bleeding during the procedure. This study assessed clinical outcomes, procedural safety, and reproductive performance in patients with highly vascular RPOC treated with uterine artery embolization (UAE) prior to hysteroscopy, compared to those treated with hysteroscopy alone. Methods: This retrospective study included 42 women diagnosed with RPOC at University Medical Centre Ljubljana, Slovenia (2010–2020). Patients were divided into two groups: UAE followed by hysteroscopic resection (UAE + HSC, n = 21) and hysteroscopic resection alone (HSC-only, n = 21). Data on clinical outcomes, complications, and reproductive history were analyzed using Fisher’s exact and t-tests (p < 0.05). Results: Groups were similar in baseline characteristics, except for greater vascularity in the UAE + HSC group (100% vs. 4.8%, p < 0.05). Bleeding >300 mL occurred more often in the UAE + HSC group, but all cases were managed conservatively and only one patient required transfusion. No uterine perforations occurred. Residual RPOC was found in one patient per group. Rates of endometritis, menstrual changes, and pelvic pain were comparable. Among those who attempted conception, live birth and miscarriage rates did not differ significantly. Conclusions: UAE prior to hysteroscopic surgery appears to be a safe and effective option for highly vascular RPOC, especially in patients at risk of hemorrhage, with no adverse impact on fertility. Further prospective studies are recommended. Full article
(This article belongs to the Special Issue Advanced Hysteroscopic Technology for Gynecological Disease)
Show Figures

Figure 1

14 pages, 683 KB  
Systematic Review
Hands Deserve Better: A Systematic Review of Surgical Glove Indicator Systems and Identification of Glove Perforation
by Kurt R. Wharton, Robert G. Sawyer, Andreas Enz, Jessica Bah-Rösman and C. Tod Brindle
J. Clin. Med. 2025, 14(22), 7977; https://doi.org/10.3390/jcm14227977 - 11 Nov 2025
Viewed by 569
Abstract
Background: The maintenance of an aseptic barrier between the surgical team and patient aids in the prevents the exposure of the patient to pathogens. Variations in gloving practice may have safety implications due to glove failure. Indicator gloving, where two pairs of different [...] Read more.
Background: The maintenance of an aseptic barrier between the surgical team and patient aids in the prevents the exposure of the patient to pathogens. Variations in gloving practice may have safety implications due to glove failure. Indicator gloving, where two pairs of different colored gloves are worn, is thought to add protection as it alerts the wearer to a breach. The aim of this systematic review and meta-synthesis was to assess the evidence in the literature on the benefit of indicator systems versus other forms of double gloving on puncture identification during surgery. Methods: A four-arm, parallel, systematic review of the literature was undertaken in accordance with the PRISMA statement using four distinct research questions regarding glove fit, double gloving, indicator gloves, and the association between glove damage and glove change frequency. Searches on PubMed, Embase, Cochrane Collaboration of Systematic Reviews and Metanalyses, and Google Scholar were performed between 1 May 2022 and 24 January 2023. Studies were assessed for eligibility against pre-defined inclusion and exclusion criteria. Risk of bias was determined using multiple assessment tools. Results: This systematic review included 32 studies, 10 of which were high-quality Level IA trials, alongside multiple observational analyses. Across studies, indicator glove systems consistently demonstrated a two- to six-fold higher detection rate of glove perforations compared with standard double-gloving using identical glove colors. The majority of studies confirmed that early perforation identification significantly reduces intraoperative contamination risk and improves maintenance of the aseptic barrier. However, evidence regarding the direct impact on surgical site infections remains limited due to study heterogeneity. Conclusions: The use of an indicator glove provides a two- to six-fold higher rate of glove perforation detection, compared to two standard gloves of the same color, therefore aiding the maintenance of the aseptic barrier between surgical team members and patients. Further research into the impact of double gloving on the incidence of surgical site infections is required. Full article
(This article belongs to the Special Issue Advances in Trauma and Orthopedic Surgery: 2nd Edition)
Show Figures

Figure 1

16 pages, 690 KB  
Systematic Review
Hands Deserve Better: A Systematic Review on Surgical Glove Fit and Provider Performance
by Abhishek Chatterjee, Deborah L. Spratt, Andreas Enz, Jessica Bah-Rösman and C. Tod Brindle
J. Clin. Med. 2025, 14(21), 7695; https://doi.org/10.3390/jcm14217695 - 30 Oct 2025
Viewed by 840
Abstract
Background: The maintenance of an aseptic barrier between the surgical team and patient aids in the prevention of exposure of the patient to pathogens. Variations in gloving practice may have safety implications due to glove failure. An important relationship exists between optimum glove [...] Read more.
Background: The maintenance of an aseptic barrier between the surgical team and patient aids in the prevention of exposure of the patient to pathogens. Variations in gloving practice may have safety implications due to glove failure. An important relationship exists between optimum glove fit and manual dexterity, tactile sensitivity, and fatigue. The aim of this systematic review was to assess the presence and quality of the available literature that investigates the critical association between glove fit and provider performance in the operating theatre and to ascertain whether there is an established standard to determine appropriate glove size. Methods: A systematic review of the literature was undertaken in accordance with the PRISMA statement using one distinct research question regarding glove fit (INPLASY2025100008). Searches on PubMed, Embase, Cochrane Collaboration of Systematic Reviews and Metanalyses and Google Scholar were performed between 1 May 2022 and 24 January 2023. Studies were assessed for eligibility against pre-defined inclusion and exclusion criteria. Risk of bias was determined using multiple assessment tools. Results: This systematic review included 18 studies, nine of which were high-quality Level I or II trials, and multiple observational analyses. Poor glove fit was consistently associated with reduced manual dexterity, impaired tactile sensitivity, and decreased comfort, while oversized or undersized gloves increased the risk of glove perforation and fatigue. These findings underscore the clinical importance of appropriate glove sizing to optimize surgical performance and safety. Conclusions: There is a scarcity of high-quality studies investigating the relationship of glove fit and performance. Furthermore, there does not appear to be a standard method to determine the optimal glove fit for members of the surgical team, nor are there practical examples of how glove size is determined. Further research in this area is required. Full article
(This article belongs to the Special Issue Advances in Trauma and Orthopedic Surgery: 2nd Edition)
Show Figures

Figure 1

11 pages, 384 KB  
Article
Percutaneous Coronary Interventions in Nonagenarians: Single-Centre Insights
by Gwidon Polak
J. Clin. Med. 2025, 14(20), 7371; https://doi.org/10.3390/jcm14207371 - 18 Oct 2025
Viewed by 414
Abstract
Background/Objectives: Despite the common use of invasive diagnostics and treatment of coronary artery disease (CAD), there are still doubts concerning the disease management method of choice in the population of very old patients. Our goal was to assess the patient profile, feasibility [...] Read more.
Background/Objectives: Despite the common use of invasive diagnostics and treatment of coronary artery disease (CAD), there are still doubts concerning the disease management method of choice in the population of very old patients. Our goal was to assess the patient profile, feasibility of coronary angiography (CAG), effectiveness (successful relieving of the coronary artery’s narrowing or occlusion) of percutaneous coronary intervention (PCI) and safety (mortality and other complications) of both procedures in nonagenarians. Methods: The database of the Dr. E. Warmiński Clinical Hospital of the Bydgoszcz University of Technology was searched for patients aged 90 years and older who underwent CAG and PCI between 2013 and 2023. We retrospectively analysed the case reports of these patients, including reason for hospital admission, course of hospitalisation, procedure data, and complications. Results: A total of 150 nonagenarians meeting the criteria were found, with a mean age of 92 years and 63% being female. A total of 110 patients (73%) were admitted on the basis of acute coronary syndrome (ACS). Upon CAG, 108 patients had obstructive coronary artery disease confirmed, 90% of whom had multivessel disease. In 96 out of 108 of these patients (that is, 89%), PCI was performed successfully in 89 (93%) procedures. Transradial access was used in 112 patients (75%). According to the diagnosis, PCI was performed in all cases (100%) of STEMI patients, in 80% cases of non-ST elevation acute coronary syndrome (NSTE-ACS) patients, and in 27% cases of stable CAD patients. Median time of hospitalisation was 6.5 days (IQR 4–10). In the course of hospitalisation, mortality was 8.7% (13 out of 150), although two cases were non-cardiological in nature. In the PCI group, mortality was 11.5% (11 out of 96); all 11 were treated due to ACS (no deaths in patients with stable ACS). In the STEMI subgroup, mortality was much higher at 33% (4 out of 12, with all 4 admitted with cardiogenic shock). Accordingly, in the NSTEMI group, mortality was 8.97%. Other complications in the PCI group were perforation of coronary artery in 1 case, access site complications in the case of transfemoral access in 10 patients, bleeding requiring transfusion in 2 patients, and contrast-induced nephropathy (CIN) in 4 patients. Conclusions: This analysis demonstrates that the CAG and PCI procedures are feasible and effective in nonagenarians, and the risk of complications is not as great as it was heretofore believed. Full article
(This article belongs to the Section Cardiovascular Medicine)
Show Figures

Figure 1

23 pages, 3860 KB  
Article
Safety Evaluation of Composite Wall Systems Subjected to Projectile Impact
by Nadeem A. Siddiqui, Husain Abbas, Tarek Almusallam and Yousef Al-Salloum
Appl. Sci. 2025, 15(20), 11128; https://doi.org/10.3390/app152011128 - 17 Oct 2025
Viewed by 443
Abstract
This study evaluates the structural safety of composite RC wall systems, which consist of outer and inner RC walls with either an empty or a filled gap, against projectile impacts. The system is considered to have failed if its ballistic limit falls below [...] Read more.
This study evaluates the structural safety of composite RC wall systems, which consist of outer and inner RC walls with either an empty or a filled gap, against projectile impacts. The system is considered to have failed if its ballistic limit falls below the projectile’s striking velocity. To determine this limit, the wall system is transformed into an equivalent monolithic wall of the same total reinforcement and perforation energy. A modified UKAEA formula was employed to estimate this limit. To perform the reliability assessment, as the experiments were limited, over one million composite walls were simulated, and the probability of failure and reliability were estimated. Results show that, by leaving the gap unfilled between equally thick inner and outer walls, safety improves by 49.2% compared to a monolithic wall; the safety increases further to 68.2% and 68.9% by filling the gap with sand and recycled concrete aggregate, respectively. Greater gains occur with unequal wall thicknesses: 62% (no fill), 95% (sand), and 96% (recycled aggregate). Parametric analysis demonstrated the influence of filling density, gap thickness, and wall thickness ratios on system reliability. Overall, the findings confirm the superior protective performance and higher safety of composite wall systems compared to monolithic walls. Full article
Show Figures

Figure 1

11 pages, 2048 KB  
Case Report
Delayed Diagnosis of Acute Appendicitis in the Third Trimester of Pregnancy: Diagnostic Pitfalls, Multisurgical Management, and a Prolonged Postoperative Course—A Multidisciplinary Case Report
by Gabija Didžiokaitė, Aida Kuznecovaitė, Audrius Šileikis and Virginija Paliulytė
Diagnostics 2025, 15(20), 2593; https://doi.org/10.3390/diagnostics15202593 - 14 Oct 2025
Viewed by 1394
Abstract
Background/Objectives: Acute appendicitis is the most common non-obstetric surgical emergency during pregnancy. Diagnosing appendicitis in the third trimester remains especially challenging due to physiological changes that obscure clinical presentation and limit the utility of imaging modalities. These challenges can lead to diagnostic delays, [...] Read more.
Background/Objectives: Acute appendicitis is the most common non-obstetric surgical emergency during pregnancy. Diagnosing appendicitis in the third trimester remains especially challenging due to physiological changes that obscure clinical presentation and limit the utility of imaging modalities. These challenges can lead to diagnostic delays, increasing the risk of severe complications for both mother and fetus. Case presentation: We present a complex case of a 36-year-old pregnant woman at 29 + 4 weeks of gestation who developed acute appendicitis with an atypical clinical course. Her initial symptoms were nonspecific and misattributed to gastrointestinal discomfort related to pregnancy. Her condition progressively worsened, leading to an emergency laparoscopic appendectomy. Intraoperative findings confirmed a perforated, necrotic appendix. Postoperatively, she experienced multiple complications, including ileus, wound dehiscence, and complete eventration of the abdominal wall. These required two additional laparotomies and the application of vacuum-assisted closure (VAC) therapy for effective wound management. Despite the severity of maternal complications and the risk of preterm delivery, a multidisciplinary team provided coordinated care. The patient was delivered vaginally at 34 + 4 weeks using vacuum assistance. The neonate, who developed sepsis, was treated in the neonatal intensive care unit and discharged after 24 days. Both mother and child ultimately recovered. Conclusions: This case highlights the diagnostic complexity of appendicitis in late pregnancy and the potential for severe postoperative complications. Prompt surgical intervention, high clinical suspicion, and a multidisciplinary approach are crucial. Moreover, this report adds to the limited literature on the use of VAC therapy for abdominal eventration in pregnancy, demonstrating its feasibility and safety in selected cases. Full article
Show Figures

Figure 1

41 pages, 7689 KB  
Article
Calculation and Analysis on Mechanical Properties of the Perforated Offshore Casing with Defects
by Zhiqian Xu, Ke Yang, Le Sui, Yanxin Liu and Xiuquan Liu
J. Mar. Sci. Eng. 2025, 13(10), 1948; https://doi.org/10.3390/jmse13101948 - 11 Oct 2025
Viewed by 541
Abstract
Perforation, a common well completion method in oil and gas exploitation, introduces structural defects in casings that alter their mechanical properties. Based on engineering specifications, this study calculates critical loads (i.e., collapse pressure and yield pressure) and the triaxial equivalent stress for casings. [...] Read more.
Perforation, a common well completion method in oil and gas exploitation, introduces structural defects in casings that alter their mechanical properties. Based on engineering specifications, this study calculates critical loads (i.e., collapse pressure and yield pressure) and the triaxial equivalent stress for casings. Four load cases were selected for analysis: uniform external pressure, uniform internal pressure, external pressure with axial compression, and internal pressure with axial tension. The equivalent stresses around circular, elliptical, pentagonal, and hexagonal perforation defects were computed. A self-defined perforation influence coefficient was used to evaluate changes in mechanical performance. Results show that circular defects have the least effect on the mechanical properties of the casing. Maximum equivalent stress occurs along the hole centerline parallel to the casing axis and increases with greater disparity between ellipse axes or smaller polygon angles. High shot density (>24 holes/m) and large phase angle (60°) generally enhance safety, but an optimal combination exists. Under tensile loads near cracked defects, crack propagation may lead to fracture. For elliptical defects with cracks, the Mode I stress intensity factor grows faster with greater axis disparity, accelerating crack tip stress and deformation, and raising fracture risk. Cracks perpendicular to tensile stress influence the stress intensity factor more significantly than parallel ones. Full article
(This article belongs to the Special Issue Offshore Oil and Gas Drilling Equipment and Technology)
Show Figures

Figure 1

10 pages, 3509 KB  
Case Report
Dual Origin of the Cephalic Vein with Double Fenestration: A Case Report
by José Aderval Aragão, Guilherme Felício Matos, Gustavo Henrique Silva da Matta, Iapunira Catarina Sant’Anna Aragão, Felipe Matheus Sant’Anna Aragão, Rudvan Cicotti, Francisco Prado Reis and Deise Maria Furtado de Mendonça
Anatomia 2025, 4(4), 15; https://doi.org/10.3390/anatomia4040015 - 9 Oct 2025
Viewed by 486
Abstract
Background/Objectives: This article discusses the clinical–surgical relevance of vascular anatomical variations, such as fenestrations—the division of a vessel into multiple channels that subsequently rejoin distally. Although rare in peripheral veins, these variations, which originate from the incomplete condensation of the embryonic capillary plexus, [...] Read more.
Background/Objectives: This article discusses the clinical–surgical relevance of vascular anatomical variations, such as fenestrations—the division of a vessel into multiple channels that subsequently rejoin distally. Although rare in peripheral veins, these variations, which originate from the incomplete condensation of the embryonic capillary plexus, can predispose thrombosis and necessitate preoperative recognition to avert complications during routine procedures. This study aims to report a rare case of dual origin and double fenestration of the cephalic vein. Methods: During a cadaveric dissection, a variation of the cephalic vein was identified. Results: In this case, an origin of the cephalic vein was observed arising from the dorsal venous network of the hand. It exhibited a double fenestration in the forearm, where a branch of the medial cutaneous nerve of the forearm perforated it before draining into the brachial vein. The second, a proximal origin, arose from the convergence of two tributaries—one originating from the subcutaneous tissue lateral to the brachial muscle and the other from the biceps brachii muscle, forming a single trunk that drained into the subclavian vein. Conclusions: This rare variation of the cephalic vein (dual origin and fenestration) carries significant hemodynamic implications, including an increased risk of turbulence and thrombosis. The atypical anatomical relationship between the nerve and the fenestrated vein also heightens the potential for iatrogenic injuries. In-depth knowledge of such anomalies is crucial for healthcare professionals to minimize complications and optimize the success of procedures like venous access and arteriovenous fistulas, ultimately ensuring patient safety. Full article
Show Figures

Figure 1

13 pages, 2974 KB  
Article
The Mechanism of Casing Perforation Erosion Under Fracturing-Fluid Flow: An FSI and Strength Criteria Study
by Hui Zhang and Chengwen Wang
Modelling 2025, 6(4), 121; https://doi.org/10.3390/modelling6040121 - 4 Oct 2025
Viewed by 467
Abstract
High-pressure, high-volume fracturing in unconventional reservoirs often induces perforation erosion damage, endangering operational safety. This paper employs fluid–solid coupling theory to analyze the flow characteristics of fracturing fluid inside the casing during fracturing. Combined with strength theory, the stress distribution and variation law [...] Read more.
High-pressure, high-volume fracturing in unconventional reservoirs often induces perforation erosion damage, endangering operational safety. This paper employs fluid–solid coupling theory to analyze the flow characteristics of fracturing fluid inside the casing during fracturing. Combined with strength theory, the stress distribution and variation law are investigated, revealing the mechanical mechanism of casing perforation erosion damage. The results indicate that the structural discontinuity at the entrance of the perforation tunnel causes an increase in fracturing-fluid velocity, and this is where the most severe erosion happens. The stress around the perforation is symmetrically distributed along the perforation axis. The casing inner wall experiences a combined tensile–compressive stress state, while non-perforated regions are under pure tensile stress, with the maximum amplitudes occurring in the 90° and 270° directions. Although the tensile and compressive stress do not exceed the material’s allowable stress, the shear stress exceeds the allowable shear stress, indicating that shear stress failure is likely to initiate at the perforation, inducing erosion. Moreover, under the impact of fracturing fluid, the contact forces at the first and second interfaces of the casing are unevenly distributed, reducing cement bonding capability and compromising casing integrity. The findings provide a theoretical basis for optimizing casing selection. Full article
Show Figures

Figure 1

13 pages, 1008 KB  
Article
Does the Position of the Mandibular Third Molar Have an Effect on the Lingual Bone Morphology? A Cone Beam Computed Tomography Evaluation
by Ezgi Yüceer-Çetiner, Özgür Sakarya, Attila Vural and Dilara Kazan
Diagnostics 2025, 15(18), 2401; https://doi.org/10.3390/diagnostics15182401 - 20 Sep 2025
Viewed by 694
Abstract
Background/Objectives: This study aimed to investigate the association between the position of impacted mandibular third molars and the morphology of the lingual cortical bone using cone beam computed tomography (CBCT), and to determine how impaction depth and angulation influence the risk of lingual [...] Read more.
Background/Objectives: This study aimed to investigate the association between the position of impacted mandibular third molars and the morphology of the lingual cortical bone using cone beam computed tomography (CBCT), and to determine how impaction depth and angulation influence the risk of lingual cortical perforation. Methods: CBCT scans of 120 impacted mandibular third molars from 71 adult patients were retrospectively evaluated. Teeth were classified based on Pell & Gregory’s and Winter’s classifications. Lingual cortical morphology was categorized as undercut, parallel, slanted, or round. The relationship between the root apex and the lingual plate was classified as non-contact, contact, or perforating. Linear measurements included cortical lingual bone thickness and the distance from the apex to the outer surface of the lingual cortex. Results: Lingual bone morphology showed significant associations with both impaction depth and angulation, with parallel morphology more common in deeper and more angulated impactions. Lingual cortical perforation was observed in approximately 30% of the teeth, predominantly at the apex, with horizontal and deeply impacted molars (Class II, Level C) representing the highest-risk configurations. Although cortical thickness and apex-to-cortex distance were significantly smaller in apically perforated cases, no definitive threshold could be established, and these parameters were insufficient as standalone predictors at the cementoenamel junction or mid-root levels. Conclusions: Tooth angulation and impaction depth are significant predictors of lingual bone morphology and perforation risk. CBCT imaging is therefore recommended beyond low-risk cases (Level A, Class I, vertical) to improve preoperative planning, strengthen informed consent, and guide surgical strategies aimed at minimizing complications and enhancing patient safety. Full article
(This article belongs to the Section Medical Imaging and Theranostics)
Show Figures

Figure 1

20 pages, 3835 KB  
Article
Comparative Analysis of Strength Improvement Techniques in Perforated Glass Fiber Reinforced Polymer Plates: Adhesive Filling, Bolt Reinforcement, and Elliptical Perforation Design
by Yiqing Dai, Jiachun Chen, Chao Yu, Ahmed D. Almutairi and Yan Yuan
Materials 2025, 18(18), 4290; https://doi.org/10.3390/ma18184290 - 12 Sep 2025
Cited by 1 | Viewed by 757
Abstract
Due to their high strength-to-weight ratio and corrosion resistance, glass fiber reinforced polymer (GFRP) composites have been used in various civil structures. However, the GFRP profiles may be perforated to allow bolting, wiring, and pipelining, causing stress concentration and safety concerns in load-carrying [...] Read more.
Due to their high strength-to-weight ratio and corrosion resistance, glass fiber reinforced polymer (GFRP) composites have been used in various civil structures. However, the GFRP profiles may be perforated to allow bolting, wiring, and pipelining, causing stress concentration and safety concerns in load-carrying scenarios. A fundamental understanding of the stress concentration mechanisms and the efficacy of mitigation techniques in such anisotropic materials remains limited, particularly for the complex stress states introduced by perforations and mechanical fasteners. This study investigates the effectiveness of three techniques, adhesive filling, bolt reinforcement, and elliptical perforation design, in mitigating stress concentration and enhancing the strength of perforated GFRP plates. The effects of perforation geometry, filler modulus, bolt types, and applied preloads on the stress concentration and bearing capacity are investigated through experimental and finite element analysis. The results reveal that steel bolt reinforcement significantly improves load-bearing capacity, achieving a 13.9% increase in the pultrusion direction and restoring nearly full strength in the transverse direction (4.91 kN vs. unperforated 4.89 kN). Adhesive filling shows limited effectiveness, with minimal load improvement, while elliptical perforations exhibit the lowest performance, reducing strength by 38% compared to circular holes. Stress concentration factors (SCF) vary with hole diameter, peaking at 5.13 for 8 mm holes in the pultrusion direction, and demonstrate distinct sensitivity to filler modulus, with optimal SCF reduction observed at 30–40 GPa. The findings highlight the anisotropic nature of GFRP, emphasizing the importance of reinforcement selection based on loading direction and structural requirements. This study provides critical insights for optimizing perforated GFRP components in modular construction and other civil engineering applications. Full article
Show Figures

Figure 1

Back to TopTop