Sign in to use this feature.

Years

Between: -

Subjects

remove_circle_outline
remove_circle_outline
remove_circle_outline
remove_circle_outline
remove_circle_outline

Journals

Article Types

Countries / Regions

Search Results (13)

Search Parameters:
Keywords = pediatric exercise science

Order results
Result details
Results per page
Select all
Export citation of selected articles as:
44 pages, 1809 KB  
Systematic Review
Pain Neuroscience Education in Children and Adolescents with Chronic Pain: A Systematic Review
by Mónica Pico, Carmen Matey-Rodríguez, Ana Domínguez-García, Noemí Yubero and Alejandro Santos-Lozano
Children 2025, 12(10), 1317; https://doi.org/10.3390/children12101317 - 1 Oct 2025
Abstract
Background/Objectives: Pain neuroscience education (PNE) has demonstrated efficacy in adults with chronic pain, but the pediatric evidence is still developing, despite its increasingly frequent use. Evidence for the effectiveness of PNE in pediatrics remains fragmented across settings and outcomes, which justifies a systematic [...] Read more.
Background/Objectives: Pain neuroscience education (PNE) has demonstrated efficacy in adults with chronic pain, but the pediatric evidence is still developing, despite its increasingly frequent use. Evidence for the effectiveness of PNE in pediatrics remains fragmented across settings and outcomes, which justifies a systematic evaluation focused on children and adolescents. Methods: Following PRISMA, two reviewers independently screened records (PubMed, Web of Science, PEDro; through 21 July 2025), extracted data, and assessed risk of bias (RoB 2 for randomized controlled trials; NIH/CASP for non-randomized studies). Given the heterogeneity, we conducted a structured narrative synthesis (SWiM) and rated the certainty of evidence with GRADE. PROSPERO: CRD420251062922. Results: Eleven studies met the inclusion criteria. PNE consistently improved pain-related knowledge, with effects maintained at follow-up (moderate certainty); effects on pain intensity, function, and emotional outcomes were small and inconsistent (low certainty), with more favorable patterns when PNE was combined with exercise and/or booster sessions. Digital and gamified formats proved feasible and engaging; parental outcomes showed small improvements where measured. Conclusions: PNE is a promising, low-cost, and scalable component of pediatric chronic pain care, strengthening self-efficacy and adaptive coping. Integration into biopsychosocial, multidisciplinary programs—particularly alongside exercise and family involvement—may optimize outcomes. Larger, standardized trials with long-term follow-up and systematic adverse-event reporting are needed to solidify guidance for clinical practice. Full article
Show Figures

Figure 1

15 pages, 867 KB  
Article
Antioxidant-Enzyme Profiles in Youth Athletes: Associations of SOD and GPX with Exercise and Implications for Endothelial Health
by Jonas Haferanke, Sebastian Freilinger, Lisa Baumgartner, Tobias Engl, Maximilian Dettenhofer, Stefanie Huber, Frauke Mühlbauer, Renate Oberhoffer and Thorsten Schulz
Int. J. Mol. Sci. 2025, 26(19), 9532; https://doi.org/10.3390/ijms26199532 - 29 Sep 2025
Abstract
Oxidative stress is a key driver of endothelial dysfunction and early cardiovascular risk. Antioxidant enzymes such as superoxide dismutase (SOD) and glutathione peroxidase (GPX) are vital for vascular protection, especially during growth. While exercise-induced redox adaptations are well established in adults, data in [...] Read more.
Oxidative stress is a key driver of endothelial dysfunction and early cardiovascular risk. Antioxidant enzymes such as superoxide dismutase (SOD) and glutathione peroxidase (GPX) are vital for vascular protection, especially during growth. While exercise-induced redox adaptations are well established in adults, data in pediatric athletes are limited. This cross-sectional study examined associations between training load and systemic antioxidant enzyme activity in 203 youth athletes aged 10–16 years, also considering sex, age, sports discipline, and redox phenotypes. Physical activity was assessed via validated questionnaires and expressed as weekly hours and MET-hours. Fasting blood samples were analyzed for SOD and GPX. Statistical tests included t-test, ANOVA, regression, and k-means clustering. Antioxidant enzyme levels were stable across training volumes, sports disciplines, and age groups. Boys showed significantly higher SOD than girls (259.43 ± 54.02 U/mL vs. 226.93 ± 48.22 U/mL, p < 0.001); GPX levels were similar between sexes. Cluster analysis identified three distinct redox profiles with differing training and sex distributions. No linear association was observed between training load and enzyme activity. Findings suggest that youth athletes exhibit robust antioxidant defenses, with individual and sex-related factors playing a more prominent role than training volume. These results highlight the value of regular physical activity for vascular health during development and the need for longitudinal studies to track redox adaptation. Full article
(This article belongs to the Special Issue Molecular Mechanisms of Endothelial Dysfunction: Fourth Edition)
Show Figures

Graphical abstract

19 pages, 555 KB  
Systematic Review
Neurocognitive Interventions Informed by Cognitive–Behavioral Therapy (CBT) Principles and Physical Exercise for Complex Regional Pain Syndrome: A Systematic Review
by Leidy Tatiana Ordoñez-Mora, Daihana Stefany Quintero-López, Marco Antonio Morales-Osorio, Juan Fernando Gómez-Gómez, Giovanna Patricia Rivas-Tafurt and María Fernanda Serna-Orozco
J. Clin. Med. 2025, 14(19), 6820; https://doi.org/10.3390/jcm14196820 - 26 Sep 2025
Abstract
Background: Complex Regional Pain Syndrome (CRPS) is a chronic pain condition that usually affects a limb following injury or surgery and is characterized by severe pain accompanied by sensory, motor, autonomic, and trophic disturbances. Methods: This systematic review aimed to synthesize the available [...] Read more.
Background: Complex Regional Pain Syndrome (CRPS) is a chronic pain condition that usually affects a limb following injury or surgery and is characterized by severe pain accompanied by sensory, motor, autonomic, and trophic disturbances. Methods: This systematic review aimed to synthesize the available evidence on the effectiveness of physical exercise and neurocognitive interventions grounded in cognitive–behavioral therapy (CBT) principles for the management of CRPS. A comprehensive search was conducted in Medline (via Ovid), LILACS, ScienceDirect, PEDro, OTseeker, and the Cochrane Central Register of Controlled Trials (CENTRAL). Eligible studies included clinical trials, cohort studies, and cross-sectional studies, whereas case reports, pediatric populations, and animal studies were excluded. Fifteen studies met the inclusion criteria. Results: The findings indicated that aerobic exercise was consistently associated with pain reduction and functional improvement. Neurocognitive interventions informed by CBT principles, such as mirror therapy and graded exposure, also demonstrated efficacy in decreasing pain and enhancing functional independence. Most studies supported the effectiveness of these approaches in the management of CRPS. Overall, both physical exercise and neurocognitive interventions grounded in CBT principles produced positive effects on pain modulation, physical function, and daily activity performance. Conclusions: These findings highlight the therapeutic potential of combining physical and psychologically informed interventions for the treatment of CRPS. Full article
Show Figures

Figure 1

14 pages, 527 KB  
Review
Field Tests for Assessing Functional Capacity in Children with Chronic Lung Diseases Other than Asthma: A Scoping Review
by Panagiotis Dalamarinis, Eleni A. Kortianou, Aspasia Mavronasou, Vaia Sapouna, Dafni Moriki and Konstantinos Douros
Healthcare 2025, 13(19), 2417; https://doi.org/10.3390/healthcare13192417 - 24 Sep 2025
Viewed by 79
Abstract
Objective: To synthesize the available evidence on field tests used to assess functional capacity in children with CLDs other than asthma, such as cystic fibrosis (CF), and non-CF bronchiectasis (NCFB). Still, the application and reliability of the field tests in non-asthmatic pediatric CLDs [...] Read more.
Objective: To synthesize the available evidence on field tests used to assess functional capacity in children with CLDs other than asthma, such as cystic fibrosis (CF), and non-CF bronchiectasis (NCFB). Still, the application and reliability of the field tests in non-asthmatic pediatric CLDs populations is scarce. Methods: Three databases (PubMed, Medline via EBSCOhost, and Web of Science) were searched from inception to 20 May 2025. Two researchers independently screened the retrieved articles and rated the methodological quality using the NIH Quality Assessment Tool for Observational Cohort and Cross-Sectional Studies. Information was extracted about study design, field test used, outcomes measured, and methodological quality. Results: Out of 784 records, 8 studies met the inclusion criteria. Most studies focused on CF. Five different field tests were identified: six-minute walk test (6MWT), modified shuttle walk test (mSWT), one-minute sit-to-stand test (1mSTS), three-minute step test (3mST), and TGlittre-P test. The 6MWT (n = 3) and mSWT (n = 2) were the most frequently used and demonstrated good reliability and clinical applicability. Reported outcomes included distance walked, total steps, task’ repetitions, and cardiopulmonary parameters, such as heart rate and perceived exertion of dyspnea/leg fatigue. Conclusions: Field exercise tests appear to be feasible in children with CLDs other than asthma, with most data available in CF. They can be used to monitor functional capacity over time, to assess the effectiveness of rehabilitation programs, and to complement symptom assessment with tools such as the Borg scale. Evidence in NCFB and PCD is still limited, and additional pediatric studies are needed. Full article
(This article belongs to the Special Issue Prevention and Treatment: Focus More on People with Chronic Illness)
Show Figures

Figure 1

19 pages, 3056 KB  
Systematic Review
Effects of Propofol in the Cardiac Conduction System in Electrophysiologic Study: Systematic Review and Meta-Analysis
by Paulo Warpechowski, Rodrigo B. Warpechowski, Barbara A. De Lima, Emanuella F. A. Pinto, Mariana L. S. Bastos, Bruna Eibel, Rubens D. Trindade and Tiago L. Leiria
Anesth. Res. 2025, 2(3), 16; https://doi.org/10.3390/anesthres2030016 - 2 Jul 2025
Viewed by 686
Abstract
Introduction: Propofol is a widely used sedative drug in electrophysiological studies (EPS). However, literature has shown that this drug may interfere with the cardiac conduction system (CCS). Our objective is to evaluate whether propofol interferes with CCS and the inducibility of arrhythmias [...] Read more.
Introduction: Propofol is a widely used sedative drug in electrophysiological studies (EPS). However, literature has shown that this drug may interfere with the cardiac conduction system (CCS). Our objective is to evaluate whether propofol interferes with CCS and the inducibility of arrhythmias during EPS. Method: A systematic review and a meta-analysis were performed. The databases were PubMed, Embase, Web of Science, and Scopus. Rayyan software was used to select the studies. Three Mesh terms were used: Propofol, Cardiac arrhythmias, Electrophysiologic Study, and Cardiac. Cohort studies and randomized clinical trials were included. Results: Only one of the six studies showed four cases where it was impossible to induce arrhythmia. We found no significant difference between propofol and the control group in the analyzed variables: cycle length, atrial-His, His-ventricular, corrected sinus node recovery time, atrial effective refractory factor, and ventricular effective refractory period, with low heterogeneity (I2 = 0% to a maximum of I2 = 8%). A significant difference in favor of the control group was found in the analysis of the atrioventricular node effective refractory period (MD:18.67 {95% CI 4.86 to 32.47} p = 0.008, I2 = 44%). Discussion: The meta-analyzed data in this study showed that propofol possibly does not interfere with CCS, making it a safe drug for this type of procedure. Conclusions: However, extra care should be exercised with pediatric patients when the arrhythmia’s mechanism is automatic. More robust studies are still needed in this class. Full article
Show Figures

Figure 1

20 pages, 362 KB  
Review
Benefits of Physical Activity in Children with Cardiac Diseases—A Concise Summary for Pediatricians
by Alina Costina Luca, Elena Țarcă, Valentina-Georgiana Tănase, Ioana-Alexandra Pădureț, Teodora-Simina Dragoiu, Lăcrămioara Ionela Butnariu, Solange Tamara Roșu, Iulia Cristina Roca and Dana-Elena Mîndru
Children 2024, 11(12), 1432; https://doi.org/10.3390/children11121432 - 26 Nov 2024
Cited by 3 | Viewed by 2049
Abstract
A physically active lifestyle offers multiple benefits, including lowering the risk of cardiovascular disease, lowering body-mass index (BMI), and, last but not least, improving the quality of life. However, there are still disincentives to physical activity in children with heart diseases due to [...] Read more.
A physically active lifestyle offers multiple benefits, including lowering the risk of cardiovascular disease, lowering body-mass index (BMI), and, last but not least, improving the quality of life. However, there are still disincentives to physical activity in children with heart diseases due to the high protection of parents and the scarcity of data in the literature. The purpose of this paper is to help pediatricians and pediatric cardiologists identify the type of physical activity allowed in children with congenital cardiac malformations, thus minimizing the risk of major adverse effects, such as acute coronary syndrome and sudden cardiac death. Therefore, we searched various electronic databases, such as PubMed, ScienceDirect, and Embase. We selected 61 articles published between 2008–2024. These articles included data on pediatric patients, from newborn to adolescent age. We decided to choose the 2008 study because of its focus on the essential role of education in schools regarding physical activity and the prevention of complications from sedentary lifestyles. Subsequently, we analyzed the data available in the literature up to 2024 regarding the type, intensity, and duration of exercise for patients with various congenital heart malformations. The conclusions of this review are presented based on the category of heart disease. There are differences in the free practice of sports in children with cardiomyopathies, atrioventricular block, arrhythmias with a genetic substrate, valvulopathies, and cyanogenic and non-cyanogenic congenital malformations. For example, children with arrhythmogenic right ventricle cardiomyopathy are not allowed to participate in sports competitions, but they can perform low physical activity for 150 min/week—golf, table tennis, and photography. However, it is recognized that a physically active lifestyle correlates with a decreased risk of cardiovascular diseases, body mass index, and an improvement in the quality of life. Children with congenital heart disease who are active have improved their cardiovascular systems. Full article
9 pages, 262 KB  
Review
Physical Exercise and Executive Function in the Pediatric Overweight and Obesity Population: A Systematic Review Protocol
by Enrique Cerda-Vega, Nuria Pérez-Romero, Sergio Araya Sierralta, Antonio Hernández-Mendo, Rafael E. Reigal, Rodrigo Ramirez-Campillo, Cristian Martínez-Salazar, Rodrigo Campos-Jara, Cristián Arellano-Roco, Christian Campos-Jara, Victoria Hernández-Cifuentes and Falonn Contreras-Osorio
Sports 2024, 12(7), 180; https://doi.org/10.3390/sports12070180 - 26 Jun 2024
Cited by 4 | Viewed by 2540
Abstract
Background: Executive function is often altered in overweight/obese children and adolescents, which has a negative impact on their learning and daily life. Furthermore, research has shown the benefits of physical exercise in improving cognitive performance. This protocol aims to define in a detailed [...] Read more.
Background: Executive function is often altered in overweight/obese children and adolescents, which has a negative impact on their learning and daily life. Furthermore, research has shown the benefits of physical exercise in improving cognitive performance. This protocol aims to define in a detailed and structured manner the procedures that will be conducted for the development of a systematic review of the literature aimed at evaluating the effects of physical exercise on the executive functions of children and adolescents (≤18 years) with overweight/obesity in comparison with peers in control groups. Methods: The Web of Science, PubMed, Scopus, and EBSCO databases will be searched for longitudinal studies that have at least one experimental and one control group using pre- and post-intervention measures of executive function, including working memory, inhibition, and cognitive flexibility in the pediatric population who are overweight or obese. The risk of bias and certainty of evidence will be assessed using Cochrane RoB2 and GRADE, respectively. Furthermore, Der Simonian–Laird’s random effects model will be employed for meta-analyses. The effect sizes will be calculated with 95% confidence intervals, and p values < 0.05 indicate statistical significance for each dimension of executive function in the different groups before and after the intervention. Discussion: The results of this review may be useful for education and health professionals to design treatment plans for overweight/obese children and adolescents, offering potential benefits related to the learning and cognitive abilities of this population. PROSPERO registration number: CRD42023391420. Full article
32 pages, 2440 KB  
Systematic Review
Application of Virtual Reality-Assisted Exergaming on the Rehabilitation of Children with Cerebral Palsy: A Systematic Review and Meta-Analysis
by Muhammad Abubaker Tobaiqi, Emad Ali Albadawi, Hammad Ali Fadlalmola and Muayad Saud Albadrani
J. Clin. Med. 2023, 12(22), 7091; https://doi.org/10.3390/jcm12227091 - 14 Nov 2023
Cited by 18 | Viewed by 7208
Abstract
Background: Rehabilitation programs for children with cerebral palsy (CP) aim to improve their motor and cognitive skills through repeated and progressively challenging exercises. However, these exercises can be tedious and demotivating, which can affect the effectiveness and feasibility of the programs. To overcome [...] Read more.
Background: Rehabilitation programs for children with cerebral palsy (CP) aim to improve their motor and cognitive skills through repeated and progressively challenging exercises. However, these exercises can be tedious and demotivating, which can affect the effectiveness and feasibility of the programs. To overcome this problem, virtual reality VR-assisted exergaming has emerged as a novel modality of physiotherapy that combines fun and motivation with physical activity. VR exergaming allows children with CP to perform complex movements in a secure and immersive environment, where they can interact with virtual objects and scenarios. This enhances their active engagement and learning, as well as their self-confidence and enjoyment. We aim to provide a comprehensive overview of the current state of research on VR exergaming for CP rehabilitation. The specific objectives are: To identify and describe the existing studies that have investigated the effects of VR exergaming on motor function and participation outcomes in children with CP. In addition, we aim to identify and discuss the main gaps, challenges, and limitations in the current research on VR exergaming for CP rehabilitation. Finally, we aim to provide recommendations and suggestions for future research and practice in this field. Methods: In June 2023, we conducted a systematic search on Scopus, Web of Science, PubMed, Cochrane, and Embase for randomized trials and cohort studies that applied VR-assisted exergaming to rehabilitating patients with CP. The inclusion criteria encompassed the following: (1) Randomized controlled trials (RCTs) and cohort studies involving the rehabilitation of children with CP; (2) the application of VR-based exergaming on the rehabilitation; (3) in comparison with conventional rehabilitation/usual care. The quality of the selected RCTs was evaluated using Cochrane’s tool for risk of bias assessment bias includes. Whereas the quality of cohort studies was assessed using the National Institutes of Health (NIH) tool. Results: The systematic search of databases retrieved a total of 2576 studies. After removing 863 duplicates, 1713 studies underwent title and abstract screening, and 68 studies were then selected as eligible for full-text screening. Finally, 45 studies were involved in this review (n = 1580), and 24 of those were included in the quantitative analysis. The majority of the included RCTs had a low risk of bias regarding study reporting, participants’ attrition, and generating a random sequence. Nearly half of the RCTs ensured good blinding of outcomes assessors. However, almost all the RCTs were unclear regarding the blinding of the participants and the study personnel. The 2020 retrospective cohort study conducted at Samsung Changwon Hospital, investigating the effects of virtual reality-based rehabilitation on upper extremity function in children with cerebral palsy, demonstrated fair quality in its methodology and findings. VR-assisted exergaming was more effective than conventional physiotherapy in improving the Gross Motor Function Measurement (GMFM)-88 score (MD = 0.81; 95% CI [0.15, 1.47], p-value = 0.02) and the GMFM walking and standing dimensions (MD = 1.45; 95% CI [0.48, 2.24], p-value = 0.003 and MD = 3.15; 95% CI [0.87, 5.42], p-value = 0.007), respectively. The mobility and cognitive domains of the Pediatric Evaluation of Disability Inventory score (MD = 1.32; 95% CI [1.11, 1.52], p-value < 0.001) and (MD = 0.81; 95% CI [0.50, 1.13], p-value < 0.0001) were also improved. The Canadian Occupational Performance Measure performance domain (MD = 1.30; 95% CI [1.04, 1.56], p-value < 0.001), the WeeFunctional Independence Measure total score (MD = 6.67; 95% CI [6.36, 6.99], p-value < 0.0001), and the Melbourne Assessment of Unilateral Upper Limb Function-2 score (p-value < 0.001) improved as well. This new intervention is similarly beneficial as conventional therapy in improving other efficacy measures. Conclusions: Our findings suggest that VR-assisted exergaming may have some advantages over conventional rehabilitation in improving CP children’s functioning and performance in daily life activities, upper and lower limb mobility, and cognition. VR-assisted exergaming seems to be as effective as conventional physiotherapy in the other studied function measures. With its potential efficacy, better feasibility, no reported side effects, and entertaining experience, VR-assisted exergaming may be a viable complementary approach to conventional physiotherapy in rehabilitating children with CP. Full article
(This article belongs to the Section Clinical Rehabilitation)
Show Figures

Figure 1

10 pages, 2320 KB  
Systematic Review
Efficacy of Liraglutide in Obesity in Children and Adolescents: Systematic Review and Meta-Analysis of Randomized Controlled Trials
by Alejandra Cornejo-Estrada, Carlos Nieto-Rodríguez, Darwin A. León-Figueroa, Emilly Moreno-Ramos, Cielo Cabanillas-Ramirez and Joshuan J. Barboza
Children 2023, 10(2), 208; https://doi.org/10.3390/children10020208 - 25 Jan 2023
Cited by 14 | Viewed by 7213
Abstract
In the past few decades, childhood obesity has become a significant global health issue, impacting around 107.7 million children and adolescents globally. There is currently minimal usage of pharmacological therapies for childhood obesity in the pediatric population. This research assessed the efficacy of [...] Read more.
In the past few decades, childhood obesity has become a significant global health issue, impacting around 107.7 million children and adolescents globally. There is currently minimal usage of pharmacological therapies for childhood obesity in the pediatric population. This research assessed the efficacy of liraglutide in treating childhood and adolescent obesity. Until 20 October 2022, a systematic literature review was done utilizing PubMed, Scopus, Web of Science, and Embase databases. The search phrases “liraglutide”, “pediatric obesity”, “children”, and “adolescents” were utilized. Using the search method, a total of 185 articles were found. Three studies demonstrating liraglutide’s effectiveness in treating child and adolescent obesity were included. The selected research was done in the United States. As an intervention, liraglutide was administered to 296 participants at a maximal dosage of 3.0 mg. All examined trials were in phase 3. This comprehensive analysis revealed no clinically significant differences between liraglutide and body weight (kg; MD −2.62; 95%CI −6.35 to 1.12; p = 0.17) and body mass index (kg/m2; MD −0.80; 95%CI −2.33 to 0.73, p = 0.31). There was no evidence that liraglutide increased hypoglycemia episodes (RR 1.08; 95%CI 0.37 to 3.15; p = 0.79), or side consequences. However, it was shown that the medicine might help reduce BMI and weight combined with a healthy diet and regular exercise. A lifestyle change may have favorable consequences that will be assessed in the future for adjunctive therapy. PROSPERO database (CRD42022347472) Full article
(This article belongs to the Special Issue Metabolic and Nutritional Diseases in Children)
Show Figures

Figure 1

15 pages, 2987 KB  
Article
Global Trends in Scientific Research on Pediatric Obesity
by Silvia Coronado-Ferrer, Antonia Ferrer-Sapena, Rafael Aleixandre-Benavent, Juan Carlos Valderrama Zurián and Lourdes Castelló Cogollos
Int. J. Environ. Res. Public Health 2022, 19(3), 1251; https://doi.org/10.3390/ijerph19031251 - 23 Jan 2022
Cited by 13 | Viewed by 4952
Abstract
(1) Introduction: The aim of this study was to analyze scientific production, collaboration among countries, and research topics focusing on pediatric obesity. (2) Methods: The papers that were included in the study were retrieved from the Web of Science Core Collection from Clarivate [...] Read more.
(1) Introduction: The aim of this study was to analyze scientific production, collaboration among countries, and research topics focusing on pediatric obesity. (2) Methods: The papers that were included in the study were retrieved from the Web of Science Core Collection from Clarivate Analytics. A bibliometric analysis of several focuses, including journals of publication, subject categories, most frequent author keywords, and journal impact factors, was conducted. Social network analysis was used to recognize collaboration groups between countries and the co-occurrences of author keywords. (3) Results: A total of 12,171 research articles were published in 2036 journals classified under a variety of subject areas, with pediatrics (27.7%), nutrition and dietetics (18.5%), and public environmental and occupational health (18.4%) accounting for the most frequent study areas, and Pediatric Obesity (309), the International Journal of Obesity (299), and BMC Public Health being the most productive journals. The main challenges identified for pediatric obesity include general topics such as physical activity, nutrition, diet, and prevention as well as other more specific challenges such as metabolic syndrome, insulin resistance, eating behavior, and cardiovascular diseases. (4) Conclusions: We observed a growth rate in the number of published articles of 59.8%, which serves as evidence of the importance of the topic. The number of funded papers also doubled from 2010 to 2019. There has been significant global collaboration on the topic, with countries across five continents being involved. The results of the thematic analysis reveal the importance of exercise and nutrition-related topics along with specialized health terms and terms related to public health. Full article
Show Figures

Figure 1

14 pages, 16415 KB  
Review
Influence of Chronic Exposure to Exercise on Heart Rate Variability in Children and Adolescents Affected by Obesity: A Systematic Review and Meta-Analysis
by Rodrigo M. Dias, Íbis A. P. Moraes, Maria T. A. P. Dantas, Deborah C. G. L. Fernani, Anne M. G. G. Fontes, Ana C. Silveira, Viviani Barnabé, Marcelo Fernandes, Patrícia M. Martinelli, Carlos B. M. Monteiro, David M. Garner, Luiz C. Abreu and Talita D. Silva
Int. J. Environ. Res. Public Health 2021, 18(21), 11065; https://doi.org/10.3390/ijerph182111065 - 21 Oct 2021
Cited by 9 | Viewed by 5105
Abstract
Background: Sedentary lifestyles are increasingly common amongst children, and insufficient physical activity is a global epidemic estimated to contribute to future incapacities and potential deaths. Objective: We aimed to increase the amount of evidence concerning the effect of chronic exposure to exercise on [...] Read more.
Background: Sedentary lifestyles are increasingly common amongst children, and insufficient physical activity is a global epidemic estimated to contribute to future incapacities and potential deaths. Objective: We aimed to increase the amount of evidence concerning the effect of chronic exposure to exercise on heart rate variability in children and adolescents affected by obesity. Methods: A systematic review commenced following the PRISMA guidelines developed by Web of Science, Virtual Health Library, PubMed, Cochrane Library, Embase, Ovid, Medline Complete, and Scopus using keywords obtained from the Descriptors in Health Sciences and Medical Subject Headlines (MeSH) terms. We considered (1) Population: Pediatric individuals affected by obesity; (2) Intervention: Exercise; (3) Control: Pre-intervention and sedentary; (4) Outcomes: Clearly presented primary parameters; and (5) Studies: Clinical trials, case controls, case reports, and case series. Results: 11 articles were involved and predominantly included procedures observed during approximately 12 weeks with a distribution of three sessions per week, each session being 30–60 min of aerobic exercise; additionally, the exercise grades were typically completed at a percentage of subjects’ maximum heart rates. The meta-analyses displayed a significant effect on the domains of time (R-R interval, SDNN, rMSSD), frequency (HF ms2, HF (n.u.), LF/HF), and the non-linear index (SD1). Conclusions: Chronic exposure to exercise influences heart rate variability in children and adolescents affected by obesity by elevating the variability and parasympathetic activity and improving the sympathetic-vagal balance. Exercises should be recommended for the improvement of cardiac autonomic modulation to prevent the likelihood of further chronic diseases. Full article
Show Figures

Figure 1

13 pages, 6441 KB  
Article
Association of Diet, Physical Activity Guidelines and Cardiometabolic Risk Markers in Children
by Mercedes Gil-Campos, Alexandra Pérez-Ferreirós, Francisco Jesús Llorente-Cantarero, Augusto Anguita-Ruiz, Juan José Bedoya-Carpente, Anton Kalén, Luis A. Moreno, Gloria Bueno, Ángel Gil, Concepción M. Aguilera and Rosaura Leis
Nutrients 2021, 13(9), 2954; https://doi.org/10.3390/nu13092954 - 25 Aug 2021
Cited by 5 | Viewed by 3815
Abstract
The aim was to identify different dietary and physical activity (PA) patterns in 5- to 14-year-old children with a high prevalence of overweight and obesity using cluster analysis based on their adherence to the Spanish Society of Community Nutrition dietary guidelines and levels [...] Read more.
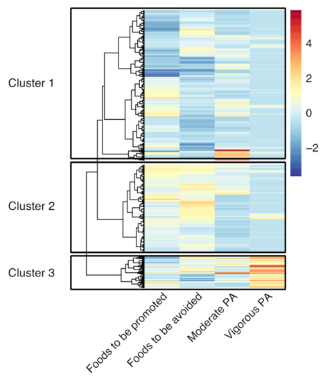
The aim was to identify different dietary and physical activity (PA) patterns in 5- to 14-year-old children with a high prevalence of overweight and obesity using cluster analysis based on their adherence to the Spanish Society of Community Nutrition dietary guidelines and levels of PA, and to determine their associations with age, sex, body composition, and cardiometabolic risk markers. In 549 children, hierarchical cluster analysis was used to identify subgroups with similar adherence to dietary recommendations and level of PA. Three clusters were identified: Cluster 1, with the lowest level of vigorous PA and adherence to dietary recommendations; Cluster 2, with the lowest levels of moderate and vigorous PA and the highest adherence to dietary recommendations; and Cluster 3, with the highest level of PA, especially vigorous PA and a medium level adherence to dietary recommendations. Cluster 3 had lower total body fat and higher lean body mass percentages than Cluster 2. Cluster 2 had lower high-density lipoprotein cholesterol and higher low-density lipoprotein cholesterol levels than Cluster 1. The results from our study suggest that it is important to consider adherence to PA recommendations together with adherence to dietary guidelines to understand patterns of obesogenic habits in pediatric populations with high prevalence of overweight and obesity. Full article
(This article belongs to the Section Nutrition and Public Health)
Show Figures

Figure 1

9 pages, 200 KB  
Review
Pediatric Exercise Testing: Value and Implications of Peak Oxygen Uptake
by Paolo T. Pianosi, Robert I. Liem, Robert G. McMurray, Frank J. Cerny, Bareket Falk and Han C. G. Kemper
Children 2017, 4(1), 6; https://doi.org/10.3390/children4010006 - 24 Jan 2017
Cited by 21 | Viewed by 8288
Abstract
Peak oxygen uptake (peak V ˙ O 2 ) measured by clinical exercise testing is the benchmark for aerobic fitness. Aerobic fitness, estimated from maximal treadmill exercise, is a predictor of mortality in adults. Peak V ˙ O 2 was shown to predict [...] Read more.
Peak oxygen uptake (peak V ˙ O 2 ) measured by clinical exercise testing is the benchmark for aerobic fitness. Aerobic fitness, estimated from maximal treadmill exercise, is a predictor of mortality in adults. Peak V ˙ O 2 was shown to predict longevity in patients aged 7–35 years with cystic fibrosis over 25 years ago. A surge of exercise studies in young adults with congenital heart disease over the past decade has revealed significant prognostic information. Three years ago, the first clinical trial in children with pulmonary arterial hypertension used peak V ˙ O 2 as an endpoint that likewise delivered clinically relevant data. Cardiopulmonary exercise testing provides clinicians with biomarkers and clinical outcomes, and researchers with novel insights into fundamental biological mechanisms reflecting an integrated physiological response hidden at rest. Momentum from these pioneering observations in multiple disease states should impel clinicians to employ similar methods in other patient populations; e.g., sickle cell disease. Advances in pediatric exercise science will elucidate new pathways that may identify novel biomarkers. Our initial aim of this essay is to highlight the clinical relevance of exercise testing to determine peak V ˙ O 2 , and thereby convince clinicians of its merit, stimulating future clinical investigators to broaden the application of exercise testing in pediatrics. Full article
Back to TopTop