Sign in to use this feature.

Years

Between: -

Subjects

remove_circle_outline
remove_circle_outline
remove_circle_outline
remove_circle_outline

Journals

Article Types

Countries / Regions

Search Results (102)

Search Parameters:
Keywords = pannexin-1

Order results
Result details
Results per page
Select all
Export citation of selected articles as:
16 pages, 2914 KB  
Article
Expression of Connexins 37/40 and Pannexin 1 in Early Human and Yotari (Dab1−/−) Meninges Development
by Marko Puljiz, Natalija Filipović, Nela Kelam, Anita Racetin, Yu Katsuyama and Katarina Vukojević
Biomedicines 2025, 13(12), 3088; https://doi.org/10.3390/biomedicines13123088 - 15 Dec 2025
Viewed by 406
Abstract
Background/Objectives: The meninges, the protective membranes covering the central nervous system, undergo complex developmental processes that are critical for CNS integrity and function. Connexin 37 (Cx37) and 40 (Cx40), members of the connexin family of gap junction proteins, have been implicated in [...] Read more.
Background/Objectives: The meninges, the protective membranes covering the central nervous system, undergo complex developmental processes that are critical for CNS integrity and function. Connexin 37 (Cx37) and 40 (Cx40), members of the connexin family of gap junction proteins, have been implicated in various physiological and pathological processes. They play a critical role in cell–cell communication. The aim of our study was to investigate the expression of connexins Cx37, Cx40, and Panx1 in the meninges of both human and murine models (yotari and wild type) at the 6th week/E13.5 and 8th week/E15.5 of developmental stages. Methods: Human embryonic tissues (6th–8th week, n = 4 for the 6th week and n = 4 for the 8th week) and mouse embryos (yotari Dab1/ and wild type, E13.5–E15.5) were collected and fixed in 4% paraformaldehyde. Paraffin sections were stained for Cx37, Cx40, and Panx1 using immunofluorescence. Images were analyzed in ImageJ, and statistical comparisons were performed using one-way ANOVA with Tukey’s post hoc test (p < 0.05). Results: Cx37 was consistently expressed across all developmental stages, with the highest threshold area percentage observed at E13.5 and E15.5 in murine leptomeninges, demonstrating statistically significant differences compared to controls (p < 0.05) and notably from corresponding human stages (p < 0.001). Strong Cx37 staining intensity at E13.5 was noted in both wild-type and yot mice, while human leptomeninges displayed mild staining at the 6th week of development. In contrast, both human and murine pachymeninges exhibited moderate Cx37 expression. Additionally, the expression of Cx37 in wild-type mice surpassed that of human samples at both E13.5 and E15.5 stages (p < 0.01 and p < 0.001, respectively). For the developing dura mater, Cx37 expression peaked at E15.5 in yot mice, significantly different from both wild-type and human dura mater (p < 0.01 and p < 0.05). Cx40 expression was highest in the leptomeninges at E15.5. Panx1 was similarly expressed across stages, with the highest threshold area percent observed in wild-type leptomeninges and pachymeninges at E15.5, showing significant differences compared to yot mice and human samples (p < 0.05). Both leptomeninges and pachymeninges exhibited mild Panx1 staining at E13.5, while stronger staining was observed at E15.5 in murine samples, contrasting with mild intensity in human counterparts. Conclusions: These findings highlight the implications of Dab1 deficiency for the expression of gap junction proteins during meninges development, implicating their importance in intercellular communication that is essential for normal meningeal and neurodevelopmental processes. Full article
(This article belongs to the Section Neurobiology and Clinical Neuroscience)
Show Figures

Figure 1

13 pages, 8750 KB  
Article
Type II Cells in the Human Carotid Body Display P2X7 Receptor and Pannexin-1 Immunoreactivity
by Marcos Anache, Ramón Méndez, Olivia García-Suárez, Patricia Cuendias, Graciela Martínez-Barbero, Elda Alba, Teresa Cobo, Iván Suazo, José A. Vega, José Martín-Cruces and Yolanda García-Mesa
Biomolecules 2025, 15(11), 1523; https://doi.org/10.3390/biom15111523 - 29 Oct 2025
Cited by 1 | Viewed by 2344
Abstract
The carotid body is a peripheral chemoreceptor that consists of clusters of chemoreceptive type I cells, glia-like type II cells, afferent and efferent nerves, and sinusoidal capillaries and arterioles. Cells and nerves communicate through reciprocal chemical synapses and electrical coupling that form a [...] Read more.
The carotid body is a peripheral chemoreceptor that consists of clusters of chemoreceptive type I cells, glia-like type II cells, afferent and efferent nerves, and sinusoidal capillaries and arterioles. Cells and nerves communicate through reciprocal chemical synapses and electrical coupling that form a “tripartite synapse,” which allows for the process of sensory stimuli within the carotid body involving neurotransmission, autocrine, and paracrine pathways. In this network there are a variety of neurotransmitters and neuromodulators including adenosine 5′-triphosphate (ATP). Carotid body cells and nerve fibre terminals express ATP receptors, i.e., purinergic receptors. Here we used double immunofluorescence associated with laser confocal microscopy to detect the ATP receptor P2X7 and pannexin 1 (an ATP permeable channel) in the human carotid body, as well as the petrosal and cervical sympathetic ganglia. Immunofluorescence for P2X7r and pannexin 1 forms a broad cellular network within the glomeruli of the carotid body, whose pattern corresponds to that of type II cells. Moreover, both P2X7r and pannexin 1 were also detected in nerve profiles. In the petrosal ganglion, the distribution of P2X7r was restricted to satellite glial cells, whereas in the cervical sympathetic ganglion, P2X7r was found in neurons and glial satellite cells. The role of this purinergic receptor in the carotid body, if any, remains to be elucidated, but it probably provides new evidence for gliotransmission. Full article
Show Figures

Figure 1

26 pages, 984 KB  
Review
Emerging Role of Tripartite Synaptic Transmission in the Pathomechanism of Autosomal-Dominant Sleep-Related Hypermotor Epilepsy
by Tomoka Oka, Ruri Okubo, Eishi Motomura and Motohiro Okada
Int. J. Mol. Sci. 2025, 26(19), 9671; https://doi.org/10.3390/ijms26199671 - 3 Oct 2025
Viewed by 922
Abstract
Autosomal-dominant sleep-related hypermotor epilepsy (ADSHE) was the first distinct genetic epilepsy proven to be caused by mutation of the CHRNA4 gene, originally reported in 1994. In the past three decades, pathomechanisms of ADSHE associated with mutant nicotinic acetylcholine receptors (nAChRs) have been explored [...] Read more.
Autosomal-dominant sleep-related hypermotor epilepsy (ADSHE) was the first distinct genetic epilepsy proven to be caused by mutation of the CHRNA4 gene, originally reported in 1994. In the past three decades, pathomechanisms of ADSHE associated with mutant nicotinic acetylcholine receptors (nAChRs) have been explored via various studies, including in vitro experiments and genetic rodent models. However, findings emphasize that functional abnormalities of ADSHE-mutant nAChRs alone cannot generate ictogenesis; rather, development of abnormalities in various other transmission systems induced by ADSHE-mutant nAChRs during the neurodevelopmental process before the ADSHE onset is involved in development of epileptogenesis/ictogenesis. Intra-thalamic GABAergic disinhibition induced by loss-of-function of S284L-mutant nAChRs (S286L-mutant nAChRs in rat ADSHE models) contributes to enhancing propagation of physiological ripple-burst high-frequency oscillation (HFO) and Erk signaling during sleep, leading to enhancement of the trafficking of pannexin1, connexin43, and P2X7 purinergic receptor to the astroglial plasma membrane. The combination of activation of physiological ripple-HFO and upregulation of astroglial hemichannels under the GABAergic disinhibition plays an important role in generation of epileptogenic fast-ripple-HFO during sleep. Therefore, loss-of-function of the S284L-mutation alone cannot drive ictogenesis but contributes to the development of epileptogenesis as an initial abnormality. Based on these recent findings using genetic rat ADSHE models, harboring the rat S286L-mutant Chrna4 corresponding to the human S284L-mutant CHRNA4, this report proposes hypothetical pathomechanisms of ADSHE. Full article
Show Figures

Figure 1

19 pages, 1877 KB  
Article
Abscopal Brain Proteomic Changes Associated with Microbiome Alterations Induced by Gastrointestinal Acute Radiation Syndrome in Swine
by Kathleen Hatch, Timothy S. Horseman, Babita Parajuli, Erin K. Murphy, Robert N. Cole, Robert N. O’Meally, Daniel P. Perl, David M. Burmeister and Diego Iacono
Int. J. Mol. Sci. 2025, 26(17), 8121; https://doi.org/10.3390/ijms26178121 - 22 Aug 2025
Cited by 1 | Viewed by 867
Abstract
Emerging research highlights the gut microbiota’s critical role in modulating brain activity via the gut–brain axis. This study explores whether targeted gastrointestinal irradiation induces abscopal effects on the brain proteome, revealing microbiota-mediated neurobiological changes. Male Sinclair minipigs were randomized to receive either sham [...] Read more.
Emerging research highlights the gut microbiota’s critical role in modulating brain activity via the gut–brain axis. This study explores whether targeted gastrointestinal irradiation induces abscopal effects on the brain proteome, revealing microbiota-mediated neurobiological changes. Male Sinclair minipigs were randomized to receive either sham treatment (n = 6) or 8 Gy lower hemibody (gut-targeted) irradiation (n = 5). Over 14 days, rectal swabs were collected to monitor microbiota dynamics, followed by frontal cortex proteomic analysis. Irradiation altered gut microbiota composition, notably reducing Chlamydiae and Firmicutes phyla, while increasing Coriobacteriaceae and Acinetobacter. Proteomic analysis identified 75 differentially abundant proteins in the frontal cortex, including a significant decrease in pannexin-1 (PANX1), suggesting modulation of the NLRP3 inflammasome pathway. Functional enrichment analysis revealed immune and neurotransmission-related changes linked to microbial shifts. These results demonstrate that gut-targeted radiation can remotely affect brain protein expression, emphasizing the microbiota’s role in neuroimmune regulation and pointing to novel therapeutic opportunities in gut–brain axis disorders. Full article
(This article belongs to the Special Issue Emerging Roles of the Gut-Brain Axis (GBA) in Health and Disease)
Show Figures

Figure 1

21 pages, 3323 KB  
Article
Subcortical Circuits Among Pedunculopontine Nucleus, Thalamus and Basal Ganglia Play Important Roles in Paroxysmal Arousal in Genetic Rat Models of Autosomal Dominant Sleep-Related Hypermotor Epilepsy
by Ruri Okubo, Eishi Motomura and Motohiro Okada
Int. J. Mol. Sci. 2025, 26(12), 5522; https://doi.org/10.3390/ijms26125522 - 9 Jun 2025
Cited by 1 | Viewed by 1101
Abstract
A part of autosomal dominant sleep-related hypermotor epilepsy (ADSHE) is caused by mutant CHRNA4. The pathomechanisms underlying motor seizures followingly brief/sudden awakening (paroxysmal arousal) in ADSHE seizures remain to be clarified. This study determined extracellular levels of ACh and L-glutamate in the pedunculopontine [...] Read more.
A part of autosomal dominant sleep-related hypermotor epilepsy (ADSHE) is caused by mutant CHRNA4. The pathomechanisms underlying motor seizures followingly brief/sudden awakening (paroxysmal arousal) in ADSHE seizures remain to be clarified. This study determined extracellular levels of ACh and L-glutamate in the pedunculopontine nucleus (PPN) and its projection regions, including the thalamus and basal ganglia, during wakefulness, slow-wave sleep (SWS) and paroxysmal arousal of transgenic rats bearing rat S286L-mutant Chrna4 (S286L-TG), corresponding to human S284L-mutant CHRNA4, using microdialysis. The expression of connexin43 and pannexin1 in the plasma membrane of the PPN was determined using capillary immunoblotting. The expressions of connexin43 and pannexin1 in the PPN plasma membrane of S286L-TG were larger than the wild type. The extracellular L-glutamate levels in the PPN and projection regions of S286L-TG consistently increased during both wakefulness and SWS compared to the wild type. The extracellular levels of ACh and L-glutamate in the PPN and projection regions decreased accompaning SWS in the wild type. In S286L-TG, this decreasing extracellular ACh level was observed, whereas decreasing L-glutamate level was impaired. Both extracellular levels of ACh and L-glutamate in the PPN and projection regions drastically increased during paroxysmal arousal. Hemichannel inhibitors suppressed the increasing releases of ACh and L-glutamate induced by paroxysmal arousal but decreased and did not affect extracellular levels of L-glutamate and ACh during wakefulness and SWS, respectively. In particular, under hemichannels inhibition, decreasing L-glutamate release accompanying SWS was observed in S286L-TG. This study elucidated that enhanced hemichannels are predominantly involved in the dysfunction of glutamatergic transmission compared to AChergic transmission during the interictal stage in S286L-TG, whereas the hyperactivation of hemichannels contributes to the generation of paroxysmal arousal. Therefore, the hyperactivated excitatory tripartite synaptic transmission associated with hemichannels in the PPN and projection regions plays important roles in epileptogenesis/ictogenesis in S286L-TG. Full article
(This article belongs to the Special Issue Molecular Research in Epilepsy and Epileptogenesis—2nd Edition)
Show Figures

Figure 1

23 pages, 1287 KB  
Review
Can the Tumor Microenvironment Alter Ion Channels? Unraveling Their Role in Cancer
by Rosaria Gentile, Davide Feudi, Luana Sallicandro and Andrea Biagini
Cancers 2025, 17(7), 1244; https://doi.org/10.3390/cancers17071244 - 6 Apr 2025
Cited by 3 | Viewed by 2423
Abstract
Neoplastic cells are characterized by metabolic reprogramming, known as the Warburg effect, in which glucose metabolism is predominantly directed toward aerobic glycolysis, with reduced mitochondrial oxidative phosphorylation and increased lactate production even in the presence of oxygen. This phenomenon provides cancer cells with [...] Read more.
Neoplastic cells are characterized by metabolic reprogramming, known as the Warburg effect, in which glucose metabolism is predominantly directed toward aerobic glycolysis, with reduced mitochondrial oxidative phosphorylation and increased lactate production even in the presence of oxygen. This phenomenon provides cancer cells with a proliferative advantage, allowing them to rapidly produce energy (in the form of ATP) and generate metabolic intermediates necessary for the biosynthesis of macromolecules essential for cell growth. It is important to understand the role of ion channels in the tumor context since they participate in various physiological processes and in the regulation of the tumor microenvironment. These changes may contribute to the development and transformation of cancer cells, as well as affect the communication between cells and the surrounding microenvironment, including impaired or altered expression and functionality of ion channels. Therefore, the aim of this review is to elucidate the impact of the tumor microenvironment on the electrical properties of the cellular membranes in several cancers as a possible therapeutic target. Full article
Show Figures

Figure 1

16 pages, 3188 KB  
Article
Cold Exposure Rejuvenates the Metabolic Phenotype of Panx1−/− Mice
by Filippo Molica, Avigail Ehrlich, Graziano Pelli, Olga M. Rusiecka, Christophe Montessuit, Marc Chanson and Brenda R. Kwak
Biomolecules 2024, 14(9), 1058; https://doi.org/10.3390/biom14091058 - 25 Aug 2024
Cited by 1 | Viewed by 2533
Abstract
Pannexin1 (Panx1) ATP channels are important in adipocyte biology, potentially influencing energy storage and expenditure. We compared the metabolic phenotype of young (14 weeks old) and mature (20 weeks old) wild-type (WT) and Panx1−/− mice exposed or not to cold (6 °C) [...] Read more.
Pannexin1 (Panx1) ATP channels are important in adipocyte biology, potentially influencing energy storage and expenditure. We compared the metabolic phenotype of young (14 weeks old) and mature (20 weeks old) wild-type (WT) and Panx1−/− mice exposed or not to cold (6 °C) during 28 days, a condition promoting adipocyte browning. Young Panx1−/− mice weighed less and exhibited increased fat mass, improved glucose tolerance, and lower insulin sensitivity than WT mice. Their energy expenditure and respiratory exchange ratio (RER) were increased, and their fatty acid oxidation decreased. These metabolic effects were no longer observed in mature Panx1−/− mice. The exposure of mature mice to cold exacerbated their younger metabolic phenotype. The white adipose tissue (WAT) of cold-exposed Panx1−/− mice contained more small-sized adipocytes, but, in contrast to WT mice, white adipocytes did not increase their expression of Ucp1 nor of other markers of browning adipocytes. Interestingly, Glut4 expression was already enhanced in the WAT of young Panx1−/− mice kept at 22 °C as compared to WT mice. Thus, Panx1 deletion exerts overall beneficial metabolic effects in mice that are pre-adapted to chronic cold exposure. Panx1−/− mice show morphological characteristics of WAT browning, which are exacerbated upon cold exposure, an effect that appears to be associated with Ucp1-independent thermogenesis. Full article
Show Figures

Figure 1

18 pages, 2716 KB  
Article
Age-Dependent Activation of Pannexin1 Function Contributes to the Development of Epileptogenesis in Autosomal Dominant Sleep-related Hypermotor Epilepsy Model Rats
by Kouji Fukuyama, Eishi Motomura and Motohiro Okada
Int. J. Mol. Sci. 2024, 25(3), 1619; https://doi.org/10.3390/ijms25031619 - 28 Jan 2024
Cited by 6 | Viewed by 2035
Abstract
To explore the processes of epileptogenesis/ictogenesis, this study determined the age-dependent development of the functional abnormalities in astroglial transmission associated with pannexin1-hemichannel using a genetic rat model of autosomal dominant sleep-related hypermotor epilepsy (ADSHE) named ‘S286L-TG’. Pannexin1 expression in the plasma membrane of [...] Read more.
To explore the processes of epileptogenesis/ictogenesis, this study determined the age-dependent development of the functional abnormalities in astroglial transmission associated with pannexin1-hemichannel using a genetic rat model of autosomal dominant sleep-related hypermotor epilepsy (ADSHE) named ‘S286L-TG’. Pannexin1 expression in the plasma membrane of primary cultured cortical astrocytes and the orbitofrontal cortex (OFC), which is an ADSHE focus region, were determined using capillary immunoblotting. Astroglial D-serine releases induced by artificial high-frequency oscillation (HFO)-evoked stimulation, the removal of extracellular Ca2+, and the P2X7 receptor agonist (BzATP) were determined using ultra-high performance liquid chromatography (UHPLC). The expressions of pannexin1 in the plasma membrane fraction of the OFC in S286L-TG at four weeks old were almost equivalent when compared to the wild type. The pannexin1 expression in the OFC of the wild type non-statistically decreased age-dependently, whereas that in S286L-TG significantly increased age-dependently, resulting in relatively increasing pannexin1 expression from the 7- (at the onset of interictal discharge) and 10-week-old (after the ADSHE seizure onset) S286L-TG compared to the wild type. However, no functional abnormalities of astroglial pannexin1 expression or D-serine release through the pannexin1-hemichannels from the cultured astrocytes of S286L-TG could be detected. Acutely HFO-evoked stimulation, such as physiological ripple burst (200 Hz) and epileptogenic fast ripple burst (500 Hz), frequency-dependently increased both pannexin1 expression in the astroglial plasma membrane and astroglial D-serine release. Neither the selective inhibitors of pannexin1-hemichannel (10PANX) nor connexin43-hemichannel (Gap19) affected astroglial D-serine release during the resting stage, whereas HFO-evoked D-serine release was suppressed by both inhibitors. The inhibitory effect of 10PANX on the ripple burst-evoked D-serine release was more predominant than that of Gap19, whereas fast ripple burst-evoked D-serine release was predominantly suppressed by Gap19 rather than 10PANX. Astroglial D-serine release induced by acute exposure to BzATP was suppressed by 10PANX but not by Gap19. These results suggest that physiological ripple burst during the sleep spindle plays important roles in the organization of some components of cognition in healthy individuals, but conversely, it contributes to the initial development of epileptogenesis/ictogenesis in individuals who have ADSHE vulnerability via activation of the astroglial excitatory transmission associated with pannexin1-hemichannels. Full article
(This article belongs to the Special Issue Molecular Research in Epilepsy and Epileptogenesis)
Show Figures

Figure 1

25 pages, 8398 KB  
Article
Anti-Inflammatory Properties of Eugenol in Lipopolysaccharide-Induced Macrophages and Its Role in Preventing β-Cell Dedifferentiation and Loss Induced by High Glucose-High Lipid Conditions
by Esmaeel Ghasemi Gojani, Bo Wang, Dong-Ping Li, Olga Kovalchuk and Igor Kovalchuk
Molecules 2023, 28(22), 7619; https://doi.org/10.3390/molecules28227619 - 16 Nov 2023
Cited by 13 | Viewed by 3947
Abstract
Inflammation is a natural immune response to injury, infection, or tissue damage. It plays a crucial role in maintaining overall health and promoting healing. However, when inflammation becomes chronic and uncontrolled, it can contribute to the development of various inflammatory conditions, including type [...] Read more.
Inflammation is a natural immune response to injury, infection, or tissue damage. It plays a crucial role in maintaining overall health and promoting healing. However, when inflammation becomes chronic and uncontrolled, it can contribute to the development of various inflammatory conditions, including type 2 diabetes. In type 2 diabetes, pancreatic β-cells have to overwork and the continuous impact of a high glucose, high lipid (HG-HL) diet contributes to their loss and dedifferentiation. This study aimed to investigate the anti-inflammatory effects of eugenol and its impact on the loss and dedifferentiation of β-cells. THP-1 macrophages were pretreated with eugenol for one hour and then exposed to lipopolysaccharide (LPS) for three hours to induce inflammation. Additionally, the second phase of NLRP3 inflammasome activation was induced by incubating the LPS-stimulated cells with adenosine triphosphate (ATP) for 30 min. The results showed that eugenol reduced the expression of proinflammatory genes, such as IL-1β, IL-6 and cyclooxygenase-2 (COX-2), potentially by inhibiting the activation of transcription factors NF-κB and TYK2. Eugenol also demonstrated inhibitory effects on the levels of NLRP3 mRNA and protein and Pannexin-1 (PANX-1) activation, eventually impacting the assembly of the NLRP3 inflammasome and the production of mature IL-1β. Additionally, eugenol reduced the elevated levels of adenosine deaminase acting on RNA 1 (ADAR1) transcript, suggesting its role in post-transcriptional mechanisms that regulate inflammatory responses. Furthermore, eugenol effectively decreased the loss of β-cells in response to HG-HL, likely by mitigating apoptosis. It also showed promise in suppressing HG-HL-induced β-cell dedifferentiation by restoring β-cell-specific biomarkers. Further research on eugenol and its mechanisms of action could lead to the development of therapeutic interventions for inflammatory disorders and the preservation of β-cell function in the context of type 2 diabetes. Full article
(This article belongs to the Special Issue Natural Products and Analogues with Promising Biological Profiles)
Show Figures

Figure 1

19 pages, 2355 KB  
Review
Intercellular Communication in Airway Epithelial Cell Regeneration: Potential Roles of Connexins and Pannexins
by Mehdi Badaoui and Marc Chanson
Int. J. Mol. Sci. 2023, 24(22), 16160; https://doi.org/10.3390/ijms242216160 - 10 Nov 2023
Cited by 5 | Viewed by 2423
Abstract
Connexins and pannexins are transmembrane proteins that can form direct (gap junctions) or indirect (connexons, pannexons) intercellular communication channels. By propagating ions, metabolites, sugars, nucleotides, miRNAs, and/or second messengers, they participate in a variety of physiological functions, such as tissue homeostasis and host [...] Read more.
Connexins and pannexins are transmembrane proteins that can form direct (gap junctions) or indirect (connexons, pannexons) intercellular communication channels. By propagating ions, metabolites, sugars, nucleotides, miRNAs, and/or second messengers, they participate in a variety of physiological functions, such as tissue homeostasis and host defense. There is solid evidence supporting a role for intercellular signaling in various pulmonary inflammatory diseases where alteration of connexin/pannexin channel functional expression occurs, thus leading to abnormal intercellular communication pathways and contributing to pathophysiological aspects, such as innate immune defense and remodeling. The integrity of the airway epithelium, which is the first line of defense against invading microbes, is established and maintained by a repair mechanism that involves processes such as proliferation, migration, and differentiation. Here, we briefly summarize current knowledge on the contribution of connexins and pannexins to necessary processes of tissue repair and speculate on their possible involvement in the shaping of the airway epithelium integrity. Full article
(This article belongs to the Special Issue Epithelial Ion Transport in Health and Disease)
Show Figures

Figure 1

14 pages, 6981 KB  
Article
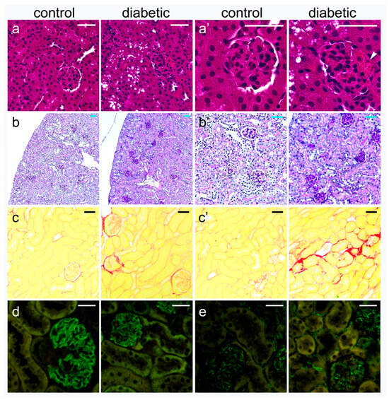
Connexin 37, 40, 43 and Pannexin 1 Expression in the Gastric Mucosa of Patients with Systemic Sclerosis
by Berna Pavic, Marin Ogorevc, Katarina Boric, Dubravka Vukovic, Mirna Saraga-Babic and Snjezana Mardesic
Biomedicines 2023, 11(9), 2487; https://doi.org/10.3390/biomedicines11092487 - 7 Sep 2023
Cited by 13 | Viewed by 1634
Abstract
Systemic sclerosis (SSc) is an autoimmune disease characterized by fibrosis of the skin and internal organs. Although its pathogenesis is not fully understood, connexins (Cxs) and pannexins (Panx) could be involved in the process of fibrosis. We analyzed the protein expression of Cx37, [...] Read more.
Systemic sclerosis (SSc) is an autoimmune disease characterized by fibrosis of the skin and internal organs. Although its pathogenesis is not fully understood, connexins (Cxs) and pannexins (Panx) could be involved in the process of fibrosis. We analyzed the protein expression of Cx37, Cx40, Cx43, and Panx1 in the gastric mucosa of patients with SSc and healthy volunteers, using immunofluorescence staining. Protein levels of Cx37 were slightly increased, while the levels of Cx40 were significantly decreased in the lamina propria of the gastric mucosa of SSc patients compared to the controls. The changes were proportional to SSc severity, with the most prominent changes found in patients with severe diffuse cutaneous SSc. No differences in Cx43 or Panx1 levels were found between the analyzed groups of samples. The lack of changes in Cx43 expression, which has been previously associated with fibrosis, could be due to the weak expression of Cx43 in the gastric mucosa in general. Further studies on full-thickness gastric biopsies containing muscle layers and animal SSc models are needed to fully elucidate the role of Cxs and Panxs in SSc-associated fibrosis. Full article
(This article belongs to the Special Issue Gap Junctions and the Connexin Protein Family in Health and Disease)
Show Figures

Figure 1

20 pages, 4817 KB  
Article
The Pannexin 1 Channel and the P2X7 Receptor Are in Complex Interplay to Regulate the Release of Soluble Ectonucleotidases in the Murine Bladder Lamina Propria
by Mafalda S. L. Aresta Branco, Alejandro Gutierrez Cruz, Lauren E. Peri and Violeta N. Mutafova-Yambolieva
Int. J. Mol. Sci. 2023, 24(12), 9964; https://doi.org/10.3390/ijms24129964 - 9 Jun 2023
Cited by 7 | Viewed by 2374
Abstract
The bladder urothelium releases ATP into the lamina propria (LP) during filling, which can activate P2X receptors on afferent neurons and trigger the micturition reflex. Effective ATP concentrations are largely dependent on metabolism by membrane-bound and soluble ectonucleotidases (s-ENTDs), and the latter are [...] Read more.
The bladder urothelium releases ATP into the lamina propria (LP) during filling, which can activate P2X receptors on afferent neurons and trigger the micturition reflex. Effective ATP concentrations are largely dependent on metabolism by membrane-bound and soluble ectonucleotidases (s-ENTDs), and the latter are released in the LP in a mechanosensitive manner. Pannexin 1 (PANX1) channel and P2X7 receptor (P2X7R) participate in urothelial ATP release and are physically and functionally coupled, hence we investigated whether they modulate s-ENTDs release. Using ultrasensitive HPLC-FLD, we evaluated the degradation of 1,N6-etheno-ATP (eATP, substrate) to eADP, eAMP, and e-adenosine (e-ADO) in extraluminal solutions that were in contact with the LP of mouse detrusor-free bladders during filling prior to substrate addition, as an indirect measure of s-ENDTS release. Deletion of Panx1 increased the distention-induced, but not the spontaneous, release of s-ENTDs, whereas activation of P2X7R by BzATP or high concentration of ATP in WT bladders increased both. In Panx1−/− bladders or WT bladders treated with the PANX1 inhibitory peptide 10Panx, however, BzATP had no effect on s-ENTDS release, suggesting that P2X7R activity depends on PANX1 channel opening. We concluded, therefore, that P2X7R and PANX1 are in complex interaction to regulate s-ENTDs release and maintain suitable ATP concentrations in the LP. Thus, while stretch-activated PANX1 hinders s-ENTDS release possibly to preserve effective ATP concentration at the end of bladder filling, P2X7R activation, presumably in cystitis, would facilitate s-ENTDs-mediated ATP degradation to counteract excessive bladder excitability. Full article
(This article belongs to the Special Issue The Role of P2X7 Receptor in Human Health and Diseases)
Show Figures

Figure 1

17 pages, 1646 KB  
Article
Pannexin-1 Modulates Inhibitory Transmission and Hippocampal Synaptic Plasticity
by Francisca García-Rojas, Carolina Flores-Muñoz, Odra Santander, Pamela Solis, Agustín D. Martínez, Álvaro O. Ardiles and Marco Fuenzalida
Biomolecules 2023, 13(6), 887; https://doi.org/10.3390/biom13060887 - 25 May 2023
Cited by 8 | Viewed by 2910
Abstract
Pannexin-1 (Panx1) hemichannel is a non-selective transmembrane channel that may play important roles in intercellular signaling by allowing the permeation of ions and metabolites, such as ATP. Although recent evidence shows that the Panx1 hemichannel is involved in controlling excitatory synaptic transmission, the [...] Read more.
Pannexin-1 (Panx1) hemichannel is a non-selective transmembrane channel that may play important roles in intercellular signaling by allowing the permeation of ions and metabolites, such as ATP. Although recent evidence shows that the Panx1 hemichannel is involved in controlling excitatory synaptic transmission, the role of Panx1 in inhibitory transmission remains unknown. Here, we studied the contribution of Panx1 to the GABAergic synaptic efficacy onto CA1 pyramidal neurons (PyNs) by using patch–clamp recordings and pharmacological approaches in wild-type and Panx1 knock-out (Panx1-KO) mice. We reported that blockage of the Panx1 hemichannel with the mimetic peptide 10Panx1 increases the synaptic level of endocannabinoids (eCB) and the activation of cannabinoid receptors type 1 (CB1Rs), which results in a decrease in hippocampal GABAergic efficacy, shifting excitation/inhibition (E/I) balance toward excitation and facilitating the induction of long-term potentiation. Our finding provides important insight unveiling that Panx1 can strongly influence the overall neuronal excitability and play a key role in shaping synaptic changes affecting the amplitude and direction of plasticity, as well as learning and memory processes. Full article
(This article belongs to the Special Issue Connexins, Pannexins, and Homologous Channel-Forming Proteins)
Show Figures

Graphical abstract

16 pages, 3038 KB  
Article
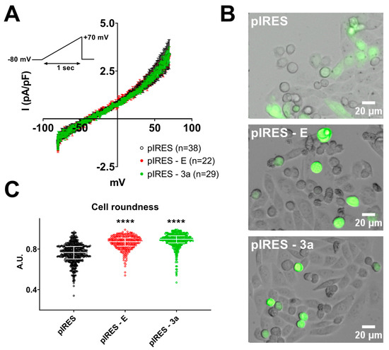
SARS-CoV-2 E and 3a Proteins Are Inducers of Pannexin Currents
by Barbara B. R. Oliveira-Mendes, Malak Alameh, Béatrice Ollivier, Jérôme Montnach, Nicolas Bidère, Frédérique Souazé, Nicolas Escriou, Flavien Charpentier, Isabelle Baró, Michel De Waard and Gildas Loussouarn
Cells 2023, 12(11), 1474; https://doi.org/10.3390/cells12111474 - 25 May 2023
Cited by 4 | Viewed by 2936
Abstract
Controversial reports have suggested that SARS-CoV E and 3a proteins are plasma membrane viroporins. Here, we aimed at better characterizing the cellular responses induced by these proteins. First, we show that expression of SARS-CoV-2 E or 3a protein in CHO cells gives rise [...] Read more.
Controversial reports have suggested that SARS-CoV E and 3a proteins are plasma membrane viroporins. Here, we aimed at better characterizing the cellular responses induced by these proteins. First, we show that expression of SARS-CoV-2 E or 3a protein in CHO cells gives rise to cells with newly acquired round shapes that detach from the Petri dish. This suggests that cell death is induced upon expression of E or 3a protein. We confirmed this by using flow cytometry. In adhering cells expressing E or 3a protein, the whole-cell currents were not different from those of the control, suggesting that E and 3a proteins are not plasma membrane viroporins. In contrast, recording the currents on detached cells uncovered outwardly rectifying currents much larger than those observed in the control. We illustrate for the first time that carbenoxolone and probenecid block these outwardly rectifying currents; thus, these currents are most probably conducted by pannexin channels that are activated by cell morphology changes and also potentially by cell death. The truncation of C-terminal PDZ binding motifs reduces the proportion of dying cells but does not prevent these outwardly rectifying currents. This suggests distinct pathways for the induction of these cellular events by the two proteins. We conclude that SARS-CoV-2 E and 3a proteins are not viroporins expressed at the plasma membrane. Full article
(This article belongs to the Section Cellular Pathology)
Show Figures

Figure 1

21 pages, 1999 KB  
Review
Probenecid, an Old Drug with Potential New Uses for Central Nervous System Disorders and Neuroinflammation
by Claudia García-Rodríguez, Paula Mujica, Javiera Illanes-González, Araceli López, Camilo Vargas, Juan C. Sáez, Arlek González-Jamett and Álvaro O. Ardiles
Biomedicines 2023, 11(6), 1516; https://doi.org/10.3390/biomedicines11061516 - 24 May 2023
Cited by 36 | Viewed by 9435
Abstract
Probenecid is an old uricosuric agent used in clinics to treat gout and reduce the renal excretion of antibiotics. In recent years, probenecid has gained attention due to its ability to interact with membrane proteins such as TRPV2 channels, organic anion transporters, and [...] Read more.
Probenecid is an old uricosuric agent used in clinics to treat gout and reduce the renal excretion of antibiotics. In recent years, probenecid has gained attention due to its ability to interact with membrane proteins such as TRPV2 channels, organic anion transporters, and pannexin 1 hemichannels, which suggests new potential therapeutic utilities in medicine. Some current functions of probenecid include their use as an adjuvant to increase the bioavailability of several drugs in the Central Nervous System (CNS). Numerous studies also suggest that this drug has important neuroprotective, antiepileptic, and anti-inflammatory properties, as evidenced by their effect against neurological and neurodegenerative diseases. In these studies, the use of probenecid as a Panx1 hemichannel blocker to reduce neuroinflammation is highlighted since neuroinflammation is a major trigger for diverse CNS alterations. Although the clinical use of probenecid has declined over the years, advances in its use in preclinical research indicate that it may be useful to improve conventional therapies in the psychiatric field where the drugs used have a low bioavailability, either because of a deficient passage through the blood–brain barrier or a high efflux from the CNS or also a high urinary clearance. This review summarizes the history, pharmacological properties, and recent research uses of probenecid and discusses its future projections as a potential pharmacological strategy to intervene in neurodegeneration as an outcome of neuroinflammation. Full article
Show Figures

Graphical abstract

Back to TopTop