Sign in to use this feature.

Years

Between: -

Subjects

remove_circle_outline
remove_circle_outline
remove_circle_outline
remove_circle_outline

Journals

Article Types

Countries / Regions

Search Results (7)

Search Parameters:
Keywords = p-PDHA1

Order results
Result details
Results per page
Select all
Export citation of selected articles as:
17 pages, 5357 KB  
Article
The Complex of p-Tyr42 RhoA and p-p65/RelA in Response to LPS Regulates the Expression of Phosphoglycerate Kinase 1
by Oyungerel Dogsom, Amir Hamza, Shohel Mahmud, Jung-Ki Min, Yoon-Beom Lee and Jae-Bong Park
Antioxidants 2023, 12(12), 2090; https://doi.org/10.3390/antiox12122090 - 8 Dec 2023
Cited by 3 | Viewed by 2400
Abstract
Inflammation plays a crucial role in tumorigenesis, primarily mediated by NF-κB. RhoA GTPases are instrumental in regulating the activation of NF-κB. Specifically, the phosphorylation of Tyrosine 42 on RhoA ensures the activation of NF-κB by directly activating the IKKβ associated with IKKγ (NEMO). [...] Read more.
Inflammation plays a crucial role in tumorigenesis, primarily mediated by NF-κB. RhoA GTPases are instrumental in regulating the activation of NF-κB. Specifically, the phosphorylation of Tyrosine 42 on RhoA ensures the activation of NF-κB by directly activating the IKKβ associated with IKKγ (NEMO). This study aimed to uncover the molecular mechanism through which p-Tyrosine 42 RhoA, in conjunction with NF-κB, promotes tumorigenesis. Notably, we observed that p-Tyrosine 42 RhoA co-immunoprecipitated with the p-Ser 536 p65/RelA subunit in NF-κB in response to LPS. Moreover, both p-Tyrosine 42 RhoA and p-p65/RelA translocated to the nucleus, where they formed a protein complex associated with the promoter of phosphoglycerate kinase 1 (PGK1) and regulated the expression of PGK1. In addition, p-p65/RelA and p-Tyr42 RhoA co-immunoprecipitated with p300 histone acetyltransferase. Intriguingly, PGK1 exhibited an interaction with β-catenin, PKM1 and PKM2. Of particular interest, si-PGK1 led to a reduction in the levels of β-catenin and phosphorylated pyruvate dehydrogenase A1 (p-PDHA1). We also found that PGK1 phosphorylated β-catenin at the Thr551 and Ser552 residues. These findings discovered that PGK1 may play a role in transcriptional regulation, alongside other transcription factors. Full article
(This article belongs to the Section Health Outcomes of Antioxidants and Oxidative Stress)
Show Figures

Figure 1

18 pages, 2964 KB  
Article
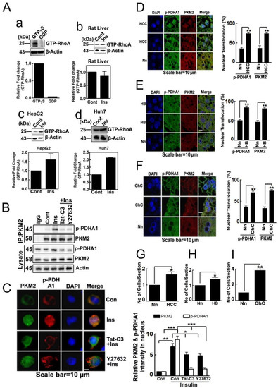
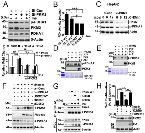
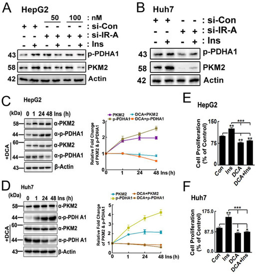
Association of Phosphorylated Pyruvate Dehydrogenase with Pyruvate Kinase M2 Promotes PKM2 Stability in Response to Insulin
by Abu Jubayer Hossain, Rokibul Islam, Jong-Bok Seo, Hwee-Seon Park, Jong-Il Kim, Vikas Kumar, Keun Woo Lee and Jae-Bong Park
Int. J. Mol. Sci. 2023, 24(18), 13697; https://doi.org/10.3390/ijms241813697 - 5 Sep 2023
Cited by 1 | Viewed by 2974
Abstract
Insulin is a crucial signalling molecule that primarily functions to reduce blood glucose levels through cellular uptake of glucose. In addition to its role in glucose homeostasis, insulin has been shown to regulate cell proliferation. Specifically, insulin enhances the phosphorylation of pyruvate dehydrogenase [...] Read more.
Insulin is a crucial signalling molecule that primarily functions to reduce blood glucose levels through cellular uptake of glucose. In addition to its role in glucose homeostasis, insulin has been shown to regulate cell proliferation. Specifically, insulin enhances the phosphorylation of pyruvate dehydrogenase E1α (PDHA1) at the Ser293 residue and promotes the proliferation of HepG2 hepatocellular carcinoma cells. Furthermore, we previously observed that p-Ser293 PDHA1 bound with pyruvate kinase M2 (PKM2) as confirmed by coimmunoprecipitation. In this study, we used an in silico analysis to predict the structural conformation of the two binding proteins. However, the function of the protein complex remained unclear. To investigate further, we treated cells with si-PDHA1 and si-PKM2, which led to a reduction in PKM2 and p-Ser293 PDHA1 levels, respectively. Additionally, we found that the PDHA S293A dephospho-mimic reduced PKM2 levels and its associated enzyme activity. Treatment with MG132 and leupeptin impeded the PDHA1 S293A-mediated PKM2 reduction. These results suggest that the association between p-PDHA1 and PKM2 promotes their stability and protects them from protein degradation. Of interest, we observed that p-PDHA1 and PKM2 were localized in the nucleus in liver cancer patients. Under insulin stimulation, the knockdown of both PDHA1 and PKM2 led to a reduction in the expression of common genes, including KDMB1. These findings suggest that p-PDHA1 and PKM2 play a regulatory role in these proteins’ expression and induce tumorigenesis in response to insulin. Full article
(This article belongs to the Section Molecular Endocrinology and Metabolism)
Show Figures

Figure 1

23 pages, 4939 KB  
Article
Glaucoma-Associated CDR1 Peptide Promotes RGC Survival in Retinal Explants through Molecular Interaction with Acidic Leucine Rich Nuclear Phosphoprotein 32A (ANP32A)
by Carsten Schmelter, Kristian Nzogang Fomo, Alina Brueck, Natarajan Perumal, Sascha D. Markowitsch, Gokul Govind, Thomas Speck, Norbert Pfeiffer and Franz H. Grus
Biomolecules 2023, 13(7), 1161; https://doi.org/10.3390/biom13071161 - 22 Jul 2023
Viewed by 3981
Abstract
Glaucoma is a complex, multifactorial optic neuropathy mainly characterized by the progressive loss of retinal ganglion cells (RGCs) and their axons, resulting in a decline of visual function. The pathogenic molecular mechanism of glaucoma is still not well understood, and therapeutic strategies specifically [...] Read more.
Glaucoma is a complex, multifactorial optic neuropathy mainly characterized by the progressive loss of retinal ganglion cells (RGCs) and their axons, resulting in a decline of visual function. The pathogenic molecular mechanism of glaucoma is still not well understood, and therapeutic strategies specifically addressing the neurodegenerative component of this ocular disease are urgently needed. Novel immunotherapeutics might overcome this problem by targeting specific molecular structures in the retina and providing direct neuroprotection via different modes of action. Within the scope of this research, the present study showed for the first time beneficial effects of the synthetic CDR1 peptide SCTGTSSDVGGYNYVSWYQ on the viability of RGCs ex vivo in a concentration-dependent manner compared to untreated control explants (CTRL, 50 µg/mL: p < 0.05 and 100 µg/mL: p < 0.001). Thereby, this specific peptide was identified first as a potential biomarker candidate in the serum of glaucoma patients and was significantly lower expressed in systemic IgG molecules compared to healthy control subjects. Furthermore, MS-based co-immunoprecipitation experiments confirmed the specific interaction of synthetic CDR1 with retinal acidic leucine-rich nuclear phosphoprotein 32A (ANP32A; p < 0.001 and log2 fold change > 3), which is a highly expressed protein in neurological tissues with multifactorial biological functions. In silico binding prediction analysis revealed the N-terminal leucine-rich repeat (LRR) domain of ANP32A as a significant binding site for synthetic CDR1, which was previously reported as an important docking site for protein-protein interactions (PPI). In accordance with these findings, quantitative proteomic analysis of the retinae ± CDR1 treatment resulted in the identification of 25 protein markers, which were significantly differentially distributed between both experimental groups (CTRL and CDR1, p < 0.05). Particularly, acetyl-CoA biosynthesis I-related enzymes (e.g., DLAT and PDHA1), as well as cytoskeleton-regulating proteins (e.g., MSN), were highly expressed by synthetic CDR1 treatment in the retina; on the contrary, direct ANP32A-interacting proteins (e.g., NME1 and PPP2R4), as well as neurodegenerative-related markers (e.g., CEND1), were identified with significant lower abundancy in the CDR1-treated retinae compared to CTRL. Furthermore, retinal protein phosphorylation and histone acetylation were also affected by synthetic CDR1, which are both partially controlled by ANP32A. In conclusion, the synthetic CDR1 peptide provides a great translational potential for the treatment of glaucoma in the future by eliciting its neuroprotective mechanism via specific interaction with ANP32A’s N terminal LRR domain. Full article
(This article belongs to the Special Issue Functional Peptides and Their Interactions)
Show Figures

Figure 1

12 pages, 5648 KB  
Article
Cuproptosis-Related Genes Are Associated with Cell Cycle and Serve as the Prognostic Signature for Clear Cell Renal Cell Carcinoma
by Tuanjie Guo, Jian Zhang, Zhihao Yuan, Heting Tang, Tao Wang, Xiang Wang and Siteng Chen
J. Clin. Med. 2022, 11(24), 7507; https://doi.org/10.3390/jcm11247507 - 18 Dec 2022
Cited by 2 | Viewed by 2395
Abstract
Cuproptosis is a newly discovered type of cell death. The role and potential mechanism of Cuproptosis-related genes (CRGs) in the prognosis of cancer patients are not fully understood. In this study, we included two cohorts of clear cell renal cell carcinoma patients, TCGA [...] Read more.
Cuproptosis is a newly discovered type of cell death. The role and potential mechanism of Cuproptosis-related genes (CRGs) in the prognosis of cancer patients are not fully understood. In this study, we included two cohorts of clear cell renal cell carcinoma patients, TCGA and E-MTAB-1980. The TCGA cohort is used as a training set to construct a CRG signature using the LASSO-cox regression analysis, and E-MTAB-1980 is used as a cohort for verification. A total of eight genes (FDX1, LIAS, LIPT1, DLAT, PDHA1, MTF1, GLS, CDKN2A) were screened to construct a prognostic model in the TCGA cohort. There is a significant difference in OS (p < 0.0001) between the high and low cuproptosis score group, and a similar difference is also observed in the OS (p = 0.0054) of the E-MTAB-1980 cohort. The area under the ROC curves (AUC) were 0.87, 0.82, and 0.78 at 1, 3, and 5 years in the TCGA cohort, respectively. Finally, gene set enrichment analysis revealed that CRGs were associated with cell cycle and mitotic signaling pathways. Full article
(This article belongs to the Special Issue New Advances in Clinical Genetics and Genetic Epidemiology)
Show Figures

Figure 1

21 pages, 4205 KB  
Article
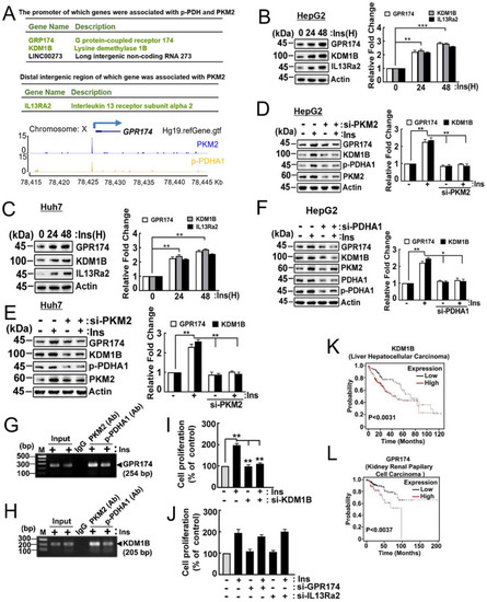
Pyruvate Dehydrogenase A1 Phosphorylated by Insulin Associates with Pyruvate Kinase M2 and Induces LINC00273 through Histone Acetylation
by Abu Jubayer Hossain, Rokibul Islam, Jae-Gyu Kim, Oyungerel Dogsom, Kim Cuong Cap and Jae-Bong Park
Biomedicines 2022, 10(6), 1256; https://doi.org/10.3390/biomedicines10061256 - 27 May 2022
Cited by 8 | Viewed by 4442
Abstract
Insulin potently promotes cell proliferation and anabolic metabolism along with a reduction in blood glucose levels. Pyruvate dehydrogenase (PDH) plays a pivotal role in glucose metabolism. Insulin increase PDH activity by attenuating phosphorylated Ser293 PDH E1α (p-PDHA1) in normal liver tissue. In contrast [...] Read more.
Insulin potently promotes cell proliferation and anabolic metabolism along with a reduction in blood glucose levels. Pyruvate dehydrogenase (PDH) plays a pivotal role in glucose metabolism. Insulin increase PDH activity by attenuating phosphorylated Ser293 PDH E1α (p-PDHA1) in normal liver tissue. In contrast to normal hepatocytes, insulin enhanced p-PDHA1 level and induced proliferation of hepatocellular carcinoma HepG2 cells. Here, we attempted to find a novel function of p-PDHA1 in tumorigenesis upon insulin stimulation. We found that p-Ser293 E1α, but not the E2 or E3 subunit of pyruvate dehydrogenase complex (PDC), co-immunoprecipitated with pyruvate kinase M2 (PKM2) upon insulin. Of note, the p-PDHA1 along with PKM2 translocated to the nucleus. The p-PDHA1/PKM2 complex was associated with the promoter of long intergenic non-protein coding (LINC) 00273 gene (LINC00273) and recruited p300 histone acetyl transferase (HAT) and ATP citrate lyase (ACL), leading to histone acetylation. Consequently, the level of transcription factor ZEB1, an epithelial–mesenchymal transition (EMT) marker, was promoted through increased levels of LINC00273, resulting in cell migration upon insulin. p-PDHA1, along with PKM2, may be crucial for transcriptional regulation of specific genes through epigenetic regulation upon insulin in hepatocarcinoma cells. Full article
Show Figures

Figure 1

16 pages, 7751 KB  
Article
A Novel Cuproptosis-Related Prognostic Gene Signature and Validation of Differential Expression in Clear Cell Renal Cell Carcinoma
by Zilong Bian, Rong Fan and Lingmin Xie
Genes 2022, 13(5), 851; https://doi.org/10.3390/genes13050851 - 10 May 2022
Cited by 240 | Viewed by 18386
Abstract
Clear cell renal cell carcinoma (ccRCC) is the most prevalent subtype of renal cell carcinoma, which is characterized by metabolic reprogramming. Cuproptosis, a novel form of cell death, is highly linked to mitochondrial metabolism and mediated by protein lipoylation. However, the clinical impacts [...] Read more.
Clear cell renal cell carcinoma (ccRCC) is the most prevalent subtype of renal cell carcinoma, which is characterized by metabolic reprogramming. Cuproptosis, a novel form of cell death, is highly linked to mitochondrial metabolism and mediated by protein lipoylation. However, the clinical impacts of cuproptosis-related genes (CRGs) in ccRCC largely remain unclear. In the current study, we systematically evaluated the genetic alterations of cuproptosis-related genes in ccRCC. Our results revealed that CDKN2A, DLAT, DLD, FDX1, GLS, PDHA1 and PDHB exhibited differential expression between ccRCC and normal tissues (|log2(fold change)| > 2/3 and p < 0.05). Utilizing an iterative sure independence screening (SIS) method, we separately constructed the prognostic signature of CRGs for predicting the overall survival (OS) and progression-free survival (PFS) in ccRCC patients. The prognostic score of CRGs yielded an area under the curve (AUC) of 0.658 and 0.682 for the prediction of 5-year OS and PFS, respectively. In the Kaplan−Meier survival analysis of OS, a higher risk score of cuproptosis-related gene signature was significantly correlated with worse overall survival (HR = 2.72 (2.01–3.68), log-rank p = 1.76 × 10−7). Patients with a higher risk had a significantly shorter PFS (HR = 2.83 (2.08–3.85), log-rank p = 3.66 × 10−7). Two independent validation datasets (GSE40435 (N = 101), GSE53757 (N = 72)) were collected for meta-analysis, suggesting that CDKN2A (log2(fold change) = 1.46, 95%CI: 1.75–2.35) showed significantly higher expression in ccRCC tissues while DLAT (log2(fold change) = −0.54, 95%CI: −0.93–−0.15) and FDX1 (log2(fold change) = −1.01, 95%CI: −1.61–−0.42) were lowly expressed. The expression of CDKN2A and FDX1 in ccRCC was also significantly associated with immune infiltration levels and programmed cell death protein 1 (PD-1) expression (CDKN2A: r = 0.24, p = 2.14 × 10−8; FDX1: r = −0.17, p = 1.37 × 10−4). In conclusion, the cuproptosis-related gene signature could serve as a potential prognostic predictor for ccRCC patients and may offer novel insights into the cancer treatment. Full article
Show Figures

Figure 1

14 pages, 1308 KB  
Article
Role of Mitochondrial DNA Copy Number Alteration in Human Renal Cell Carcinoma
by Chen-Sung Lin, Hui-Ting Lee, Ming-Huei Lee, Siao-Cian Pan, Chen-Yeh Ke, Allen Wen-Hsiang Chiu and Yau-Huei Wei
Int. J. Mol. Sci. 2016, 17(6), 814; https://doi.org/10.3390/ijms17060814 - 25 May 2016
Cited by 61 | Viewed by 9373
Abstract
We investigated the role of mitochondrial DNA (mtDNA) copy number alteration in human renal cell carcinoma (RCC). The mtDNA copy numbers of paired cancer and non-cancer parts from five resected RCC kidneys after radical nephrectomy were determined by quantitative polymerase chain reaction (Q-PCR). [...] Read more.
We investigated the role of mitochondrial DNA (mtDNA) copy number alteration in human renal cell carcinoma (RCC). The mtDNA copy numbers of paired cancer and non-cancer parts from five resected RCC kidneys after radical nephrectomy were determined by quantitative polymerase chain reaction (Q-PCR). An RCC cell line, 786-O, was infected by lentiviral particles to knock down mitochondrial transcriptional factor A (TFAM). Null target (NT) and TFAM-knockdown (TFAM-KD) represented the control and knockdown 786-O clones, respectively. Protein or mRNA expression levels of TFAM; mtDNA-encoded NADH dehydrogenase subunit 1 (ND1), ND6 and cytochrome c oxidase subunit 2 (COX-2); nuclear DNA (nDNA)-encoded succinate dehydrogenase subunit A (SDHA); v-akt murine thymoma viral oncogene homolog 1 gene (AKT)-encoded AKT and v-myc myelocytomatosis viral oncogene homolog gene (c-MYC)-encoded MYC; glycolytic enzymes including hexokinase II (HK-II), glucose 6-phosphate isomerase (GPI), phosphofructokinase (PFK), and lactate dehydrogenase subunit A (LDHA); and hypoxia-inducible factors the HIF-1α and HIF-2α, pyruvate dehydrogenase kinase 1 (PDK1), and pyruvate dehydrogenase E1 component α subunit (PDHA1) were analyzed by Western blot or Q-PCR. Bioenergetic parameters of cellular metabolism, basal mitochondrial oxygen consumption rate (mOCRB) and basal extracellular acidification rate (ECARB), were measured by a Seahorse XFe-24 analyzer. Cell invasiveness was evaluated by a trans-well migration assay and vimentin expression. Doxorubicin was used as a chemotherapeutic agent. The results showed a decrease of mtDNA copy numbers in resected RCC tissues (p = 0.043). The TFAM-KD clone expressed lower mtDNA copy number (p = 0.034), lower mRNA levels of TFAM (p = 0.008), ND1 (p = 0.007), and ND6 (p = 0.017), and lower protein levels of TFAM and COX-2 than did the NT clone. By contrast, the protein levels of HIF-2α, HK-II, PFK, LDHA, AKT, MYC and vimentin; trans-well migration activity (p = 0.007); and drug resistance to doxorubicin (p = 0.008) of the TFAM-KD clone were significantly higher than those of the NT clone. Bioenergetically, the TFAM-KD clone expressed lower mOCRB (p = 0.009) but higher ECARB (p = 0.037) than did the NT clone. We conclude that a reduction of mtDNA copy number and decrease of respiratory function of mitochondria in RCC might be compensated for by an increase of enzymes and factors that are involved in the upregulation of glycolysis to confer RCC more invasive and a drug-resistant phenotype in vitro. Full article
(This article belongs to the Special Issue Tumor Microenvironment and Metabolism)
Show Figures

Graphical abstract

Back to TopTop