Sign in to use this feature.

Years

Between: -

Subjects

remove_circle_outline
remove_circle_outline
remove_circle_outline
remove_circle_outline
remove_circle_outline
remove_circle_outline
remove_circle_outline
remove_circle_outline
remove_circle_outline

Journals

Article Types

Countries / Regions

Search Results (14)

Search Parameters:
Keywords = optimal UFLS

Order results
Result details
Results per page
Select all
Export citation of selected articles as:
35 pages, 726 KB  
Review
A Survey of Approximation Algorithms for the Universal Facility Location Problem
by Hanyin Xiao, Jiaming Zhang, Zhikang Zhang and Weidong Li
Mathematics 2025, 13(7), 1023; https://doi.org/10.3390/math13071023 - 21 Mar 2025
Cited by 5 | Viewed by 1974
Abstract
The facility location problem is a classical combinatorial optimization problem with extensive applications spanning communication technology, economic management, traffic governance, and public services. The facility location problem is to assign a set of clients to a set of facilities such that each client [...] Read more.
The facility location problem is a classical combinatorial optimization problem with extensive applications spanning communication technology, economic management, traffic governance, and public services. The facility location problem is to assign a set of clients to a set of facilities such that each client connects to a facility and the total cost (open cost and connection cost) is as low as possible. Among its various models, the uncapacitated facility location (UFL) problem is the most fundamental and widely studied. However, in real-world scenarios, resource constraints often make the UFL problem insufficient, necessitating more generalized models. This investigation primarily focuses on the universal facility location (Uni-FL) problem, a generalized framework encompassing both capacitated facility location problems (with hard and soft capacity constraints) and the UFL problem. Through a systematic analysis, we examine the Uni-FL problem alongside its specialized variants: the hard capacitated facility location (HCFL) problem and soft capacitated facility location (SCFL) problem. A comprehensive survey is conducted of existing approximation algorithms and theoretical results. The relevant results of their important variants are also discussed. In addition, we propose some open questions and future research directions for this problem based on existing research. Full article
Show Figures

Figure 1

17 pages, 5405 KB  
Article
Development, Analysis, and Determination of Pharmacokinetic Properties of a Solid SMEDDS of Voriconazole for Enhanced Antifungal Therapy
by Hitesh Kumar Dewangan, Rajiv Sharma, Kamal Shah and Perwez Alam
Life 2024, 14(11), 1417; https://doi.org/10.3390/life14111417 - 2 Nov 2024
Cited by 2 | Viewed by 1420
Abstract
Background: Voriconazole is an antifungal drug, which is classified under Bio-Classification System-II and has low water solubility (0.71 mg/mL) and high permeability. Hardly any endeavors have been made to increase the bioavailability of voriconazole. Objective: To develop and evaluate a solid SMEDDS (self-microemulsifying [...] Read more.
Background: Voriconazole is an antifungal drug, which is classified under Bio-Classification System-II and has low water solubility (0.71 mg/mL) and high permeability. Hardly any endeavors have been made to increase the bioavailability of voriconazole. Objective: To develop and evaluate a solid SMEDDS (self-microemulsifying drug delivery system) for antifungal activity. Methods: Based on solubility studies of Labrafil-M 1994 CS (oil), Cremophor-RH 40 (a surfactant) and Transcutol-HP (a co-surfactant) were selected as components of the SMEDDS and a pseudo-ternary phase diagram was prepared. Thereafter, the oil, surfactant, and co-surfactant were mixed with altered weight ratios (1:1/1:2/2:1) and evaluated through various in vitro, in vivo analyses. Results: The particle size of the optimized formulation was observed to be 19.04 nm and the polydispersity index (PDI) value was found to be 0.162 with steady-state zeta potential. The optimized liquid SMEDDS was converted into a solid SMEDDS. Various adsorbents, such as Aerosil-200, Avicel-PH101, Neusilin-US2, and Neusilin UFL2 were screened to better detect the oil-absorbing capacity and flow properties of the powder. Neusilin UFL2 was selected as an adsorbent due to its better oil-absorbing capacity. DSC, X-ray diffraction, and dissolution studies were carried out to characterize the formulation. Further, the Pharmacokinetic profile was also studied in Wistar rats and the Cmax, tmax, and AUC0→t were calculated. The Cmax and AUC0→t plasma concentration is considerably better for the SMEDDS than for the pure drug and marketed formulation. Conclusions: This investigation clearly reveals the potential of developing a solid SMEDDS for candidiasis and invasive aspergillosis treatment, with better efficacy as compared to the commercially available marketed formulation. Full article
Show Figures

Figure 1

8 pages, 500 KB  
Data Descriptor
Data for Optimal Estimation of Under-Frequency Load Shedding Scheme Parameters by Considering Virtual Inertia Injection
by Santiago Bustamante-Mesa, Jorge W. Gonzalez-Sanchez, Sergio D. Saldarriaga-Zuluaga, Jesús M. López-Lezama and Nicolás Muñoz-Galeano
Data 2024, 9(6), 80; https://doi.org/10.3390/data9060080 - 13 Jun 2024
Viewed by 1347
Abstract
The data presented in this paper are related to the paper entitled “Optimal Estimation of Under-Frequency Load Shedding Scheme Parameters by Considering Virtual Inertia Injection”, available in the Energies journal. Here, data are included to show the results of an Under-Frequency Load Shedding [...] Read more.
The data presented in this paper are related to the paper entitled “Optimal Estimation of Under-Frequency Load Shedding Scheme Parameters by Considering Virtual Inertia Injection”, available in the Energies journal. Here, data are included to show the results of an Under-Frequency Load Shedding (UFLS) scheme that considers the injection of virtual inertia by a VSC-HVDC link. The data obtained in six cases which were considered and analyzed are shown. In this paper, each case represents a different frequency response configuration in the event of generation loss, taking into account the presence or absence of a VSC-HVDC link, traditional and optimized UFLS schemes, as well as the injection of virtual inertia by the VSC-HVDC link. Data for each example contain the state of the relay, threshold, position in every delay, load shed, and relay configuration parameters. Data were obtained through Digsilent Power Factory and Python simulations. The purpose of this dataset is so that other researchers can reproduce the results reported in our paper. Full article
Show Figures

Figure 1

21 pages, 2291 KB  
Article
A Binary Archimedes Optimization Algorithm and Weighted Sum Method for UFLS in Islanded Distribution Systems Considering the Stability Index and Load Priority
by Hazwani Mohd Rosli, Hazlie Mokhlis, Nurulafiqah Nadzirah Mansor, Norazliani Md Sapari, Syahirah Abd Halim, Li Wang and Mohamad Fani Sulaima
Energies 2023, 16(13), 5144; https://doi.org/10.3390/en16135144 - 3 Jul 2023
Cited by 2 | Viewed by 1653
Abstract
This study proposes an under-frequency load-shedding (UFLS) scheme based on a binary Archimedes Optimization Algorithm (BAOA) and the Weighted Sum Method (WSM) to maintain the stability of an islanded distribution system. These methods consider stability indices and load priorities to ensure effective load [...] Read more.
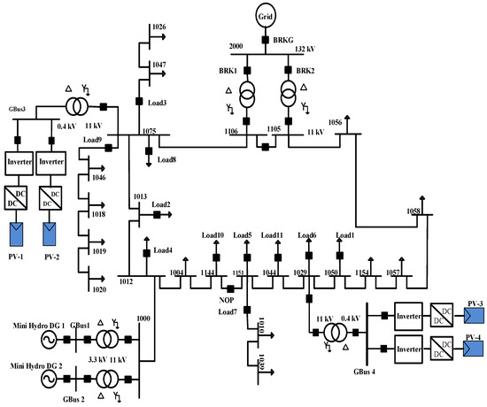
This study proposes an under-frequency load-shedding (UFLS) scheme based on a binary Archimedes Optimization Algorithm (BAOA) and the Weighted Sum Method (WSM) to maintain the stability of an islanded distribution system. These methods consider stability indices and load priorities to ensure effective load shedding during frequency deviations. The BAOA determines the optimal load shedding based on the stability index and power mismatch that minimizes the impact on critical loads while maintaining system stability in an islanded distribution system. The WSM determines the rank of the load to be shed based on four criteria: the load priority, the load category, the stability index, and the load size. Each load is assigned a weight based on its priority. These weight variables determine the order in which loads are shed during frequency deviations. The effectiveness of the proposed UFLS was tested on an 11 kV Malaysian distribution network with two mini hydro distributed generation systems. A comparative study was conducted based on five result outputs, including the number of loads shed, the size of the loads shed, the frequency undershoot, the frequency overshoot, and the time taken to achieve a stable frequency in three cases: base load, peak load, and peak load with photovoltaics (PV). The proposed UFLS showed the best results for 11 of 15 outputs (73.3%) for islanding events and 9 of 15 outputs (60%) for overloading events. The voltage profile and stability index, also, were improved after the proposed UFLS was applied. Full article
Show Figures

Figure 1

18 pages, 2012 KB  
Article
Temporal Variations in the Production—Quality and Optimal Cutting Date of Hay Meadows in the Central Pyrenees (Spain)
by Joaquín Ascaso and Ramón Reiné
Agronomy 2022, 12(4), 918; https://doi.org/10.3390/agronomy12040918 - 12 Apr 2022
Cited by 3 | Viewed by 1734
Abstract
The production and forage quality of semi-natural hay meadows of Arrenatheretalia in the southern central Pyrenees were studied according to the time of mowing within the vegetative cycle, to determine its optimum moment. The results show important variations according to the meadows and [...] Read more.
The production and forage quality of semi-natural hay meadows of Arrenatheretalia in the southern central Pyrenees were studied according to the time of mowing within the vegetative cycle, to determine its optimum moment. The results show important variations according to the meadows and the year. Higher productions (56% in kg DM ha−1, 42% in UFL ha−1) and lower qualities (−12% in CP, −11% in UFL kg DM−1, −7% in PDI and −17% in RFV) were obtained in the year in which temperatures and rainfalls were the highest. It is concluded that the timing (advance or delay) concerning the maximum value of production and the quality (two years) do not have a direct relationship with the variations of accumulated rainfalls and the growing degree days. The decreases in production (18% in kg DM ha−1 and 25% in UFL ha−1 until 24 June) and quality (26% in CP, 16% in UFL kg DM−1, 13% in PDI and 20% in RFV until 24 June) were also quantified from their maximum values within the traditional mowing period. The optimal time for mowing is between 20 May and 20 June, depending on the annual weather and the meadow characteristics. Full article
(This article belongs to the Special Issue Adaptive Response of Grasslands to Climate and Microclimates Changes)
Show Figures

Figure 1

19 pages, 3582 KB  
Article
Event-Based Under-Frequency Load Shedding Scheme in a Standalone Power System
by Ying-Yi Hong and Chih-Yang Hsiao
Energies 2021, 14(18), 5659; https://doi.org/10.3390/en14185659 - 8 Sep 2021
Cited by 8 | Viewed by 3331
Abstract
Under-frequency load shedding (UFLS) prevents a power grid from a blackout when a severe contingency occurs. UFLS schemes can be classified into two categories—event-based and response-driven. A response-driven scheme utilizes 81L relays with pre-determined settings while an event-based scheme develops a pre-specified look-up [...] Read more.
Under-frequency load shedding (UFLS) prevents a power grid from a blackout when a severe contingency occurs. UFLS schemes can be classified into two categories—event-based and response-driven. A response-driven scheme utilizes 81L relays with pre-determined settings while an event-based scheme develops a pre-specified look-up table. In this work, an event-based UFLS scheme is presented for use in an offshore standalone power grid with renewables to avoid cascading outages due to low frequency protection of wind power generators and photovoltaic arrays. Possible “N-1” and “N-2” forced outages for peak and off-peak load scenarios in summer and winter are investigated. For each forced outage event, the total shed load is minimized and the frequency nadir is maximized using particle swarm optimization (PSO). In order to reduce the computation time, initialization and parallel computing are implemented using MATLAB/Simulink because all forced outage events and all particles in PSO are mutually independent. A standalone 38-bus power grid with two wind turbines of 2 × 2 MW and photovoltaics of 7.563 MW was studied. For each event, the proposed method generally obtains a result with a smaller shed load and a smaller overshoot frequency than the utility and existing methods. These simulation results verify that the proposed method is practically applicable in a standalone power system with penetration of renewables. Full article
(This article belongs to the Special Issue Advanced Electric Power System 2022)
Show Figures

Figure 1

18 pages, 3127 KB  
Article
Optimal Under-Frequency Load Shedding Setting at Altai-Uliastai Regional Power System, Mongolia
by Martha N. Acosta, Choidorj Adiyabazar, Francisco Gonzalez-Longatt, Manuel A. Andrade, José Rueda Torres, Ernesto Vazquez and Jesús Manuel Riquelme Santos
Energies 2020, 13(20), 5390; https://doi.org/10.3390/en13205390 - 15 Oct 2020
Cited by 21 | Viewed by 4290
Abstract
The Altai-Uliastai regional power system (AURPS) is a regional power system radially interconnected to the power system of Mongolia. The 110 kV interconnection is exceptionally long and susceptible to frequent trips because of weather conditions. The load-rich and low-inertia AURPS must be islanded [...] Read more.
The Altai-Uliastai regional power system (AURPS) is a regional power system radially interconnected to the power system of Mongolia. The 110 kV interconnection is exceptionally long and susceptible to frequent trips because of weather conditions. The load-rich and low-inertia AURPS must be islanded during interconnection outages, and the under-frequency load shedding (UFLS) scheme must act to ensure secure operation. Traditional UFLS over-sheds local demand, negatively affecting the local population, especially during the cold Mongolian winter season. This research paper proposes a novel methodology to optimally calculate the settings of the UFLS scheme, where each parameter of the scheme is individually adjusted to minimise the total amount of disconnected load. This paper presents a computationally efficient methodology that is illustrated in a specially created co-simulation environment (DIgSILENT® PowerFactoryTM + Python). The results demonstrate an outstanding performance of the proposed approach when compared with the traditional one. Full article
Show Figures

Figure 1

23 pages, 5384 KB  
Article
A Mixed Integer Linear Programming Based Load Shedding Technique for Improving the Sustainability of Islanded Distribution Systems
by Sohail Sarwar, Hazlie Mokhlis, Mohamadariff Othman, Munir Azam Muhammad, J. A. Laghari, Nurulafiqah Nadzirah Mansor, Hasmaini Mohamad and Alireza Pourdaryaei
Sustainability 2020, 12(15), 6234; https://doi.org/10.3390/su12156234 - 3 Aug 2020
Cited by 21 | Viewed by 4486
Abstract
In recent years significant changes in climate have pivoted the distribution system towards renewable energy, particularly through distributed generators (DGs). Although DGs offer many benefits to the distribution system, their integration affects the stability of the system, which could lead to blackout when [...] Read more.
In recent years significant changes in climate have pivoted the distribution system towards renewable energy, particularly through distributed generators (DGs). Although DGs offer many benefits to the distribution system, their integration affects the stability of the system, which could lead to blackout when the grid is disconnected. The system frequency will drop drastically if DG generation capacity is less than the total load demand in the network. In order to sustain the system stability, under-frequency load shedding (UFLS) is inevitable. The common approach of load shedding sheds random loads until the system’s frequency is recovered. Random and sequential selection results in excessive load shedding, which in turn causes frequency overshoot. In this regard, this paper proposes an efficient load shedding technique for islanded distribution systems. This technique utilizes a voltage stability index to rank the unstable loads for load shedding. In the proposed method, the power imbalance is computed using the swing equation incorporating frequency value. Mixed integer linear programming (MILP) optimization produces optimal load shedding strategy based on the priority of the loads (i.e., non-critical, semi-critical, and critical) and the load ranking from the voltage stability index of loads. The effectiveness of the proposed scheme is tested on two test systems, i.e., a 28-bus system that is a part of the Malaysian distribution network and the IEEE 69-bus system, using PSCAD/EMTDC. Results obtained prove the effectiveness of the proposed technique in quickly stabilizing the system’s frequency without frequency overshoot by disconnecting unstable non-critical loads on priority. Furthermore, results show that the proposed technique is superior to other adaptive techniques because it increases the sustainability by reducing the load shed amount and avoiding overshoot in system frequency. Full article
(This article belongs to the Section Energy Sustainability)
Show Figures

Figure 1

25 pages, 4718 KB  
Article
A Solid Ultra Fine Self-Nanoemulsifying Drug Delivery System (S-SNEDDS) of Deferasirox for Improved Solubility: Optimization, Characterization, and In Vitro Cytotoxicity Studies
by Alaa Alghananim, Yıldız Özalp, Burcu Mesut, Nedime Serakinci, Yıldız Özsoy and Sevgi Güngör
Pharmaceuticals 2020, 13(8), 162; https://doi.org/10.3390/ph13080162 - 24 Jul 2020
Cited by 41 | Viewed by 6353
Abstract
The research work was designed to develop a solid self-nanoemulsifying drug delivery system (S-SNEDDS) of deferasirox (DFX). According to the solubility studies of DFX in different components, Peceol, Kolliphor EL, and Transcutol were selected as excipients. Pseudo-ternary phase diagrams were constructed, and then [...] Read more.
The research work was designed to develop a solid self-nanoemulsifying drug delivery system (S-SNEDDS) of deferasirox (DFX). According to the solubility studies of DFX in different components, Peceol, Kolliphor EL, and Transcutol were selected as excipients. Pseudo-ternary phase diagrams were constructed, and then SNEDDS formation assessment studies and solubility of DFX in selected SNEDDSs formulations were performed. DFX loaded SNEDDS were prepared and characterized. The optimum DFX-SNEDDS formulations were developed. The relative safety of the optimized SNEDDS formulation was examined in a human immortalized myelogenous leukemia cell line, K562 cells, using the MTT cell viability test. Cytotoxicity studies revealed more cell viability (71.44%) of DFX loaded SNEDDS compared to pure DFX (3.99%) at 40 μM. The selected DFX-SNEDDS formulation was converted into S-SNEDDS by adsorbing into porous carriers, in order to study its dissolution behavior. The in vitro drug release studies indicated that DFX release (Q5%) from S-SNEDDS solidified with Neusilin UFL2 was significantly higher (93.6 ± 0.7% within 5 min) compared with the marketed product (81.65 ± 2.10%). The overall results indicated that the S-SNEDDS formulation of DFX could have the potential to enhance the solubility of DFX, which would in turn have the potential to improve its oral bioavailability as a safe novel delivery system. Full article
(This article belongs to the Section Pharmaceutical Technology)
Show Figures

Graphical abstract

16 pages, 9870 KB  
Article
Underfrequency Load Shedding: An Innovative Algorithm Based on Fuzzy Logic
by Robert Małkowski and Janusz Nieznański
Energies 2020, 13(6), 1456; https://doi.org/10.3390/en13061456 - 20 Mar 2020
Cited by 27 | Viewed by 4701
Abstract
In contemporary power systems, the load shedding schemes are typically based on disconnecting a pre-specified amount of load after the frequency drops below a predetermined value. The actual conditions at the time of disturbance may largely differ from the assumptions, which can lead [...] Read more.
In contemporary power systems, the load shedding schemes are typically based on disconnecting a pre-specified amount of load after the frequency drops below a predetermined value. The actual conditions at the time of disturbance may largely differ from the assumptions, which can lead to non-optimal or ineffective operation of the load shedding scheme. For many years, increasing the effectiveness of the underfrequency load shedding (UFLS) schemes has been the subject of research around the world. Unfortunately, the proposed solutions often require costly technical resources and/or large amounts of real-time data monitoring. This paper puts forth an UFLS scheme characterized by increased effectiveness in the case of large disturbances and reduced disconnected power in the case of small and medium disturbances compared to the conventional load-shedding solutions. These advantages are achieved by replacing time-consuming consecutive load dropping with the simultaneous load dropping mechanism and by replacing ineffective fixed-frequency activation thresholds independent of the state of the system with implicit adaptive thresholds based on fuzzy logic computations. The proposed algorithm does not require complex and costly technical solutions. The performance of the proposed scheme was validated using multivariate computer simulations. Selected test results are included in this paper. Full article
Show Figures

Figure 1

23 pages, 1365 KB  
Article
Wide-Area Measurement System-Based Optimal Multi-Stage Under-Frequency Load-Shedding in Interconnected Smart Power Systems Using Evolutionary Computing Techniques
by Hassan Haes Alhelou, Mohamad Esmail Hamedani-Golshan, Takawira Cuthbert Njenda and Pierluigi Siano
Appl. Sci. 2019, 9(3), 508; https://doi.org/10.3390/app9030508 - 1 Feb 2019
Cited by 30 | Viewed by 5082
Abstract
Power systems that are known as the most complex systems encounter different types of disturbances and emergence events. To operate such systems in a stable mode, several control protection techniques are in need. Frequency plays a vital role in power systems and needs [...] Read more.
Power systems that are known as the most complex systems encounter different types of disturbances and emergence events. To operate such systems in a stable mode, several control protection techniques are in need. Frequency plays a vital role in power systems and needs to be properly maintained in a permissible level. To this end, under-frequency load-shedding (UFLS) techniques are used to intercept the frequency decline when a system encounters a severe disturbance. In this paper, a novel, wide-area measurement system (WAMS)-based optimal UFLS technique is proposed. The system frequency response (SFR) model is identified online based on the real-time measurements collected by phasor measurement units (PMUs). Then, the SFR model is used to design a new optimal multi-stage UFLS scheme. Imperialist competitive algorithm (ICA), which is a powerful evolutionary computing method, is then adopted for solving the suggested multi-stage UFLS optimization problem. The applicability of the proposed method is shown on a practical test system. The effectiveness of the proposed optimal multi-stage UFLS scheme is verified by several simulation and comparison scenarios. Full article
Show Figures

Figure 1

25 pages, 6052 KB  
Article
Application of Hybrid Meta-Heuristic Techniques for Optimal Load Shedding Planning and Operation in an Islanded Distribution Network Integrated with Distributed Generation
by Jafar Jallad, Saad Mekhilef, Hazlie Mokhlis, Javed Laghari and Ola Badran
Energies 2018, 11(5), 1134; https://doi.org/10.3390/en11051134 - 3 May 2018
Cited by 27 | Viewed by 3496
Abstract
In a radial distribution network integrated with distributed generation (DG), frequency and voltage instability could occur due to grid disconnection, which would result in an islanded network. This paper proposes an optimal load shedding scheme to balance the electricity demand and the generated [...] Read more.
In a radial distribution network integrated with distributed generation (DG), frequency and voltage instability could occur due to grid disconnection, which would result in an islanded network. This paper proposes an optimal load shedding scheme to balance the electricity demand and the generated power of DGs. The integration of the Firefly Algorithm and Particle Swarm Optimization (FAPSO) is proposed for the application of the planned load shedding and under frequency load shedding (UFLS) scheme. In planning mode, the hybrid optimization maximizes the amount of load remaining and improves the voltage profile of load buses within allowable limits. Moreover, the hybrid optimization can be used in UFLS scheme to identify the optimal combination of loads that need to be shed from a network in operation mode. In order to assess the capabilities of the hybrid optimization, the IEEE 33-bus radial distribution system and part of the Malaysian distribution network with different types of DGs were used. The response of the proposed optimization method in planning and operation were compared with other optimization techniques. The simulation results confirmed the effectiveness of the proposed hybrid optimization in planning mode and demonstrated that the proposed UFLS scheme is quick enough to restore the system frequency without overshooting in less execution time. Full article
Show Figures

Figure 1

16 pages, 2657 KB  
Article
Optimal System Frequency Response Model and UFLS Schemes for a Small Receiving-End Power System after Islanding
by Deyou Yang, Shiyu Liu and Guowei Cai
Appl. Sci. 2017, 7(5), 468; https://doi.org/10.3390/app7050468 - 2 May 2017
Cited by 5 | Viewed by 5144
Abstract
Large frequency deviations after islanding are exceedingly critical in small receiving-end power systems. The under-frequency load shedding (UFLS) scheme is an efficient protection step for preventing system black outs. It is very important to get an exact model to design the UFLS schemes. [...] Read more.
Large frequency deviations after islanding are exceedingly critical in small receiving-end power systems. The under-frequency load shedding (UFLS) scheme is an efficient protection step for preventing system black outs. It is very important to get an exact model to design the UFLS schemes. In this paper, an optimization model to achieve the system frequency response (SFR) model either from the full-scale power system or from test records was proposed. The optimized SFR model took into account the response of governors-prime movers and the dynamic characteristics of loads developed in the modern power system. Then the UFLS schemes were designed via the optimized SFR model and particle swarm optimization (PSO) method. The time-domain simulation with the actual small receiving-end power system was presented to investigate the validity of the presented model and the developed technique. Full article
(This article belongs to the Special Issue Distribution Power Systems)
Show Figures

Figure 1

24 pages, 5693 KB  
Article
Application of Meta-Heuristic Techniques for Optimal Load Shedding in Islanded Distribution Network with High Penetration of Solar PV Generation
by Mohammad Dreidy, Hazlie Mokhlis and Saad Mekhilef
Energies 2017, 10(2), 150; https://doi.org/10.3390/en10020150 - 24 Jan 2017
Cited by 26 | Viewed by 5822
Abstract
Recently, several environmental problems are beginning to affect all aspects of life. For this reason, many governments and international agencies have expressed great interest in using more renewable energy sources (RESs). However, integrating more RESs with distribution networks resulted in several critical problems [...] Read more.
Recently, several environmental problems are beginning to affect all aspects of life. For this reason, many governments and international agencies have expressed great interest in using more renewable energy sources (RESs). However, integrating more RESs with distribution networks resulted in several critical problems vis-à-vis the frequency stability, which might lead to a complete blackout if not properly treated. Therefore, this paper proposed a new Under Frequency Load Shedding (UFLS) scheme for islanding distribution network. This scheme uses three meta-heuristics techniques, binary evolutionary programming (BEP), Binary genetic algorithm (BGA), and Binary particle swarm optimization (BPSO), to determine the optimal combination of loads that needs to be shed from the islanded distribution network. Compared with existing UFLS schemes using fixed priority loads, the proposed scheme has the ability to restore the network frequency without any overshooting. Furthermore, in terms of execution time, the simulation results show that the BEP technique is fast enough to shed the optimal combination of loads compared with BGA and BPSO techniques. Full article
Show Figures

Figure 1

Back to TopTop