Sign in to use this feature.

Years

Between: -

Subjects

remove_circle_outline
remove_circle_outline
remove_circle_outline
remove_circle_outline
remove_circle_outline
remove_circle_outline
remove_circle_outline
remove_circle_outline

Journals

Article Types

Countries / Regions

Search Results (10)

Search Parameters:
Keywords = nudicaule

Order results
Result details
Results per page
Select all
Export citation of selected articles as:
17 pages, 2274 KB  
Article
The Effect of Smoke-Water on Seed Germination of 18 Grassland Plant Species
by Nicholas Peterson, Wendy Gardner and Lauchlan H. Fraser
Fire 2025, 8(10), 382; https://doi.org/10.3390/fire8100382 - 25 Sep 2025
Viewed by 1666
Abstract
There is an urgent and constant need for land reclamation and to restore self-sustaining, stable, and resilient ecosystems. It is necessary to enhance the frequency, consistency, and success rates of applying native plant seed for ecological restoration. Smoke-water can affect seed germination of [...] Read more.
There is an urgent and constant need for land reclamation and to restore self-sustaining, stable, and resilient ecosystems. It is necessary to enhance the frequency, consistency, and success rates of applying native plant seed for ecological restoration. Smoke-water can affect seed germination of plants, regardless of whether they occur in fire-prone ecosystems. Germination trials of 18 native species of Indigenous value in the southern interior grasslands of British Columbia, Canada were conducted using a smoke aqueous solution. Locally sourced parent plant material was burned to produce smoke-water. Seeds were collected from multiple populations of the species across a wide geographic range within the B.C. southern interior to increase the genetic diversity of the seed stock. Seeds were soaked in smoke aqueous solution in various concentrates, including 0% (control), 1% (1:100), 10% (1:10), 20% (1:5), and 100%. The results indicate that germination rates in the presence of smoke-water are species-specific. Five species showed an increase in germination with smoke-water (Erythronium grandiflorum, Calochortus macrocarpus, Arnica latifolia, Lomatium nudicaule, and Shepherdia canadensis); four species showed no change (Rosa woodsii, Crataegus douglasii, Lewisia rediviva, and Prunus virginiana); and nine species showed some level of decrease (Fritillaria affinis, Fritillaria pudica, Berberis aquifolium, Claytonia lanceolata, Gaillardia aristate, Balsamorhiza sagittata, Allium cernuum, Amelanchier alnifolia, and Lomatium macrocarpum). Smoke-water also affected germination rate by plant form (herbs > shrubs), plant phenology (spring ephemeral and protracted > summer quiescent and summer mature) and plant dispersal mechanism (wind > animal). The treatments applied to encourage the germination of seeds from interior grassland forbs and shrubs have demonstrated that smoke-water can effectively break dormancy and enhance the germination rate from certain native plant species. Full article
Show Figures

Figure 1

58 pages, 16158 KB  
Article
Lomatium Species of the Intermountain Western United States: A Chemotaxonomic Investigation Based on Essential Oil Compositions
by William N. Setzer, Ambika Poudel, Prabodh Satyal, Kathy Swor and Clinton C. Shock
Plants 2025, 14(2), 186; https://doi.org/10.3390/plants14020186 - 11 Jan 2025
Viewed by 1101
Abstract
Lomatium is a genus of 98 species, widely distributed in western North America. This work presents a chemometric analysis of the essential oils of seven species of Lomatium (L. anomalum, L. dissectum var. dissectum, L. multifidum, L. nudicaule, [...] Read more.
Lomatium is a genus of 98 species, widely distributed in western North America. This work presents a chemometric analysis of the essential oils of seven species of Lomatium (L. anomalum, L. dissectum var. dissectum, L. multifidum, L. nudicaule, L. packardiae, L. papilioniferum, and L. triternatum var. triternatum) from the intermountain western United States (Oregon and Idaho). The essential oils were obtained by hydrodistillation and analyzed by gas chromatographic methods. Lomatium packardiae essential oil can be characterized as limonene-rich, L. anomalum is a species rich in sabinene and α-pinene, and L. multifidum essential oils were rich in myrcene, while L. dissectum var. dissectum essential oils were dominated by octyl acetate and decyl acetate, L. papilioniferum essential oils from western Idaho had high p-cymene and 2-methyl-5-(1,2,2-trimethylcyclopentyl)phenol concentrations, while those from Oregon had relatively high β-phellandrene and sedanenolide levels. The essential oils of L. triternatum var. triternatum were too variable to confidently assign a chemical type. The major components in the L. nudicaule essential oils were β-phellandrene (16.0–45.7%), (Z)-ligustilide (5.6–47.1%), (E)-β-ocimene (3.3–9.9%), and δ-3-carene (0.2–12.6%). The enantiomeric distributions of α-pinene, camphene, sabinene, β-pinene, limonene, and linalool were also utilized to discriminate between the Lomatium taxa. There are not enough consistent data to properly characterize L. triternatum var. triternatum or the Oregon L. papilioniferum essential oils. Additional research is needed to confidently describe the chemotype(s) of these species. Full article
(This article belongs to the Special Issue Phytochemistry of Aromatic and Medicinal Plants)
Show Figures

Figure 1

15 pages, 4241 KB  
Article
Ethyl Acetate Fractions of Papaver rhoeas L. and Papaver nudicaule L. Exert Antioxidant and Anti-Inflammatory Activities
by Hail Kim, Sanghee Han, Kwangho Song, Min Young Lee, BeumJin Park, In Jin Ha and Seok-Geun Lee
Antioxidants 2021, 10(12), 1895; https://doi.org/10.3390/antiox10121895 - 26 Nov 2021
Cited by 17 | Viewed by 3586
Abstract
Abnormal inflammation and oxidative stress are involved in various diseases. Papaver rhoeas L. possesses various pharmacological activities, and a previously reported analysis of the anti-inflammatory effect of P. nudicaule ethanol extracts and alkaloid profiles of the plants suggest isoquinoline alkaloids as potential pharmacologically [...] Read more.
Abnormal inflammation and oxidative stress are involved in various diseases. Papaver rhoeas L. possesses various pharmacological activities, and a previously reported analysis of the anti-inflammatory effect of P. nudicaule ethanol extracts and alkaloid profiles of the plants suggest isoquinoline alkaloids as potential pharmacologically active compounds. Here, we investigated anti-inflammatory and antioxidant activities of ethyl acetate (EtOAc) fractions of P. nudicaule and P. rhoeas extracts in lipopolysaccharide (LPS)-stimulated RAW264.7 cells. EtOAc fractions of P. nudicaule and P. rhoeas compared to their ethanol extracts showed less toxicity but more inhibitory activity against LPS-induced nitric oxide production. Moreover, EtOAc fractions lowered the LPS-induced production of proinflammatory molecules and cytokines and inhibited LPS-activated STAT3 and NF-κB, and additionally showed significant free radical scavenging activity and decreased LPS-induced reactive oxygen species and oxidized glutathione. EtOAc fractions of P. nudicaule increased the expression of HO-1, GCLC, NQO-1, and Nrf2 in LPS-stimulated cells and that of P. rhoeas enhanced NQO-1. Furthermore, metabolomic and biochemometric analyses of ethanol extracts and EtOAc fractions indicated that EtOAc fractions of P. nudicaule and P. rhoeas have potent anti-inflammatory and antioxidant activities, further suggesting that alkaloids in EtOAc fractions are potent active molecules of tested plants. Full article
(This article belongs to the Section Natural and Synthetic Antioxidants)
Show Figures

Figure 1

27 pages, 5378 KB  
Article
An Integrated—Omics/Chemistry Approach Unravels Enzymatic and Spontaneous Steps to Form Flavoalkaloidal Nudicaulin Pigments in Flowers of Papaver nudicaule L.
by Bettina Dudek, Anne-Christin Warskulat, Heiko Vogel, Natalie Wielsch, Riya Christina Menezes, Yvonne Hupfer, Christian Paetz, Steffi Gebauer-Jung, Aleš Svatoš and Bernd Schneider
Int. J. Mol. Sci. 2021, 22(8), 4129; https://doi.org/10.3390/ijms22084129 - 16 Apr 2021
Cited by 4 | Viewed by 4137
Abstract
Flower colour is an important trait for plants to attract pollinators and ensure their reproductive success. Among yellow flower pigments, the nudicaulins in Papaver nudicaule L. (Iceland poppy) are unique due to their rarity and unparalleled flavoalkaloid structure. Nudicaulins are derived from pelargonidin [...] Read more.
Flower colour is an important trait for plants to attract pollinators and ensure their reproductive success. Among yellow flower pigments, the nudicaulins in Papaver nudicaule L. (Iceland poppy) are unique due to their rarity and unparalleled flavoalkaloid structure. Nudicaulins are derived from pelargonidin glycoside and indole, products of the flavonoid and indole/tryptophan biosynthetic pathway, respectively. To gain insight into the molecular and chemical basis of nudicaulin biosynthesis, we combined transcriptome, differential gel electrophoresis (DIGE)-based proteome, and ultra-performance liquid chromatography–high resolution mass spectrometry (UPLC-HRMS)-based metabolome data of P. nudicaule petals with chemical investigations. We identified candidate genes and proteins for all biosynthetic steps as well as some key metabolites across five stages of petal development. Candidate genes of amino acid biosynthesis showed a relatively stable expression throughout petal development, whereas most candidate genes of flavonoid biosynthesis showed increasing expression during development followed by downregulation in the final stage. Notably, gene candidates of indole-3-glycerol-phosphate lyase (IGL), sharing characteristic sequence motifs with known plant IGL genes, were co-expressed with flavonoid biosynthesis genes, and are probably providing free indole. The fusion of indole with pelargonidin glycosides was retraced synthetically and promoted by high precursor concentrations, an excess of indole, and a specific glycosylation pattern of pelargonidin. Thus, nudicaulin biosynthesis combines the enzymatic steps of two different pathways with a spontaneous fusion of indole and pelargonidin glycoside under precisely tuned reaction conditions. Full article
(This article belongs to the Special Issue Pigments and Volatiles in Flowers)
Show Figures

Figure 1

1 pages, 158 KB  
Erratum
Erratum: Song, K.; et al. Molecular Network-Guided Alkaloid Profiling of Aerial Parts of Papaver nudicaule L. Using LC-HRMS. Molecules 2020, 25, 2636
by Kwangho Song, Jae-Hyeon Oh, Min Young Lee, Seok-Geun Lee and In Jin Ha
Molecules 2021, 26(2), 339; https://doi.org/10.3390/molecules26020339 - 11 Jan 2021
Cited by 1 | Viewed by 1793
Abstract
The authors wish to make the following change to their paper [...] Full article
13 pages, 2322 KB  
Article
Molecular Network-Guided Alkaloid Profiling of Aerial Parts of Papaver nudicaule L. Using LC-HRMS
by Kwangho Song, Jae-Hyeon Oh, Min Young Lee, Seok-Geun Lee and In Jin Ha
Molecules 2020, 25(11), 2636; https://doi.org/10.3390/molecules25112636 - 5 Jun 2020
Cited by 17 | Viewed by 4624
Abstract
Papaver nudicaule L. (Iceland poppy) is widely used for ornamental purposes. A previous study demonstrated the alleviation of lipopolysaccharide-induced inflammation mediated by P. nudicaule extract through nuclear factor-kappa B and signal transducer and activator of transcription 3 inactivation. As isoquinoline alkaloids are chemical [...] Read more.
Papaver nudicaule L. (Iceland poppy) is widely used for ornamental purposes. A previous study demonstrated the alleviation of lipopolysaccharide-induced inflammation mediated by P. nudicaule extract through nuclear factor-kappa B and signal transducer and activator of transcription 3 inactivation. As isoquinoline alkaloids are chemical markers and bioactive constituents of Papaver species, the present study investigated the alkaloid profile of aerial parts of five P. nudicaule cultivars with different flower colors and a P. rhoeas cropped for two years. A combination of liquid chromatography high-resolution mass spectrometry and molecular networking was used to cluster isoquinoline alkaloids in the species and highlight the possible metabolites. Aside from the 12 compounds, including rotundine, muramine, and allocryptopine, identified from Global Natural Products Social library and reported information, 46 structurally related metabolites were quantitatively investigated. Forty-two and 16 compounds were proposed for chemical profiles of P. nudicaule and P. rhoeas, respectively. Some species-specific metabolites showed similar fragmentation patterns. The alkaloid abundance of P. nudicaule differed depending on the flower color, and the possible chemical markers were proposed. These results show that molecular networking-guided dereplication allows investigation of unidentified metabolites. The derived chemical profile may facilitate evaluation of P. nudicaule quality for pharmacological applications. Full article
Show Figures

Graphical abstract

14 pages, 2456 KB  
Article
Formation of Nudicaulins In Vivo and In Vitro and the Biomimetic Synthesis and Bioactivity of O-Methylated Nudicaulin Derivatives
by Bettina Dudek, Florian Schnurrer, Hans-Martin Dahse, Christian Paetz, Anne-Christin Warskulat, Christiane Weigel, Kerstin Voigt and Bernd Schneider
Molecules 2018, 23(12), 3357; https://doi.org/10.3390/molecules23123357 - 18 Dec 2018
Cited by 5 | Viewed by 5101
Abstract
Nudicaulins are yellow flower pigments accounting for the color of the petals of Papaver nudicaule (Papaveraceae). These glucosidic compounds belong to the small group of indole/flavonoid hybrid alkaloids. Here we describe in vivo and in vitro experiments which substantiate the strongly pH-dependent conversion [...] Read more.
Nudicaulins are yellow flower pigments accounting for the color of the petals of Papaver nudicaule (Papaveraceae). These glucosidic compounds belong to the small group of indole/flavonoid hybrid alkaloids. Here we describe in vivo and in vitro experiments which substantiate the strongly pH-dependent conversion of pelargonidin glucosides to nudicaulins as the final biosynthetic step of these alkaloids. Furthermore, we report the first synthesis of nudicaulin aglycon derivatives, starting with quercetin and ending up at the biomimetic fusion of a permethylated anthocyanidin with indole. A small library of nudicaulin derivatives with differently substituted indole units was prepared, and the antimicrobial, antiproliferative and cell toxicity data of the new compounds were determined. The synthetic procedure is considered suitable for preparing nudicaulin derivatives which are structurally modified in the indole and/or the polyphenolic part of the molecule and may have optimized pharmacological activities. Full article
(This article belongs to the Section Natural Products Chemistry)
Show Figures

Graphical abstract

15 pages, 3054 KB  
Article
Transcriptional Profiles of Secondary Metabolite Biosynthesis Genes and Cytochromes in the Leaves of Four Papaver Species
by Dowan Kim, Myunghee Jung, In Jin Ha, Min Young Lee, Seok-Geun Lee, Younhee Shin, Sathiyamoorthy Subramaniyam and Jaehyeon Oh
Data 2018, 3(4), 55; https://doi.org/10.3390/data3040055 - 28 Nov 2018
Cited by 10 | Viewed by 5964
Abstract
Poppies are well-known plants in the family Papaveraceae that are rich in alkaloids. This family contains 61 species, and in this study we sequenced the transcriptomes of four species’ (Papaver rhoeas, Papaver nudicaule, Papaver fauriei, and Papaver somniferum) [...] Read more.
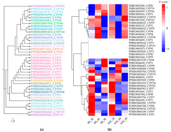
Poppies are well-known plants in the family Papaveraceae that are rich in alkaloids. This family contains 61 species, and in this study we sequenced the transcriptomes of four species’ (Papaver rhoeas, Papaver nudicaule, Papaver fauriei, and Papaver somniferum) leaves. These transcripts were systematically assessed for the expression of secondary metabolite biosynthesis (SMB) genes and cytochromes, and their expression profiles were assessed for use in bioinformatics analyses. This study contributed 265 Gb (13 libraries with three biological replicates) of leaf transcriptome data from three Papaver plant developmental stages. Sequenced transcripts were assembled into 815 Mb of contigs, including 226 Mb of full-length transcripts. The transcripts for 53 KEGG pathways, 55 cytochrome superfamilies, and benzylisoquinoline alkaloid biosynthesis (BIA) were identified and compared to four other alkaloid-rich genomes. Additionally, 22 different alkaloids and their relative expression profiles in three developmental stages of Papaver species were assessed by targeted metabolomics using LC-QTOF-MS/MS. Collectively, the results are given in co-occurrence heat-maps to help researchers obtain an overview of the transcripts and their differential expression in the Papaver development life cycle, particularly in leaves. Moreover, this dataset will be a valuable resource to derive hypotheses to mitigate an array of Papaver developmental and secondary metabolite biosynthesis issues in the future. Full article
Show Figures

Graphical abstract

20 pages, 6450 KB  
Article
Transcriptome Profiling of Two Ornamental and Medicinal Papaver Herbs
by Jaehyeon Oh, Younhee Shin, In Jin Ha, Min Young Lee, Seok-Geun Lee, Byeong-Chul Kang, Dongsoo Kyeong and Dowan Kim
Int. J. Mol. Sci. 2018, 19(10), 3192; https://doi.org/10.3390/ijms19103192 - 16 Oct 2018
Cited by 14 | Viewed by 7958
Abstract
The Papaver spp. (Papaver rhoeas (Corn poppy) and Papaver nudicaule (Iceland poppy)) genera are ornamental and medicinal plants that are used for the isolation of alkaloid drugs. In this study, we generated 700 Mb of transcriptome sequences with the PacBio platform. They [...] Read more.
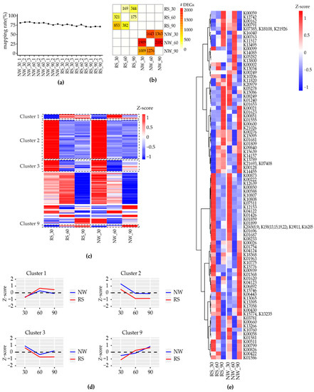
The Papaver spp. (Papaver rhoeas (Corn poppy) and Papaver nudicaule (Iceland poppy)) genera are ornamental and medicinal plants that are used for the isolation of alkaloid drugs. In this study, we generated 700 Mb of transcriptome sequences with the PacBio platform. They were assembled into 120,926 contigs, and 1185 (82.2%) of the benchmarking universal single-copy orthologs (BUSCO) core genes were completely present in our assembled transcriptome. Furthermore, using 128 Gb of Illumina sequences, the transcript expression was assessed at three stages of Papaver plant development (30, 60, and 90 days), from which we identified 137 differentially expressed transcripts. Furthermore, three co-occurrence heat maps are generated from 51 different plant genomes along with the Papaver transcriptome, i.e., secondary metabolite biosynthesis, isoquinoline alkaloid biosynthesis (BIA) pathway, and cytochrome. Sixty-nine transcripts in the BIA pathway along with 22 different alkaloids (quantified with LC-QTOF-MS/MS) were mapped into the BIA KEGG map (map00950). Finally, we identified 39 full-length cytochrome transcripts and compared them with other genomes. Collectively, this transcriptome data, along with the expression and quantitative metabolite profiles, provides an initial recording of secondary metabolites and their expression related to Papaver plant development. Moreover, these profiles could help to further detail the functional characterization of the various secondary metabolite biosynthesis and Papaver plant development associated problems. Full article
(This article belongs to the Section Molecular Plant Sciences)
Show Figures

Graphical abstract

8 pages, 2267 KB  
Article
The Occurrence of Flavonoids and Related Compounds in Flower Sections of Papaver nudicaule
by Bettina Dudek, Anne-Christin Warskulat and Bernd Schneider
Plants 2016, 5(2), 28; https://doi.org/10.3390/plants5020028 - 22 Jun 2016
Cited by 41 | Viewed by 9735
Abstract
Flavonoids play an important role in the pigmentation of flowers; in addition, they protect petals and other flower parts from UV irradiation and oxidative stress. Nudicaulins, flavonoid-derived indole alkaloids, along with pelargonidin, kaempferol, and gossypetin glycosides, are responsible for the color of white, [...] Read more.
Flavonoids play an important role in the pigmentation of flowers; in addition, they protect petals and other flower parts from UV irradiation and oxidative stress. Nudicaulins, flavonoid-derived indole alkaloids, along with pelargonidin, kaempferol, and gossypetin glycosides, are responsible for the color of white, red, orange, and yellow petals of different Papaver nudicaule cultivars. The color of the petals is essential to attract pollinators. We investigated the occurrence of flavonoids in basal and apical petal areas, stamens, and capsules of four differently colored P. nudicaule cultivars by means of chromatographic and spectroscopic methods. The results reveal the specific occurrence of gossypetin glycosides in the basal spot of all cultivars and demonstrate that kaempferol glycosides are the major secondary metabolites in the capsules. Unlike previous reports, the yellow-colored stamens of all four P. nudicaule cultivars are shown to contain not nudicaulins but carotenoids. In addition, the presence of nudicaulins, pelargonidin, and kaempferol glycosides in the apical petal area was confirmed. The flavonoids and related compounds in the investigated flower parts and cultivars of P. nudicaule are profiled, and their potential ecological role is discussed. Full article
(This article belongs to the Special Issue Plant Flavonoids)
Show Figures

Graphical abstract

Back to TopTop