Sign in to use this feature.

Years

Between: -

Subjects

remove_circle_outline
remove_circle_outline
remove_circle_outline
remove_circle_outline
remove_circle_outline
remove_circle_outline
remove_circle_outline
remove_circle_outline
remove_circle_outline

Journals

remove_circle_outline
remove_circle_outline
remove_circle_outline
remove_circle_outline
remove_circle_outline
remove_circle_outline
remove_circle_outline
remove_circle_outline
remove_circle_outline
remove_circle_outline

Article Types

Countries / Regions

remove_circle_outline
remove_circle_outline
remove_circle_outline
remove_circle_outline
remove_circle_outline
remove_circle_outline

Search Results (3,530)

Search Parameters:
Keywords = noise interference

Order results
Result details
Results per page
Select all
Export citation of selected articles as:
19 pages, 2861 KB  
Article
Fault Detection and Isolation of MEMS IMU Array Based on WOA-MVMD-GLT
by Hanyan Li, Fayou Sun, Jingbei Tian, Xiaoyang He and Ting Zhu
Micromachines 2026, 17(3), 374; https://doi.org/10.3390/mi17030374 - 19 Mar 2026
Abstract
The stable and accurate output of the inertial measurement unit array (IMU) of a micro-electro-mechanical system (MEMS) is the key to ensuring the data fusion of the MEMS IMU array. However, due to the large number of MEMS IMUs contained in the MEMS [...] Read more.
The stable and accurate output of the inertial measurement unit array (IMU) of a micro-electro-mechanical system (MEMS) is the key to ensuring the data fusion of the MEMS IMU array. However, due to the large number of MEMS IMUs contained in the MEMS IMU array, it is susceptible to interference and has difficulty avoiding failures. The output of the MEMS IMU contains noise, outliers, and other related errors, which can seriously lead to low fault detection and isolation accuracy in the MEMS IMU. In this study, a new method of fault detection and isolation based on multivariate variational mode decomposition (MVMD), a whale optimization algorithm (WOA), and a generalized likelihood test (GLT) is proposed, which is called WOA-MVMD-GLT. Firstly, a multi-index fitness function WOA is proposed to optimize the parameters of MVMD. Secondly, MVMD is used to extract the features of the MEMS IMU’s signals. Finally, a GLT is used to construct a fault detection function and a fault isolation function to detect and isolate the faults of gyroscopes and accelerometers. The experimental results show that the method proposed in this paper can significantly reduce the false alarm rate and false isolation rate. Full article
Show Figures

Figure 1

37 pages, 9866 KB  
Review
Photoacoustic Noninvasive Blood Glucose Monitoring: A Review of Systems and Strategies for Robust Glucose Concentration Estimation, with Perspectives on Miniaturization and Wearability
by Jianyu Zhang, Zhizhang Li, Min Wang, Luohan Lin, Guoxing Wang and Cheng Chen
Sensors 2026, 26(6), 1942; https://doi.org/10.3390/s26061942 - 19 Mar 2026
Abstract
Noninvasive blood glucose monitoring has long been a critical research focus in diabetes management. Among emerging technologies, photoacoustic sensing, combining the molecular specificity with deep penetration, has garnered significant attention. It offers rapid response and pain-free operation, making it a strong candidate for [...] Read more.
Noninvasive blood glucose monitoring has long been a critical research focus in diabetes management. Among emerging technologies, photoacoustic sensing, combining the molecular specificity with deep penetration, has garnered significant attention. It offers rapid response and pain-free operation, making it a strong candidate for next-generation portable blood glucose monitoring devices. This review systematically traces the development and current state of photoacoustic glucose sensing, with a particular focus on the selection and optimization of core system components. It also summarizes common interference in glucose detection and outlines strategies for their mitigation, along with signal processing and signal-to-noise ratio enhancement techniques suitable for real-world applications. Addressing the growing demand for wearable continuous glucose monitors, this work analyzes the key challenges in system integration and outlines recent advances in enabling technologies. It proposes multi-technology integration approaches to bridge the gap between photoacoustic sensing and microsystem design, offering theoretical foundations and practical guidance for future research on wearable photoacoustic systems. Full article
27 pages, 28235 KB  
Article
Physics-Informed Side-Scan Sonar Perception: Tackling Weak Targets and Sparse Debris via Geometric and Frequency Decoupling
by Bojian Yu, Rongsheng Lin, Hanxiang Zhou, Jianxiong Zhang and Xinwei Zhang
Sensors 2026, 26(6), 1938; https://doi.org/10.3390/s26061938 - 19 Mar 2026
Abstract
Side-scan sonar (SSS) serves as the primary perceptual instrument for Autonomous Underwater Vehicles (AUVs) in large-scale marine search and rescue (SAR) operations. However, the detection of critical targets is frequently hindered by severe hydro-acoustic noise, the spatial discontinuity of wreckage, and the weak [...] Read more.
Side-scan sonar (SSS) serves as the primary perceptual instrument for Autonomous Underwater Vehicles (AUVs) in large-scale marine search and rescue (SAR) operations. However, the detection of critical targets is frequently hindered by severe hydro-acoustic noise, the spatial discontinuity of wreckage, and the weak visual signatures of small targets. To surmount these challenges, this paper presents WPG-DetNet. First, we introduce a Wavelet-Embedded Residual Backbone (WERB) to reconstruct the conventional downsampling paradigm. By substituting standard pooling with the Discrete Wavelet Transform (DWT), this architecture explicitly disentangles high-frequency noise from structural information in the frequency domain, thereby achieving the adaptive preservation of edge fidelity for large human-made targets while filtering out speckle interference. Then, addressing the distinct challenge of discontinuous aircraft wreckage, the framework further incorporates a Debris Graph Reasoning Module (D-GRM). This module models scattered fragments as nodes in a topological graph to capture long-range semantic dependencies, transforming isolated instance recognition into context-aware scene understanding. Finally, to bridge the gap between AI and underwater physics, we design a Shadow-Aided Decoupling Head (SADH) equipped with a physics-informed geometric loss. By enforcing mathematical consistency between target height and acoustic shadow length, this mechanism establishes a rigorous discriminative criterion capable of distinguishing weak-echo human bodies from seabed rocks based on shadow geometry. Experiments on the SCTD dataset demonstrate that WPG-DetNet achieves a mean Average Precision (mAP50) of 97.5% and a Recall of 96.9%. Quantitative analysis reveals that our framework outperforms the classic Faster R-CNN by a margin of 12.8% in mAP50 and surpasses the Transformer-based RT-DETR-R18 by 5.6% in high-precision localization metrics (mAP50:95). Simultaneously, WPG-DetNet maintains superior efficiency with an inference speed of 62.5 FPS and a lightweight parameter count of 16.8 M, striking an optimal balance between robust perception and the real-time constraints of AUV operations. Full article
(This article belongs to the Section Physical Sensors)
17 pages, 965 KB  
Article
Nanomaterials as a Tool for Increasing Sensitivity and Selectivity in the Analytical Chemistry of Tungsten by Stripping Voltammetry
by Malgorzata Grabarczyk and Edyta Wlazlowska
Materials 2026, 19(6), 1202; https://doi.org/10.3390/ma19061202 - 18 Mar 2026
Abstract
Tungsten is an extremely durable metal with a wide range of industrial applications and its toxicity is relatively low, although chronic exposure to its compounds can lead to adverse health effects. This paper proposes a method for the determination of trace amounts of [...] Read more.
Tungsten is an extremely durable metal with a wide range of industrial applications and its toxicity is relatively low, although chronic exposure to its compounds can lead to adverse health effects. This paper proposes a method for the determination of trace amounts of tungsten using cathodic stripping voltammetry (CSV). A hybrid structure based on a mixture of multi-walled carbon nanotubes and spherical glassy carbon was used as the working electrode, on the surface of which a film of lead was formed during the measurement to increase the efficiency of the determination. A comprehensive optimization of the analytical parameters, including accumulation potential and time, signal recording conditions and electrolyte solution composition, was carried out to maximize sensitivity and improve the signal-to-noise ratio. The method developed achieved a detection limit for tungsten of 3 × 10−10 mol L−1, demonstrating its high sensitivity. The working electrode showed selectivity, signal reproducibility and resistance to the presence of potential interferences. The reliability and applicability of the proposed solution were confirmed by applying the method to the analysis of real environmental samples and certified reference materials, with satisfactory results. The presented analytical procedure represents a promising tool for the routine determination of tungsten in complex real matrices. Full article
(This article belongs to the Special Issue Advanced Materials for Chemical Sensors)
Show Figures

Figure 1

23 pages, 3361 KB  
Article
Edge-Prior Guided Dual-Branch Enhancement Network for Infrared Small Target Detection
by Jiaxin Pan, Xiangpeng Chen, Zeliang Dong, Miaomiao Zhang and Huinan Guo
Appl. Sci. 2026, 16(6), 2929; https://doi.org/10.3390/app16062929 - 18 Mar 2026
Abstract
Infrared small target detection remains challenging in applications such as long-range surveillance and early warning due to the fact that infrared images rely on thermal radiation, which results in limited texture cues and a low signal-to-noise ratio for the targets. Although recent deep [...] Read more.
Infrared small target detection remains challenging in applications such as long-range surveillance and early warning due to the fact that infrared images rely on thermal radiation, which results in limited texture cues and a low signal-to-noise ratio for the targets. Although recent deep networks have improved representation capability, they often exhibit two persistent limitations. Fine target details are gradually weakened through successive downsampling, and edge-related priors are not sufficiently exploited to stabilize target responses under background interference. To alleviate these issues, an Edge-Prior Guided Dual-Branch Enhancement Network (EGDENet) is proposed, a dual-branch framework that injects edge priors into feature learning for infrared small target detection. An auxiliary edge-aware branch is introduced to complement the main encoder–decoder stream. Specifically, a Multi-directional Sobel Edge Extraction (MSEE) module is designed to adaptively reweight multi-directional edge responses, thereby strengthening boundary-sensitive representations. Furthermore, a Difference-Aware Gated Fusion (DAGF) module leverages Gated Spatial Convolution to capture subtle variations in the features and employs depthwise separable convolution along with adaptive enhancement to effectively integrate the extracted edge information. In addition, an Edge Pixel Integration (EPI) Loss is present to couple edge sensitivity with pixel-wise supervision. This loss improves the edge sensitivity of infrared small targets. The proposed EGDENet is evaluated on three benchmark datasets: NUAA-SIRST, IRSTD-1K, and SIRST-Aug. The experimental results show that our method outperforms or matches the performance of state-of-the-art methods. Full article
Show Figures

Figure 1

26 pages, 1345 KB  
Article
Green Financial Inputs and Green Innovation Efficiency in China’s Manufacturing Sector: A Three-Stage DEA Evaluation with Sub-Industry Comparisons
by Xingyuan Wang, Yanrui Li and Mengyao Shi
Sustainability 2026, 18(6), 2985; https://doi.org/10.3390/su18062985 - 18 Mar 2026
Abstract
Green financial inputs (GFI) play an important role in promoting green innovation in the manufacturing industry, and accurately evaluating GFI utilization efficiency and its industry heterogeneity is crucial for optimizing green resource allocation. To address this, this study applies a three-stage Data Envelopment [...] Read more.
Green financial inputs (GFI) play an important role in promoting green innovation in the manufacturing industry, and accurately evaluating GFI utilization efficiency and its industry heterogeneity is crucial for optimizing green resource allocation. To address this, this study applies a three-stage Data Envelopment Analysis (DEA) model, using panel data of 29 Chinese manufacturing sectors from 2011 to 2024. This model eliminates the interference of environmental factors and statistical noise via the Stochastic Frontier Analysis (SFA) in the second stage, thus obtaining more reliable efficiency evaluation results. The empirical results show that: (1) GFI can effectively improve manufacturing green innovation efficiency (GIE), but the overall utilization efficiency remains at a low level; (2) there exists significant industry heterogeneity, with technology-intensive industries performing best in GFI utilization efficiency, followed by capital-intensive industries, and labor-intensive industries the worst; (3) environmental regulation and green financial market environment significantly improve GFI utilization efficiency, while government green finance support and market structure have no significant effects on it; (4) after eliminating external disturbances, the real GFI utilization efficiency tends to be stable, and the efficiency decline in 2023–2024 is mainly caused by external shocks. Corresponding targeted implications are put forward to optimize GFI allocation and promote balanced green development of China’s manufacturing industry. Full article
Show Figures

Figure 1

25 pages, 649 KB  
Article
A Multimodal Biomedical Sensing Approach for Muscle Activation Onset Detection
by Qiang Chen, Haofei Li, Zhe Xiang, Moxian Lin, Yinfei Yi, Haoran Tang and Yan Zhan
Sensors 2026, 26(6), 1907; https://doi.org/10.3390/s26061907 - 18 Mar 2026
Abstract
Muscle onset detection is a fundamental problem in electromyography signal analysis, human–machine interaction, and rehabilitation assessment. In medical and biomedical applications, slow muscle activation onset processes are widely encountered in scenarios such as rehabilitation training, postural regulation, and fine motor control. Such processes [...] Read more.
Muscle onset detection is a fundamental problem in electromyography signal analysis, human–machine interaction, and rehabilitation assessment. In medical and biomedical applications, slow muscle activation onset processes are widely encountered in scenarios such as rehabilitation training, postural regulation, and fine motor control. Such processes are typically characterized by slowly varying amplitudes, long temporal durations, and high susceptibility to noise interference, which poses significant challenges for accurate identification of onset timing. To address these issues, a lightweight temporal attention method for slow muscle activation onset detection is proposed and systematically validated under multimodal experimental settings. The proposed method takes surface electromyography signals as the primary input, while synchronously acquired optical motion image data are incorporated into the experimental design and result analysis, thereby aligning with the common joint use of optical imaging and physiological signals in medical and biomedical research. From a methodological perspective, the proposed framework is composed of lightweight temporal feature encoding, a slow activation-aware temporal attention mechanism, and noise suppression with stable decision strategies. Under the constraint of low computational complexity, the ability to model progressive activation signals is effectively enhanced. Experiments are conducted on a dataset containing multiple types of slow activation movements, and model performance is evaluated using five-fold cross-validation. The results demonstrate that under regular signal-to-noise ratio conditions, the proposed method significantly outperforms traditional threshold-based approaches, classical machine learning models, and several deep learning baselines in terms of onset detection accuracy, recall, and precision. Specifically, onset detection accuracy reaches approximately 92%, recall is around 90%, and precision is approximately 93%. Meanwhile, the average onset detection error and detection delay are reduced to about 41ms and 28ms, respectively, with the false positive rate controlled at approximately 2.2%. Stable performance is further maintained under different noise levels and cross-subject settings, indicating strong robustness and generalization capability. Full article
(This article belongs to the Special Issue Application of Optical Imaging in Medical and Biomedical Research)
Show Figures

Figure 1

17 pages, 2806 KB  
Article
Non-Destructive Sequence Determination of Seal Ink and Handwriting Using Structured Light and Deep Learning
by Hongyang Wang, Xin He, Zhonghui Wei, Zhuang Lv, Zhiya Mu, Lei Zhang, Jiawei He, Jun Wang and Yi Gao
Photonics 2026, 13(3), 292; https://doi.org/10.3390/photonics13030292 - 18 Mar 2026
Abstract
In the field of forensic document examination, accurately determining the chronological sequence of intersecting lines between seal ink and handwriting is a crucial technical step for verifying document authenticity, identifying contract tampering, and detecting forged signatures. This technique analyzes the physical superimposition relationship [...] Read more.
In the field of forensic document examination, accurately determining the chronological sequence of intersecting lines between seal ink and handwriting is a crucial technical step for verifying document authenticity, identifying contract tampering, and detecting forged signatures. This technique analyzes the physical superimposition relationship formed by the deposition of the two media on the paper substrate to provide objective scientific evidence for judicial practice. Although traditional methods such as microscopic imaging and mass spectrometry analysis have achieved some progress, they still suffer from common limitations including high equipment costs, complex operation, and potential damage to samples. This study proposes and validates an innovative non-destructive determination method that integrates structured light 3D reconstruction technology with deep learning algorithms. The research captures the microscopic 3D morphological features of the ink intersection area using a high-precision structured light scanning system and effectively eliminates noise interference caused by paper substrate undulation through Gaussian flattening technology. Subsequently, a multimodal fusion strategy combines 2D texture images with 3D depth information to construct a dataset rich in features. On this basis, a deep learning model based on an improved Residual Neural Network (ResNet) is designed, incorporating the ELU activation function and an EMA mechanism to enhance the model’s feature extraction capability and convergence stability. Experimental results demonstrate that the proposed method achieves a recognition accuracy of 94.39% on the test set, fully validating its effectiveness and application potential in the non-destructive determination of ink stroke sequencing. Full article
Show Figures

Figure 1

15 pages, 4211 KB  
Article
Research on Laser Automatic Phase−Locking Technology for Atomic Interferometric Gravity Gradient Measurement
by Jipeng Wang, Bangcheng Han and Jinhai Bai
Photonics 2026, 13(3), 290; https://doi.org/10.3390/photonics13030290 - 18 Mar 2026
Abstract
Atomic interferometric gravity gradient measurement enables atomic interference by manipulating atoms with lasers of specific frequencies. Thus, the frequency and phase−locking performance of the laser system exerts a significant impact on key experimental parameters, including the loading rate and ultimate cooling temperature of [...] Read more.
Atomic interferometric gravity gradient measurement enables atomic interference by manipulating atoms with lasers of specific frequencies. Thus, the frequency and phase−locking performance of the laser system exerts a significant impact on key experimental parameters, including the loading rate and ultimate cooling temperature of atomic clouds, the state selection efficiency of Raman transitions, the contrast of atomic interference fringes, and the level of detection noise. As atomic interferometric gravity gradient measurement transitions from static laboratory measurements to mobile field operations, conventional laser frequency and phase−locking methods struggle to meet the demand for rapid re−locking after device movement and cannot achieve timely system recovery in the event of laser unlocks. This work proposes an automatic laser frequency and phase−locking system that can detect real−time deviations in laser frequency and phase and implement rapid and precise corrections. Meanwhile, by utilizing the reference signal source in the optical phase−locked loop, the system realizes laser frequency hopping to satisfy the diverse laser frequency requirements across all stages of atomic interferometric gravity gradient measurement. Full article
(This article belongs to the Special Issue Quantum Optics: Advances and Applications)
Show Figures

Figure 1

18 pages, 1050 KB  
Article
Research on Fire Smoke Recognition Algorithm with Image Enhancement for Unconventional Scenarios in Under-Construction Nuclear Power Plants
by Tingren Wang, Guangwei Liu, Kai Yu and Baolin Yao
Fire 2026, 9(3), 128; https://doi.org/10.3390/fire9030128 - 17 Mar 2026
Abstract
Accurate identification of fire smoke is a key link in realizing early fire prevention and control. Traditional intelligent video and image processing technologies are significantly restricted by environmental factors, with weak anti-interference capabilities and limitations in distinguishing fire smoke, leading to a high [...] Read more.
Accurate identification of fire smoke is a key link in realizing early fire prevention and control. Traditional intelligent video and image processing technologies are significantly restricted by environmental factors, with weak anti-interference capabilities and limitations in distinguishing fire smoke, leading to a high false alarm rate of fires. To address this problem, this paper proposes an unconventional visual field smoke detection method based on image enhancement. The method innovatively improves the Retinex algorithm by integrating improved guided filtering, adaptive brightness correction, and CLAHE-WWGIF joint processing, which realizes targeted optimization for the unique interference factors of under-construction nuclear power plants such as water mist, low illumination, and equipment occlusion. First, an improved Retinex algorithm is used to process the image to improve the image brightness and contrast, retain edge details while avoiding halo artifacts, reduce the impact of noise, and optimize visual features. Then, the sample data set is integrated, and the YOLOv11 target detection algorithm is used to achieve accurate identification and positioning of smoke targets. Experimental data shows that the fire identification method achieves an accuracy rate of 93.6% and 92.3% for fire smoke identification in interference-prone scenarios such as dark nights and water mist, respectively, and the response time to fire smoke is only 1.8 s and 2.1 s. In practical on-site applications at nuclear power plant construction sites, the method is integrated into an “edge computing + distributed deployment” hardware system, which realizes real-time smoke detection in core areas such as nuclear islands and conventional islands with a false alarm rate of less than 5% and a detection delay of ≤300 ms, meeting the ultra-strict safety monitoring requirements of nuclear power projects. Experiments show that this method can be effectively applied to smoke detection scenarios under unconventional visual fields, accurately identify smoke, provide reliable technical support for fire smoke identification under unconventional visual fields, significantly reduce the false alarm rate of fire detection, and provide technical support for the safety of under-construction nuclear power plants. Full article
(This article belongs to the Special Issue Fire Risk Management and Emergency Prevention)
Show Figures

Figure 1

23 pages, 5079 KB  
Article
Dual-Stream Transformer with Kalman-Based Sensor Fusion for Wearable Fall Detection
by Abheek Pradhan, Sana Alamgeer, Rakesh Suvvari, Syed Tousiful Haque and Anne H. H. Ngu
Big Data Cogn. Comput. 2026, 10(3), 90; https://doi.org/10.3390/bdcc10030090 - 17 Mar 2026
Abstract
Wearable fall detection systems face a fundamental challenge: while gyroscope data provide valuable orientation cues, naively combining raw gyroscope and accelerometer signals can degrade performance due to noise contamination. To overcome this challenge, we present a dual-stream transformer architecture that incorporates (i) Kalman-based [...] Read more.
Wearable fall detection systems face a fundamental challenge: while gyroscope data provide valuable orientation cues, naively combining raw gyroscope and accelerometer signals can degrade performance due to noise contamination. To overcome this challenge, we present a dual-stream transformer architecture that incorporates (i) Kalman-based sensor fusion to convert noisy gyroscope angular velocities into stable orientation estimates (roll, pitch, yaw), maintaining an internal state of body pose, and (ii) processing accelerometer and orientation streams in separate encoder pathways before fusion to prevent cross-modal interference. Our architecture further integrates Squeeze-and-Excitation channel attention and Temporal Attention Pooling to focus on fall-critical temporal patterns. Evaluated on the SmartFallMM dataset using 21-fold leave-one-subject-out cross-validation, the dual-stream Kalman transformer achieves 91.10% F1, outperforming single-stream Kalman transformers (89.80% F1) by 1.30% and single-stream baseline transformers (88.96% F1) by 2.14%. We further evaluate the model in real time using a watch-based SmartFall App on five participants, maintaining an average F1 score of 83% and an accuracy of 90%. These results indicate robust performance in both offline and real-world deployment settings, establishing a new state-of-the-art for inertial-measurement-unit-based fall detection on commodity smartwatch devices. Full article
Show Figures

Figure 1

21 pages, 3737 KB  
Article
BM-FSOD: Few-Shot Object Detection Method Based on Background Reconstruction and Multi-Channel Interactive Feature Fusion
by Zhoufeng Liu, Qihang He, Chunlei Li, Shumin Ding, Junpu Wang and Xinnan Shao
Electronics 2026, 15(6), 1247; https://doi.org/10.3390/electronics15061247 - 17 Mar 2026
Abstract
Few-shot object detection suffers from limited annotations, redundant background interference, insufficient feature interaction, and severe sample imbalance. Existing meta-learning-based methods extract class prototypes from support images but often fail to effectively suppress background noise or align channel-wise features between support and query branches. [...] Read more.
Few-shot object detection suffers from limited annotations, redundant background interference, insufficient feature interaction, and severe sample imbalance. Existing meta-learning-based methods extract class prototypes from support images but often fail to effectively suppress background noise or align channel-wise features between support and query branches. To address these issues, we propose a few-shot object detection method based on background reconstruction and multi-channel interactive feature fusion. First, a background reconstruction module is designed to suppress redundant background interference by applying random region masking to support set images, thereby generating robust class prototype features that are resistant to background noise. Second, a multi-channel interactive feature fusion module is designed, which leverages depthwise separable convolution to enable effective channel-wise feature interaction and information alignment between support class prototypes and query features, thereby enhancing cross-branch feature interaction and fusion. Finally, to address the uneven sample distribution and the foreground–background imbalance in few-shot scenarios, we proposed a category-aware weighted loss. By appropriately weighting the contributions of different object categories and background samples, the proposed loss encourages balanced optimization, resulting in faster convergence and improved detection performance. Experimental results demonstrate that the proposed method improves detection accuracy and generalization performance under few-shot settings. On the Pascal VOC dataset (Split1), the proposed method achieves 45.1%, 62.9%, and 67.1% under 1-shot, 3-shot, and 10-shot settings, respectively, outperforming the baseline; consistent improvements are also observed on the MS COCO dataset and the DIOR dataset. Full article
Show Figures

Figure 1

39 pages, 8897 KB  
Article
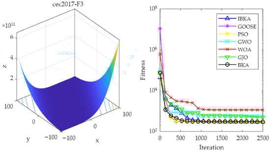
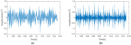
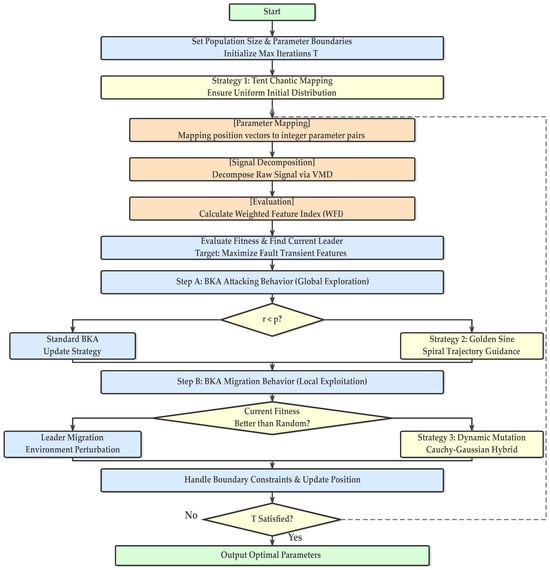
Research on Improved Transformer Fault Diagnosis Method Driven by IBKA-VMD and Hierarchical Fractional Order Attention Entropy Synergy
by Jingzong Yang, Xuefeng Li and Min Mao
Fractal Fract. 2026, 10(3), 195; https://doi.org/10.3390/fractalfract10030195 - 16 Mar 2026
Abstract
Rolling bearing faults are the primary cause of rotating machinery failure. Under complex operating conditions, the weak fault impact signals are easily overwhelmed by strong noise and exhibit significant non-stationary characteristics, posing severe challenges to accurate diagnosis. To address this, this paper proposes [...] Read more.
Rolling bearing faults are the primary cause of rotating machinery failure. Under complex operating conditions, the weak fault impact signals are easily overwhelmed by strong noise and exhibit significant non-stationary characteristics, posing severe challenges to accurate diagnosis. To address this, this paper proposes an improved Transformer-based fault diagnosis method driven by the improved black-winged kite algorithm-variational mode decomposition (IBKA-VMD) and hierarchical fractional-order attention entropy (HFrAttE). The method employs the integrated multi-strategy IBKA to adaptively determine the optimal parameters of VMD, utilizes HFrAttE to construct highly discriminative feature sets, and further builds an improved Transformer model integrating bidirectional attention mechanisms and feature decoupling structures for deep feature mining. The classification decision is finalized by the twin extreme learning machine (TELM). Experimental results on the case western reserve university (CWRU) bearing dataset under different noise environments (−2 dB, −5 dB) demonstrate that the proposed method maintains 100% accuracy, recall, and F1-score under −5 dB noise interference, significantly outperforming comparative models. It exhibits excellent anti-noise performance and feature extraction capability, providing an efficient solution for intelligent operation and maintenance of rotating machinery under complex operating conditions. Full article
(This article belongs to the Section Engineering)
Show Figures

Figure 1

28 pages, 12746 KB  
Article
PSTNet: A Hyperspectral Image Classification Method Based on Adaptive Spectral–Spatial Tokens and Parallel Attention
by Shaokang Yu, Yong Mei, Xiangsuo Fan, Song Guo, Wujun Xu and Jinlong Fan
Remote Sens. 2026, 18(6), 901; https://doi.org/10.3390/rs18060901 - 15 Mar 2026
Abstract
Hyperspectral image classification holds significant applications across multiple domains due to its rich spectral and spatial information. However, it faces challenges such as spectral variation within the same object, spectral variation across different objects, and noise interference. Existing methods like convolutional neural networks [...] Read more.
Hyperspectral image classification holds significant applications across multiple domains due to its rich spectral and spatial information. However, it faces challenges such as spectral variation within the same object, spectral variation across different objects, and noise interference. Existing methods like convolutional neural networks perform well in local feature extraction but inadequately model long-range dependencies. While Transformers can capture global relationships, they struggle to effectively coordinate spectral and spatial information modeling. To address these limitations, this paper proposes a dual-branch collaborative Transformer network (PST-Net). This architecture integrates an adaptive spectral–spatial token (ASST) module, a Parallel Attention-Augmented lightweight CNN branch (PA-SSCNN), and a collaborative fusion layer. The ASST constructs joint representation tokens through local spectral smoothing and learnable spatial embedding. PA-SSCNN employs 3D-2D cascaded convolutions and channel–spatial attention mechanisms to enhance local texture and spatial feature extraction; CHIB enables deep interaction and synergistic fusion of dual-branch features across different levels and scales. Experimental results demonstrate that with only 2% labeled samples, PST-Net achieves overall classification accuracies of 96.31%, 96.59%, 95.27%, and 89.06% on the Salinas and Whuhh, and the two complex urban scene datasets Qingyun and Houston. Especially in fine-grained categories and complex scenes, it exhibits strong robustness. The ablation experiment further validated the effectiveness and complementarity of each module. This study provides an efficient collaborative modeling framework for hyperspectral image classification that balances global dependencies and local details. Full article
Show Figures

Figure 1

28 pages, 5420 KB  
Article
HEMS-RTDETR: A Lightweight Edge-Enhanced and Deformation-Aware Detector for Floating Debris in Complex Water Environments
by Yiwei Cui, Xinyi Jiang, Haiting Yu, Meizhen Lei and Jia Ren
Electronics 2026, 15(6), 1226; https://doi.org/10.3390/electronics15061226 - 15 Mar 2026
Abstract
Floating debris detection in complex aquatic environments holds significant importance for water resource protection and maritime safety monitoring. However, this task faces three core challenges: severe background interference leading to blurred target textures, significant non-rigid deformations, and the frequent loss of small targets [...] Read more.
Floating debris detection in complex aquatic environments holds significant importance for water resource protection and maritime safety monitoring. However, this task faces three core challenges: severe background interference leading to blurred target textures, significant non-rigid deformations, and the frequent loss of small targets at long distances. To address these issues, we propose a high-performance lightweight detection algorithm, termed High-Efficiency Edge-Aware Multi-Scale Real-Time Detection Transformer (HEMS-RTDETR), built upon the Real-Time Detection Transformer (RT-DETR) architecture. First, to suppress disturbances induced by water surface ripples and specular reflections, a Cross-Stage Partial Multi-Scale Edge Information Enhancement (CSP-MSEIE) module is introduced to reconstruct the backbone network. By removing computational redundancy while incorporating explicit edge enhancement, feature extraction capability and noise robustness for weak-texture targets are significantly improved. Second, to handle irregular debris morphology, a Deformable Attention Transformer (DAT) module is integrated, enabling adaptive attention focusing on geometrically deformed regions. Finally, an Efficient Multi-Scale Bidirectional Feature Pyramid Network (EMBSFPN) is constructed to enhance cross-scale semantic interaction and alleviate small-target signal loss. Experimental results demonstrate that, compared with RTDETR-r18, HEMS-RTDETR reduces parameters to 12.57 M, improves mAP@0.5 and mAP@0.5:0.95 by 2.44% and 3.05%, respectively, and maintains real-time inference at 93 FPS, indicating strong robustness and application potential in dynamic aquatic environments. Full article
(This article belongs to the Topic Computer Vision and Image Processing, 3rd Edition)
Show Figures

Figure 1

Back to TopTop