Sign in to use this feature.

Years

Between: -

Subjects

remove_circle_outline
remove_circle_outline
remove_circle_outline
remove_circle_outline
remove_circle_outline

Journals

Article Types

Countries / Regions

Search Results (35)

Search Parameters:
Keywords = nedd4l

Order results
Result details
Results per page
Select all
Export citation of selected articles as:
13 pages, 1519 KB  
Article
Supplementary Feeding Regulates Muscle Development of Oula Sheep (Tibetan Sheep, Ovis aries) Through Glucose Metabolism Pathway
by Yumeng Li, Yanhao Wang, Mingyi Yan, Sen Wu, Meng Liu and Sayed Haidar Abbas Raza
Animals 2025, 15(17), 2626; https://doi.org/10.3390/ani15172626 - 8 Sep 2025
Cited by 1 | Viewed by 600
Abstract
To investigate the genetic regulatory mechanism of supplementary feeding on muscle development in Oula sheep, we employed transcriptomic analysis to explore the differentially expressed genes (DEGs) in the longissimus dorsi muscle of Oula sheep at different ages under conditions of supplementary feeding and [...] Read more.
To investigate the genetic regulatory mechanism of supplementary feeding on muscle development in Oula sheep, we employed transcriptomic analysis to explore the differentially expressed genes (DEGs) in the longissimus dorsi muscle of Oula sheep at different ages under conditions of supplementary feeding and non-supplementary feeding, as well as the significantly enriched Gene Ontology (GO) terms and Kyoto Encyclopedia of Genes and Genomes (KEGG) signaling pathways of DEGs. Moreover, by combining with the method of weighted gene co-expression network analysis, we screened for the potential hub genes that might play crucial roles. The results demonstrated that the CD4 and ICAM1 genes and the PI3K-Akt signaling pathway might exert important functions during the lamb stage. At the growth stage, the AGL, PGM2L1, PRKAA2, NEDD4, and GBE1 genes might serve as core genes to regulate the growth of skeletal muscle in Oula sheep after supplementary feeding through signaling pathways such as starch and sucrose metabolism and insulin signaling pathway. This outcome provides a molecular-level interpretation of the regulatory mechanism of supplementary feeding on muscle growth and development in Oula sheep at different ages, offering a theoretical basis for the further improvement of the meat quality of Oula sheep and the enhancement of the quality of livestock products in the Qinghai–Tibet Plateau region. Full article
(This article belongs to the Section Animal Physiology)
Show Figures

Figure 1

20 pages, 10653 KB  
Article
NEDD4L-Mediated Ubiquitination of GPX4 Exacerbates Doxorubicin-Induced Cardiotoxicity
by Jiaxing Ke, Lingjia Li, Shuling Chen, Chenxin Liao, Feng Peng, Dajun Chai and Jinxiu Lin
Int. J. Mol. Sci. 2025, 26(17), 8201; https://doi.org/10.3390/ijms26178201 - 23 Aug 2025
Viewed by 839
Abstract
Doxorubicin (DOX) is an anthracycline chemotherapeutic agent that is clinically limited by doxorubicin-induced cardiotoxicity (DIC), with ferroptosis and apoptosis identified as key mechanisms. As an antioxidant enzyme, GPX4 undergoes ubiquitin-mediated degradation during myocardial ischemia–reperfusion injury; however, the role of its ubiquitination in DIC [...] Read more.
Doxorubicin (DOX) is an anthracycline chemotherapeutic agent that is clinically limited by doxorubicin-induced cardiotoxicity (DIC), with ferroptosis and apoptosis identified as key mechanisms. As an antioxidant enzyme, GPX4 undergoes ubiquitin-mediated degradation during myocardial ischemia–reperfusion injury; however, the role of its ubiquitination in DIC remains unclear. This study revealed that GPX4 undergoes ubiquitinated degradation during DIC, exacerbating ferroptosis and apoptosis in cardiomyocytes. NEDD4L was found to interact with GPX4, and its expression was upregulated in DOX-treated mouse myocardial tissues and cardiomyocytes. NEDD4L knockdown alleviated DIC, as well as ferroptosis and apoptosis in cardiomyocytes. Mechanistically, NEDD4L recognizes GPX4 through its WW domain and mediates K48-linked ubiquitination and degradation of GPX4 under DOX stimulation via its HECT domain. Knockdown of NEDD4L reduced DOX-induced GPX4 ubiquitination levels and subsequent degradation. Notably, while NEDD4L knockdown mitigated DOX-induced cell death, concurrent GPX4 knockdown attenuated this protective effect, indicating that GPX4 is a key downstream target of NEDD4L in regulating cardiomyocyte death. These findings identify NEDD4L as a potential therapeutic target for preventing and treating DIC. Full article
(This article belongs to the Section Molecular Toxicology)
Show Figures

Figure 1

21 pages, 11497 KB  
Article
Integration of Transcriptomic and Single-Cell Data to Uncover Senescence- and Ferroptosis-Associated Biomarkers in Sepsis
by Xiangqian Zhang, Yiran Zhou, Hang Li, Mengru Chen, Fang Peng and Ning Li
Biomedicines 2025, 13(4), 942; https://doi.org/10.3390/biomedicines13040942 - 11 Apr 2025
Viewed by 1319
Abstract
Background: Sepsis is a life-threatening condition characterized by organ dysfunction due to an imbalanced immune response to infection, with high mortality. Ferroptosis, an iron-dependent cell death process, and cellular senescence, which exacerbates inflammation, have recently been implicated in sepsis pathophysiology. Methods: Weighted gene [...] Read more.
Background: Sepsis is a life-threatening condition characterized by organ dysfunction due to an imbalanced immune response to infection, with high mortality. Ferroptosis, an iron-dependent cell death process, and cellular senescence, which exacerbates inflammation, have recently been implicated in sepsis pathophysiology. Methods: Weighted gene co-expression network analysis (WGCNA) was used to identify ferroptosis- and senescence-related gene modules in sepsis. Differentially expressed genes (DEGs) were analyzed using public datasets (GSE57065, GSE65682, and GSE26378). Receiver operating characteristic (ROC) analysis was performed to evaluate their diagnostic potential, while single-cell RNA sequencing (scRNA-seq) was used to assess their immune-cell-specific expression. Molecular docking was conducted to predict drug interactions with key proteins. Results: Five key genes (CD82, MAPK14, NEDD4, TXN, and WIPI1) were significantly upregulated in sepsis patients and highly correlated with immune cell infiltration. MAPK14 and TXN exhibited strong diagnostic potential (AUC = 0.983, 0.978). Molecular docking suggested potential therapeutic interactions with diclofenac, flurbiprofen, and N-acetyl-L-cysteine. Conclusions: This study highlights ferroptosis and senescence as critical mechanisms in sepsis and identifies promising biomarkers for diagnosis and targeted therapy. Future studies should focus on clinical validation and precision medicine applications. Full article
(This article belongs to the Section Cell Biology and Pathology)
Show Figures

Figure 1

21 pages, 10060 KB  
Article
The Effects of the Natriuretic Peptide System on Alveolar Epithelium in Heart Failure
by Yara Knany, Safa Kinaneh, Emad E. Khoury, Yaniv Zohar, Zaid Abassi and Zaher S. Azzam
Int. J. Mol. Sci. 2025, 26(7), 3374; https://doi.org/10.3390/ijms26073374 - 4 Apr 2025
Viewed by 855
Abstract
Alveolar active sodium transport is essential for clearing edema from airspaces, in a process known as alveolar fluid clearance (AFC). Although it has been reported that atrial natriuretic peptide (ANP) attenuates AFC, little is known about the underlying molecular effects of natriuretic peptides [...] Read more.
Alveolar active sodium transport is essential for clearing edema from airspaces, in a process known as alveolar fluid clearance (AFC). Although it has been reported that atrial natriuretic peptide (ANP) attenuates AFC, little is known about the underlying molecular effects of natriuretic peptides (NPs). Therefore, we examined the contribution of NPs to AFC and their effects as mediators of active sodium transport. By using the isolated liquid-filled lungs model, we investigated the effects of NPs on AFC. The expression of NPs, Na+, K+-ATPase, and Na+ channels was assessed in alveolar epithelial cells. Congestive heart failure (CHF) was induced by using the aortocaval fistula model. ANP and brain NP (BNP) significantly reduced AFC rate from 0.49 ± 0.02 mL/h in sham rats to 0.26 ± 0.013 and 0.19 ± 0.005 in ANP and BNP-treated groups, respectively. These effects were mediated by downregulating the active Na+ transport components in the alveolar epithelium while enhancing the ubiquitination and degradation of αENaC in the lungs, as reflected by increased levels of Nedd4-2. In addition, AFC was reduced in compensated CHF rats treated with ANP, while in decompensated CHF, ANP partially restored AFC. In conclusion, NPs regulate AFC in health and CHF. This research could help optimize pharmacological treatments for severe CHF. Full article
(This article belongs to the Special Issue Cellular and Molecular Mechanisms in Lung Health and Disease)
Show Figures

Figure 1

19 pages, 2161 KB  
Review
Targeting Atherosclerosis via NEDD4L Signaling—A Review of the Current Literature
by Lucas Fornari Laurindo, Victória Dogani Rodrigues, Enzo Pereira de Lima, Beatriz Leme Boaro, Julia Maria Mendes Peloi, Raquel Cristina Ferraroni Sanches, Cláudia Rucco Penteado Detregiachi, Ricardo José Tofano, Maria Angelica Miglino, Katia Portero Sloan, Lance Alan Sloan and Sandra Maria Barbalho
Biology 2025, 14(3), 220; https://doi.org/10.3390/biology14030220 - 20 Feb 2025
Viewed by 1743
Abstract
Cardiovascular diseases are the primary cause of mortality worldwide. In this scenario, atherosclerotic cardiovascular outcomes dominate since their incidence increases as populations grow and age. Atherosclerosis is a chronic inflammatory disease that affects arteries. Although its pathophysiology is heterogeneous, some genes are indissociably [...] Read more.
Cardiovascular diseases are the primary cause of mortality worldwide. In this scenario, atherosclerotic cardiovascular outcomes dominate since their incidence increases as populations grow and age. Atherosclerosis is a chronic inflammatory disease that affects arteries. Although its pathophysiology is heterogeneous, some genes are indissociably associated with its occurrence, and understanding their effects on the disease’s occurrence could undoubtedly define effective screening and treatment strategies. One such gene is NEDD4L. The NEDD4L gene is related to ubiquitin ligase enzyme activities. It is essential to regulate vascular inflammation, atherosclerosis plaque stability, endothelial and vascular smooth cell function, and lipid metabolism, particularly in controlling cholesterol levels. However, the evidence is dubious, and no review has yet synthesized the effects of targeting NEDD4L on atherosclerosis. Therefore, our review aims to fill this gap by analyzing the literature on NEDD4L concerning atherosclerosis occurrence. To achieve this goal, we performed a systematic literature search of reputable databases, including PubMed, Google Scholar, Web of Science, Scopus, and Embase. The inclusion criteria comprised peer-reviewed original studies using in vitro and animal models due to the unavailability of relevant clinical studies. Systematic reviews, meta-analyses, and articles that did not focus on the relationship between NEDD4L and atherosclerosis and those unrelated to this health condition were excluded. Studies not written in the English language were also excluded. The search strategy included studies from January 2000 to January 2025 in the final analysis to capture recent advancements. Following screening, five studies were included. Most of the included studies underscored NEDD4L’s role in increasing atherosclerosis plaque formation, but other studies indicated that stimulating NEDD4L may positively counter atherosclerosis plaque formation. Therefore, future research endeavors must address several limitations, which have been tentatively highlighted throughout the manuscript, for more informative research based on preclinical studies and to successfully translate the findings into clinical trials. Full article
(This article belongs to the Special Issue Molecular Sciences in Cardiology and Vascular Disorders)
Show Figures

Figure 1

17 pages, 326 KB  
Article
Genomic Insights into Blood Pressure Regulation: Exploring Ion Channel and Transporter Gene Variations in Jordanian Hypertensive Individuals
by Mansour Abdullah Alghamdi, Laith AL-Eitan, Rasheed Ibdah, Islam Bani Khalid, Salma Darabseh, Maryam Alasmar and Asaad Ataa
Medicina 2025, 61(1), 156; https://doi.org/10.3390/medicina61010156 - 17 Jan 2025
Viewed by 1796
Abstract
Background and Objectives: Hypertension (HTN) constitutes a significant global health burden, yet the specific genetic variant responsible for blood pressure regulation remains elusive. This study investigates the genetic basis of hypertension in the Jordanian population, focusing on gene variants related to ion [...] Read more.
Background and Objectives: Hypertension (HTN) constitutes a significant global health burden, yet the specific genetic variant responsible for blood pressure regulation remains elusive. This study investigates the genetic basis of hypertension in the Jordanian population, focusing on gene variants related to ion channels and transporters, including KCNJ1, WNK1, NPPA, STK39, LUC7L2, NEDD4L, NPHS1, BDKRB2, and CACNA1C. Materials and Methods: This research involved 200 hypertensive patients and 224 healthy controls. Whole blood samples were collected from each participant, and genomic DNA was extracted. The genetic distribution of the polymorphisms was analyzed. The haplotype frequencies were investigated using the SNPStats web tool, and the genotype and allele frequencies of the studied variants were assessed using the χ2 test. Results: Sixteen single nucleotide polymorphisms (SNPs) from nine genes were evaluated. A significant association was observed between the rs880054 variant of the WNK1 gene and hypertension susceptibility, with the T allele elevating the risk of hypertension. This association remained important in the codominant model (p = 0.049) and the dominant model (p = 0.029). In addition, rs880054 was associated with clinical characteristics such as triglyceride levels and cerebrovascular accidents (p-value > 0.05). Conclusions: Our findings reveal a significant link between the rs880054 SNP and an increased hypertension risk, suggesting that variations in WNK1 may be crucial in regulating blood pressure. This study provides new insights into the genetic factors contributing to hypertension and highlights the potential of WNK1 as a target for future therapeutic interventions. Full article
(This article belongs to the Section Cardiology)
25 pages, 18990 KB  
Article
NEDD4L Suppresses Proliferation and Promotes Apoptosis by Ubiquitinating RAC2 Expression and Acts as a Prognostic Biomarker in Clear Cell Renal Cell Carcinoma
by Manlong Qi, Jianqiao Tu, Rong He, Xiang Fei and Yanyan Zhao
Int. J. Mol. Sci. 2024, 25(22), 11933; https://doi.org/10.3390/ijms252211933 - 6 Nov 2024
Viewed by 1719
Abstract
Neural precursor cell expressed developmentally down-regulated 4-like (NEDD4L) is an HECT (homologous to E6AP C terminus)-type E3 ubiquitin ligase. As previously documented, bioinformatics analysis revealed NEDD4L is downregulated in clear cell renal cell carcinoma (ccRCC). However, the target substrate regulated by NEDD4L in [...] Read more.
Neural precursor cell expressed developmentally down-regulated 4-like (NEDD4L) is an HECT (homologous to E6AP C terminus)-type E3 ubiquitin ligase. As previously documented, bioinformatics analysis revealed NEDD4L is downregulated in clear cell renal cell carcinoma (ccRCC). However, the target substrate regulated by NEDD4L in ccRCC remains unknown. Here, we assessed whether NEDD4L regulates Ras-related C3 botulinum toxin substrate 2 (RAC2) expression in ccRCC. In our study, integrated bioinformatics analysis indicated that low expression of NEDD4L and high expression of RAC2 were both associated with poor prognosis of ccRCC, pro-tumorigenic immunity, and multiple tumor-associated pathways. Our data confirmed the hypothesis indicated in the previous studies related to the downregulation of NEDD4L in ccRCC. NEDD4L was identified to target the RAC2 threonine 108–proline motif, and RAC2 overexpression rescued NEDD4L-mediated cell apoptosis and inhibition of cell growth and migration. Therefore, RAC2 is a novel and first identified target of NEDD4L in ccRCC, and the aberrant less expression of NEDD4L and consequent RAC2 upregulation may contribute to renal carcinogenesis. Our study offers insight into NEDD4L as a potential future therapeutic target for renal cell carcinoma or as a novel prognostic biomarker. Full article
(This article belongs to the Section Molecular Oncology)
Show Figures

Figure 1

16 pages, 5929 KB  
Article
Neddylation and Its Target Cullin 3 Are Essential for Adipocyte Differentiation
by Hongyi Zhou, Vijay Patel, Robert Rice, Richard Lee, Ha Won Kim, Neal L. Weintraub, Huabo Su and Weiqin Chen
Cells 2024, 13(19), 1654; https://doi.org/10.3390/cells13191654 - 5 Oct 2024
Cited by 1 | Viewed by 2424
Abstract
The ongoing obesity epidemic has raised awareness of the complex physiology of adipose tissue. Abnormal adipocyte differentiation results in the development of systemic metabolic disorders such as insulin resistance and diabetes. The conjugation of NEDD8 (neural precursor cell expressed, developmentally downregulated 8) to [...] Read more.
The ongoing obesity epidemic has raised awareness of the complex physiology of adipose tissue. Abnormal adipocyte differentiation results in the development of systemic metabolic disorders such as insulin resistance and diabetes. The conjugation of NEDD8 (neural precursor cell expressed, developmentally downregulated 8) to target protein, termed neddylation, has been shown to mediate adipogenesis. However, much remains unknown about its role in adipogenesis. Here, we demonstrated that neddylation and its targets, the cullin (CUL) family members, are differentially regulated during mouse and human adipogenesis. Inhibition of neddylation by MLN4924 significantly reduced adipogenesis of 3T3-L1 and human stromal vascular cells. Deletion of NAE1, a subunit of the only NEDD8 E1 enzyme, suppressed neddylation and impaired adipogenesis. Neddylation deficiency did not affect mitotic cell expansion. Instead, it disrupted CREB/CEBPβ/PPARγ signaling, essential for adipogenesis. Interestingly, among the neddylation-targeted CUL family members, deletion of CUL3, but not CUL1, CUL2, or CUL4A, largely replicated the adipogenic defects observed with neddylation deficiency. A PPARγ agonist minimally rescued the adipogenic defects caused by the deletion of NAE1 and CUL3. In conclusion, our study demonstrates that neddylation and its targeted CUL3 are crucial for adipogenesis. These findings provide potential targets for therapeutic intervention in obesity and metabolic disorders. Full article
(This article belongs to the Special Issue Adipose Tissue, Obesity, and Metabolic Diseases)
Show Figures

Figure 1

13 pages, 2386 KB  
Article
Tsg101 UEV Interaction with Nedd4 HECT Relieves E3 Ligase Auto-Inhibition, Promoting HIV-1 Assembly and CA-SP1 Maturation Cleavage
by Susan M. Watanabe, David A. Nyenhuis, Mahfuz Khan, Lorna S. Ehrlich, Irene Ischenko, Michael D. Powell, Nico Tjandra and Carol A. Carter
Viruses 2024, 16(10), 1566; https://doi.org/10.3390/v16101566 - 2 Oct 2024
Cited by 3 | Viewed by 1696
Abstract
Tsg101, a component of the endosomal sorting complex required for transport (ESCRT), is responsible for recognition of events requiring the machinery, as signaled by cargo tagging with ubiquitin (Ub), and for recruitment of downstream acting subunits to the site. Although much is known [...] Read more.
Tsg101, a component of the endosomal sorting complex required for transport (ESCRT), is responsible for recognition of events requiring the machinery, as signaled by cargo tagging with ubiquitin (Ub), and for recruitment of downstream acting subunits to the site. Although much is known about the latter function, little is known about its role in the earlier event. The N-terminal domain of Tsg101 is a structural homologue of Ub conjugases (E2 enzymes) and the protein associates with Ub ligases (E3 enzymes) that regulate several cellular processes including virus budding. A pocket in the domain recognizes a motif, PT/SAP, that permits its recruitment. PT/SAP disruption makes budding dependent on Nedd4L E3 ligases. Using HIV-1 encoding a PT/SAP mutation that makes budding Nedd4L-dependent, we identified as critical for rescue the residues in the catalytic (HECT) domain of the E3 enzyme that lie in proximity to sites in Tsg101 that bind Ub non-covalently. Mutation of these residues impaired rescue by Nedd4L but the same mutations had no apparent effect in the context of a Nedd4 isomer, Nedd4-2s, whose N-terminal (C2) domain is naturally truncated, precluding C2-HECT auto-inhibition. Surprisingly, like small molecules that disrupt Tsg101 Ub-binding, small molecules that interfered with Nedd4 substrate recognition arrested budding at an early stage, supporting the conclusion that Tsg101–Ub–Nedd4 interaction promotes enzyme activation and regulates Nedd4 signaling for viral egress. Tsg101 regulation of E3 ligases may underlie its broad ability to function as an effector in various cellular activities, including viral particle assembly and budding. Full article
Show Figures

Figure 1

18 pages, 2398 KB  
Article
The Ubiquitin Ligase Adaptor NDFIP1 Interacts with TRESK and Negatively Regulates the Background K+ Current
by Enikő Pergel, Dániel J. Tóth, Dóra Baukál, Irén Veres and Gábor Czirják
Int. J. Mol. Sci. 2024, 25(16), 8879; https://doi.org/10.3390/ijms25168879 - 15 Aug 2024
Viewed by 1784
Abstract
The TRESK (K2P18.1, KCNK18) background potassium channel is expressed in primary sensory neurons and has been reported to contribute to the regulation of pain sensations. In the present study, we examined the interaction of TRESK with NDFIP1 (Nedd4 family-interacting protein 1) in the [...] Read more.
The TRESK (K2P18.1, KCNK18) background potassium channel is expressed in primary sensory neurons and has been reported to contribute to the regulation of pain sensations. In the present study, we examined the interaction of TRESK with NDFIP1 (Nedd4 family-interacting protein 1) in the Xenopus oocyte expression system by two-electrode voltage clamp and biochemical methods. We showed that the coexpression of NDFIP1 abolished the TRESK current under the condition where the other K+ channels were not affected. Mutations in the three PPxY motifs of NDFIP1, which are responsible for the interaction with the Nedd4 ubiquitin ligase, prevented a reduction in the TRESK current. Furthermore, the overexpression of a dominant-negative Nedd4 construct in the oocytes coexpressing TRESK with NDFIP1 partially reversed the down-modulating effect of the adaptor protein on the K+ current. The biochemical data were also consistent with the functional results. An interaction between epitope-tagged versions of TRESK and NDFIP1 was verified by co-immunoprecipitation experiments. The coexpression of NDFIP1 with TRESK induced the ubiquitination of the channel protein. Altogether, the results suggest that TRESK is directly controlled by and highly sensitive to the activation of the NDFIP1-Nedd4 system. The NDFIP1-mediated reduction in the TRESK component may induce depolarization, increase excitability, and attenuate the calcium dependence of the membrane potential by reducing the calcineurin-activated fraction in the ensemble background K+ current. Full article
(This article belongs to the Special Issue 25th Anniversary of IJMS: Advances in Biochemistry)
Show Figures

Figure 1

15 pages, 5754 KB  
Article
Role of Nedd4L in Macrophage Pro-Inflammatory Polarization Induced by Influenza A Virus and Lipopolysaccharide Stimulation
by Meihong Peng, Cheng Zhao, Fangguo Lu, Xianggang Zhang, Xiaoqi Wang, Li He and Bei Chen
Microorganisms 2024, 12(7), 1291; https://doi.org/10.3390/microorganisms12071291 - 25 Jun 2024
Cited by 1 | Viewed by 1921
Abstract
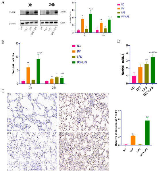
Influenza A virus (IAV) infection often leads to influenza-associated fatalities, frequently compounded by subsequent bacterial infections, particularly Gram-negative bacterial co-infections. Lipopolysaccharide (LPS), a primary virulence factor in Gram-negative bacteria, plays a crucial role in influenza–bacterial co-infections. However, the precise pathogenic mechanisms underlying the [...] Read more.
Influenza A virus (IAV) infection often leads to influenza-associated fatalities, frequently compounded by subsequent bacterial infections, particularly Gram-negative bacterial co-infections. Lipopolysaccharide (LPS), a primary virulence factor in Gram-negative bacteria, plays a crucial role in influenza–bacterial co-infections. However, the precise pathogenic mechanisms underlying the synergistic effects of viral–bacterial co-infections remain elusive, posing significant challenges for disease management. In our study, we administered a combination of IAV and LPS to mice and examined associated parameters, including the lung function, lung index, wet/dry ratio, serum inflammatory cytokines, Nedd4L expression in lung tissue, and mRNA levels of inflammatory cytokines. Co-infection with IAV and LPS exacerbated lung tissue inflammation and amplified M1 macrophage expression in lung tissue. Additionally, we stimulated macrophages with IAV and LPS in vitro, assessing the inflammatory cytokine content in the cell supernatant and cytokine mRNA expression within the cells. This combined stimulation intensified the inflammatory response in macrophages and upregulated Nedd4L protein and mRNA expression. Subsequently, we used siRNA to knockdown Nedd4L in macrophages, revealing that suppression of Nedd4L expression alleviated the inflammatory response triggered by concurrent IAV and LPS stimulation. Collectively, these results highlight the pivotal role of Nedd4L in mediating the exacerbated inflammatory responses observed in IAV and LPS co-infections. Full article
(This article belongs to the Section Molecular Microbiology and Immunology)
Show Figures

Figure 1

14 pages, 782 KB  
Article
Genetic Variation in ABCB1, ADRB1, CYP3A4, CYP3A5, NEDD4L and NR3C2 Confers Differential Susceptibility to Resistant Hypertension among South Africans
by Jonathan N. Katsukunya, Erika Jones, Nyarai D. Soko, Dirk Blom, Phumla Sinxadi, Brian Rayner and Collet Dandara
J. Pers. Med. 2024, 14(7), 664; https://doi.org/10.3390/jpm14070664 - 21 Jun 2024
Cited by 3 | Viewed by 2514
Abstract
Resistant hypertension (RHTN) prevalence ranges from 4 to 19% in Africa. There is a paucity of data on the role of genetic variation on RHTN among Africans. We set out to investigate the role of polymorphisms in ABCB1, ADRB1, CYP3A4, [...] Read more.
Resistant hypertension (RHTN) prevalence ranges from 4 to 19% in Africa. There is a paucity of data on the role of genetic variation on RHTN among Africans. We set out to investigate the role of polymorphisms in ABCB1, ADRB1, CYP3A4, CYP3A5, NEDD4L, and NR3C2, on RHTN susceptibility among South Africans. Using a retrospective matched case–control study, 190 RHTN patients (cases: blood pressure (BP) ≥ 140/90 mmHg on ≥3 anti-hypertensives or BP < 140/90 mmHg on >3 anti-hypertensives) and 189 non-RHTN patients (controls: <3 anti-hypertensives, BP < 140/90 or ≥140/90 mmHg), 12 single nucleotide polymorphisms were genotyped using polymerase chain reaction–restriction fragment length polymorphism (PCR-RFLP), quantitative PCR and Sanger sequencing. Genetic association analyses were conducted using the additive model and multivariable logistic regression. Homozygosity for CYP3A5 rs776746C/C genotype (p = 0.02; OR: 0.44; CI: 0.22–0.89) was associated with reduced risk for RHTN. Homozygous ADRB1 rs1801252G/G (p = 0.02; OR: 3.30; CI: 1.17–10.03) and NEDD4L rs4149601A/A genotypes (p = 0.001; OR: 3.82; CI: 1.67–9.07) were associated with increased risk for RHTN. Carriers of the of ADRB1 rs1801252—rs1801253 G–C haplotype had 2.83-fold odds of presenting with RHTN (p = 0.04; OR: 2.83; CI: 1.05–8.20). These variants that are associated with RHTN may have clinical utility in the selection of antihypertensive drugs in our population. Full article
(This article belongs to the Section Pharmacogenetics)
Show Figures

Figure 1

21 pages, 2359 KB  
Review
NEDD4 and NEDD4L: Ubiquitin Ligases Closely Related to Digestive Diseases
by Jiafan Xu, Wang Jiang, Tian Hu, Yan Long and Yueming Shen
Biomolecules 2024, 14(5), 577; https://doi.org/10.3390/biom14050577 - 13 May 2024
Cited by 4 | Viewed by 3494
Abstract
Protein ubiquitination is an enzymatic cascade reaction and serves as an important protein post-translational modification (PTM) that is involved in the vast majority of cellular life activities. The key enzyme in the ubiquitination process is E3 ubiquitin ligase (E3), which catalyzes the binding [...] Read more.
Protein ubiquitination is an enzymatic cascade reaction and serves as an important protein post-translational modification (PTM) that is involved in the vast majority of cellular life activities. The key enzyme in the ubiquitination process is E3 ubiquitin ligase (E3), which catalyzes the binding of ubiquitin (Ub) to the protein substrate and influences substrate specificity. In recent years, the relationship between the subfamily of neuron-expressed developmental downregulation 4 (NEDD4), which belongs to the E3 ligase system, and digestive diseases has drawn widespread attention. Numerous studies have shown that NEDD4 and NEDD4L of the NEDD4 family can regulate the digestive function, as well as a series of related physiological and pathological processes, by controlling the subsequent degradation of proteins such as PTEN, c-Myc, and P21, along with substrate ubiquitination. In this article, we reviewed the appropriate functions of NEDD4 and NEDD4L in digestive diseases including cell proliferation, invasion, metastasis, chemotherapeutic drug resistance, and multiple signaling pathways, based on the currently available research evidence for the purpose of providing new ideas for the prevention and treatment of digestive diseases. Full article
Show Figures

Figure 1

22 pages, 8863 KB  
Article
LKB1 Loss Correlates with STING Loss and, in Cooperation with β-Catenin Membranous Loss, Indicates Poor Prognosis in Patients with Operable Non-Small Cell Lung Cancer
by Eleni D. Lagoudaki, Anastasios V. Koutsopoulos, Maria Sfakianaki, Chara Papadaki, Georgios C. Manikis, Alexandra Voutsina, Maria Trypaki, Eleftheria Tsakalaki, Georgia Fiolitaki, Dora Hatzidaki, Emmanuel Yiachnakis, Dimitra Koumaki, Dimitrios Mavroudis, Maria Tzardi, Efstathios N. Stathopoulos, Kostas Marias, Vassilis Georgoulias and John Souglakos
Cancers 2024, 16(10), 1818; https://doi.org/10.3390/cancers16101818 - 10 May 2024
Cited by 2 | Viewed by 2209
Abstract
To investigate the incidence and prognostically significant correlations and cooperations of LKB1 loss of expression in non-small cell lung cancer (NSCLC), surgical specimens from 188 metastatic and 60 non-metastatic operable stage I-IIIA NSCLC patients were analyzed to evaluate their expression of LKB1 and [...] Read more.
To investigate the incidence and prognostically significant correlations and cooperations of LKB1 loss of expression in non-small cell lung cancer (NSCLC), surgical specimens from 188 metastatic and 60 non-metastatic operable stage I-IIIA NSCLC patients were analyzed to evaluate their expression of LKB1 and pAMPK proteins in relation to various processes. The investigated factors included antitumor immunity response regulators STING and PD-L1; pro-angiogenic, EMT and cell cycle targets, as well as metastasis-related (VEGFC, PDGFRα, PDGFRβ, p53, p16, Cyclin D1, ZEB1, CD24) targets; and cell adhesion (β-catenin) molecules. The protein expression levels were evaluated via immunohistochemistry; the RNA levels of LKB1 and NEDD9 were evaluated via PCR, while KRAS exon 2 and BRAFV600E mutations were evaluated by Sanger sequencing. Overall, loss of LKB1 protein expression was observed in 21% (51/248) patients and correlated significantly with histotype (p < 0.001), KRAS mutations (p < 0.001), KC status (concomitant KRAS mutation and p16 downregulation) (p < 0.001), STING loss (p < 0.001), and high CD24 expression (p < 0.001). STING loss also correlated significantly with loss of LKB1 expression in the metastatic setting both overall (p = 0.014) and in lung adenocarcinomas (LUACs) (p = 0.005). Additionally, LKB1 loss correlated significantly with a lack of or low β-catenin membranous expression exclusively in LUACs, both independently of the metastatic status (p = 0.019) and in the metastatic setting (p = 0.007). Patients with tumors yielding LKB1 loss and concomitant nonexistent or low β-catenin membrane expression experienced significantly inferior median overall survival of 20.50 vs. 52.99 months; p < 0.001 as well as significantly greater risk of death (HR: 3.32, 95% c.i.: 1.71–6.43; p <0.001). Our findings underscore the impact of the synergy of LKB1 with STING and β-catenin in NSCLC, in prognosis. Full article
(This article belongs to the Special Issue Advancements in Lung Cancer Surgical Treatment and Prognosis)
Show Figures

Figure 1

16 pages, 7302 KB  
Article
SP1-Induced Upregulation of LncRNA AFAP1-AS1 Promotes Tumor Progression in Triple-Negative Breast Cancer by Regulating mTOR Pathway
by Fangyuan Li, Daheng Xian, Junying Huang, Longzhu Nie, Ting Xie, Qiang Sun, Xiaohui Zhang and Yidong Zhou
Int. J. Mol. Sci. 2023, 24(17), 13401; https://doi.org/10.3390/ijms241713401 - 29 Aug 2023
Cited by 9 | Viewed by 2718
Abstract
The long non-coding RNA (lncRNA) actin fiber-associated protein-1 antisense RNA 1 (AFAP1-AS1) exerted oncogenic activity in triple-negative breast cancer (TNBC). We designed this study and conducted it to investigate the upstream regulation mechanism of AFAP1-AS1 in TNBC tumorigenesis. In this work, we proved [...] Read more.
The long non-coding RNA (lncRNA) actin fiber-associated protein-1 antisense RNA 1 (AFAP1-AS1) exerted oncogenic activity in triple-negative breast cancer (TNBC). We designed this study and conducted it to investigate the upstream regulation mechanism of AFAP1-AS1 in TNBC tumorigenesis. In this work, we proved the localization of AFAP1-AS1 in the cytoplasm. We elucidated the mechanism by which the transcription factor specificity protein 1 (SP1) modulated AFAP1-AS1 in TNBC progression, which has yet to be thoroughly studied. Dual luciferase reporter assay and chromatin immunoprecipitation (ChIP) assay revealed a strong affinity of SP1 toward the promoter regions P3 of AFAP1-AS1, proving the gene expression regulation of AFAP1-AS1 via SP1 in TNBC. Additionally, SP1 could facilitate the tumorigenesis of TNBC cells in vitro and in vivo by regulating the AFAP1-AS1 expression. Furthermore, silenced AFAP1-AS1 suppressed the expression of genes in the mTOR pathway, such as eukaryotic translation initiation factor 4B (EIF4B), mitogen-activated protein kinase-associated protein 1 (MAPKAP1), SEH1-like nucleoporin (SEH1L), serum/glucocorticoid regulated kinase 1 (SGK1), and its target NEDD4-like E3 ubiquitin protein ligase (NEDD4L), and promoted the gene expression of s-phase kinase-associated protein 2 (SKP2). Overall, this study emphasized the oncogenic role of SP1 and AFAP1-AS1 in TNBC and illustrated the AFAP1-AS1 upstream interaction with SP1 and the downstream modulatory of mTOR signaling, thus offering insights into the tumorigenesis mechanism in TNBC. Full article
Show Figures

Figure 1

Back to TopTop