Sign in to use this feature.

Years

Between: -

Subjects

remove_circle_outline
remove_circle_outline
remove_circle_outline
remove_circle_outline
remove_circle_outline
remove_circle_outline
remove_circle_outline

Journals

Article Types

Countries / Regions

Search Results (6)

Search Parameters:
Keywords = multiobjective slime mould algorithm

Order results
Result details
Results per page
Select all
Export citation of selected articles as:
27 pages, 7868 KB  
Article
A Multi-Objective Optimization Framework That Incorporates Interpretable CatBoost and Modified Slime Mould Algorithm to Resolve Boiler Combustion Optimization Problem
by Shan Gao and Yunpeng Ma
Biomimetics 2024, 9(11), 717; https://doi.org/10.3390/biomimetics9110717 - 20 Nov 2024
Viewed by 1574
Abstract
The combustion optimization problem of the circulation fluidized bed boiler is regarded as a difficult multi-objective optimization problem that requires simultaneously improving the boiler thermal efficiency and reducing the NOx emissions concentration. In order to solve the above-mentioned problem, a new multi-objective optimization [...] Read more.
The combustion optimization problem of the circulation fluidized bed boiler is regarded as a difficult multi-objective optimization problem that requires simultaneously improving the boiler thermal efficiency and reducing the NOx emissions concentration. In order to solve the above-mentioned problem, a new multi-objective optimization framework that incorporates an interpretable CatBoost model and modified slime mould algorithm is proposed. Firstly, the interpretable CatBoost model combined with TreeSHAP is applied to model the boiler thermal efficiency and NOx emissions concentration. Simultaneously, data correlation analysis is conducted based on the established models. Finally, a kind of modified slime mould algorithm is proposed and used to optimize the adjustable operation parameters of one 330 MW circulation fluidized bed boiler. The experimental results show that the proposed framework can effectively improve the boiler thermal efficiency and reduce the NOx emissions concentration, where the average optimization ratio for thermal efficiency reaches +0.68%, the average optimization ratio for NOx emission concentration reaches −37.55%, and the average optimization time is 6.40 s. In addition, the superiority of the proposed method is demonstrated by ten benchmark testing functions and two constrained optimization problems. Therefore, the proposed framework is an effective artificial intelligence approach for the modeling and optimization of complex systems. Full article
Show Figures

Figure 1

31 pages, 3916 KB  
Review
Advances in Slime Mould Algorithm: A Comprehensive Survey
by Yuanfei Wei, Zalinda Othman, Kauthar Mohd Daud, Qifang Luo and Yongquan Zhou
Biomimetics 2024, 9(1), 31; https://doi.org/10.3390/biomimetics9010031 - 4 Jan 2024
Cited by 17 | Viewed by 8529
Abstract
The slime mould algorithm (SMA) is a new swarm intelligence algorithm inspired by the oscillatory behavior of slime moulds during foraging. Numerous researchers have widely applied the SMA and its variants in various domains in the field and proved its value by conducting [...] Read more.
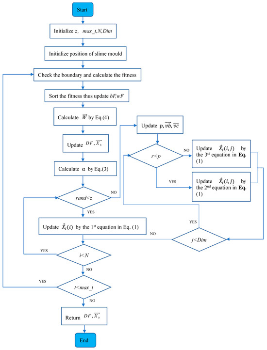
The slime mould algorithm (SMA) is a new swarm intelligence algorithm inspired by the oscillatory behavior of slime moulds during foraging. Numerous researchers have widely applied the SMA and its variants in various domains in the field and proved its value by conducting various literatures. In this paper, a comprehensive review of the SMA is introduced, which is based on 130 articles obtained from Google Scholar between 2022 and 2023. In this study, firstly, the SMA theory is described. Secondly, the improved SMA variants are provided and categorized according to the approach used to apply them. Finally, we also discuss the main applications domains of the SMA, such as engineering optimization, energy optimization, machine learning, network, scheduling optimization, and image segmentation. This review presents some research suggestions for researchers interested in this algorithm, such as conducting additional research on multi-objective and discrete SMAs and extending this to neural networks and extreme learning machining. Full article
Show Figures

Figure 1

24 pages, 7866 KB  
Article
Development of a Classification Framework for Construction Personnel’s Safety Behavior Based on Machine Learning
by Shiyi Yin, Yaoping Wu, Yuzhong Shen and Steve Rowlinson
Buildings 2023, 13(1), 43; https://doi.org/10.3390/buildings13010043 - 24 Dec 2022
Cited by 6 | Viewed by 3868
Abstract
Different sets of drivers underlie different safety behaviors, and uncovering such complex patterns helps formulate targeted measures to cultivate safety behaviors. Machine learning can explore such complex patterns among safety behavioral data. This paper aims to develop a classification framework for construction personnel’s [...] Read more.
Different sets of drivers underlie different safety behaviors, and uncovering such complex patterns helps formulate targeted measures to cultivate safety behaviors. Machine learning can explore such complex patterns among safety behavioral data. This paper aims to develop a classification framework for construction personnel’s safety behaviors with machine learning algorithms, including logistics regression (LR), support vector machine (SVM), random forest (RF), and categorical boosting (CatBoost). The classification framework has three steps, i.e., data collection and preprocessing, modeling and algorithm implementation, and optimal model acquisition. For illustrative purposes, five common safety behaviors of a random sample of Hong Kong-based construction personnel are used to validate the classification framework. To achieve high classification performance, this paper employed a combinative strategy, consisting of feature selection, synthetic minority over-sampling technique (SMOTE), one-hot encoding, standard scaler and classifiers to classify safety behaviors, and multi-objective slime mould algorithm (MOSMA) to optimize parameters in the classifiers. Results suggest that the combinative strategy of CatBoost–MOSMA achieves the highest classification performance with the maximum average scores, including area under the curve of receiver characteristic operator (AUC) ranging from 0.84 to 0.92, accuracy ranging from 0.80 to 0.86, and F1-score ranging from 0.79 to 0.86. From the optimal model, a unique set of important features was identified for each safety behavior, and ten out of the 46 input indicators were found important for all five safety behaviors. Based on the findings, this study advocates using the machine learning strategy of CatBoost–MOSMA in future construction safety behavior research and makes concrete and targeted suggestions to cultivate different construction safety behaviors. Full article
(This article belongs to the Topic Advances in Construction and Project Management)
Show Figures

Figure 1

33 pages, 10188 KB  
Article
A Slime Mould Algorithm Programming for Solving Single and Multi-Objective Optimal Power Flow Problems with Pareto Front Approach: A Case Study of the Iraqi Super Grid High Voltage
by Murtadha Al-Kaabi, Virgil Dumbrava and Mircea Eremia
Energies 2022, 15(20), 7473; https://doi.org/10.3390/en15207473 - 11 Oct 2022
Cited by 31 | Viewed by 3034
Abstract
Optimal power flow (OPF) represents one of the most important issues in the electrical power system for energy management, planning, and operation via finding optimal control variables with satisfying the equality and inequality constraints. Several optimization methods have been proposed to solve OPF [...] Read more.
Optimal power flow (OPF) represents one of the most important issues in the electrical power system for energy management, planning, and operation via finding optimal control variables with satisfying the equality and inequality constraints. Several optimization methods have been proposed to solve OPF problems, but there is still a need to achieve optimum performance. A Slime Mould Algorithm (SMA) is one of the new stochastic optimization methods inspired by the behaviour of the oscillation mode of slime mould in nature. The proposed algorithm is characterized as easy, simple, efficient, avoiding stagnation in the local optima and moving toward the optimal solution. Different frameworks have been applied to achieve single and conflicting multi-objective functions simultaneously (Bi, Tri, Quad, and Quinta objective functions) for solving OPF problems. These objective functions are total fuel cost of generation units, real power loss on transmission lines, total emission issued by fossil-fuelled thermal units, voltage deviation at load bus, and voltage stability index of the whole system. The proposed algorithm SMA has been developed by incorporating it with Pareto concept optimization to generate a new approach, named the Multi-Objective Slime Mould Algorithm (MOSMS), to solve multi-objective optimal power flow (MOOPF) problems. Fuzzy set theory and crowding distance are the proposed strategies to obtain the best compromise solution and rank and reduce a set of non-dominated solutions, respectively. To investigate the performance of the proposed algorithm, two standard IEEE test systems (IEEE 30 bus IEEE 57 bus systems) and a practical system (Iraqi Super Grid High Voltage 400 kV) were tested with 29 case studies based on MATLAB software. The optimal results obtained by the proposed approach (SMA) were compared with other algorithms mentioned in the literature. These results confirm the ability of SMA to provide better solutions to achieve the optimal control variables. Full article
Show Figures

Figure 1

13 pages, 11760 KB  
Communication
Application of a Bio-Inspired Algorithm in the Process Parameter Optimization of Laser Cladding
by Yingtao Zhang, Benxiang Gong, Zirong Tang and Weidong Cao
Machines 2022, 10(4), 263; https://doi.org/10.3390/machines10040263 - 7 Apr 2022
Cited by 22 | Viewed by 3104
Abstract
The process parameter optimization of laser cladding using a bio-inspired algorithm is a hot issue and attracts the attention of many scholars. The biggest difficulty, at present, is the lack of accurate information regarding the function relationship between objectives and process parameters. In [...] Read more.
The process parameter optimization of laser cladding using a bio-inspired algorithm is a hot issue and attracts the attention of many scholars. The biggest difficulty, at present, is the lack of accurate information regarding the function relationship between objectives and process parameters. In this study, a novel process parameter optimization approach for laser cladding is proposed based on a multiobjective slime mould algorithm (MOSMA) and support vector regression (SVR). In particular, SVR is used as a bridge between target and process parameters for solving the problem of lacking accurate information regarding the function relationship. As a new metaheuristic algorithm, MOSMA is to obtain the Pareto solution sets and fronts. The Pareto solution sets are optimized process parameters, and the Pareto fronts are optimized objectives. Users can select the corresponding optimized process parameters according to their needs for the target. The performance of the proposed approach was evaluated by the TOPSIS method, based on actual laser cladding data and compared with several well known approaches. The results indicate that the optimal process parameters obtained by the proposed approach have better process performance. Full article
(This article belongs to the Special Issue Bio-Inspired Smart Machines: Structure, Mechanisms and Applications)
Show Figures

Figure 1

21 pages, 3181 KB  
Article
Multi-Objective Optimal Power Flow Problems Based on Slime Mould Algorithm
by Sirote Khunkitti, Apirat Siritaratiwat and Suttichai Premrudeepreechacharn
Sustainability 2021, 13(13), 7448; https://doi.org/10.3390/su13137448 - 2 Jul 2021
Cited by 94 | Viewed by 4549
Abstract
Solving the optimal power flow problems (OPF) is an important step in optimally dispatching the generation with the considered objective functions. A single-objective function is inadequate for modern power systems, required high-performance generation, so the problem becomes multi-objective optimal power flow (MOOPF). Although [...] Read more.
Solving the optimal power flow problems (OPF) is an important step in optimally dispatching the generation with the considered objective functions. A single-objective function is inadequate for modern power systems, required high-performance generation, so the problem becomes multi-objective optimal power flow (MOOPF). Although the MOOPF problem has been widely solved by many algorithms, new solutions are still required to obtain better performance of generation. Slime mould algorithm (SMA) is a recently proposed metaheuristic algorithm that has been applied to solve several optimization problems in different fields, except the MOOPF problem, while it outperforms various algorithms. Thus, this paper proposes solving MOOPF problems based on SMA considering cost, emission, and transmission line loss as part of the objective functions in a power system. The IEEE 30-, 57-, and 118-bus systems are used to investigate the performance of the SMA on solving MOOPF problems. The objective values generated by SMA are compared with those of other algorithms in the literature. The simulation results show that SMA provides better solutions than many other algorithms in the literature, and the Pareto fronts presenting multi-objective solutions can be efficiently obtained. Full article
(This article belongs to the Special Issue Optimal Dynamic Control of Active Distribution Power System)
Show Figures

Figure 1

Back to TopTop