Advances in Slime Mould Algorithm: A Comprehensive Survey
Abstract
1. Introduction
- The mathematics model of the SMA and its pseudo-code and flowchart are analyzed;
- A statistical analysis of SMA publications is conducted;
- The various strategies and hybridizations of other algorithms to improve the model’s performance are introduced;
- Some of the recently proposed multi-objective and discrete version of SMA variants are introduced;
- The application of SMA variants is indicated;
- The advantages and disadvantages of the SMA are summarized;
- Research directions are suggested.
2. Research Methodology and SMA Survey Taxonomy
2.1. Research Methodology
2.2. SMA Survey Taxonomy
3. Slime Mould Algorithm (SMA)
3.1. Concept of SMA
3.2. Mathematical Model of the SMA
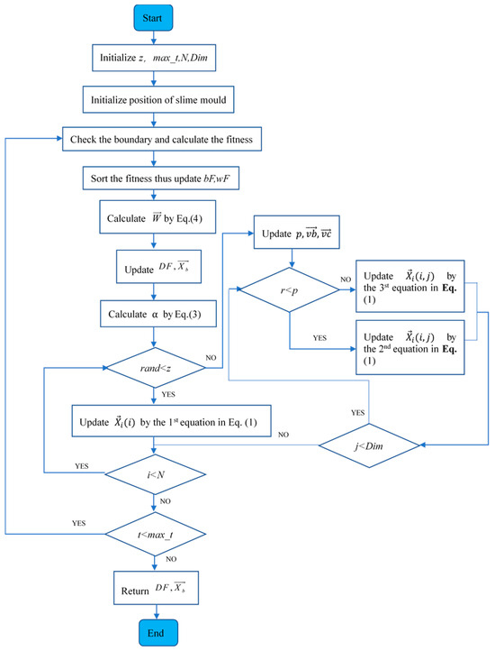
3.3. The Pseudo-Code and Flow Chart of the SMA
| Algorithm 1: Pseudo-code of SMA |
| 1. Initialize the parameters ; |
| 2. Initialize slime mould’s random location ; |
| 3. While () |
| 4. Check the boundary and determine the fitness ; |
| 5. Sort the fitness ; |
| 6. Update ; |
| 7. Calculate as per Equation (4); |
| 8. Update ; |
| 9. For each search agents |
| 10. Update location as per Equation (1); |
| 11. End For |
| 12. ; |
| 13. End While |
| 14. Return ; |
4. Recent Variants of the Slime Mould Algorithm
4.1. Modified Version of the SMA
4.1.1. Opposition-Based Learning (OBL)
4.1.2. Chaotic Strategy
4.1.3. Mutation and Crossover Operators
4.1.4. Lévy Flight
4.1.5. Elite Strategy
4.1.6. Greedy Selection (GS)
4.1.7. Fuzzy
4.1.8. Neighborhood Search (NS)
4.1.9. Others
4.2. Hybridized Version of the SMA
4.2.1. Hybridization with the Equilibrium Optimizer (EO)
4.2.2. Hybridization with the Differential Evolution (DE)
4.2.3. Hybridization with the Support Vector Machine (SVM)
4.2.4. Hybridization with the Whale Optimization Algorithm (WOA)
4.2.5. Hybridization with the Simulated Annealing (SA) Algorithm
4.2.6. Hybridization with the Teaching–Learning-Based Optimization (TLBO)
4.2.7. Hybridization with the Seagull Optimization Algorithm (SOA)
4.2.8. Hybridization with the Artificial Bee Colony (ABC)
4.2.9. Others
4.3. Multi-Objective Version of an SMA
4.4. Discrete Version of the SMA
5. Applications of the SMA
5.1. Engineering Optimization
5.1.1. Engineering Design
5.1.2. Engineering Optimization Problem
5.1.3. Parameter Optimization
5.2. Machine Learning
5.2.1. Feature Selection (FS)
5.2.2. Prediction Model
5.2.3. Deep Learning (DL)
5.3. Energy Optimization
5.3.1. Distribution Network
5.3.2. Energy Sources Distribution
5.3.3. Microgrid (MG)
5.3.4. Economic Load Dispatch (ELD) Problem
5.3.5. Optimum Scheduling
5.3.6. Renewable Energy Systems (HRES) Optimization
5.3.7. Photovoltaic Model Optimization
5.3.8. Optimal Power Flow (OPF) Problem
5.4. Image Segmentation
5.5. Scheduling Optimization
5.6. Network
5.7. Others
6. Discussion
6.1. Advantages of the SMA
6.2. Disadvantages of the SMA
7. Conclusions and Future Work
Author Contributions
Funding
Institutional Review Board Statement
Data Availability Statement
Acknowledgments
Conflicts of Interest
Appendix A
| No | Strategies | References |
|---|---|---|
| 1 | Opposition-based learning | Sharma et al. [25], Izci D et al. [30,33], Lin H et al. [57], Son, P. V. H. et al. [108], Dipak Kumar Patra1 et al. [34], Krishna Gopal Dhal et al. [35], Liang Xu et al. [36], Sengathir J. et al. [37], Houssein EH et al. [82], AlRassas AM et al. [127], Pawani K et al. [143] |
| 2 | Chaotic strategy | Rizk-Allah RM et al. [42], Li Yi Fei et al. [43], Yin Shihong et al. [44], Xuebing Cai et al. [45], Yuan L et al. [46], Dhawale D et al. [47], Chen H et al. [48], Zhong C et al. [49], Abid MS et al. [134], Miao H C et al. [50], Bhadoria A et al. [51], Sarhan S et al. [52], Singh T [53] |
| 3 | Mutation operator | Lin H et al. [57], Ramin Ghiasi et al. [54], Deng L et al. [55], Qiu F et al. [56], Yin S et al. [58], Pawani et al. [59], Zheng R et al. [60], H. Yang et al. [61], Yang P et al. [62] |
| 4 | Lévy flight | Ling Zheng et al. [66], He W et al. [67], Pan JS et al. [68], Qi A et al. [63], Qiu F et al. [69], Jui JJ et al. [70], Kundu T et al. [71] |
| 5 | Crossover operator | Rizk-Allah RM et al. [42], Ramin Ghiasi et al. [54], Qiu F et al. [56], Qi A et al. [63], Ma TX et al. [64] |
| 6 | Elite strategy | Yuan L et al. [46], Miao H C et al. [50], Sarhan S et al. [52], Kaveh A et al. [72], Luo Qifang et al. [73] |
| 7 | Greedy selection | Liu J et al. [70], Shubiao Wu et al. [75], Yin S et al. [76] |
| 8 | Fuzzy | Prabhu, M et al. [77], Al-Kaabi M et al. [78], Yutong G et al. [79] |
| 9 | Neighborhood search | Yuanfei Wei et al. [80], Zhou X et al. [81] |
| 10 | Sigmoid function | He W et al. [67], Örnek BN et al. [83] |
| 11 | Gaussian strategy | Shubiao Wu et al. [75], Ren L et al. [84] |
Appendix B
| No | Hybrid Algorithms | References |
|---|---|---|
| 1 | Equilibrium optimizer (EO) | Yin S et al. [58], Yin S et al. [76], Yuanfei Wei et al. [80], Luo Qifang et al. [73] |
| 2 | Differential evolution (DE) | Krishna Gopal Dhal et al. [35], Chen H et al. [48], Qiu F et al. [56], Shubiao Wu et al. [75] |
| 3 | Support vector machine (SVM) | Yuheng Guo et al. [87], Gao H et al. [88], Javidan SM et al. [89], Shi B et al. [90] |
| 4 | Whale optimization algorithm (WOA) | Anji Reddy Vaka et al. [91], Bhandakkar AA et al. [92], Li X et al. [93] |
| 5 | Simulated annealing (SA) algorithm | Izci D et al. [30], Leela Kumari Ch et al. [94] |
| 6 | Teaching–learning-based optimization (TLBO) | Zhong C et al. [49], Kundu T et al. [71] |
| 7 | Seagull optimization algorithm (SOA) | Bhadoria A et al. [51],Das G et al. [95] |
| 8 | Artificial bee colony (ABC) | Ma TX et al. [64], Chen X et al. [96] |
| 9 | Sine cosine algorithm (SCA) | Örnek BN et al. [83] |
| 10 | Marine predators algorithm (MPA) | Ewees A.A. et al. [85] |
| 11 | Particle swarm optimization (PSO) | Samantaray S et al. [97] |
| 12 | Genetic algorithm (GA) | P.P. Chavan et al. [98] |
| 13 | Evolutionary algorithm (EA) | Chauhan S et al. [99] |
| 14 | Gray wolf optimization algorithm (GWOA) | Khan AA et al. [100] |
| 15 | Gradient-based optimizer (GO) | Ewees A.A.et al. [101] |
| 16 | Quadratic approximation (QA) | Chakraborty P et al. [102] |
| 17 | Tournament selection (TS) | Son PV et al. [103] |
| 18 | Artificial neural network (ANN) | Zhang J et al. [104] |
| 19 | Moth-flame optimization algorithm (MFOA) | Hussein SN et al. [105] |
| 20 | Pattern search algorithm (PSA) | Bala Krishna A et al. [106] |
| 21 | Support vector regression (SVR) | Peng C et al. [107] |
References
- Grefenstette, J.J. Genetic Algorithms and Machine Learning. In Proceedings of the Sixth Annual Conference on Computational Learning Theory, Santa Cruz, CA, USA, 26–28 July 1993; pp. 3–4. [Google Scholar]
- Storn, R.; Price, K. Differential evolution—A simple and efficient heuristic for global optimization over continuous spaces. J. Glob. Optim. 1997, 11, 341–359. [Google Scholar] [CrossRef]
- Kirkpatrick, S. Optimization by Simulated Annealing: Quantitative studies. J. Stat. Phys. 1984, 34, 975–986. [Google Scholar] [CrossRef]
- Rashedi, E.; Nezamabadi-Pour, H. GSA: A Gravitational Search Algorithm. Inf. Sci. 2009, 179, 2232–2248. [Google Scholar] [CrossRef]
- Mirjalili, S.; Mirjalili, S.M. Multi-Verse Optimizer: A nature-inspired algorithm for global optimization. Neural Comput. Appl. 2016, 27, 495–513. [Google Scholar] [CrossRef]
- Zhao, W.; Wang, L. A novel atom search optimization for dispersion coefficient estimation in groundwater. Future Gener. Comput. Syst. 2018, 91, 601–610. [Google Scholar] [CrossRef]
- Faramarzi, A.; Heidarinejad, M. Equilibrium optimizer: A novel optimization algorithm. Knowl. Based Syst. 2020, 191, 105190. [Google Scholar] [CrossRef]
- Eberhart, R.; Kennedy, J. A new optimizer using particle swarm theory. In MHS’95, Proceedings of the Sixth International Symposium on Micro Machine and Human Science, Nagoya, Japan, 4–6 October 1995; IEEE: Toulouse, France, 1995; pp. 39–43. [Google Scholar] [CrossRef]
- Karaboga, D.; Basturk, B. A powerful and efficient algorithm for numerical function optimization: Artificial bee colony (ABC) algorithm. J. Glob. Optim. 2007, 39, 459–471. [Google Scholar] [CrossRef]
- Rao, R.V.; Savsani, V.J. Teaching–learning-based optimization: A novel method for constrained mechanical design optimization problems. Comput. Aided Des. 2011, 43, 303–315. [Google Scholar] [CrossRef]
- Mirjalili, S.; Mirjalili, S.M. Grey Wolf Optimizer. Adv. Eng. Softw. 2014, 69, 46–61. [Google Scholar] [CrossRef]
- Mirjalili, S.; Lewis, A. The Whale Optimization Algorithm. Adv. Eng. Softw. 2016, 95, 51–67. [Google Scholar] [CrossRef]
- Mirjalili, S.; Gandomi, A.H. Salp Swarm Algorithm: A bio-inspired optimizer for engineering design problems. Adv. Eng. Softw. 2017, 114, 163–191. [Google Scholar] [CrossRef]
- Cuevas, E.; Cienfuegos, M. A swarm optimization algorithm inspired in the behavior of the social-spider. Expert Syst. Appl. 2013, 40, 6374–6384. [Google Scholar] [CrossRef]
- Dhiman, G.; Kumar, V. Seagull optimization algorithm: Theory and its applications for large-scale industrial engineering problems. Knowl. Based Syst. 2018, 165, 169–196. [Google Scholar] [CrossRef]
- Heidari, A.A.; Mirjalili, S. Harris hawks optimization: Algorithm and applications. Future Gener. Comput. Syst. 2019, 97, 849–872. [Google Scholar] [CrossRef]
- Abualigah, L.; Yousri, D. Aquila Optimizer: A novel meta-heuristic optimization algorithm. Comput. Ind. Eng. 2021, 157, 107250. [Google Scholar] [CrossRef]
- Alsattar, H.A.; Zaidan, A.A. Novel meta-heuristic bald eagle search optimisation algorithm. Artif. Intell. Rev. 2019, 53, 2237–2264. [Google Scholar] [CrossRef]
- Li, S.; Chen, H. Slime mould algorithm: A new method for stochastic optimization. Future Gener. Comput. Syst. 2020, 111, 300–323. [Google Scholar] [CrossRef]
- Faramarzi, A.; Heidarinejad, M. Marine Predators Algorithm: A nature-inspired metaheuristic. Expert Syst. Appl. 2020, 152, 113377. [Google Scholar] [CrossRef]
- Braik, M.S. Chameleon Swarm Algorithm: A bio-inspired optimizer for solving engineering design problems. Expert Syst. Appl. 2021, 174, 114685. [Google Scholar] [CrossRef]
- Geem, Z.W.; Kim, J.H. A new heuristic optimization algorithm: Harmony search. Simulation 2001, 76, 60–68. [Google Scholar] [CrossRef]
- Tan, Y.; Zhu, Y. Fireworks algorithm for optimization. In Advances in Swarm Intelligence, Proceedings of the First International Conference (ICSI 2010), Beijing, China, June 2010; Springer: Berlin/Heidelberg, Germany, 2010. [Google Scholar] [CrossRef]
- Atashpaz-Gargari, E.; Lucas, C. Imperialist competitive algorithm: An algorithm for optimization inspired by imperialistic competition. In Proceedings of the 2007 IEEE Congress on Evolutionary Computation, CEC 2007, Singapore, 25–28 September 2007. [Google Scholar] [CrossRef]
- Sharma, A.K.; Saxena, A. Oppositional Slime Mould Algorithm: Development and application for designing demand side management controller. Expert Syst. Appl. 2023, 214, 119002. [Google Scholar] [CrossRef]
- Latty, T.; Beekman, M. Slime moulds use heuristics based on within-patch experience to decide when to leave. J. Exp. Biol. 2015, 218, 1175–1179. [Google Scholar] [CrossRef] [PubMed]
- Beekman, M.; Latty, T. Brainless but Multi-Headed: Decision Making by the Acellular Slime Mould Physarum polycephalum. J. Mol. Biol. 2015, 427, 3734–3743. [Google Scholar] [CrossRef] [PubMed]
- Kareiva, P.; Odell, G. Swarms of Predators Exhibit “Preytaxis” if Individual Predators Use Area-Restricted Search. Am. Nat. 1987, 130, 233–270. [Google Scholar] [CrossRef]
- Latty, T.; Beekman, M. Food quality affects search strategy in the acellular slime mould, Physarum polycephalum. Behav. Ecol. 2009, 20, 1160–1167. [Google Scholar] [CrossRef]
- Izci, D.; Ekinci, S. Fractional Order PID Design based on Novel Improved Slime Mould Algorithm. Electr. Power Compon. Syst. 2021, 49, 901–918. [Google Scholar] [CrossRef]
- Wei, Y.; Wei, X. SSMA: Simplified slime mould algorithm for optimization wireless sensor network coverage problem. Syst. Sci. Control Eng. 2022, 10, 662–685. [Google Scholar] [CrossRef]
- Tizhoosh, H.R. Opposition-based learning: A new scheme for machine intelligence. In Proceedings of the International conference on Computational Intelligence for Modelling, Control and Automation and International Conference on Intelligent Agents, Web Technologies and Internet Commerce (CIMCA-IAWTIC’06), Vienna, Austria, 28–30 November 2005. [Google Scholar]
- Izci, D.; Ekinci, S. Performance evaluation of a novel improved slime mould algorithm for direct current motor and automatic voltage regulator systems. Trans. Inst. Meas. Control 2022, 44, 435–456. [Google Scholar] [CrossRef]
- Patra, D.K.; Si, T. Breast lesion detection from MRI images using quasi-oppositional slime mould algorithm. Multimed Tools Appl. 2023, 82, 30599–30641. [Google Scholar] [CrossRef]
- Dhal, K.G.; Ray, S. Illumination-Free Clustering Using Improved Slime Mould Algorithm for Acute Lymphoblastic Leukemia Image Segmentation. J. Bionic Eng. 2023, 20, 1–19. [Google Scholar] [CrossRef]
- Xu, L.; Wang, L. Elman neural network for predicting aero optical imaging deviation based on improved slime mould algorithm. Optoelectron. Lett. 2023, 19, 290–295. [Google Scholar] [CrossRef]
- Sengathir, J.; Priya, M.D. An Adaptive Opposition Learning-Improved Slime Mould Algorithm-Based Optimization Routing for Guaranteeing Reliable Data Dissemination in FANETs. In Micro-Electronics and Telecommunication Engineering, Proceedings of the 6th ICMETE 2022, Singapore, 2 June 2023; Sharma, D.K., Peng, S.L., Sharma, R., Jeon, G., Eds.; Springer: Singapore, 2023; Volume 617, pp. 153–166. [Google Scholar] [CrossRef]
- Sivanandam, S.N.; Deepa, S.N. Genetic algorithms. In Introduction to genetic algorithms; Springer: Berlin/Heidel-berg, Germany, 2008; pp. 15–37. [Google Scholar] [CrossRef]
- Nemani, R.; Moses, G.J. Statistical Data Mining with Slime Mould Optimization for Intelligent Rainfall Classification. Comput. Syst. Sci. Eng. 2023, 47, 919–935. [Google Scholar] [CrossRef]
- Hu, J.; Gui, W. Dispersed foraging slime mould algorithm: Continuous and binary variants for global optimization and wrapper-based feature selection. Knowl. Based Syst. 2022, 237, 107761. [Google Scholar] [CrossRef]
- Rahnamayan, S.; Tizhoosh, H.R.; Salama, M.M. Quasi-oppositional Differential Evolution. In Proceedings of the 2007 IEEE Congress on Evolutionary Computation, Singapore, 25–28 September 2007; IEEE: Toulouse, France, 2008; pp. 2229–2236. [Google Scholar] [CrossRef]
- Rizk-Allah, R.M.; Hassanien, A.E. Chaos-opposition-enhanced slime mould algorithm for minimizing the cost of energy for the wind turbines on high-altitude sites. ISA Trans. 2022, 121, 191–205. [Google Scholar] [CrossRef]
- Li, Y.; Cao, M. Multi-parameter identification of concrete dam using polynomial chaos expansion and slime mould algorithm. Comput. Struct. 2023, 281, 107018. [Google Scholar] [CrossRef]
- Yin, S.; Luo, Q. IBMSMA: An Indicator-based Multi-swarm Slime Mould Algorithm for Multi-objective Truss Optimization Problems. J. Bionic Eng. 2023, 20, 1333–1360. [Google Scholar] [CrossRef]
- Cai, X.; He, Z. Improved Slime Mould Algorithm Using Logical Chaos Perturbation and Reference Point Non-Dominated Sorting for Multi-Objective Optimization. IEEE Access 2023, 11, 72088–72100. [Google Scholar] [CrossRef]
- Yuan, L.; Ji, J. An Improved Elite Slime Mould Algorithm for Engineering Design. CMES 2023, 137, 415–454. [Google Scholar] [CrossRef]
- Dhawale, D.; Kamboj, V.K. An optimal solution to unit commitment problem of realistic integrated power system involving wind and electric vehicles using chaotic slime mould optimizer. J. Electr. Syst. Inf. Technol. 2023, 10, 4. [Google Scholar] [CrossRef]
- Chen, H.; Li, X. Improved Slime Mould Algorithm Hybridizing Chaotic Maps and Differential Evolution Strategy for Global Optimization. IEEE Access 2022, 10, 66811–66830. [Google Scholar] [CrossRef]
- Zhong, C.; Li, G. A hybrid teaching–learning slime mould algorithm for global optimization and reliability-based design optimization problems. Neural Comput. Appl. 2022, 34, 16617–16642. [Google Scholar] [CrossRef]
- Miao, H.; Qiu, Z. Multi-Strategy Improved Slime Mould Algorithm and its Application in Optimal Operation of Cascade Reservoirs. Water Resour. Manag. 2022, 36, 3029–3048. [Google Scholar] [CrossRef]
- Bhadoria, A.; Marwaha, S. Chaotic Slime Mould Inspired Hybrid Optimizer Approach for Day Ahead Generation Scheduling Problem. Res. Square 2022. [Google Scholar] [CrossRef]
- Sarhan, S.; Shaheen, A.M. An Enhanced Slime Mould Optimizer That Uses Chaotic Behavior and an Elitist Group for Solving Engineering Problems. Mathematics 2022, 10, 1991. [Google Scholar] [CrossRef]
- Singh, T. Chaotic slime mould algorithm for economic load dispatch problems. Appl. Intell. 2022, 52, 15325–15344. [Google Scholar] [CrossRef]
- Ghiasi, R.; Malekjafarian, A. Feature subset selection in structural health monitoring data using an advanced binary slime mould algorithm. J. Struct. Integr. Maint. 2023, 8, 1–17. [Google Scholar] [CrossRef]
- Deng, L.; Liu, S. A multi-strategy improved slime mould algorithm for global optimization and engineering design problems. Comput. Methods Appl. Mech. Eng. 2023, 404, 115764. [Google Scholar] [CrossRef]
- Qiu, F.; Zheng, P. Mutational Slime Mould Algorithm for Gene Selection. Biomedicines 2022, 10, 2052. [Google Scholar] [CrossRef]
- Lin, H.; Ahmadianfar, I. Adaptive slime mould algorithm for optimal design of photovoltaic models. Energy Sci. Eng. 2022, 10, 2035–2064. [Google Scholar] [CrossRef]
- Yin, S.; Luo, Q. EOSMA: An Equilibrium Optimizer Slime Mould Algorithm for Engineering Design Problems. Arab. J. Sci. Eng. 2022, 47, 10115–10146. [Google Scholar] [CrossRef]
- Pawani, K.; Singh, M. Combined Heat and Power Dispatch Problem Using Comprehensive Learning Wavelet-Mutated Slime Mould Algorithm. Electr. Power Compon. Syst. 2023, 51, 12–28. [Google Scholar] [CrossRef]
- Zheng, R.; Jia, H. Enhanced slime mould algorithm with multiple mutation strategy and restart mechanism for global optimization. J. Intell. Fuzzy Syst. 2022, 42, 5069–5083. [Google Scholar] [CrossRef]
- Yang, H.; Wang, E.; Sun, Z. Research on fire rescue path optimization of unmanned equipment based on improved Slime mould Algorithm. In Proceedings of the 2022 IEEE Intl Conf on Dependable, Autonomic and Secure Computing, Intl Conf on Cloud and Big Data Computing, Intl Conf on Cyber Science and Technology Congress (DASC/PiCom/CBDCom/CyberSciTech), Falerna, Italy, 12–15 September 2022; IEEE: Toulouse, France, 2022; pp. 1–6. [Google Scholar] [CrossRef]
- Yang, P.; Sun, X. Load Identification Method Based on ISMA-GRNN. Math. Probl. Eng. 2022, 2022, 8056696. [Google Scholar] [CrossRef]
- Qi, A.; Zhao, D. Directional crossover slime mould algorithm with adaptive Lévy diversity for the optimal design of real-world problems. J. Comput. Des. Eng. 2022, 9, 2375–2418. [Google Scholar] [CrossRef]
- Ma, T.X.; Duan, X. Research on Fault Location in DC Distribution Network Based on Adaptive Artificial Bee Colony Slime Mould Algorithm. IEEE Access 2023, 11, 62630–62638. [Google Scholar] [CrossRef]
- Lévy, P. Théorie de L’Addition des Variables Aléatoires; Gauthier-Villars: Paris, France, 1937. [Google Scholar]
- Zheng, L.; Tian, Y. Path Planning of Autonomous Mobile Robots Based on an Improved Slime Mould Algorithm. Drones 2023, 7, 257. [Google Scholar] [CrossRef]
- He, W.; Liu, Y. A Novel Unresolved Peaks Analysis Algorithm for ME Signal Detection Based on Improved SMA. IEEE Trans. Instrum. Meas. 2023, 72, 1–9. [Google Scholar] [CrossRef]
- Pan, J.-S.; Wang, H.-J. Dynamic reconfiguration of distribution network based on dynamic optimal period division and multi-group flight slime mould algorithm. Electr. Power Syst. Res. 2022, 208, 107925. [Google Scholar] [CrossRef]
- Qiu, F.; Guo, R. Boosting Slime Mould Algorithm for High-Dimensional Gene Data Mining: Diversity Analysis and Feature Selection. Comput. Math. Methods Med. 2022, 2022, 8011003. [Google Scholar] [CrossRef]
- Jui, J.J.; Ahmad, M.A.; Rashid, M.I.M. Levy Slime Mould Algorithm for Solving Numerical and Engineering Optimization Problems. In Proceedings of the 6th International Conference on Electrical, Control and Computer Engineering, Kuantan, Malaysia, 23 August 2022; Zain, M., Sulaiman, Z., Eds.; Springer: Singapore, 2022; Volume 842, pp. 381–394. [Google Scholar] [CrossRef]
- Kundu, T.; Garg, H. LSMA-TLBO: A hybrid SMA-TLBO algorithm with lévy flight based mutation for numerical optimization and engineering design problems. Adv. Eng. Softw. 2022, 172, 103185. [Google Scholar] [CrossRef]
- Kaveh, A.; Hamedani, K.B. Improved slime mould algorithm with elitist strategy and its application to structural optimization with natural frequency constraints. Comput. Struct. 2022, 264, 106760. [Google Scholar] [CrossRef]
- Luo, Q.; Yin, S. Multi-objective equilibrium optimizer slime mould algorithm and its application in solving engineering problems. Struct. Multidiscip. Optim. 2023, 66, 114. [Google Scholar] [CrossRef]
- Liu, J.; Fu, Y. A novel improved slime mould algorithm for engineering design. Soft Comput. 2023, 27, 12181–12210. [Google Scholar] [CrossRef]
- Wu, S.; Heidari, A.A. Gaussian bare-bone slime mould algorithm: Performance optimization and case studies on truss structures. Artif. Intell. Rev. 2023, 56, 1–37. [Google Scholar] [CrossRef]
- Yin, S.; Luo, Q. An equilibrium optimizer slime mould algorithm for inverse kinematics of the 7-DOF robotic manipulator. Sci. Rep. 2022, 12, 9421. [Google Scholar] [CrossRef] [PubMed]
- Prabhu, M.; Kumar, B.M.; Ahilan, A. Slime Mould Algorithm based Fuzzy Linear CFO Estimation in Wireless Sensor Networks. IETE J. Res. 2023, 21, 1–11. [Google Scholar] [CrossRef]
- Al-Kaabi, M.; Dumbrava, V. A Slime Mould Algorithm Programming for Solving Single and Multi-Objective Optimal Power Flow Problems with Pareto Front Approach: A Case Study of the Iraqi Super Grid High Voltage. Energies 2022, 15, 7473. [Google Scholar] [CrossRef]
- Yutong, G.; Khishe, M. Evolving Deep Convolutional Neural Networks by Extreme Learning Machine and Fuzzy Slime Mould Optimizer for Real-Time Sonar Image Recognition. Int. J. Fuzzy Syst. 2021, 24, 1371–1389. [Google Scholar] [CrossRef]
- Wei, Y.; Othman, Z. Equilibrium Optimizer and Slime Mould Algorithm with Variable Neighborhood Search for Job Shop Scheduling Problem. Mathematics 2022, 10, 4063. [Google Scholar] [CrossRef]
- Zhou, X.; Chen, Y. Boosted local dimensional mutation and all-dimensional neighborhood slime mould algorithm for feature selection. Neurocomputing 2023, 551, 126467. [Google Scholar] [CrossRef]
- Houssein, E.H.; Helmy, B.E. An efficient orthogonal opposition-based learning slime mould algorithm for maximum power point tracking. Neural Comput. Appl. 2022, 34, 3671–3695. [Google Scholar] [CrossRef]
- Örnek, B.N.; Aydemir, S.B. A novel version of slime mould algorithm for global optimization and real world engineering problems: Enhanced slime mould algorithm. Math. Comput. Simul. 2022, 198, 253–288. [Google Scholar] [CrossRef]
- Ren, L.; Heidari, A.A. Gaussian kernel probability-driven slime mould algorithm with new movement mechanism for multi-level image segmentation. Measurement 2022, 192, 110884. [Google Scholar] [CrossRef]
- Ewees, A.A.; Al-Qaness, M.A.A. Enhanced feature selection technique using slime mould algorithm: A case study on chemical data. Neural Comput. Appl. 2023, 35, 3307–3324. [Google Scholar] [CrossRef] [PubMed]
- Chen, H.; Li, C. Slime mould algorithm: A comprehensive review of recent variants and applications. Int. J. Syst. Sci. 2023, 54, 204–235. [Google Scholar] [CrossRef]
- Guo, Y.; Zhan, W. Application of Support Vector Machine Algorithm Incorporating Slime Mould Algorithm Strategy in Ancient Glass Classification. Appl. Sci. 2023, 13, 3718. [Google Scholar] [CrossRef]
- Gao, H.; Liang, G. Multi-Population Enhanced Slime Mould Algorithm and with Application to Postgraduate Employment Stability Prediction. Electronics 2022, 11, 209. [Google Scholar] [CrossRef]
- Javidan, S.M.; Banakar, A.; Vakilian, K.A.; Ampatzidis, Y. A feature selection method using slime mould optimization algorithm in order to diagnose plant leaf diseases. In Proceedings of the 2022 8th Iranian Conference on Signal Processing and Intelligent Systems (ICSPIS), Behshahr, Iran, 28–29 December 2022; IEEE: Toulouse, France, 2023; pp. 1–5. [Google Scholar] [CrossRef]
- Shi, B.; Chen, J. Prediction of recurrent spontaneous abortion using evolutionary machine learning with joint self-adaptive sime mould algorithm. Comput. Biol. Med. 2022, 148, 105885. [Google Scholar] [CrossRef]
- Vaka, A.R. Breast Cancer Classification using Improved Hybrid Model by Leveraging Slime Mould Algorithm and Whale Optimization Algorithm. Soft Computing. 2023. Available online: https://www.researchsquare.com/article/rs-2434853/v1 (accessed on 7 July 2023).
- Bhandakkar, A.A.; Mathew, L. Merging slime mould with whale optimization algorithm for optimal allocation of hybrid power flow controller in power system. J. Exp. Theor. Artif. Intell. 2022, 35, 1–28. [Google Scholar] [CrossRef]
- Li, X.; Yang, Q. Joints Trajectory Planning of Robot Based on Slime Mould Whale Optimization Algorithm. Algorithms 2022, 15, 363. [Google Scholar] [CrossRef]
- Ch, L.K.; Kamboj, V.K. Hybridizing slime mould algorithm with simulated annealing algorithm: A hybridized statistical approach for numerical and engineering design problems. Complex Intell. Syst. 2022, 9, 1525–1582. [Google Scholar] [CrossRef]
- Das, G.; Panda, R.; Agrawal, S. Slime Mould-Seagull Optimizer. In Proceedings of the 2022 IEEE 7th International Conference for Convergence in Technology (I2CT), Mumbai, India, 7–9 April 2022; IEEE: Toulouse, France, 2022; pp. 1–7. [Google Scholar] [CrossRef]
- Chen, X.; Huang, H. An efficient multilevel thresholding image segmentation method based on the slime mould algorithm with bee foraging mechanism: A real case with lupus nephritis images. Comput. Biol. Med. 2022, 142, 105179. [Google Scholar] [CrossRef]
- Samantaray, S.; Sahoo, P. Flood discharge prediction using improved ANFIS model combined with hybrid particle swarm optimisation and slime mould algorithm. Environ. Sci. Pollut. Res. 2023, 30, 83845–83872. [Google Scholar] [CrossRef]
- Chavan, P.P.; Rani, B.S. Image compression based on vector quantization and optimized code-book design using Genetic Mating Influenced Slime Mould (GMISM) algorithm. In Web Intell; Preprint: San Diego, CA, USA, 2023; pp. 1–20. [Google Scholar] [CrossRef]
- Chauhan, S.; Vashishtha, G. A synergy of an evolutionary algorithm with slime mould algorithm through series and parallel construction for improving global optimization and conventional design problem. Eng. Appl. Artif. Intell. 2023, 118, 105650. [Google Scholar] [CrossRef]
- Khan, A.A.R.; Nisha, S.S. Hybrid slime mould—Grey wolf optimization algorithm for efficient feature selection. Int. J. Health Sci. 2022, 6, 7657–7663. [Google Scholar] [CrossRef]
- Ewees, A.A.; Ismail, F.H. Gradient-based optimizer improved by Slime Mould Algorithm for global optimization and feature selection for diverse computation problems. Expert Syst. Appl. 2023, 213, 118872. [Google Scholar] [CrossRef]
- Chakraborty, P.; Nama, S. A hybrid slime mould algorithm for global optimization. Multimed. Tools Appl. 2022, 82, 22441–22467. [Google Scholar] [CrossRef]
- Son, P.V.; Khoi, L.N. Optimization of Construction Projects Time-Cost-Quality-Environment Trade-off Problem Using Adaptive Selection Slime Mould Algorithm. J. Soft Comput. Civ. Eng. 2024, 8, 107–125. [Google Scholar]
- Zhang, J.; Dias, D. Applying a novel slime mould algorithm- based artificial neural network to predict the settlement of a single footing on a soft soil reinforced by rigid inclusions. Mech. Adv. Mater. Struct. 2022, 17, 1–16. [Google Scholar] [CrossRef]
- Hussein, S.N.; Hussein, N.K. Improving Moth-Flame Optimization Algorithm by using Slime-Mould Algorithm. Tikrit J. Pure Sci. 2022, 27, 99–109. [Google Scholar] [CrossRef]
- Krishna, A.B.; Saxena, S. hSMA-PS: A novel memetic approach for numerical and engineering design challenges. Eng. Comput. 2022, 38, 3513–3547. [Google Scholar] [CrossRef]
- Peng, C.; Che, Z. Prediction using multi-objective slime mould algorithm optimized support vector regression model. Appl. Soft Comput. 2023, 145, 110580. [Google Scholar] [CrossRef]
- Son, P.V.H.; Khoi, L.N.Q. Optimization in Construction Management Using Adaptive Opposition Slime Mould Algorithm. Adv. Civ. Eng. 2023, 2023, 7228896. [Google Scholar] [CrossRef]
- Behera, S.; Choudhury, N.B.D. Adaptive optimal energy management in multi-distributed energy resources by using improved slime mould algorithm with considering demand side management. E-Prime-Adv. Electr. Eng. Electron. Energy 2023, 3, 100108. [Google Scholar] [CrossRef]
- Houssein, E.H.; Mahdy, M.A. An efficient slime mould algorithm for solving multi-objective optimization problems. Expert Syst. Appl. 2022, 187, 115870. [Google Scholar] [CrossRef]
- Yacoubi, S.; Manita, G. A modified multi-objective slime mould algorithm with orthogonal learning for numerical association rules mining. Neural Comput. Appl. 2023, 35, 6125–6151. [Google Scholar] [CrossRef]
- Zhang, Y.; Gong, B. Application of a Bio-Inspired Algorithm in the Process Parameter Optimization of Laser Cladding. Machines 2022, 10, 263. [Google Scholar] [CrossRef]
- Son, P.V.H.; Khoi, L.N.Q. Adaptive selection slime mould algorithm in time–cost–quality–environmental impact trade-off optimization. Can. J. Civ. Eng. 2023, 50, 752–763. [Google Scholar] [CrossRef]
- Hassan, H.S.; Hussein, N.K. A novel approach of features selection by using slime mould algorithm. In Proceedings of the AIP Conference Proceedings, 1st Samarra International Conference for Pure and Applied Sciences (SICPS2021): SICPS2021, Samarra, Iraq, 23–24 March 2021; AIP: New York, NY, USA, 2022; Volume 2394, No. 1. p. 070033. [Google Scholar] [CrossRef]
- Rifat, S.H.; Niloy, A. Application of Binary Slime Mould Algorithm for Solving Unit Commitment Problem. IEEE Access 2023, 11, 45279–45300. [Google Scholar] [CrossRef]
- Li, D.; Gao, F. Improved slime mould algorithm based on Gompertz dynamic probability and Cauchy mutation with application in FJSP. J. Intell. Fuzzy Syst. 2023, 44, 10397–10415. [Google Scholar] [CrossRef]
- MS, K. Experimental Investigation of efficiency enhancement in Solar Photovoltaic Systems under Partial Shading Conditions using Discrete Time Slime Mould Optimization. Res. Square 2023. [Google Scholar] [CrossRef]
- Yin, S.; Luo, Q. DTSMA: Dominant Swarm with Adaptive T-distribution Mutation-based Slime Mould Algorithm. Math. Biosci. Eng. 2022, 19, 2240–2285. [Google Scholar] [CrossRef] [PubMed]
- Deng, L.; Liu, S. An enhanced slime mould algorithm based on adaptive grouping technique for global optimization. Expert Syst. Appl. 2023, 222, 119877. [Google Scholar] [CrossRef]
- Khelfa, C.; Khennak, I.; Drias, H. Slime Mould Algorithm for Solving Ambulance Dispatching Problem. In Proceedings of the 14th International Conference on Soft Computing and Pattern Recognition, Online, 14 December 2022; Abraham, A., Hanne, T., Eds.; Springer: Cham, Switzerland, 2023; pp. 822–831. [Google Scholar] [CrossRef]
- Eskandaripour, M. Optimization of low-impact development facilities in urban areas using slime mould algorithm. Sustain. Cities Soc. 2023, 93, 104508. [Google Scholar] [CrossRef]
- Loucif, F.; Kechida, S. Design of optimal backstepping controller for a robot manipulator using Slime Mould Algorithm. In Proceedings of the Fourth International Conference on Technological Advances in Electrical Engineering (ICTAEE’23), Skikda, Algeria, 23–24 May 2023; Available online: https://www.researchgate.net/publication/371038125 (accessed on 22 July 2023).
- Ding, P.; Huang, X. Reliability optimization of micro-milling cutting parameters using slime mould sequence algorithm. Simul. Model. Pr. Theory 2022, 119, 102575. [Google Scholar] [CrossRef]
- Zafar, M.; Amin, J. DeepLabv3+-Based Segmentation and Best Features Selection Using Slime Mould Algorithm for Multi-Class Skin Lesion Classification. Mathematics 2023, 11, 364. [Google Scholar] [CrossRef]
- Sayed, G.I.; Hassanien, A.E. Explainable AI and Slime Mould Algorithm for Classification of Pistachio Species. In Artificial Intelligence: A Real Opportunity in the Food Industry; Hassanien, A.E., Soliman, M., Eds.; Springer: Cham, Switzerland, 2022; Volume 1000, pp. 29–43. [Google Scholar] [CrossRef]
- Wei, X.; Feng, G. Reduce the Noise of Transient Electromagnetic Signal Based on the Method of SMA-VMD-WTD. IEEE Sens. J. 2022, 22, 14959–14969. [Google Scholar] [CrossRef]
- AlRassas, A.M.; Al-Qaness, M.A. Advance artificial time series forecasting model for oil production using neuro fuzzy-based slime mould algorithm. J. Pet. Explor. Prod. Technol. 2022, 12, 383–395. [Google Scholar] [CrossRef]
- Tiachacht, S.; Khatir, S. Inverse problem for dynamic structural health monitoring based on slime mould algorithm. Eng. Comput. 2022, 38 (Suppl. 3), S2205–S2228. [Google Scholar] [CrossRef]
- Zhou, J.; Dai, Y. COSMA-RF: New intelligent model based on chaos optimized slime mould algorithm and random forest for estimating the peak cutting force of conical picks. Transp. Geotech. 2022, 36, 100806. [Google Scholar] [CrossRef]
- Shi, B.; Zhou, T. An evolutionary machine learning for pulmonary hypertension animal model from arterial blood gas analysis. Comput. Biol. Med. 2022, 146, 105529. [Google Scholar] [CrossRef] [PubMed]
- Ngoc-Nguyen, L.; Khatir, S. Application of Slime Mould Optimization Algorithm on Structural Damage Identification of Suspension Footbridge. In Recent Advances in Structural Health Monitoring and Engineering Structures; Lecture Notes in Mechanical Engineering; Rao, R.V., Khatir, S., Eds.; Springer: Singapore, 2022; pp. 405–415. [Google Scholar] [CrossRef]
- Hamza, M.A.; Alsolai, H. Intelligent Slime Mould Optimization with Deep Learning Enabled Traffic Prediction in Smart Cities. Comput. Mater. Contin. 2022, 73, 6563–6577. [Google Scholar] [CrossRef]
- Wang, H.-J.; Pan, J.-S. Distribution network reconfiguration with distributed generation based on parallel slime mould algorithm. Energy 2022, 244, 123011. [Google Scholar] [CrossRef]
- Abid, S.; Apon, H.J. Chaotic slime mould optimization algorithm for optimal load-shedding in distribution system. Ain Shams Eng. J. 2022, 13, 101659. [Google Scholar] [CrossRef]
- Zellagui, M.; Settoul, S. Optimal Allocation of Multiple Hybrid Fault Current Limiter in Electrical Distribution System Using Slime Mould Algorithm. In Proceedings of the Fourth International Conference on Technological Advances in Electrical Engneering (ICTAEE’23.), Skikda, Algeria, 23–24 May 2023. [Google Scholar]
- Ahmadianfar, I.; Noori, R.M. Multi-strategy Slime Mould Algorithm for hydropower multi-reservoir systems optimization. Knowl. Based Syst. 2022, 250, 109048. [Google Scholar] [CrossRef]
- Wu, X.; Wang, Z. Multi-objective optimal allocation of regional water resources based on slime mould algorithm. J. Supercomput. 2022, 78, 18288–18317. [Google Scholar] [CrossRef]
- Chakraborty, A.; Ray, S. Operational cost minimization of a microgrid with optimum battery energy storage system and plug-in-hybrid electric vehicle charging impact using slime mould algorithm. Energy 2023, 278, 127842. [Google Scholar] [CrossRef]
- Behera, S.; Choudhury, N.B.D. Maiden Application of the Slime Mould Algorithm for Optimal Operation of Energy Management on a Microgrid Considering Demand Response Program. SN Comput. Sci. 2023, 4, 491. [Google Scholar] [CrossRef]
- Behera, S.; Choudhury, N.B.D. Modelling and simulations of modified slime mould algorithm based on fuzzy PID to design an optimal battery management system in microgrid. Clean. Energy Syst. 2022, 3, 100029. [Google Scholar] [CrossRef]
- Liu, Z.; Tan, Q.; Rui, J. Decentralized Trading of High-Proportion Renewable Energy Microgrid Based on Master-Slave Game and Slime Mould Algorithm (SMA). In Proceedings of the 16th Annual Conference of China Electrotechnical Society, Beijing, China, 24–26 September 2021; He, J., Li, Y., Eds.; Springer: Singapore, 2022; Volume 3, pp. 18–26. [Google Scholar] [CrossRef]
- Zare, P.; Davoudkhani, I.F.; Mohajeri, R. Performance Analysis and Design of FOPDF(1+FOPI) Robust Controller Using Slim Mould Algorithm for Frequency Control in Offshore Fixed Platform Microgrid. In Proceedings of the 2022 12th Smart Grid Conference (SGC), Kerman, Iran, 13–15 December 2022; IEEE: Toulouse, France, 2023; pp. 1–7. [Google Scholar] [CrossRef]
- Pawani, K.; Singh, M. Solving Economic Emission Load Dispatch Using Oppositional Slime Mould Algorithm with Wavelet Mutation. Electr. Power Compon. Syst. 2022, 50, 662–682. [Google Scholar] [CrossRef]
- Kamboj, V.K.; Kumari, C.L. A Cost-Effective Solution for Non-Convex Economic Load Dispatch Problems in Power Systems Using Slime Mould Algorithm. Sustainability 2022, 14, 2586. [Google Scholar] [CrossRef]
- Abid, S.; Apon, H.J. Mitigating the Effect of Electric Vehicle integration in Distribution Grid using Slime Mould Algorithm. Alex. Eng. J. 2023, 64, 785–800. [Google Scholar] [CrossRef]
- Ajiboye, O.K.; Ofosu, E.A. Hybrid Renewable Energy System Optimization via Slime Mould Algorithm. Int. J. Eng. Trends Technol. 2023, 6, 83–95. [Google Scholar] [CrossRef]
- Farhat, M.; Kamel, S. ESMA-OPF: Enhanced slime mould algorithm for solving optimal power flow problem. Sustainability 2022, 14, 2305. Available online: https://www.researchgate.net/publication/358667680 (accessed on 20 July 2023). [CrossRef]
- Mehbodniya, A.; Douraki, B.K. Multilayer Reversible Data Hiding Based on the Difference Expansion Method Using Multilevel Thresholding of Host Images Based on the Slime Mould Algorithm. Processes 2022, 10, 858. [Google Scholar] [CrossRef]
- Jiang, Y.; Zhang, D.; Zhu, W.; Wang, L. Multi-Level Thresholding Image Segmentation Based on Improved Slime Mould Algorithm and Symmetric Cross-Entropy. Entropy 2023, 25, 178. [Google Scholar] [CrossRef]
- Shi, M.; Chen, C. A grade-based search adaptive random slime mould optimizer for lupus nephritis image segmentation. Comput. Biol. Med. 2023, 160, 106950. [Google Scholar] [CrossRef]
- Debnath, A.; Dhabal, S.; Chakrabarti, R. An Improved Image Denoising Technique by designing Cascaded Filter using Slime Mould Algorithm. In Proceedings of the 2022 IEEE Calcutta Conference (CALCON), Kolkata, India, 10–11 December 2022; IEEE: Toulouse, France, 2023; pp. 104–108. [Google Scholar] [CrossRef]
- Hu, G.; Du, B. HG-SMA: Hierarchical guided slime mould algorithm for smooth path planning. Artif. Intell. Rev. 2023, 56, 9267–9327. [Google Scholar] [CrossRef]
- Yueming, Q.; Xiangde, L.; Yi, Z. Research on Scheduling Cooperation and Path Planning of Multi-AGV Based on Slime Moulds Algorithm. In Proceedings of the 2022 International Workshop on Control Sciences and Automation, Xiamen, China, 8 April 2022; Association for Computing Machinery: New Youk, NY, USA, 2022; pp. 66–71. [Google Scholar] [CrossRef]
- Wang, Z.; Wang, J.; Yan, C. An Energy-efficient Traffic Scheduling Method based on Slime Mould Algorithm for SDN. In Proceedings of the 6th International Conference on Information Systems and Computer Networks (ISCON), Mathura, India, 3–4 March 2023; IEEE: Toulouse, France, 2023; pp. 1–6. [Google Scholar] [CrossRef]
- Alwan, M.H.; Hammadi, Y.I. High Density Sensor Networks Intrusion Detection System for Anomaly Intruders Using the Slime Mould Algorithm. Electronics 2022, 11, 3332. [Google Scholar] [CrossRef]
- Cai, X.; He, Z. MOSMA: Multi-objective slime mould algorithm based on reference point non-dominated sorting. Res. Square 2023. [Google Scholar] [CrossRef]
- Alfadhli, J.; Jaragh, A. FP-SMA: An adaptive, fluctuant population strategy for slime mould algorithm. Neural Comput. Appl. 2022, 34, 11163–11175. [Google Scholar] [CrossRef] [PubMed]
- Bujok, P.; Lacko, M. Slime Mould Algorithm: An Experimental Study of Nature-Inspired Optimiser. In Bioinspired Optimization Methods and Their Applications; Lecture Notes in Computer Science; Mernik, M., Eftimov, T., Eds.; Springer: Cham, Switzerland, 2022; Volume 13627, pp. 201–215. [Google Scholar] [CrossRef]










| Country | Rank | Number of Publications |
|---|---|---|
| China | 1 | 56 |
| India | 2 | 30 |
| Egypt | 3 | 6 |
| Iran | 3 | 6 |
| Advantages | Disadvantages |
|---|---|
|
|
Disclaimer/Publisher’s Note: The statements, opinions and data contained in all publications are solely those of the individual author(s) and contributor(s) and not of MDPI and/or the editor(s). MDPI and/or the editor(s) disclaim responsibility for any injury to people or property resulting from any ideas, methods, instructions or products referred to in the content. |
© 2024 by the authors. Licensee MDPI, Basel, Switzerland. This article is an open access article distributed under the terms and conditions of the Creative Commons Attribution (CC BY) license (https://creativecommons.org/licenses/by/4.0/).
Share and Cite
Wei, Y.; Othman, Z.; Daud, K.M.; Luo, Q.; Zhou, Y. Advances in Slime Mould Algorithm: A Comprehensive Survey. Biomimetics 2024, 9, 31. https://doi.org/10.3390/biomimetics9010031
Wei Y, Othman Z, Daud KM, Luo Q, Zhou Y. Advances in Slime Mould Algorithm: A Comprehensive Survey. Biomimetics. 2024; 9(1):31. https://doi.org/10.3390/biomimetics9010031
Chicago/Turabian StyleWei, Yuanfei, Zalinda Othman, Kauthar Mohd Daud, Qifang Luo, and Yongquan Zhou. 2024. "Advances in Slime Mould Algorithm: A Comprehensive Survey" Biomimetics 9, no. 1: 31. https://doi.org/10.3390/biomimetics9010031
APA StyleWei, Y., Othman, Z., Daud, K. M., Luo, Q., & Zhou, Y. (2024). Advances in Slime Mould Algorithm: A Comprehensive Survey. Biomimetics, 9(1), 31. https://doi.org/10.3390/biomimetics9010031

