Sign in to use this feature.

Years

Between: -

Subjects

remove_circle_outline
remove_circle_outline
remove_circle_outline
remove_circle_outline

Journals

Article Types

Countries / Regions

Search Results (8)

Search Parameters:
Keywords = multi-frequency rectenna

Order results
Result details
Results per page
Select all
Export citation of selected articles as:
40 pages, 5045 KB  
Review
RF Energy-Harvesting Techniques: Applications, Recent Developments, Challenges, and Future Opportunities
by Stella N. Arinze, Emenike Raymond Obi, Solomon H. Ebenuwa and Augustine O. Nwajana
Telecom 2025, 6(3), 45; https://doi.org/10.3390/telecom6030045 - 1 Jul 2025
Viewed by 8111
Abstract
The increasing demand for sustainable and renewable energy solutions has made radio frequency energy harvesting (RFEH) a promising technique for powering low-power electronic devices. RFEH captures ambient RF signals from wireless communication systems, such as mobile networks, Wi-Fi, and broadcasting stations, and converts [...] Read more.
The increasing demand for sustainable and renewable energy solutions has made radio frequency energy harvesting (RFEH) a promising technique for powering low-power electronic devices. RFEH captures ambient RF signals from wireless communication systems, such as mobile networks, Wi-Fi, and broadcasting stations, and converts them into usable electrical energy. This approach offers a viable alternative for battery-dependent and hard-to-recharge applications, including streetlights, outdoor night/security lighting, wireless sensor networks, and biomedical body sensor networks. This article provides a comprehensive review of the RFEH techniques, including state-of-the-art rectenna designs, energy conversion efficiency improvements, and multi-band harvesting systems. We present a detailed analysis of recent advancements in RFEH circuits, impedance matching techniques, and integration with emerging technologies such as the Internet of Things (IoT), 5G, and wireless power transfer (WPT). Additionally, this review identifies existing challenges, including low conversion efficiency, unpredictable energy availability, and design limitations for small-scale and embedded systems. A critical assessment of current research gaps is provided, highlighting areas where further development is required to enhance performance and scalability. Finally, constructive recommendations for future opportunities in RFEH are discussed, focusing on advanced materials, AI-driven adaptive harvesting systems, hybrid energy-harvesting techniques, and novel antenna–rectifier architectures. The insights from this study will serve as a valuable resource for researchers and engineers working towards the realization of self-sustaining, battery-free electronic systems. Full article
(This article belongs to the Special Issue Advances in Wireless Communication: Applications and Developments)
Show Figures

Figure 1

14 pages, 5299 KB  
Article
Multi-Frequency Solar Rectenna Design for Hybrid Radio Frequency–Solar Energy Harvester
by Xue Luo, Ping Lu, Ce Wang and Kama Huang
Energies 2025, 18(9), 2372; https://doi.org/10.3390/en18092372 - 6 May 2025
Viewed by 672
Abstract
This paper put forward a hybrid energy harvester for collecting RF and solar energy in quad-band (GSM-900/1800, ISM-2400 and WiMAX-3500). By introducing diverse parasitic structures, good impedance matching with unidirectional radiation is achieved in the multi-band. Below the solar antenna, a low-power rectifier [...] Read more.
This paper put forward a hybrid energy harvester for collecting RF and solar energy in quad-band (GSM-900/1800, ISM-2400 and WiMAX-3500). By introducing diverse parasitic structures, good impedance matching with unidirectional radiation is achieved in the multi-band. Below the solar antenna, a low-power rectifier circuit is employed to achieve broadband rectification. Under the input power of 0 dBm, and maximum RF-DC conversion efficiency of 56.94% is realized. Accordingly, the hybrid energy harvester collects RF and solar energy individually or simultaneously, and then converts it into DC for power supply. With a light intensity of 1500 lux, the solar cell obtains 1.732 mW, and the rectenna can harvest additional 0.37–0.405 mW power. The proposed RF–Solar energy harvester has the advantages of multi-frequency operation, high gain, and high energy harvesting conversion efficiency. Full article
(This article belongs to the Special Issue Advances in Wireless Power Transfer Technologies and Applications)
Show Figures

Figure 1

16 pages, 8124 KB  
Article
Dual-Port Six-Band Rectenna with Enhanced Power Conversion Efficiency at Ultra-Low Input Power
by Shihao Sun, Yuchao Wang, Bingyang Li, Hanyu Xue, Cheng Zhang, Feng Xu and Chaoyun Song
Sensors 2024, 24(23), 7433; https://doi.org/10.3390/s24237433 - 21 Nov 2024
Cited by 3 | Viewed by 1305
Abstract
In this paper, a novel topology and method for designing a multi-band rectenna is proposed to improve its RF-DC efficiency. The rectifier achieves simultaneous rectification using both series and parallel configurations by connecting two branches to the respective terminals of the diode, directing [...] Read more.
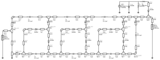
In this paper, a novel topology and method for designing a multi-band rectenna is proposed to improve its RF-DC efficiency. The rectifier achieves simultaneous rectification using both series and parallel configurations by connecting two branches to the respective terminals of the diode, directing the energy input from two ports to the anode and cathode of the diode. Six desired operating frequency bands are evenly distributed across these two branches, each of which is connected to antennas corresponding to their specific operating frequencies, serving as the receiving end of the system. To optimize the design process, a low-pass filter is incorporated into the rectifier design. This filter works in conjunction with a matching network that includes filtering capabilities to isolate the two ports of the rectifier. The addition of the filter ensures that each structure within the rectifier can be designed independently without adversely affecting the performance of the already completed structures. Based on the proposed design methodology, a dual-port rectenna operating at six frequency bands—1.85 GHz, 2.25 GHz, 2.6 GHz, 3.52 GHz, 5.01 GHz, and 5.89 GHz—was designed, covering the 4G, 5G, and Wi-Fi/WLAN frequency bands. The measured results indicate that high-power conversion efficiency was achieved at an input power of −10 dBm: 43.01% @ 1.85 GHz, 41.00% @ 2.25 GHz, 41.33% @ 2.6 GHz, 35.88% @ 3.52 GHz, 22.36% @ 5.01 GHz, and 19.27% @ 5.89 GHz. When the input power is −20 dBm, the conversion efficiency of the rectenna can be improved from 5.2% for single-tone input to 27.7% for six-tone input, representing a 22.5 percentage point improvement. The proposed rectenna demonstrates significant potential for applications in powering low-power sensors and other devices within the Internet of Everything context. Full article
Show Figures

Figure 1

18 pages, 6813 KB  
Article
A Hybrid Solar-RF Energy Harvesting System Based on an EM4325-Embedded RFID Tag
by Samrrithaa G. Veloo, Jun Jiat Tiang, Surajo Muhammad and Sew Kin Wong
Electronics 2023, 12(19), 4045; https://doi.org/10.3390/electronics12194045 - 27 Sep 2023
Cited by 11 | Viewed by 5233
Abstract
This paper presents the deployment of a hybrid energy harvesting system that combines a wireless energy harvesting (EH) system and a 6 V, 170 mA monocrystalline solar energy derived from the Sun’s rays. The hybrid energy harvesting (HEH) system comprises the rectifier, the [...] Read more.
This paper presents the deployment of a hybrid energy harvesting system that combines a wireless energy harvesting (EH) system and a 6 V, 170 mA monocrystalline solar energy derived from the Sun’s rays. The hybrid energy harvesting (HEH) system comprises the rectifier, the solar cell panel, the charging circuit, and the EM4325 embedded RFID tag. This study aims to design an efficient EH system capable of increasing the read range of an active RFID tag. The proposed approach integrates a meandered line radio frequency identification (RFID) tag with an EM4325 IC chip as the receiver antenna. A halfwave doubler RF rectifier circuit is connected to the antenna using a 50 Ω SMA connector to convert the captured RF waves into usable electrical power. A solar energy charging module equipped with a Maximum Power Point Tracking (MPPT) system, a rechargeable lithium-ion battery, and a DC-DC converter is configured to manage and store the harvested energy efficiently. The UHF tag antenna operates at 919 MHz, achieving a peak gain of 3.54 dB. The proposed rectenna achieves a maximum measured harvested power conversion efficiency (PCE) of 55.14% for an input power (Pin) of 15 dBm at a distance of 5.10 cm, while the solar cell panel realizes 3.92 W of power. Experimental results demonstrate the hybrid harvester system’s effectiveness, achieving a PCE of 86.49% at an output voltage (VDC) of 5.35 V. The main advantage of this approach is the creation of a compact hybrid RF and solar EH system by combining the solar cell panel with the antenna, thus enabling multi-functionality. Full article
Show Figures

Graphical abstract

20 pages, 8563 KB  
Article
Quad-Band Rectenna for Ambient Radio Frequency (RF) Energy Harvesting
by Sunanda Roy, Jun Jiat Tiang, Mardeni Bin Roslee, Md Tanvir Ahmed, Abbas Z. Kouzani and M. A. Parvez Mahmud
Sensors 2021, 21(23), 7838; https://doi.org/10.3390/s21237838 - 25 Nov 2021
Cited by 29 | Viewed by 5890
Abstract
RF power is broadly available in both urban and semi-urban areas and thus exhibits as a promising candidate for ambient energy scavenging sources. In this research, a high-efficiency quad-band rectenna is designed for ambient RF wireless energy scavenging over the frequency range from [...] Read more.
RF power is broadly available in both urban and semi-urban areas and thus exhibits as a promising candidate for ambient energy scavenging sources. In this research, a high-efficiency quad-band rectenna is designed for ambient RF wireless energy scavenging over the frequency range from 0.8 to 2.5 GHz. Firstly, the detailed characteristics (i.e., available frequency bands and associated power density levels) of the ambient RF power are studied and analyzed. The data (i.e., RF survey results) are then applied to aid the design of a new quad-band RF harvester. A newly designed impedance matching network (IMN) with an additional L-network in a third-branch of dual-port rectifier circuit is familiarized to increase the performance and RF-to-DC conversion efficiency of the harvester with comparatively very low input RF power density levels. A dual-polarized multi-frequency bow-tie antenna is designed, which has a wide bandwidth (BW) and is miniature in size. The dual cross planer structure internal triangular shape and co-axial feeding are used to decrease the size and enhance the antenna performance. Consequently, the suggested RF harvester is designed to cover all available frequency bands, including part of most mobile phone and wireless local area network (WLAN) bands in Malaysia, while the optimum resistance value for maximum dc rectification efficiency (up to 48%) is from 1 to 10 kΩ. The measurement result in the ambient environment (i.e., both indoor and outdoor) depicts that the new harvester is able to harvest dc voltage of 124.3 and 191.0 mV, respectively, which can be used for low power sensors and wireless applications. Full article
(This article belongs to the Section Communications)
Show Figures

Figure 1

20 pages, 7631 KB  
Article
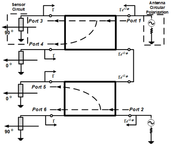
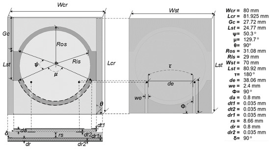
CP Antenna with 2 × 4 Hybrid Coupler for Wireless Sensing and Hybrid RF Solar Energy Harvesting
by Irfan Mujahidin and Akio Kitagawa
Sensors 2021, 21(22), 7721; https://doi.org/10.3390/s21227721 - 20 Nov 2021
Cited by 17 | Viewed by 3665
Abstract
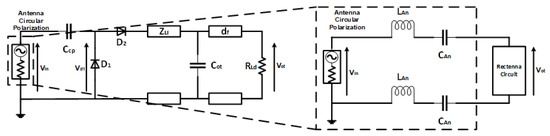
The main challenge faced by RF energy harvesting systems is to supply relatively small electrical power to wireless sensor devices using microwaves. The solution is to implement a new device in a circularly polarized rectenna with circular polarization sensitivity integrated with a thin-film [...] Read more.
The main challenge faced by RF energy harvesting systems is to supply relatively small electrical power to wireless sensor devices using microwaves. The solution is to implement a new device in a circularly polarized rectenna with circular polarization sensitivity integrated with a thin-film solar cell. Its dual-feed antennas are connected to a 2 × 4 asymmetric hybrid coupler and a multi-stage voltage doubler rectifier circuit. This configuration has a 2 × 4 asymmetric hybrid coupler used to produce 4 outputs with a 90-degree waveform phase difference. The two ports can independently be connected to the wireless sensor circuit: radiofrequency harvesting of hybrid energy solar and information equipment can be carried out with these two antennas. The Dual-Feed circular patch antenna has a two-port bandwidth of 137 MHz below −15 dB and an axial ratio of less than 3 dB, with a center frequency of 2.4 GHz with directional radiation and a high gain of 8.23 dB. It can be sensitive to arbitrary polarization of the input voltage multiplier waveform to overcome uncertainty in empirical communication environments. A parallel structure is arranged with a thin film solar cell integration from the transmitter with an output voltage of 1.3297 V with a compact composition and RF energy. The importance of adopting a wireless sensor strategy with circular polarization sensitivity and integrated RF solar energy harvesting rather than a single source method makes this research a significant novelty by optimizing the analysis of multiple wireless sensor signal access. Full article
(This article belongs to the Section Internet of Things)
Show Figures

Figure 1

21 pages, 8033 KB  
Article
A Simple WiFi Harvester with a Switching-Based Power Management Scheme to Collect Energy from Ordinary Routers
by Fernando Angulo, Loraine Navarro, Christian G. Quintero M. and Mauricio Pardo
Electronics 2021, 10(10), 1191; https://doi.org/10.3390/electronics10101191 - 17 May 2021
Cited by 5 | Viewed by 8299
Abstract
This paper shows the design process of a simplified harvesting circuit for WiFi at the 2.4 GHz frequency band based on the analysis of the environment available signals. Those signals and their power level define an antenna design to maximize captured energy and [...] Read more.
This paper shows the design process of a simplified harvesting circuit for WiFi at the 2.4 GHz frequency band based on the analysis of the environment available signals. Those signals and their power level define an antenna design to maximize captured energy and select the proper number of stages for a voltage multiplier so that an impedance matching network is no longer required. With this, it is possible to maintain the harvester architecture simple without sacrificing performance. The use of supercapacitors is preferred over batteries due to their high-power capacity, the ability to deliver high peak currents, long-life cycle size, and low cost. Hence, supercapacitor availability allows to devise a novel switching scheme that employs two units that favor energy use and speed up the recharging process. The built harvester exhibits a power conversion efficiency greater than 50% under an incident signal of 0 dBm in the rectenna. The tests are carried out in an academic environment using a multi SSID router, collecting 494 mJ without requiring special modifications in the router used as an energy source. Full article
Show Figures

Figure 1

65 pages, 12450 KB  
Review
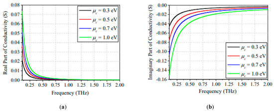
A Review on the Development of Tunable Graphene Nanoantennas for Terahertz Optoelectronic and Plasmonic Applications
by Zaka Ullah, Gunawan Witjaksono, Illani Nawi, Nelson Tansu, Muhammad Irfan Khattak and Muhammad Junaid
Sensors 2020, 20(5), 1401; https://doi.org/10.3390/s20051401 - 4 Mar 2020
Cited by 118 | Viewed by 18718
Abstract
Exceptional advancement has been made in the development of graphene optical nanoantennas. They are incorporated with optoelectronic devices for plasmonics application and have been an active research area across the globe. The interest in graphene plasmonic devices is driven by the different applications [...] Read more.
Exceptional advancement has been made in the development of graphene optical nanoantennas. They are incorporated with optoelectronic devices for plasmonics application and have been an active research area across the globe. The interest in graphene plasmonic devices is driven by the different applications they have empowered, such as ultrafast nanodevices, photodetection, energy harvesting, biosensing, biomedical imaging and high-speed terahertz communications. In this article, the aim is to provide a detailed review of the essential explanation behind graphene nanoantennas experimental proofs for the developments of graphene-based plasmonics antennas, achieving enhanced light–matter interaction by exploiting graphene material conductivity and optical properties. First, the fundamental graphene nanoantennas and their tunable resonant behavior over THz frequencies are summarized. Furthermore, incorporating graphene–metal hybrid antennas with optoelectronic devices can prompt the acknowledgment of multi-platforms for photonics. More interestingly, various technical methods are critically studied for frequency tuning and active modulation of optical characteristics, through in situ modulations by applying an external electric field. Second, the various methods for radiation beam scanning and beam reconfigurability are discussed through reflectarray and leaky-wave graphene antennas. In particular, numerous graphene antenna photodetectors and graphene rectennas for energy harvesting are studied by giving a critical evaluation of antenna performances, enhanced photodetection, energy conversion efficiency and the significant problems that remain to be addressed. Finally, the potential developments in the synthesis of graphene material and technological methods involved in the fabrication of graphene–metal nanoantennas are discussed. Full article
(This article belongs to the Section Optical Sensors)
Show Figures

Figure 1

Back to TopTop