CP Antenna with 2 × 4 Hybrid Coupler for Wireless Sensing and Hybrid RF Solar Energy Harvesting
Abstract
:1. Introduction
2. Design Circuit Structure
2.1. Dual Port CP Antenna
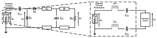
2.2. 2 × 4 Direction-Finding Hybrid Coupler and Hybrid Electromagnetic Solar Circuit
3. Performance and Analysis
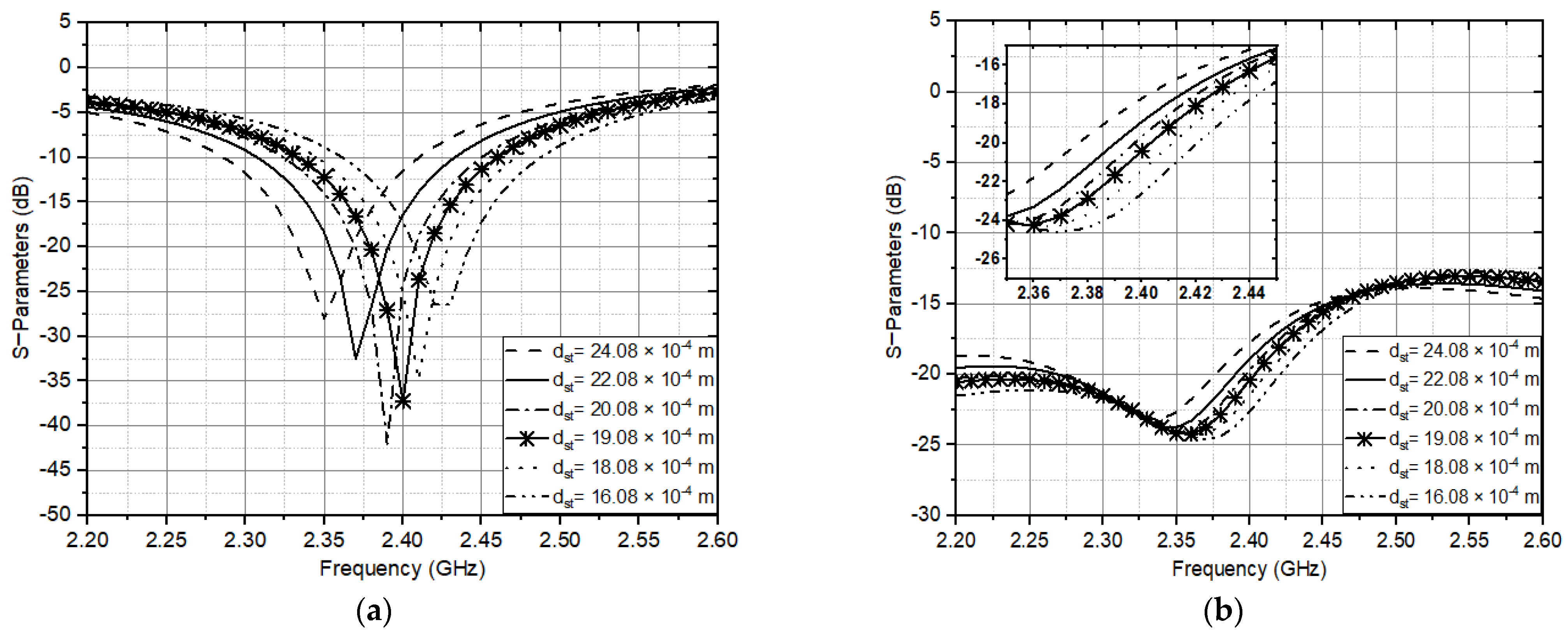
3.1. Double Feed CP Antenna—Double U Slot
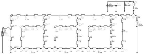
3.2. Rectifying Multistage Hybrid RF Solar Energy Harvesting and Wireless Sensing
4. Conclusions
Author Contributions
Funding
Institutional Review Board Statement
Informed Consent Statement
Data Availability Statement
Conflicts of Interest
References
- Quddious, A.; Zahid, S.; Tahir, F.A.; Antoniades, M.A.; Vryonides, P.; Nikolaou, S. Dual-Band Compact Rectenna for UHF and ISM Wireless Power Transfer Systems. IEEE Trans. Antennas Propag. 2021, 69, 2392–2397. [Google Scholar] [CrossRef]
- Luo, Y.; Lai, J.; Yan, N.; An, W.; Ma, K. Integration of Aperture-Coupled Multipoint Feed Patch Antenna with Solar Cells Operating at Dual Compressed High-Order Modes. IEEE Antennas Wirel. Propag. Lett. 2021, 20, 1468–1472. [Google Scholar] [CrossRef]
- Cao, T.M.; Phuong, T.H.T.; Bui, T.D. Circularly polarized antenna array based on hybrid couplers for 5G devices. Bull. Electr. Eng. Inform. 2021, 10, 1446–1454. [Google Scholar] [CrossRef]
- Chandravanshi, S.; Katare, K.K.; Akhtar, M.J. Broadband integrated rectenna using differential rectifier and hybrid coupler. IET Microw. Antennas Propag. 2020, 14, 1384–1395. [Google Scholar] [CrossRef]
- Wu, K.; Zhang, H.; Chen, Y.; Luo, Q.; Xu, K. All-Silicon Microdisplay Using Efficient Hot-Carrier Electroluminescence in Standard 0.18 μm CMOS Technology. IEEE Electron Device Lett. 2021, 42, 541–544. [Google Scholar] [CrossRef]
- Lu, P.; Song, C.; Huang, K.M. A Two-Port Multipolarization Rectenna With Orthogonal Hybrid Coupler for Simultaneous Wireless Information and Power Transfer (SWIPT). IEEE Trans. Antennas Propag. 2020, 68, 6893–6905. [Google Scholar] [CrossRef]
- Zhang, H.; Gao, S.-P.; Wu, W.; Guo, Y.-X. Uneven-to-Even Power Distribution for Maintaining High Efficiency of Dual-Linearly Polarized Rectenna. IEEE Microw. Wirel. Components Lett. 2018, 28, 1119–1121. [Google Scholar] [CrossRef]
- Hamied, F.M.A.; Mahmoud, K.R.; Hussein, M.; Obayya, S.S.A. Design and Analysis of Hexagonal Dipole Nano-Rectenna Based on MIIM Diode for Solar Energy Harvesting. In Proceedings of the 2020 8th International Japan-Africa Conference on Electronics, Communications, and Computations (JAC-ECC), Alexandria, Egypt, 14–15 December 2020; pp. 100–103. [Google Scholar]
- Contreras, A.; Rodríguez, B. Optimization of a Novel Rectenna for RF Energy Harvesting at 2.45 GHz. Wirel. Pers. Commun. 2021, 119, 1–17. [Google Scholar] [CrossRef]
- Pi, X.; Li, Q.; Li, D.; Yang, D. Spin-coating silicon-quantum-dot ink to improve solar cell efficiency. Sol. Energy Mater. Sol. Cells 2011, 95, 2941–2945. [Google Scholar] [CrossRef]
- Tanaka, Y.; Kanai, K.; Hasaba, R.; Sato, H.; Koyanagi, Y.; Ikeda, T.; Tani, H.; Kajiwara, S.; Shinohara, N. A Study of Improve Efficiency of Broad-Angle Rectenna Using Hybrid Coupler. In Proceedings of the 2019 IEEE Wireless Power Transfer Conference (WPTC), London, UK, 17–21 June 2019; pp. 526–530. [Google Scholar]
- Wang, Z.; Wang, Y.-N.; Liu, X.; Liu, H.; Fang, A.S.-J. A compact broadband circularly-polarized patch antenna with wide axial-ratio beamwidth for universal uhf rfid applications. Prog. Electromagn. Res. C 2021, 113, 1–11. [Google Scholar] [CrossRef]
- Balanis, C.A. Antenna Theory: Analysis and Design; Wiley: Hoboken, NJ, USA, 2016. [Google Scholar]
- Mujahidin, I.; Prasetya, D.A.; Setiawan, A.B.; Arinda, P.S. Circular Polarization 5.5 GHz Double Square Margin Antenna in the Metal Framed Smartphone for SIL Wireless Sensor. In Proceedings of the 2019 International Seminar on Intelligent Technology and Its Applications (ISITIA), Surabaya, Indonesia, 28–29 August 2019; pp. 1–6. [Google Scholar]
- Du, Z.-X.; Bo, S.F.; Cao, Y.F.; Ou, J.-H.; Zhang, X.Y. Broadband Circularly Polarized Rectenna With Wide Dynamic-Power-Range for Efficient Wireless Power Transfer. IEEE Access 2020, 8, 80561–80571. [Google Scholar] [CrossRef]
- Sun, H.; He, H.; Huang, J. Polarization-Insensitive Rectenna Arrays with Different Power Combining Strategies. IEEE Antennas Wirel. Propag. Lett. 2020, 19, 492–496. [Google Scholar] [CrossRef]
- Pozar, D.M. Microwave Engineering, 4th ed.; John Wiley & Sons: Hoboken, NJ, USA, 2014. [Google Scholar]
- Mujahidin, I.; Pramono, S.H.; Muslim, A. 5.5 Ghz Directional Antenna with 90 Degree Phase Difference Output. In Proceedings of the 2018 Electrical Power, Electronics, Communications, Controls and Informatics Seminar (EECCIS), East Java, Indonesia, 9–11 October 2018; pp. 224–228. [Google Scholar]
- Wagih, M.; Hilton, G.S.; Weddell, A.S.; Beeby, S. Dual-Band Dual-Mode Textile Antenna/Rectenna for Simultaneous Wireless Information and Power Transfer (SWIPT). IEEE Trans. Antennas Propag. 2021, 69, 6322–6332. [Google Scholar] [CrossRef]
- Tierney, B.B.; Rodenbeck, C.T.; Parent, M.G.; Self, A.P. Scalable, High-Sensitivity X-Band Rectenna Array for the Demonstration of Space-to-Earth Power Beaming. IEEE Access 2021, 9, 27897–27907. [Google Scholar] [CrossRef]
- Benhamou, A.; Tellache, M.; Hebib, S.; Mahfoudi, H. A wide input power range rectenna for energy harvesting and wireless power transfer applications. Int. J. RF Microw. Comput. Eng. 2020, 30, e22461. [Google Scholar] [CrossRef]
- He, Z.; Lin, H.; Liu, C. Codesign of a Schottky Diode’s and Loop Antenna’s Impedances for Dual-Band Wireless Power Transmission. IEEE Antennas Wirel. Propag. Lett. 2020, 19, 1813–1817. [Google Scholar] [CrossRef]
- Prasetya, D.A.; Mujahidin, I. 2.4 GHz Double Loop Antenna with Hybrid Branch-Line 90-Degree Coupler for Widespread Wireless Sensor. In Proceedings of the 2020 10th Electrical Power, Electronics, Communications, Controls and Informatics Seminar (EECCIS), East Java, Indonesia, 26–28 August 2020; pp. 298–302. [Google Scholar]
- Xu, K.; Huang, L.; Zhang, Z.; Zhao, J.; Zhang, Z.; Snyman, L.W.; Swart, J.W. Light emission from a poly-silicon device with carrier injection engineering. Mater. Sci. Eng. B 2018, 231, 28–31. [Google Scholar] [CrossRef]
- Mitani, T.; Kawashima, S.; Nishimura, T. Analysis of Voltage Doubler Behavior of 2.45-GHz Voltage Doubler-Type Rectenna. IEEE Trans. Microw. Theory Tech. 2017, 65, 1051–1057. [Google Scholar] [CrossRef]
- Silva, V.S.; Paz, H.P.; Cambero, E.V.V.; Pereira, E.T.; Casella, I.R.S.; Capovilla, C.E. Double Patch Antenna Array for Communication and Out-of-band RF Energy Harvesting. J. Microw. Optoelectron. Electromagn. Appl. 2020, 19, 356–365. [Google Scholar] [CrossRef]
- Mirzababaee, N.; Geran, F.; Mohanna, S. A radio frequency energy harvesting rectenna for GSM, LTE, WLAN, and WiMAX. Int. J. RF Microw. Comput. Eng. 2021, 31, e22630. [Google Scholar] [CrossRef]
- Sharma, R.; Bhateja, V.; Satapathy, S.C.; Gupta, S. Communication device for differently abled people: A prototype model. In Proceedings of the International Conference on Data Engineering and Communication Technology: ICDECT 2016, Maharashtra, India, 10–11 March 2016; Springer: Berlin/Heidelberg, Germany, 2020; Volume 2, pp. 565–575. [Google Scholar]
- Hsu, C.-Y.; Chuang, C.-Y.; Wang, F.-K.; Horng, T.-S.; Hwang, L.-T. Detection of vital signs for multiple subjects by using self-injection-locked radar and mutually injection-locked beam scanning array. In Proceedings of the 2017 IEEE MTT-S International Microwave Symposium (IMS), Honolulu, HI, USA, 4–9 June 2017; pp. 991–994. [Google Scholar] [CrossRef]
- Mujahidin, I.; Prasetya, D.A.; Nachrowie, S.A.S.; Arinda, P.S. Performance tuning of spade card antenna using mean average loss of backpropagation neural network. Int. J. Adv. Comput. Sci. Appl. 2020, 11, 639–642. [Google Scholar] [CrossRef] [Green Version]
- Rodenbeck, C.T.; Jaffe, P.I.; Ii, B.H.S.; Hausgen, P.E.; McSpadden, J.O.; Kazemi, H.; Shinohara, N.; Tierney, B.B.; DePuma, C.B.; Self, A.P. Microwave and Millimeter Wave Power Beaming. IEEE J. Microwaves 2021, 1, 229–259. [Google Scholar] [CrossRef]
- Zhang, Y.; Shen, S.; Chiu, C.Y.; Murch, R. Hybrid RF-Solar Energy Harvesting Systems Utilizing Transparent Multiport Micromeshed Antennas. IEEE Trans. Microw. Theory Tech. 2019, 67, 4534–4546. [Google Scholar] [CrossRef]
- Yuwono, R.; Mujahidin, I. Rectifier Using UWB Microstrip Antenna as Electromagnetic Energy Harvester for GSM, CCTV and Wi-Fi Transmitter. J. Commun. 2019, 14, 1098–1103. [Google Scholar] [CrossRef]
- Lu, P.; Yang, X.-S.; Wang, B.-Z. A Two-Channel Frequency Reconfigurable Rectenna for Microwave Power Transmission and Data Communication. IEEE Trans. Antennas Propag. 2017, 65, 6976–6985. [Google Scholar] [CrossRef]
- Yuwono, R.; Mujahidin, I.; Mustofa, A. Aisah Rectifier Using UFO Microstrip Antenna as Electromagnetic Energy Harvester. Adv. Sci. Lett. 2015, 21, 3439–3443. [Google Scholar] [CrossRef]
- Naresh, B.; Singh, V.K.; Sharma, V.K. Integration of RF rectenna with thin film solar cell to power wearable electronics. Int. J. Microw. Wirel. Technol. 2021, 13, 46–57. [Google Scholar] [CrossRef]
- Mujahidin, I.; Kitagawa, A. The Novel CPW 2.4 GHz Antenna with Parallel Hybrid Electromagnetic Solar for IoT Energy Harvesting and Wireless Sensors. Int. J. Adv. Comput. Sci. Appl. 2021, 12, 393–400. [Google Scholar] [CrossRef]
- Jiang, W.; Wu, X.; Wang, Y.; Chen, B.; Feng, W.; Jin, Y. Time–Frequency-Analysis-Based Blind Modulation Classification for Multiple-Antenna Systems. Sensors 2021, 21, 231. [Google Scholar] [CrossRef]
- Perez-Ramirez, C.A.; Machorro-Lopez, J.M.; Valtierra-Rodriguez, M.; Amezquita-Sanchez, J.P.; Garcia-Perez, A.; Camarena-Martinez, D.; Romero-Troncoso, R.D.J. Location of Multiple Damage Types in a Truss-Type Structure Using Multiple Signal Classification Method and Vibration Signals. Mathematics 2020, 8, 932. [Google Scholar] [CrossRef]
- Qi, F.; Lv, H.; Wang, J.; Fathy, A.E. Quantitative Evaluation of Channel Micro-Doppler Capacity for MIMO UWB Radar Human Activity Signals Based on Time–Frequency Signatures. IEEE Trans. Geosci. Remote Sens. 2020, 58, 6138–6151. [Google Scholar] [CrossRef]
- Wang, J.; Wang, T.; Wu, J. Iterative Multiple Signal Classification Algorithm with Small Sample Size. Dianzi Yu Xinxi Xuebao/J. Electron. Inf. Technol. 2020, 42, 445–451. [Google Scholar] [CrossRef]
- Yin, R.; Zhou, X.; Wang, A.; Zhong, C.; Wu, C.; Chen, X. Adaptive Channel Estimation and Tracking for URA-Based Massive MIMO Systems. IEEE Access 2020, 8, 54213–54224. [Google Scholar] [CrossRef]
- Sonalitha, E.; Nurdewanto, B.; Zubair, A.; Asriningtias, S.R.; Yudhistiro, K.; Mujahidin, I. Blackbox Testing Model Boundary Value of Mapping Taxonomy Applications and Data Analysis of Art and Artworks. In Proceedings of the 2020 3rd International Seminar on Research of Information Technology and Intelligent Systems (ISRITI), Yogyakarta, Indonesia, 10 December 2020; pp. 7–11. [Google Scholar]
- Sonalitha, E.; Zubair, A.; Mulyo, P.D.; Nurdewanto, B.; Prambanan, B.R.; Mujahidin, I. Combined Text Mining: Fuzzy Clustering for Opinion Mining on the Traditional Culture Arts Work. Int. J. Adv. Comput. Sci. Appl. 2020, 11, 294–299. [Google Scholar] [CrossRef]
- Ahmed, A.M.; Thanthrige, U.S.K.P.M.; El Gamal, A.; Sezgin, A. Deep Learning for DOA Estimation in MIMO Radar Systems via Emulation of Large Antenna Arrays. IEEE Commun. Lett. 2021, 25, 1559–1563. [Google Scholar] [CrossRef]



















| Ref | Freq (GHz) | S11 | S21 | Polarization | Eff % | Working Mode | Structure | Communication Analysis |
|---|---|---|---|---|---|---|---|---|
| [36] | 1.8 and 2.45 GHz | −28dB | - | LP | 43 | Only energy harvesting | Multiple layers in the encapsulation | - |
| [37] | 2.4 GHz | <−15 dB | <−15 dB | Dual CP | - | Communication and energy harvesting simultaneously | Two-layer Semiconductor | Multiple signal classification |
| [33] | 1.7–2.6 GHz | <−10 dB | - | LP | - | Only energy harvesting | Single-layer Semiconductor | - |
| [34] | 5.8 GHz | <−12.65 dB | <−12.04 dB | LP | 51.73 | Communication and energy harvesting separatedly | Single-layer Semiconductor | - |
| [35] | 1.7–2.6 GHz | <−10 dB | - | LP | - | Only energy harvesting | Single-layer Semiconductor | - |
| This work | 2.4 GHz | <−15 dB | <−15 dB | Dual CP | 53 | Communication and energy harvesting simultaneously or in independent operation | Two-layer Semiconductor | Multiple signal classification |
Publisher’s Note: MDPI stays neutral with regard to jurisdictional claims in published maps and institutional affiliations. |
© 2021 by the authors. Licensee MDPI, Basel, Switzerland. This article is an open access article distributed under the terms and conditions of the Creative Commons Attribution (CC BY) license (https://creativecommons.org/licenses/by/4.0/).
Share and Cite
Mujahidin, I.; Kitagawa, A. CP Antenna with 2 × 4 Hybrid Coupler for Wireless Sensing and Hybrid RF Solar Energy Harvesting. Sensors 2021, 21, 7721. https://doi.org/10.3390/s21227721
Mujahidin I, Kitagawa A. CP Antenna with 2 × 4 Hybrid Coupler for Wireless Sensing and Hybrid RF Solar Energy Harvesting. Sensors. 2021; 21(22):7721. https://doi.org/10.3390/s21227721
Chicago/Turabian StyleMujahidin, Irfan, and Akio Kitagawa. 2021. "CP Antenna with 2 × 4 Hybrid Coupler for Wireless Sensing and Hybrid RF Solar Energy Harvesting" Sensors 21, no. 22: 7721. https://doi.org/10.3390/s21227721
APA StyleMujahidin, I., & Kitagawa, A. (2021). CP Antenna with 2 × 4 Hybrid Coupler for Wireless Sensing and Hybrid RF Solar Energy Harvesting. Sensors, 21(22), 7721. https://doi.org/10.3390/s21227721

