Sign in to use this feature.

Years

Between: -

Subjects

remove_circle_outline
remove_circle_outline
remove_circle_outline

Journals

Article Types

Countries / Regions

Search Results (18)

Search Parameters:
Keywords = mitoMirs

Order results
Result details
Results per page
Select all
Export citation of selected articles as:
25 pages, 13483 KB  
Article
Targeting TDP-43 Proteinopathy in hiPSC-Derived Mutated hNPCs with Mitoxantrone Drugs and miRNAs
by Uzair A. Ansari, Ankita Srivastava, Ankur K. Srivastava, Abhishek Pandeya, Pankhi Vatsa, Renu Negi, Akash Singh and Aditya B. Pant
Pharmaceutics 2025, 17(4), 410; https://doi.org/10.3390/pharmaceutics17040410 - 25 Mar 2025
Viewed by 1771
Abstract
Background/Objectives: TDP-43 mutation-driven Amyotrophic Lateral Sclerosis (ALS) motor neuron disease is one of the most prominent forms (approximately 97%) in cases of sporadic ALS. Dysfunctional autophagy and lysosomal function are the prime mechanisms behind ALS. Mitoxantrone (Mito), a synthetic doxorubicin analog, is an [...] Read more.
Background/Objectives: TDP-43 mutation-driven Amyotrophic Lateral Sclerosis (ALS) motor neuron disease is one of the most prominent forms (approximately 97%) in cases of sporadic ALS. Dysfunctional autophagy and lysosomal function are the prime mechanisms behind ALS. Mitoxantrone (Mito), a synthetic doxorubicin analog, is an inhibitor of DNA and RNA synthesis/repair via intercalating with nitrogenous bases and inhibiting topoisomerase II. The therapeutic potential of miRNAs associated with disease conditions has also been reported. This study explores the therapeutic potential of Mito along with miRNAs against mutated TDP-43 protein-induced proteinopathy in human-induced pluripotent stem cell (hiPSC)-derived human neural progenitor cells (hNPCs). Methods: HiPSCs mutated for TDP-43 were differentiated into hNPCs and used to explore the therapeutic potential of Mito at a concentration of 1 μM for 24 h (the identified non-cytotoxic dose). The therapeutic effects of Mito on miRNA expression and various cellular parameters such as mitochondrial dynamics, autophagy, and stress granules were assessed using the high-throughput Open Array technique, immunocytochemistry, flow cytometry, immunoblotting, and mitochondrial bioenergetic assay. Results: Mutated TDP-43 protein accumulation causes stress granule formation (G3BP1), mitochondrial bioenergetic dysfunction, SOD1 accumulation, hyperactivated autophagy, and ER stress in hNPCs. The mutated hNPCs also show dysregulation in six miRNAs (miR-543, miR-34a, miR-200c, miR-22, miR-29b, and miR-29c) in mutated hNPCs. A significant restoration of TDP-43 mutation-induced alterations could be witnessed upon the exposure of mutated hNPCs to Mito. Conclusions: Our study indicates that miR-543, miR-29b, miR-22, miR-200c, and miR-34a have antisense therapeutic potential alone and in combination with Mitoxantrone. Full article
(This article belongs to the Special Issue New Strategies in Gene and Cell Therapy for Neurological Disorders)
Show Figures

Graphical abstract

16 pages, 7367 KB  
Article
Mitochondrial miRNA miR-134-5p Play Oncogenic Role in Clear Cell Renal Cell Carcinoma
by Tao Shen, Wei Wang, Haiyang Wang, Xinyi Zhu and Guoping Zhu
Biomolecules 2025, 15(3), 445; https://doi.org/10.3390/biom15030445 - 20 Mar 2025
Viewed by 1059
Abstract
Mitochondrial miRNAs (mitomiRs), which are miRNAs that located within mitochondria, have emerged as crucial regulators in a variety of human diseases, including multiple types of cancers. However, the specific role of mitomiRs in clear cell renal cell carcinoma (ccRCC) remains elusive. In this [...] Read more.
Mitochondrial miRNAs (mitomiRs), which are miRNAs that located within mitochondria, have emerged as crucial regulators in a variety of human diseases, including multiple types of cancers. However, the specific role of mitomiRs in clear cell renal cell carcinoma (ccRCC) remains elusive. In this study, we employed a combination of experimental and bioinformatic approaches to uncover the diverse and abundant subcellular distribution of miRNAs within mitochondria in ccRCC. Notably, RNA sequencing after mitochondrial fractionation identified miR-134-5p as a miRNA predominantly detected in the mitochondria of 786O cells, and its expression is significantly upregulated compared to that in 293T cells. Differential expression and survival analyses from TCGA reveal that the upregulation of miR-134-5p is prevalent and closely associated with poor survival outcomes in ccRCC patients. Functionally, exogenous overexpression of miR-134-5p mimics promotes migration in both 786O and Caki-1 cells. Mechanistically, overexpressing the miR-134-5p mimic dramatically downregulates the mRNA levels of CHST6, SFXN2, and GRIK3, whereas the miR-134-5p inhibitor markedly upregulates their expression. Notably, these target mRNAs also predominantly detected in the mitochondria of 786O cells. The downregulated expression signatures of CHST6, SFXN2, and GRIK3 are also closely correlated with poor survival outcomes in ccRCC patients. Taken together, our work identifies a novel mitomiR, miR-134-5p, in ccRCC, provides potential targets that could serve as effective biomarkers for ccRCC diagnosis and prognosis, and opens new avenues for understanding the mitomiR-directed regulatory network in ccRCC progression. Full article
(This article belongs to the Special Issue The Role of Non-Coding RNAs in Health and Disease)
Show Figures

Figure 1

15 pages, 1881 KB  
Review
MicroRNAs in the Mitochondria–Telomere Axis: Novel Insights into Cancer Development and Potential Therapeutic Targets
by José Alfonso Cruz-Ramos, Emmanuel de la Mora-Jiménez, Beatriz Alejandra Llanes-Cervantes and Miguel Ángel Damián-Mejía
Genes 2025, 16(3), 268; https://doi.org/10.3390/genes16030268 - 25 Feb 2025
Viewed by 1819
Abstract
The mitochondria–telomere axis is recognized as an important factor in the processes of metabolism, aging and oncogenesis. MicroRNAs (miRNAs) play an essential function in this complex interaction, having an impact on aspects such as cellular homeostasis, oxidative responses and apoptosis. In [...] Read more.
The mitochondria–telomere axis is recognized as an important factor in the processes of metabolism, aging and oncogenesis. MicroRNAs (miRNAs) play an essential function in this complex interaction, having an impact on aspects such as cellular homeostasis, oxidative responses and apoptosis. In recent years, miRNAs have been found to be crucial for telomeric stability, as well as for mitochondrial behavior, factors that influence cell proliferation and viability. Furthermore, mitochondrial miRNAs (mitomiRs) are associated with gene expression and the activity of the cGAS/STING pathway activity, linking mitochondrial DNA recognition to immune system responses. Hence, miRNAs maintain a link to mitochondrial biogenesis, metabolic changes in cancer and cellular organelles. This review focuses on the roles of a variety of miRNAs in cancer progression and their potential application as biomarkers or therapeutic agents. Full article
(This article belongs to the Special Issue The Role of miRNAs in Human Cancer)
Show Figures

Figure 1

21 pages, 2352 KB  
Review
Mitochondrial microRNAs: Key Drivers in Unraveling Neurodegenerative Diseases
by Raya Kh. Yashooa, Elisa Duranti, Donatella Conconi, Marialuisa Lavitrano, Suhad A. Mustafa and Chiara Villa
Int. J. Mol. Sci. 2025, 26(2), 626; https://doi.org/10.3390/ijms26020626 - 13 Jan 2025
Cited by 5 | Viewed by 2131
Abstract
MicroRNAs (miRNAs) are a class of small non-coding RNAs (ncRNAs) crucial for regulating gene expression at the post-transcriptional level. Recent evidence has shown that miRNAs are also found in mitochondria, organelles that produce energy in the cell. These mitochondrial miRNAs, also known as [...] Read more.
MicroRNAs (miRNAs) are a class of small non-coding RNAs (ncRNAs) crucial for regulating gene expression at the post-transcriptional level. Recent evidence has shown that miRNAs are also found in mitochondria, organelles that produce energy in the cell. These mitochondrial miRNAs, also known as mitomiRs, are essential for regulating mitochondrial function and metabolism. MitomiRs can originate from the nucleus, following traditional miRNA biogenesis pathways, or potentially from mitochondrial DNA, allowing them to directly affect gene expression and cellular energy dynamics within the mitochondrion. While miRNAs have been extensively investigated, the function and involvement of mitomiRs in the development of neurodegenerative disorders like Alzheimer’s disease, Parkinson’s disease, and amyotrophic lateral sclerosis remain to be elucidated. This review aims to discuss findings on the role of mitomiRs in such diseases and their potential as therapeutic targets, as well as to highlight future research directions. Full article
(This article belongs to the Special Issue New Horizon for Non-coding RNAs)
Show Figures

Figure 1

14 pages, 2345 KB  
Article
The Protective Role of miR-130b-3p Against Palmitate-Induced Lipotoxicity in Cardiomyocytes Through PPARγ Pathway
by Elena Alonso-Villa, Alipio Mangas, Fernando Bonet, Óscar Campuzano, Maribel Quezada-Feijoo, Mónica Ramos, Carlos García-Padilla, Diego Franco and Rocio Toro
Int. J. Mol. Sci. 2024, 25(22), 12161; https://doi.org/10.3390/ijms252212161 - 13 Nov 2024
Cited by 3 | Viewed by 1786
Abstract
Excess lipid accumulation in the heart is associated with lipotoxicity and cardiac dysfunction due to excessive fatty acid oxidation. Peroxisome proliferator-activated receptor gamma (PPARγ) modulates the expression of key molecules involved in the FA metabolic pathway. Cardiomyocyte-specific overexpression of PPARγ causes dilated cardiomyopathy [...] Read more.
Excess lipid accumulation in the heart is associated with lipotoxicity and cardiac dysfunction due to excessive fatty acid oxidation. Peroxisome proliferator-activated receptor gamma (PPARγ) modulates the expression of key molecules involved in the FA metabolic pathway. Cardiomyocyte-specific overexpression of PPARγ causes dilated cardiomyopathy associated with lipotoxicity in mice. miR-130b-3p has been shown to be downregulated in the plasma of idiopathic dilated cardiomyopathy patients, but its role in modulating cardiomyocyte lipotoxicity via PPARγ remains unclear. Our objective was to investigate the protective role of miR-130b-3p against palmitate-induced lipotoxicity in cardiomyocytes through the modulation of the PPARγ signaling pathway. Human cardiomyoblasts were treated with palmitate. Intracellular lipid accumulation and expression of PPARγ and its downstream targets (CD36, FABP3, CAV1, VLDLR) were analyzed. Mitochondrial oxidative stress was assessed via MitoTracker Green and Redox Sensor Red staining and expression of CPT1B and SOD2. Endoplasmic reticulum stress and apoptosis were determined by examining GRP78, ATF6, XBP1s, CHOP, and caspase-3 expression. miR-130b-3p overexpression was achieved using transfection methods, and its effect on these parameters was evaluated. Luciferase assays were used to confirm PPARγ as a direct target of miR-130b-3p. Palmitate treatment led to increased lipid accumulation and upregulation of PPARγ and its downstream targets in human cardiomyoblasts. Palmitate also increased mitochondrial oxidative stress, endoplasmic reticulum stress and apoptosis. miR-130b-3p overexpression reduced PPARγ expression and its downstream signaling, alleviated mitochondrial oxidative stress and decreased endoplasmic reticulum stress and apoptosis in palmitate-stimulated cardiomyoblasts. Luciferase assays confirmed PPARγ as a direct target of miR-130b-3p. Our findings suggest that miR-130b-3p plays a protective role against palmitate-induced lipotoxicity in cardiomyocytes by modulating the PPARγ signaling pathway. Full article
Show Figures

Figure 1

17 pages, 7945 KB  
Article
The miR-182-5p/GPX4 Pathway Contributes to Sevoflurane-Induced Ototoxicity via Ferroptosis
by Lin Jin, Xiaopei Yu, Xuehua Zhou, Gang Li, Wen Li, Yingzi He, Huawei Li and Xia Shen
Int. J. Mol. Sci. 2024, 25(12), 6774; https://doi.org/10.3390/ijms25126774 - 20 Jun 2024
Cited by 6 | Viewed by 4953
Abstract
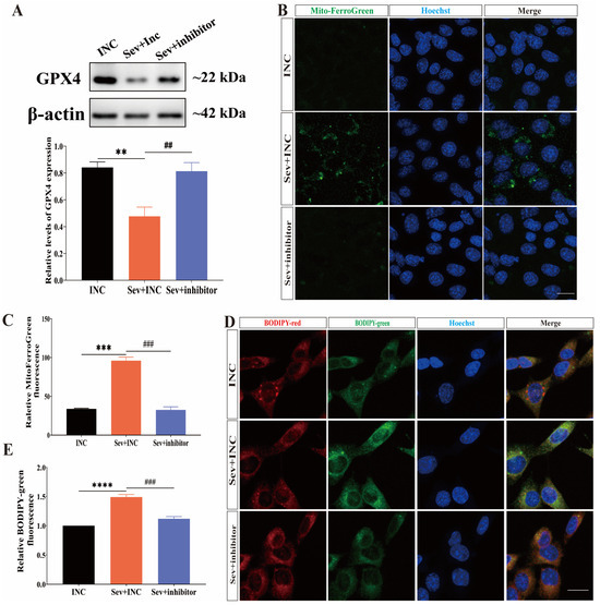
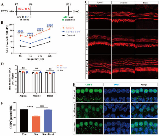
Our study aimed to investigate the role of ferroptosis in sevoflurane-induced hearing impairment and explore the mechanism of the microRNA-182-5p (miR-182-5p)/Glutathione Peroxidase 4 (GPX4) pathway in sevoflurane-induced ototoxicity. Immunofluorescence staining was performed using myosin 7a and CtBP2. Cell viability was assessed using the [...] Read more.
Our study aimed to investigate the role of ferroptosis in sevoflurane-induced hearing impairment and explore the mechanism of the microRNA-182-5p (miR-182-5p)/Glutathione Peroxidase 4 (GPX4) pathway in sevoflurane-induced ototoxicity. Immunofluorescence staining was performed using myosin 7a and CtBP2. Cell viability was assessed using the CCK-8 kit. Fe2+ concentration was measured using FerroOrange and Mi-to-FerroGreen fluorescent probes. The lipid peroxide level was assessed using BODIPY 581/591 C11 and MitoSOX fluorescent probes. The auditory brainstem response (ABR) test was conducted to evaluate the hearing status. Bioinformatics tools and dual luciferase gene reporter analysis were used to confirm the direct targeting of miR-182-5p on GPX4 mRNA. GPX4 and miR-182-5p expression in cells was assessed by qRT-PCR and Western blot. Ferrostatin-1 (Fer-1) pretreatment significantly improved hearing impairment and damage to ribbon synapses in mice caused by sevoflurane exposure. Immunofluorescence staining revealed that Fer-1 pretreatment reduced intracellular and mitochondrial iron overload, as well as lipid peroxide accumulation. Our findings indicated that miR-182-5p was upregulated in sevoflurane-exposed HEI-OC1 cells, and miR-182-5p regulated GPX4 expression by binding to the 3′UTR of GPX4 mRNA. The inhibition of miR-182-5p attenuated sevoflurane-induced iron overload and lipid peroxide accumulation. Our study elucidated that the miR-182-5p/GPX4 pathway was implicated in sevoflurane-induced ototoxicity by promoting ferroptosis. Full article
(This article belongs to the Section Molecular Toxicology)
Show Figures

Figure 1

13 pages, 987 KB  
Review
Mitochondrial microRNAs: New Emerging Players in Vascular Senescence and Atherosclerotic Cardiovascular Disease
by Paola Canale and Andrea Borghini
Int. J. Mol. Sci. 2024, 25(12), 6620; https://doi.org/10.3390/ijms25126620 - 16 Jun 2024
Cited by 6 | Viewed by 3107
Abstract
MicroRNAs (miRNAs) are small non-coding RNAs that play an important role by controlling gene expression in the cytoplasm in almost all biological pathways. Recently, scientists discovered that miRNAs are also found within mitochondria, the energy-producing organelles of cells. These mitochondrial miRNAs, known as [...] Read more.
MicroRNAs (miRNAs) are small non-coding RNAs that play an important role by controlling gene expression in the cytoplasm in almost all biological pathways. Recently, scientists discovered that miRNAs are also found within mitochondria, the energy-producing organelles of cells. These mitochondrial miRNAs, known as mitomiRs, can originate from the nuclear or mitochondrial genome, and they are pivotal in controlling mitochondrial function and metabolism. New insights indicate that mitomiRs may influence key aspects of the onset and progression of cardiovascular disease, especially concerning mitochondrial function and metabolic regulation. While the importance of mitochondria in cardiovascular health and disease is well-established, our understanding of mitomiRs’ specific functions in crucial biological pathways, including energy metabolism, oxidative stress, inflammation, and cell death, is still in its early stages. Through this review, we aimed to delve into the mechanisms of mitomiR generation and their impacts on mitochondrial metabolic pathways within the context of vascular cell aging and atherosclerotic cardiovascular disease. The relatively unexplored field of mitomiR biology holds promise for future research investigations, with the potential to yield novel diagnostic tools and therapeutic interventions. Full article
(This article belongs to the Special Issue Non-coding RNA in Physiology and Pathophysiology)
Show Figures

Figure 1

10 pages, 270 KB  
Perspective
Mitochondria Localized microRNAs: An Unexplored miRNA Niche in Alzheimer’s Disease and Aging
by Jazmin Rivera, Laxman Gangwani and Subodh Kumar
Cells 2023, 12(5), 742; https://doi.org/10.3390/cells12050742 - 25 Feb 2023
Cited by 29 | Viewed by 4717
Abstract
Mitochondria play several vital roles in the brain cells, especially in neurons to provide synaptic energy (ATP), Ca2+ homeostasis, Reactive Oxygen Species (ROS) production, apoptosis, mitophagy, axonal transport and neurotransmission. Mitochondrial dysfunction is a well-established phenomenon in the pathophysiology of many neurological [...] Read more.
Mitochondria play several vital roles in the brain cells, especially in neurons to provide synaptic energy (ATP), Ca2+ homeostasis, Reactive Oxygen Species (ROS) production, apoptosis, mitophagy, axonal transport and neurotransmission. Mitochondrial dysfunction is a well-established phenomenon in the pathophysiology of many neurological diseases, including Alzheimer’s disease (AD). Amyloid-beta (Aβ) and Phosphorylated tau (p-tau) proteins cause the severe mitochondrial defects in AD. A newly discovered cellular niche of microRNAs (miRNAs), so-called mitochondrial-miRNAs (mito-miRs), has recently been explored in mitochondrial functions, cellular processes and in a few human diseases. The mitochondria localized miRNAs regulate local mitochondrial genes expression and are significantly involved in the modulation of mitochondrial proteins, and thereby in controlling mitochondrial function. Thus, mitochondrial miRNAs are crucial to maintaining mitochondrial integrity and for normal mitochondrial homeostasis. Mitochondrial dysfunction is well established in AD pathogenesis, but unfortunately mitochondria miRNAs and their precise roles have not yet been investigated in AD. Therefore, an urgent need exists to examine and decipher the critical roles of mitochondrial miRNAs in AD and in the aging process. The current perspective sheds light on the latest insights and future research directions on investigating the contribution of mitochondrial miRNAs in AD and aging. Full article
(This article belongs to the Special Issue Non-coding RNAs and Neurological Diseases 2022)
20 pages, 2522 KB  
Systematic Review
MiRNAs Action and Impact on Mitochondria Function, Metabolic Reprogramming and Chemoresistance of Cancer Cells: A Systematic Review
by Daiane Rosolen, Emanuelle Nunes-Souza, Rafael Marchi, Maria Vitoria Tofolo, Valquíria C. Antunes, Fernanda C. B. Berti, Aline S. Fonseca and Luciane R. Cavalli
Biomedicines 2023, 11(3), 693; https://doi.org/10.3390/biomedicines11030693 - 24 Feb 2023
Cited by 21 | Viewed by 4453
Abstract
MicroRNAs (miRNAs) are involved in the regulation of mitochondrial function and homeostasis, and in the modulation of cell metabolism, by targeting known oncogenes and tumor suppressor genes of metabolic-related signaling pathways involved in the hallmarks of cancer. This systematic review focuses on articles [...] Read more.
MicroRNAs (miRNAs) are involved in the regulation of mitochondrial function and homeostasis, and in the modulation of cell metabolism, by targeting known oncogenes and tumor suppressor genes of metabolic-related signaling pathways involved in the hallmarks of cancer. This systematic review focuses on articles describing the role, association, and/or involvement of miRNAs in regulating the mitochondrial function and metabolic reprogramming of cancer cells. Following the PRISMA guidelines, the articles reviewed were published from January 2010 to September 2022, with the search terms “mitochondrial microRNA” and its synonyms (mitochondrial microRNA, mitochondrial miRNA, mito microRNA, or mitomiR), “reprogramming metabolism,” and “cancer” in the title or abstract). Thirty-six original research articles were selected, revealing 51 miRNAs with altered expression in 12 cancers: bladder, breast, cervical, colon, colorectal, liver, lung, melanoma, osteosarcoma, pancreatic, prostate, and tongue. The actions of miRNAs and their corresponding target genes have been reported mainly in cell metabolic processes, mitochondrial dynamics, mitophagy, apoptosis, redox signaling, and resistance to chemotherapeutic agents. Altogether, these studies support the role of miRNAs in the metabolic reprogramming hallmark of cancer cells and highlight their potential as predictive molecular markers of treatment response and/or targets that can be used for therapeutic intervention. Full article
(This article belongs to the Special Issue Non-coding RNAs in Health and Disease 2.0)
Show Figures

Figure 1

31 pages, 1558 KB  
Review
Mitochondrial Genetic and Epigenetic Regulations in Cancer: Therapeutic Potential
by Alexandra Wagner, Helena Kosnacova, Miroslav Chovanec and Dana Jurkovicova
Int. J. Mol. Sci. 2022, 23(14), 7897; https://doi.org/10.3390/ijms23147897 - 18 Jul 2022
Cited by 26 | Viewed by 7367
Abstract
Mitochondria are dynamic organelles managing crucial processes of cellular metabolism and bioenergetics. Enabling rapid cellular adaptation to altered endogenous and exogenous environments, mitochondria play an important role in many pathophysiological states, including cancer. Being under the control of mitochondrial and nuclear DNA (mtDNA [...] Read more.
Mitochondria are dynamic organelles managing crucial processes of cellular metabolism and bioenergetics. Enabling rapid cellular adaptation to altered endogenous and exogenous environments, mitochondria play an important role in many pathophysiological states, including cancer. Being under the control of mitochondrial and nuclear DNA (mtDNA and nDNA), mitochondria adjust their activity and biogenesis to cell demands. In cancer, numerous mutations in mtDNA have been detected, which do not inactivate mitochondrial functions but rather alter energy metabolism to support cancer cell growth. Increasing evidence suggests that mtDNA mutations, mtDNA epigenetics and miRNA regulations dynamically modify signalling pathways in an altered microenvironment, resulting in cancer initiation and progression and aberrant therapy response. In this review, we discuss mitochondria as organelles importantly involved in tumorigenesis and anti-cancer therapy response. Tumour treatment unresponsiveness still represents a serious drawback in current drug therapies. Therefore, studying aspects related to genetic and epigenetic control of mitochondria can open a new field for understanding cancer therapy response. The urgency of finding new therapeutic regimens with better treatment outcomes underlines the targeting of mitochondria as a suitable candidate with new therapeutic potential. Understanding the role of mitochondria and their regulation in cancer development, progression and treatment is essential for the development of new safe and effective mitochondria-based therapeutic regimens. Full article
(This article belongs to the Special Issue Mitochondria and Cancer)
Show Figures

Figure 1

15 pages, 2478 KB  
Article
Role of miR-133/Dio3 Axis in the T3-Dependent Modulation of Cardiac mitoK-ATP Expression
by Paola Canale, Giuseppina Nicolini, Letizia Pitto, Claudia Kusmic, Milena Rizzo, Silvana Balzan, Giorgio Iervasi and Francesca Forini
Int. J. Mol. Sci. 2022, 23(12), 6549; https://doi.org/10.3390/ijms23126549 - 11 Jun 2022
Cited by 9 | Viewed by 2809
Abstract
The opening of the ATP-sensitive mitochondrial potassium channel (mitok-ATP) is a common goal of cardioprotective strategies in the setting of acute and chronic myocardial disease. The biologically active thyroid hormone (TH), 3-5-3-triiodothyronine (T3), has been indicated as a potential activator of mitoK-ATP but [...] Read more.
The opening of the ATP-sensitive mitochondrial potassium channel (mitok-ATP) is a common goal of cardioprotective strategies in the setting of acute and chronic myocardial disease. The biologically active thyroid hormone (TH), 3-5-3-triiodothyronine (T3), has been indicated as a potential activator of mitoK-ATP but the underlying mechanisms are still elusive. Here we describe a novel role of T3 in the transcriptional regulation of mitoK and mitoSur, the recently identified molecular constituents of the channel. To mimic human ischemic heart damage, we used a rat model of a low T3 state as the outcome of a myocardial ischemia/reperfusion event, and neonatal rat cardiomyocytes (NRCM) challenged with hypoxia or H2O2. Either in the in vivo or in vitro models, T3 administration to recover the physiological concentrations was able to restore the expression level of both the channel subunits, which were found to be downregulated under the stress conditions. Furthermore, the T3-mediated transcriptional activation of mitoK-ATP in the myocardium and NRCM was associated with the repression of the TH-inactivating enzyme, deiodinase 3 (Dio3), and an up-regulation of the T3-responsive miR-133a-3p. Mechanistically, the loss and gain of function experiments and reporter gene assays performed in NRCM, have revealed a new regulatory axis whereby the silencing of Dio3 under the control of miR-133a-3p drives the T3-dependent modulation of cardiac mitoK and mitoSur transcription. Full article
(This article belongs to the Special Issue MicroRNA in Cardiac Health and Disease)
Show Figures

Figure 1

21 pages, 1367 KB  
Review
MicroRNA Cues from Nature: A Roadmap to Decipher and Combat Challenges in Human Health and Disease?
by Gurjit Singh and Kenneth B. Storey
Cells 2021, 10(12), 3374; https://doi.org/10.3390/cells10123374 - 30 Nov 2021
Cited by 30 | Viewed by 5960
Abstract
MicroRNAs are small non-coding RNA (18–24 nt long) that fine-tune gene expression at the post-transcriptional level. With the advent of “multi-omics” analysis and sequencing approaches, they have now been implicated in every facet of basic molecular networks, including metabolism, homeostasis, and cell survival [...] Read more.
MicroRNAs are small non-coding RNA (18–24 nt long) that fine-tune gene expression at the post-transcriptional level. With the advent of “multi-omics” analysis and sequencing approaches, they have now been implicated in every facet of basic molecular networks, including metabolism, homeostasis, and cell survival to aid cellular machinery in adapting to changing environmental cues. Many animals must endure harsh environmental conditions in nature, including cold/freezing temperatures, oxygen limitation (anoxia/hypoxia), and food or water scarcity, often requiring them to revamp their metabolic organization, frequently on a seasonal or life stage basis. MicroRNAs are important regulatory molecules in such processes, just as they are now well-known to be involved in many human responses to stress or disease. The present review outlines the role of miRNAs in natural animal models of environmental stress and adaptation including torpor/hibernation, anoxia/hypoxia tolerance, and freeze tolerance. We also discuss putative medical applications of advances in miRNA biology including organ preservation for transplant, inflammation, ageing, metabolic disorders (e.g., obesity), mitochondrial dysfunction (mitoMirs) as well as specialized miRNA subgroups respective to low temperature (CryomiRs) and low oxygen (OxymiRs). The review also covers differential regulation of conserved and novel miRNAs involved at cell, tissue, and stress specific levels across multiple species and their roles in survival. Ultimately, the species-specific comparison and conserved miRNA responses seen in evolutionarily disparate animal species can help us to understand the complex miRNA network involved in regulating and reorganizing metabolism to achieve diverse outcomes, not just in nature, but in human health and disease. Full article
(This article belongs to the Collection microRNAs in Health and Diseases)
Show Figures

Graphical abstract

15 pages, 13174 KB  
Article
Evaluation of Angiogenesis-Related Genes as Prognostic Biomarkers of Bevacizumab Treated Ovarian Cancer Patients: Results from the Phase IV MITO16A/ManGO OV-2 Translational Study
by Daniela Califano, Daniela Gallo, Gian Luca Rampioni Vinciguerra, Rossella De Cecio, Laura Arenare, Simona Signoriello, Daniela Russo, Gabriella Ferrandina, Francesca Citron, Nunzia Simona Losito, Piera Gargiulo, Vittorio Simeon, Giovanni Scambia, Sabrina Chiara Cecere, Marco Montella, Nicoletta Colombo, Germana Tognon, Eliana Bignotti, Gian Franco Zannoni, Vincenzo Canzonieri, Alessandra Ciucci, Anna Spina, Giosuè Scognamiglio, Michele Del Sesto, Clorinda Schettino, Maria Carmela Piccirillo, Francesco Perrone, Paolo Chiodini, Sandro Pignata and Gustavo Baldassarreadd Show full author list remove Hide full author list
Cancers 2021, 13(20), 5152; https://doi.org/10.3390/cancers13205152 - 14 Oct 2021
Cited by 14 | Viewed by 3306
Abstract
Background. Epithelial ovarian cancer (EOC) is a rare, highly lethal disease. In a subset of high grade EOC patients, maintenance therapy with the antiangiogenic drug Bevacizumab (BEV) is a valuable option. To date, no validated predictive or prognostic biomarkers exist for selecting EOC [...] Read more.
Background. Epithelial ovarian cancer (EOC) is a rare, highly lethal disease. In a subset of high grade EOC patients, maintenance therapy with the antiangiogenic drug Bevacizumab (BEV) is a valuable option. To date, no validated predictive or prognostic biomarkers exist for selecting EOC patients that might benefit from BEV treatment. Methods. Immunohistochemistry and RT-qPCR evaluated the expression of seven angiogenesis-related proteins and of a twelve microRNAs angio-signature in EOC patients, treated in first line with chemotherapy plus BEV (MITO16A/ManGO OV-2 phase IV trial). Centralized statistical analyses assessed the associations between each biomarker, clinical prognostic factors and survival outcomes. Results. High miR-484 expression was associated with longer progression-free and overall survival. Notably, the combined expression of miR-484 and its target VEGFB identified a subset of patients that might mostly benefit from BEV treatment. No other significant correlations were found between the other analyzed biomarkers and patients’ survival. The application of a shrinkage procedure to adjust for over-fitting hazard ratio estimates reduced the association significance. Conclusions. The analysis of angiogenesis related biomarkers in EOC patients homogenously treated with BEV in first line provides novel insight in their prognostic value and suggests that some of them might merit to be tested as predictive markers of drug activity in dedicated randomized trials. Full article
(This article belongs to the Special Issue Preclinical and Translational Research in Gynecological Cancers)
Show Figures

Figure 1

13 pages, 275 KB  
Review
Mitochondrial DNA and MitomiR Variations in Pancreatic Cancer: Potential Diagnostic and Prognostic Biomarkers
by Loredana Moro
Int. J. Mol. Sci. 2021, 22(18), 9692; https://doi.org/10.3390/ijms22189692 - 7 Sep 2021
Cited by 13 | Viewed by 4239
Abstract
Pancreatic cancer is an aggressive disease with poor prognosis. Only about 15–20% of patients diagnosed with pancreatic cancer can undergo surgical resection, while the remaining 80% are diagnosed with locally advanced or metastatic pancreatic ductal adenocarcinoma (PDAC). In these cases, chemotherapy and radiotherapy [...] Read more.
Pancreatic cancer is an aggressive disease with poor prognosis. Only about 15–20% of patients diagnosed with pancreatic cancer can undergo surgical resection, while the remaining 80% are diagnosed with locally advanced or metastatic pancreatic ductal adenocarcinoma (PDAC). In these cases, chemotherapy and radiotherapy only confer marginal survival benefit. Recent progress has been made in understanding the pathobiology of pancreatic cancer, with a particular effort in discovering new diagnostic and prognostic biomarkers, novel therapeutic targets, and biomarkers that can predict response to chemo- and/or radiotherapy. Mitochondria have become a focus in pancreatic cancer research due to their roles as powerhouses of the cell, important subcellular biosynthetic factories, and crucial determinants of cell survival and response to chemotherapy. Changes in the mitochondrial genome (mtDNA) have been implicated in chemoresistance and metastatic progression in some cancer types. There is also growing evidence that changes in microRNAs that regulate the expression of mtDNA-encoded mitochondrial proteins (mitomiRs) or nuclear-encoded mitochondrial proteins (mitochondria-related miRs) could serve as diagnostic and prognostic cancer biomarkers. This review discusses the current knowledge on the clinical significance of changes of mtDNA, mitomiRs, and mitochondria-related miRs in pancreatic cancer and their potential role as predictors of cancer risk, as diagnostic and prognostic biomarkers, and as molecular targets for personalized cancer therapy. Full article
(This article belongs to the Special Issue Mitochondrial DNA and RNA)
18 pages, 1824 KB  
Review
Mitochondrial microRNAs: A Putative Role in Tissue Regeneration
by Sílvia C. Rodrigues, Renato M. S. Cardoso and Filipe V. Duarte
Biology 2020, 9(12), 486; https://doi.org/10.3390/biology9120486 - 21 Dec 2020
Cited by 8 | Viewed by 5429
Abstract
The most famous role of mitochondria is to generate ATP through oxidative phosphorylation, a metabolic pathway that involves a chain of four protein complexes (the electron transport chain, ETC) that generates a proton-motive force that in turn drives the ATP synthesis by the [...] Read more.
The most famous role of mitochondria is to generate ATP through oxidative phosphorylation, a metabolic pathway that involves a chain of four protein complexes (the electron transport chain, ETC) that generates a proton-motive force that in turn drives the ATP synthesis by the Complex V (ATP synthase). An impressive number of more than 1000 mitochondrial proteins have been discovered. Since mitochondrial proteins have a dual genetic origin, it is predicted that ~99% of these proteins are nuclear-encoded and are synthesized in the cytoplasmatic compartment, being further imported through mitochondrial membrane transporters. The lasting 1% of mitochondrial proteins are encoded by the mitochondrial genome and synthesized by the mitochondrial ribosome (mitoribosome). As a result, an appropriate regulation of mitochondrial protein synthesis is absolutely required to achieve and maintain normal mitochondrial function. Regarding miRNAs in mitochondria, it is well-recognized nowadays that several cellular mechanisms involving mitochondria are regulated by many genetic players that originate from either nuclear- or mitochondrial-encoded small noncoding RNAs (sncRNAs). Growing evidence collected from whole genome and transcriptome sequencing highlight the role of distinct members of this class, from short interfering RNAs (siRNAs) to miRNAs and long noncoding RNAs (lncRNAs). Some of the mechanisms that have been shown to be modulated are the expression of mitochondrial proteins itself, as well as the more complex coordination of mitochondrial structure and dynamics with its function. We devote particular attention to the role of mitochondrial miRNAs and to their role in the modulation of several molecular processes that could ultimately contribute to tissue regeneration accomplishment. Full article
(This article belongs to the Collection Mitochondria and Stress Responses)
Show Figures

Figure 1

Back to TopTop