Mitochondrial miRNA miR-134-5p Play Oncogenic Role in Clear Cell Renal Cell Carcinoma
Abstract
1. Introduction
2. Materials and Methods
2.1. Cell Culture
2.2. Mitochondrial Isolation and RNA Sequencing
2.3. Public Data Download and Preprocessing
2.4. Identification of Differentially Expressed mRNAs and miRNAs
2.5. Identification of Prognosis-Related Genes
2.6. Functional Enrichment Analysis
2.7. RNA Isolation and Reverse Transcription (RT)—Quantitative PCR (qPCR)
2.8. Western Blot Assay
2.9. miRNA Mimic Overexpression
2.10. Wound Scratch Assay
2.11. Transwell Assay
2.12. Statistical Analysis
3. Results
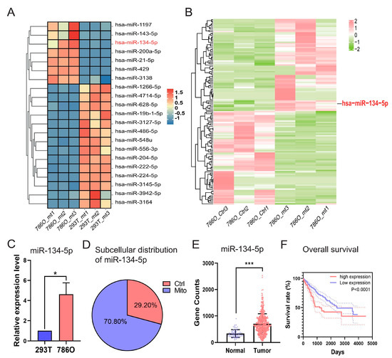
3.1. Expression Profiles of Mitochondrial miRNAs in 293T and 786O Cells
3.2. miR-134-5p Stands Out for Its Unique Upregulated and Oncogenic Characteristics in ccRCC
3.3. miR-134-5p Promotes ccRCC Cell Migration
3.4. miR-134-5p Plays an Oncogenic Role Through CHST6, SFXN2, and GRIK3
4. Discussion
5. Conclusions
Supplementary Materials
Author Contributions
Funding
Institutional Review Board Statement
Informed Consent Statement
Data Availability Statement
Acknowledgments
Conflicts of Interest
Abbreviations
| mitomiRs | Mitochondrial miRNAs |
| ccRCC | Clear cell renal cell carcinoma |
| DMEM | Dulbecco’s modified Eagle’s medium |
| FBS | Fetal bovine serum |
| DEGs | Differentially expressed genes |
| GO | Gene Ontology |
| qPCR | Quantitative PCR |
| CS | Citrate synthase |
| pdmt-miRNAs | Prognostic dysregulated mitomiRs |
References
- Bray, F.; Laversanne, M.; Sung, H.; Ferlay, J.; Siegel, R.L.; Soerjomataram, I.; Jemal, A. Global cancer statistics 2022: GLOBOCAN estimates of incidence and mortality worldwide for 36 cancers in 185 countries. CA Cancer J. Clin. 2024, 74, 229–263. [Google Scholar] [CrossRef] [PubMed]
- Wettersten, H.I.; Aboud, O.A.; Lara, P.N., Jr.; Weiss, R.H. Metabolic reprogramming in clear cell renal cell carcinoma. Nat. Rev. Nephrol. 2017, 13, 410–419. [Google Scholar] [CrossRef]
- Siegel, R.L.; Giaquinto, A.N.; Jemal, A. Cancer statistics, 2024. CA Cancer J. Clin. 2024, 74, 12–49. [Google Scholar] [CrossRef]
- Linehan, W.M.; Ricketts, C.J. The Cancer Genome Atlas of renal cell carcinoma: Findings and clinical implications. Nat. Rev. Urol. 2019, 16, 539–552. [Google Scholar] [CrossRef]
- Jensen, H.K.; Donskov, F.; Marcussen, N.; Nordsmark, M.; Lundbeck, F.; von der Maase, H. Presence of intratumoral neutrophils is an independent prognostic factor in localized renal cell carcinoma. J. Clin. Oncol. 2009, 27, 4709–4717. [Google Scholar] [CrossRef] [PubMed]
- Lyskjær, I.; Iisager, L.; Axelsen, C.T.; Nielsen, T.K.; Dyrskjøt, L.; Fristrup, N. Management of Renal Cell Carcinoma: Promising Biomarkers and the Challenges to Reach the Clinic. Clin. Cancer Res. 2024, 30, 663–672. [Google Scholar] [CrossRef] [PubMed]
- Bacigalupa, Z.A.; Rathmell, W.K. Beyond glycolysis: Hypoxia signaling as a master regulator of alternative metabolic pathways and the implications in clear cell renal cell carcinoma. Cancer Lett. 2020, 489, 19–28. [Google Scholar] [CrossRef]
- Sanchez, D.J.; Simon, M.C. Genetic and metabolic hallmarks of clear cell renal cell carcinoma. Biochim. Biophys. Acta Rev. Cancer 2018, 1870, 23–31. [Google Scholar] [CrossRef]
- Paramasivam, A.; Vijayashree Priyadharsini, J. MitomiRs: New emerging microRNAs in mitochondrial dysfunction and cardiovascular disease. Hypertens. Res. 2020, 43, 851–853. [Google Scholar] [CrossRef]
- Gowda, P.; Reddy, P.H.; Kumar, S. Deregulated mitochondrial microRNAs in Alzheimer’s disease: Focus on synapse and mitochondria. Ageing Res. Rev. 2022, 73, 101529. [Google Scholar] [CrossRef]
- Han, B.; Huang, J.; Han, Y.; Hao, J.; Wu, X.; Song, H.; Chen, X.; Shen, Q.; Dong, X.; Pang, H.; et al. The microRNA miR-181c enhances chemosensitivity and reduces chemoresistance in breast cancer cells via down-regulating osteopontin. Int. J. Biol. Macromol. 2019, 125, 544–556. [Google Scholar] [CrossRef] [PubMed]
- Zhang, S.; Liu, C.; Zhang, X. Mitochondrial Damage Mediated by miR-1 Overexpression in Cancer Stem Cells. Mol. Ther. Nucleic Acids 2019, 18, 938–953. [Google Scholar] [CrossRef] [PubMed]
- Arora, S.; Singh, P.; Tabassum, G.; Dohare, R.; Syed, M.A. miR-495-3p regulates sphingolipid metabolic reprogramming to induce Sphk1/ceramide mediated mitophagy and apoptosis in NSCLC. Free Radic. Biol. Med. 2022, 189, 71–84. [Google Scholar] [CrossRef]
- Lin, Y.C.; Boone, M.; Meuris, L.; Lemmens, I.; Van Roy, N.; Soete, A.; Reumers, J.; Moisse, M.; Plaisance, S.; Drmanac, R.; et al. Genome dynamics of the human embryonic kidney 293 lineage in response to cell biology manipulations. Nat. Commun. 2014, 5, 4767. [Google Scholar] [CrossRef] [PubMed]
- Wolf, M.M.; Kimryn Rathmell, W.; Beckermann, K.E. Modeling clear cell renal cell carcinoma and therapeutic implications. Oncogene 2020, 39, 3413–3426. [Google Scholar] [CrossRef]
- Deng, Y.; Zheng, Y.; Li, D.; Hong, Q.; Zhang, M.; Li, Q.; Fu, B.; Wu, L.; Wang, X.; Shen, W.; et al. Expression characteristics of interferon-stimulated genes and possible regulatory mechanisms in lupus patients using transcriptomics analyses. eBioMedicine 2021, 70, 103477. [Google Scholar] [CrossRef]
- Mahmud, S.M.H.; Al-Mustanjid, M.; Akter, F.; Rahman, M.S.; Ahmed, K.; Rahman, M.H.; Chen, W.; Moni, M.A. Bioinformatics and system biology approach to identify the influences of SARS-CoV-2 infections to idiopathic pulmonary fibrosis and chronic obstructive pulmonary disease patients. Brief Bioinform. 2021, 22, bbab115. [Google Scholar] [CrossRef]
- Wei, C.Y.; Zhu, M.X.; Lu, N.H.; Peng, R.; Yang, X.; Zhang, P.F.; Wang, L.; Gu, J.Y. Bioinformatics-based analysis reveals elevated MFSD12 as a key promoter of cell proliferation and a potential therapeutic target in melanoma. Oncogene 2019, 38, 1876–1891. [Google Scholar] [CrossRef]
- Wu, N.; Jing, Z.; Lv, H.; Liu, Q.; Gu, M.; Zhong, Y.; Xing, P.; Ma, R.; Jing, Y. Expression characteristics of TBC1D4 activating protein molecule and identification of key module genes for preventing thyroid cancer progression. Int. J. Biol. Macromol. 2024, 278 Pt 4, 134986. [Google Scholar] [CrossRef]
- Yu, G.; Wang, L.G.; Han, Y.; He, Q.Y. clusterProfiler: An R package for comparing biological themes among gene clusters. Omics 2012, 16, 284–287. [Google Scholar] [CrossRef]
- Fabian, M.R.; Sonenberg, N.; Filipowicz, W. Regulation of mRNA translation and stability by microRNAs. Annu. Rev. Biochem. 2010, 79, 351–379. [Google Scholar] [CrossRef] [PubMed]
- Bhatti, J.S.; Khullar, N.; Vijayvergiya, R.; Navik, U.; Bhatti, G.K.; Reddy, P.H. Mitochondrial miRNA as epigenomic signatures: Visualizing aging-associated heart diseases through a new lens. Ageing Res. Rev. 2023, 86, 101882. [Google Scholar] [CrossRef]
- Mahtal, N.; Lenoir, O.; Tinel, C.; Anglicheau, D.; Tharaux, P.L. MicroRNAs in kidney injury and disease. Nat. Rev. Nephrol. 2022, 18, 643–662. [Google Scholar] [CrossRef] [PubMed]
- Fu, D.; Lu, C.; Qu, X.; Li, P.; Chen, K.; Shan, L.; Zhu, X. LncRNA TTN-AS1 regulates osteosarcoma cell apoptosis and drug resistance via the miR-134-5p/MBTD1 axis. Aging 2019, 11, 8374–8385. [Google Scholar] [CrossRef]
- Akama, T.O.; Nishida, K.; Nakayama, J.; Watanabe, H.; Ozaki, K.; Nakamura, T.; Dota, A.; Kawasaki, S.; Inoue, Y.; Maeda, N.; et al. Macular corneal dystrophy type I and type II are caused by distinct mutations in a new sulphotransferase gene. Nat. Genet. 2000, 26, 237–241. [Google Scholar] [CrossRef]
- Tangemann, K.; Bistrup, A.; Hemmerich, S.; Rosen, S.D. Sulfation of a high endothelial venule-expressed ligand for L-selectin. Effects on tethering and rolling of lymphocytes. J. Exp. Med. 1999, 190, 935–942. [Google Scholar] [CrossRef]
- Wang, Z.H.; Zhang, Y.Z.; Wang, Y.S.; Ma, X.X. Identification of novel cell glycolysis related gene signature predicting survival in patients with endometrial cancer. Cancer Cell Int. 2019, 19, 296. [Google Scholar] [CrossRef] [PubMed]
- Wolpin, B.M.; Rizzato, C.; Kraft, P.; Kooperberg, C.; Petersen, G.M.; Wang, Z.; Arslan, A.A.; Beane-Freeman, L.; Bracci, P.M.; Buring, J.; et al. Genome-wide association study identifies multiple susceptibility loci for pancreatic cancer. Nat. Genet. 2014, 46, 994–1000. [Google Scholar] [CrossRef]
- Chen, Y.; Qian, J.; Ding, P.; Wang, W.; Li, X.; Tang, X.; Tang, C.; Yang, Y.; Gu, C. Elevated SFXN2 limits mitochondrial autophagy and increases iron-mediated energy production to promote multiple myeloma cell proliferation. Cell Death Dis. 2022, 13, 822. [Google Scholar] [CrossRef]
- Mon, E.E.; Wei, F.Y.; Ahmad, R.N.R.; Yamamoto, T.; Moroishi, T.; Tomizawa, K. Regulation of mitochondrial iron homeostasis by sideroflexin 2. J. Physiol. Sci. 2019, 69, 359–373. [Google Scholar] [CrossRef]
- Fang, G.; Wu, Y.; Zhang, X. CircASXL1 knockdown represses the progression of colorectal cancer by downregulating GRIK3 expression by sponging miR-1205. World J. Surg. Oncol. 2021, 19, 176. [Google Scholar] [CrossRef] [PubMed]
- Liu, J.; Zhao, Z.X.; Li, B.K.; Zhao, Z.W. GRIK3 deficiency promotes non-small cell lung cancer progression by the regulation of the UBE2C/CDK1/Wnt signaling pathway. Am. J. Cancer Res. 2023, 13, 2066–2075. [Google Scholar] [PubMed]




| Gene | Forward Primer | Reverse Primer |
|---|---|---|
| ACTB | CATGTACGTTGCTATCCAGGC | CTCCTTAATGTCACGCACGAT |
| GAPDH | GGGAAACTGTGGCGTGAT | GAGTGGGTGTCGCTGTTGA |
| U6 | AAAGCAAATCATCGGACGACC | GTACAACACATTGTTTCCTCGGA |
| lncND6 | ATAGGGCAAGGACGCCTCCTAG | GGTAAACTTTAATAGTGTAGGAAGC |
| lncCYTB | ATAGGGCAAGGACGCCTCCTAG | CCAGACAATTATACCCTAGCCA |
| AMZ1 | TCAAGGAGCATGAACGGTGG | AGGGAGGAGAACTTGTCCCC |
| CDH16 | GTCCCTAGAGCCTATCCACCT | TGCATTCACTTCAAAGGGTCC |
| CHST6 | GTTTGATGCCTATCTGCCTTGG | ACGATGCGTAGGTTGAGCG |
| GRIK3 | ACACCTTCTACGTGAACCTCT | ACTGTCGTCATAGACCACGGT |
| KCNMA1 | TCTTTGCTCTCAGCATCGGTG | CCGCAAGCCGAAGTAGAGAAG |
| KIAA1549L | CCCAAGAAATGGACAGCGGA | GACAGTGCAGGTGGACTTGA |
| KRT75 | TTGTAGCCCTGAAAAAGGACG | CAGCTCTGCATCAAAGACTGAG |
| LOXL2 | GGGTGGAGGTGTACTATGATGG | CTTGCCGTAGGAGGAGCTG |
| LYPD6 | AGTCACCAAACGCTGTGTCC | GTGGGTGCCCATTTGTCTG |
| MIOX | ATCCTCGATACAGCACAGAGC | AGTGGAACCGGATCATGTAGA |
| MMP17 | CACTCATGTACTACGCCCTCA | TGGAGAAGTCGATCTGGATGTC |
| PADI1 | TGCAGACATGGTCGTATCTGT | GCCCAGAGCTTGGTCTTCC |
| SERPINE1 | ACCGCAACGTGGTTTTCTCA | TTGAATCCCATAGCTGCTTGAAT |
| SFXN2 | CCATAGGCATCACCCAAGTAGT | CGTGCAGGACCTTGACTTTC |
Disclaimer/Publisher’s Note: The statements, opinions and data contained in all publications are solely those of the individual author(s) and contributor(s) and not of MDPI and/or the editor(s). MDPI and/or the editor(s) disclaim responsibility for any injury to people or property resulting from any ideas, methods, instructions or products referred to in the content. |
© 2025 by the authors. Licensee MDPI, Basel, Switzerland. This article is an open access article distributed under the terms and conditions of the Creative Commons Attribution (CC BY) license (https://creativecommons.org/licenses/by/4.0/).
Share and Cite
Shen, T.; Wang, W.; Wang, H.; Zhu, X.; Zhu, G. Mitochondrial miRNA miR-134-5p Play Oncogenic Role in Clear Cell Renal Cell Carcinoma. Biomolecules 2025, 15, 445. https://doi.org/10.3390/biom15030445
Shen T, Wang W, Wang H, Zhu X, Zhu G. Mitochondrial miRNA miR-134-5p Play Oncogenic Role in Clear Cell Renal Cell Carcinoma. Biomolecules. 2025; 15(3):445. https://doi.org/10.3390/biom15030445
Chicago/Turabian StyleShen, Tao, Wei Wang, Haiyang Wang, Xinyi Zhu, and Guoping Zhu. 2025. "Mitochondrial miRNA miR-134-5p Play Oncogenic Role in Clear Cell Renal Cell Carcinoma" Biomolecules 15, no. 3: 445. https://doi.org/10.3390/biom15030445
APA StyleShen, T., Wang, W., Wang, H., Zhu, X., & Zhu, G. (2025). Mitochondrial miRNA miR-134-5p Play Oncogenic Role in Clear Cell Renal Cell Carcinoma. Biomolecules, 15(3), 445. https://doi.org/10.3390/biom15030445

