Sign in to use this feature.

Years

Between: -

Subjects

remove_circle_outline
remove_circle_outline
remove_circle_outline
remove_circle_outline
remove_circle_outline
remove_circle_outline
remove_circle_outline
remove_circle_outline
remove_circle_outline

Journals

remove_circle_outline
remove_circle_outline
remove_circle_outline
remove_circle_outline
remove_circle_outline
remove_circle_outline
remove_circle_outline
remove_circle_outline
remove_circle_outline
remove_circle_outline
remove_circle_outline
remove_circle_outline
remove_circle_outline
remove_circle_outline
remove_circle_outline
remove_circle_outline
remove_circle_outline
remove_circle_outline
remove_circle_outline
remove_circle_outline
remove_circle_outline
remove_circle_outline
remove_circle_outline
remove_circle_outline
remove_circle_outline
remove_circle_outline
remove_circle_outline
remove_circle_outline
remove_circle_outline

Article Types

Countries / Regions

remove_circle_outline
remove_circle_outline
remove_circle_outline
remove_circle_outline
remove_circle_outline
remove_circle_outline
remove_circle_outline
remove_circle_outline
remove_circle_outline
remove_circle_outline
remove_circle_outline

Search Results (12,259)

Search Parameters:
Keywords = miRNA-1

Order results
Result details
Results per page
Select all
Export citation of selected articles as:
22 pages, 3611 KB  
Article
Hypoxia-Associated Alternative Polyadenylation of CARM1 and Tumor Microenvironment Alterations in Non-Small Cell Lung Cancer
by Xinyu Qin, Chunlong Zhang, Sijia Wu, Jing Lu, Guohua Wang and Yang Li
Genes 2026, 17(5), 505; https://doi.org/10.3390/genes17050505 (registering DOI) - 24 Apr 2026
Abstract
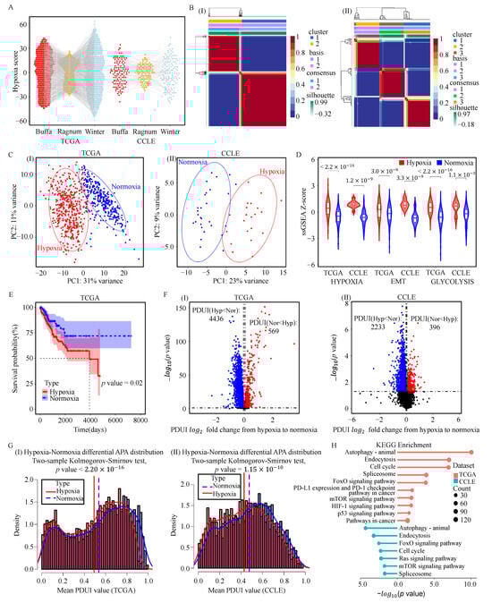
Background: Tumor hypoxia in non-small cell lung cancer (NSCLC) promotes malignant progression and treatment resistance by enhancing abnormal vasculature, invasiveness, and metastasis. However, the molecular mechanisms underlying hypoxia-driven tumor progression remain incompletely understood. Methods: In this study, patient samples, cell lines, single-cell transcriptomic [...] Read more.
Background: Tumor hypoxia in non-small cell lung cancer (NSCLC) promotes malignant progression and treatment resistance by enhancing abnormal vasculature, invasiveness, and metastasis. However, the molecular mechanisms underlying hypoxia-driven tumor progression remain incompletely understood. Methods: In this study, patient samples, cell lines, single-cell transcriptomic data, and spatial transcriptomic data were comprehensively analyzed to investigate hypoxia-associated molecular alterations in NSCLC. Results: A global trend toward shortened 3’ untranslated regions (3’UTRs) was observed in hypoxic tumors. Analysis of hypoxia-related alternative polyadenylation (APA) events revealed preferential usage of proximal polyadenylation sites (poly(A) sites, PASs) in CARM1. Shortening of the CARM1 3’UTR was associated with hypoxia and may serve as a candidate biomarker. This APA event may reduce putative microRNA (miRNA) binding sites and contribute to increased CARM1 expression, while potentially influencing the expression of hypoxia-related genes such as SELENBP1. Drug sensitivity analysis further suggested that patients with shorter CARM1 3’UTRs may exhibit differential responses to cisplatin chemotherapy. Moreover, single-cell and spatial transcriptomic analyses demonstrated enhanced interactions between hypoxic tumor cells and fibroblasts, highlighting a potential role for APA in remodeling the hypoxic tumor microenvironment. Conclusions: Our findings identify hypoxia-related APA features and characterize hypoxia-associated alterations within the NSCLC tumor microenvironmen, providing new insights into the molecular landscape of hypoxia-associated tumor progression. Full article
(This article belongs to the Section Bioinformatics)
Show Figures

Figure 1

22 pages, 947 KB  
Review
Clinical Applications of Liquid Biopsy in Colorectal Cancer: A Focus on Registered Clinical Trials
by José Garcia-Pelaez, Yania Yáñez, Miguel Aupí, Marián Lázaro, Merche Molero, Miriam Oliver-Tos, Laura Rausell and Inés Calabria
Genes 2026, 17(5), 500; https://doi.org/10.3390/genes17050500 (registering DOI) - 24 Apr 2026
Abstract
Background/Objectives: Early detection through minimally invasive approaches is critical for timely patient stratification and optimal therapeutic decision-making in colorectal cancer (CRC). Liquid biopsy, based on the analysis of tumor-derived components in blood and other body fluids, has emerged as a promising strategy [...] Read more.
Background/Objectives: Early detection through minimally invasive approaches is critical for timely patient stratification and optimal therapeutic decision-making in colorectal cancer (CRC). Liquid biopsy, based on the analysis of tumor-derived components in blood and other body fluids, has emerged as a promising strategy to overcome current limitations in CRC diagnosis and follow-up. This review evaluates the current landscape of liquid biopsy clinical trials in CRC, focusing on predictive biomarker detection, prognostic assessment, and disease monitoring. Methods: ClinicalTrials.gov was searched using the terms “colorectal cancer” and “liquid biopsy” yielding 153 registered trials. After manual screening, 44 trials were excluded for not using liquid biopsy for CRC management, leaving 109 trials for analysis. Of these, 25 were completed, and 13 had publicly available results related to liquid biopsy. Results: The included trials were conducted across 27 countries on four continents. Overall, 119 biomolecules assessments and 167 different endpoints were reported across 109 clinical trials. Because individual trials could evaluate multiple biomolecules and endpoints, counts exceed the total number of trials. Cell-free DNA (cfDNA) was evaluated in 92/109 trials (84%) and accounting for 77% of all biomolecule assessments. Circulatingtumor cells (CTCs) were analyzed in 9/109 trials (8%, representing 8% of all the biomolecules analyzed), and microRNAs (miRNAs) in 8/109 (7%, representing 7% of all the biomolecules analyzed). Treatment sensitivity was the most common endpoint (57/109, 52% of the clinical trials; representing 34% of all the 167 different endpoints analyzed), followed by disease progression (28/109, 26%; representing 17% of all the different endpoints analyzed) and diagnostic applications (21/109, 19%; representing 12% of all the different endpoints analyzed). Among the 25 completed studies, 10/25 (40%) were interventional and 15/25 (60%) observational, spanning 14 countries. The majority of completed trials (21/25, 84%) used cfDNA. Interventional studies were predominantly phase II (5/10), with fewer phase III trials (2/10), primarily evaluating treatment response, particularly in relation to EGFR inhibitors and RAS/BRAF mutation status. Four observational studies (4/15) investigated emerging biomarkers, including long noncoding RNAs and miRNAs. Conclusions: Current clinical trials highlight cfDNA as the dominant and most clinically advanced liquid biopsy biomarker in CRC, primarily used for treatment guidance and disease monitoring. In contrast, CTCs and RNA-based biomarkers remain underrepresented. The limited number of randomized late-phase trials, heterogeneity in study design, and technical challenges associated with emerging biomarkers underscore the need for standardized methodologies and robust validation before routine clinical implementation. Full article
Show Figures

Figure 1

41 pages, 2121 KB  
Article
Peripheral Transcriptomic Signatures Reveal Convergent Neuroinflammatory, Metabolic, and miRNA Dysregulation in Major Psychiatric Disorders
by Ron Jacob B. Avila, Jhyme Lou O. De La Cerna and Lemmuel L. Tayo
Biology 2026, 15(9), 673; https://doi.org/10.3390/biology15090673 - 24 Apr 2026
Abstract
Background/Objectives: Although clinically distinct, bipolar disorder (BP), schizophrenia (SZ), major depressive disorder (MDD), and social anxiety disorder (SAD) share fundamental biology. We mapped these transdiagnostic systemic mechanisms. Methods: Weighted Gene Co-Expression Network Analysis (WGCNA) of peripheral blood RNA-Seq datasets evaluated module preservation, hub [...] Read more.
Background/Objectives: Although clinically distinct, bipolar disorder (BP), schizophrenia (SZ), major depressive disorder (MDD), and social anxiety disorder (SAD) share fundamental biology. We mapped these transdiagnostic systemic mechanisms. Methods: Weighted Gene Co-Expression Network Analysis (WGCNA) of peripheral blood RNA-Seq datasets evaluated module preservation, hub gene disruption, and microRNA (miRNA) networks. Results: Seven modules showed robust cross-disease preservation. Overall, 56 of 105 candidate hub genes exhibited altered expression, with 22 passing the false discovery rate (FDR) correction. Hubs like IL1B, TLR2, and MMP9 dominated networks linked to altered inflammatory signaling and structural remodeling. Downregulated ribosomal hubs characterized systemic metabolic stress. Discussion: These signatures capture extensive systemic dysregulation. Inflammation and metabolic shifts correlate strongly with pathways regulating chronic neuroinflammation, epigenetic control, and dendritic pruning. Computational models suggest these cascades evade miRNA controls, potentially compromising structural neural plasticity. Conclusions: This shared transcriptomic architecture challenges rigid diagnostic boundaries. Identifying systemic immune dysregulation and translational alterations as core pathogenic denominators provides a rationale for transdiagnostic therapies targeting upstream systemic networks to mitigate neural vulnerabilities. Full article
16 pages, 1390 KB  
Article
Upregulation of miR-589-3p Contributes to Lung Adenocarcinoma Progression Through Inhibition of WWC2
by Sultan F. Kadasah
Cancers 2026, 18(9), 1349; https://doi.org/10.3390/cancers18091349 - 23 Apr 2026
Abstract
Lung adenocarcinoma (LUAD) is the most common subtype of non-small cell lung cancer and remains a leading cause of cancer-related mortality worldwide. MicroRNAs (miRNAs) are critical regulators of tumor progression; however, the biological role and molecular mechanisms of miR-589-3p in LUAD remain unclear. [...] Read more.
Lung adenocarcinoma (LUAD) is the most common subtype of non-small cell lung cancer and remains a leading cause of cancer-related mortality worldwide. MicroRNAs (miRNAs) are critical regulators of tumor progression; however, the biological role and molecular mechanisms of miR-589-3p in LUAD remain unclear. In this study, the expression levels of miR-589-3p and WWC2 were analyzed using The Cancer Genome Atlas lung adenocarcinoma (TCGA-LUAD) datasets via the UALCAN platform. Flow cytometric apoptosis analysis and functional assays including CCK-8, colony formation, AO/EB staining, and Transwell invasion assays were performed in LUAD cell lines. The interaction between miR-589-3p and WWC2 was validated using dual-luciferase reporter assays, Western blotting, and rescue experiments. miR-589-3p expression was significantly elevated in LUAD tissues compared with normal lung tissues (p < 0.05) and was positively associated with an advanced tumor stage and lymph node metastasis (p < 0.05). Inhibition of miR-589-3p significantly suppressed proliferation and colony formation (p < 0.05), reduced invasive capacity (p < 0.05), and markedly increased apoptosis (p < 0.01) in LUAD cells. Dual-luciferase reporter assays confirmed WWC2 as a direct target of miR-589-3p, with miR-589-3p mimics significantly reducing WWC2 wild-type reporter activity (p < 0.05). WWC2 expression was significantly downregulated in LUAD tissues (p < 0.05), and WWC2 knockdown reversed the anti-proliferative, pro-apoptotic, and anti-invasive effects induced by miR-589-3p inhibition (p < 0.01). These findings demonstrate that miR-589-3p promotes lung adenocarcinoma progression by directly suppressing WWC2. The miR-589-3p/WWC2 axis represents a novel molecular mechanism contributing to LUAD malignancy and may provide a foundation for future mechanistic and translational studies. Full article
(This article belongs to the Section Cancer Biomarkers)
21 pages, 2822 KB  
Article
PCB118 Is Associated with Impaired Decidualization and Angiogenesis Through miR-542-3p–Mediated Regulation of ILK Signaling
by Xinlan Qu, Yifan Sun, Yujie Yue, Yuan Fang and Songwei Lv
Int. J. Mol. Sci. 2026, 27(9), 3771; https://doi.org/10.3390/ijms27093771 - 23 Apr 2026
Abstract
2,3′,4,4′,5-Pentachlorobiphenyl (PCB118) is a persistent environmental pollutant associated with adverse female reproductive outcomes; however, its effects on uterine function and epigenetic regulation remain incompletely understood. This study investigated whether PCB118 disrupts uterine decidualization and angiogenesis through miRNA-mediated regulatory pathways. Human endometrial stromal cells [...] Read more.
2,3′,4,4′,5-Pentachlorobiphenyl (PCB118) is a persistent environmental pollutant associated with adverse female reproductive outcomes; however, its effects on uterine function and epigenetic regulation remain incompletely understood. This study investigated whether PCB118 disrupts uterine decidualization and angiogenesis through miRNA-mediated regulatory pathways. Human endometrial stromal cells (HESCs) and human umbilical vein endothelial cells (HUVECs) were exposed to an environmentally relevant, non-cytotoxic concentration of PCB118. Decidualization and angiogenesis were evaluated in vitro, and underlying mechanisms were investigated using molecular and miRNA-based approaches. In vivo validation of miR-542-3p expression was performed in pregnant mice following PCB118 exposure. PCB118 exposure was associated with reduced expression of decidualization markers, including prolactin (PRL) and insulin-like growth factor-binding protein 1 (IGFBP-1), as well as impaired angiogenic capacity in HUVECs. PCB118 treatment was accompanied by increased miR-542-3p expression, which was associated with decreased integrin-linked kinase (ILK) levels and changes in transforming growth factor beta 1 (TGF-β1) and total Smad2 protein abundance. ILK overexpression partially restored decidualization and angiogenesis-related phenotypes, supporting a functional involvement of ILK in these processes. Consistently, elevated miR-542-3p expression was observed in murine endometrial tissues following PCB118 exposure, suggesting physiological relevance in vivo. PCB118 exposure is associated with impaired decidualization and angiogenesis, potentially involving dysregulation of the miR-542-3p/ILK signaling axis, suggesting a potential role for epigenetic modulation in PCB118-associated reproductive dysfunction. Full article
Show Figures

Figure 1

10 pages, 674 KB  
Article
miR-214 Promotes Aggressive Behavior in Triple-Negative Breast Cancer by Functionally Targeting the 3′-UTR of FRK
by Serin Moon, Sooeun Oh, Dong-Min Kim, Jieun Lee and Ahwon Lee
Biomedicines 2026, 14(5), 971; https://doi.org/10.3390/biomedicines14050971 - 23 Apr 2026
Abstract
Background/Objectives: MicroRNAs (miRNAs) are key regulators of gene expression and have been implicated in multiple aspects of cancer progression. However, the role of miR-214-3p in breast cancer remains controversial. In this study, we investigated the functional role of miR-214-3p and explored its [...] Read more.
Background/Objectives: MicroRNAs (miRNAs) are key regulators of gene expression and have been implicated in multiple aspects of cancer progression. However, the role of miR-214-3p in breast cancer remains controversial. In this study, we investigated the functional role of miR-214-3p and explored its potential regulatory target in breast cancer, particularly in triple-negative breast cancer (TNBC). Methods: miR-214-3p expression was evaluated in breast cancer cell lines. Luciferase reporter assays were performed to assess functional targeting of the FRK 3′-UTR. Functional assays, including proliferation, migration, and invasion assays, were conducted following miR-214-3p overexpression or FRK silencing. Results: miR-214-3p was markedly upregulated in TNBC cells (MDA-MB-231), while Fyn-related kinase (FRK), a potential tumor suppressor, showed an inverse expression trend. Luciferase reporter assays demonstrated that miR-214-3p functionally targets the 3′-UTR of FRK. Functional analyses revealed that overexpression of miR-214-3p significantly increased cell proliferation, migration, and invasion. Notably, silencing of FRK recapitulated these effects, supporting its role as a functional mediator of miR-214-3p. Conclusions: This study identifies a miR-214–FRK regulatory axis in breast cancer and suggests its contribution to aggressive tumor behavior. Targeting miR-214-3p or modulating FRK activity may represent a potential therapeutic strategy. Full article
(This article belongs to the Section Molecular and Translational Medicine)
20 pages, 4097 KB  
Article
A Novel circRERE/miR-27a-3p/Caspase9 Signaling Axis Promotes Cardiomyocyte Apoptosis in Ischemic Myocardium: Insights from Epigallocatechin Gallate-Primed Exosomes
by Haiqi Li, Maoqin Wang, Yuxue Li, Xiaowen Gan, Ronggan Liang, Jun Lu and Jie Jian
Cells 2026, 15(9), 757; https://doi.org/10.3390/cells15090757 - 23 Apr 2026
Abstract
Acute myocardial infarction (AMI) causes high mortality, with cardiomyocyte apoptosis playing a critical role. Although circular RNAs modulate cardiac disorders, related mechanisms remain unclear. Here, we identify circRERE as a previously unrecognized pro-apoptotic regulator under ischemic stress. circRERE is markedly upregulated in ischemic [...] Read more.
Acute myocardial infarction (AMI) causes high mortality, with cardiomyocyte apoptosis playing a critical role. Although circular RNAs modulate cardiac disorders, related mechanisms remain unclear. Here, we identify circRERE as a previously unrecognized pro-apoptotic regulator under ischemic stress. circRERE is markedly upregulated in ischemic myocardium and promotes apoptosis by sponging miR-27a-3p to elevate Caspase9. Using epigallocatechin gallate-primed exosomes (EGCG-primed exosomes, ExoEGCG) as a tool to modulate circRERE, we found that ExoEGCG significantly reduced circRERE levels, restored miR-27a-3p activity, and suppressed Caspase9. Gain- and loss-of-function tests confirmed that circRERE mediates ExoEGCG-derived protection. Collectively, circRERE represents a novel and actionable target for AMI, with ExoEGCG serving as an effective delivery platform. Full article
(This article belongs to the Special Issue The Silent Regulators: Non-Coding RNAs in Cell Function and Disease)
15 pages, 848 KB  
Article
Maternal Infection Impairs Motor Coordination in an Experimental Meningitis Rat Model Through Altered MMP-2/3/9 Activity, H3K4 Trimethylation, and Reln Methylation
by Tharmiya Sekar Surya, Swamynathan Sowndharya, Bhagavathi Sundaram Sivamaruthi, Chaiyavat Chaiyasut and Koilmani Emmanuvel Rajan
Int. J. Mol. Sci. 2026, 27(9), 3761; https://doi.org/10.3390/ijms27093761 - 23 Apr 2026
Abstract
Maternal infection (MI) can increase the risk of neurodevelopmental and behavioural changes. This study examined MI-induced changes in motor coordination through the inflammatory-pathway-mediated epigenetic status of Reln. On gestational day (GD) 10, rats were assigned as (i) Control (Ctrl); (ii) Cronobacter sakazakii [...] Read more.
Maternal infection (MI) can increase the risk of neurodevelopmental and behavioural changes. This study examined MI-induced changes in motor coordination through the inflammatory-pathway-mediated epigenetic status of Reln. On gestational day (GD) 10, rats were assigned as (i) Control (Ctrl); (ii) Cronobacter sakazakii (CS) infection on GD-10 through recto-vaginal colonization; (iii) Negative Control (NC) [infected with C. sakazakii and treated with dimethyl sulfoxide (DMSO) 1 h before and 24 h after infection]; and (iv) C. sakazakii-infected rats treated with matrix metalloproteinase inhibitor (MMPI), 1 h before and 24 h after infection (CS + MMPI). Offspring were subjected to footprint analysis and the ladder rung walking test, which revealed that MI caused significant deficits in motor coordination. In addition, MI activated complement components—a disintegrin and metalloproteinase with thrombospondin motifs-1 (ADAMTS-1, C5a)—as well as proinflammatory cytokines such as interleukin-6 (IL-6) and matrix metalloproteinases (MMP-2, MMP-3, and MMP-9). Furthermore, the levels of DNA methyltransferase 3 alpha (DNMT3A), methyl-CpG-binding protein 2 (MeCP2), and histone H3 lysine 4 trimethylation (H3K4me3) were elevated in the CS and NC groups. Concurrently, the level of Reln promoter methylation increased; as a result, mRNA and protein, as well as postsynaptic density protein-95 (PSD-95), levels were decreased. Overall, the findings suggest that MI altered MMP-2/3/9 activity, H3K4me3, and the methylation of Reln, thereby affecting reelin, synaptic protein expression, and motor coordination in an experimental meningitis rat model. Full article
(This article belongs to the Section Molecular Neurobiology)
23 pages, 574 KB  
Review
Molecular Determinants of Thyroid Cancer Progression: Thyroid Hormone Signaling, the BRAF/MAPK Pathway, and Emerging miRNA Biomarkers
by Marina Lasa and Constanza Contreras-Jurado
Biomedicines 2026, 14(5), 967; https://doi.org/10.3390/biomedicines14050967 - 23 Apr 2026
Abstract
Thyroid cancer is the most common malignancy of the endocrine system and represents a biologically heterogeneous disease driven by the interplay between endocrine regulation, oncogenic signaling pathways, and tumor microenvironment dynamics. Although most follicular cell-derived thyroid cancers follow an indolent clinical course, a [...] Read more.
Thyroid cancer is the most common malignancy of the endocrine system and represents a biologically heterogeneous disease driven by the interplay between endocrine regulation, oncogenic signaling pathways, and tumor microenvironment dynamics. Although most follicular cell-derived thyroid cancers follow an indolent clinical course, a subset progresses toward aggressive, therapy-refractory phenotypes, underscoring the need for refined molecular understanding and improved biomarkers. This review comprehensively examines the molecular determinants of thyroid cancer progression, with particular emphasis on Thyroid Hormone (TH) signaling, the Mitogen-Activated Protein Kinase (MAPK) and Phosphoinositide 3-Kinase (PI3K)/AKT pathways, and the emerging role of microRNAs (miRNAs). We discuss how oncogenic alterations, most notably the V600EBRAF mutation, act as central drivers of tumor initiation and aggressiveness by sustaining MAPK/ERK signaling, promoting dedifferentiation, metabolic reprogramming, immune evasion, and resistance to targeted therapies. The cooperative role of PI3K/AKT signaling in reinforcing survival, invasion, and treatment resistance is highlighted, emphasizing the network-level integration of oncogenic pathways rather than linear dependency on single drivers. In parallel, thyroid hormones exert context-dependent effects on tumor biology through both genomic actions mediated by nuclear thyroid hormone receptors and non-genomic mechanisms initiated at the integrin αvβ3 receptor, linking endocrine status to cancer progression and therapeutic response. Finally, we review the expanding evidence supporting miRNAs as critical regulators of thyroid carcinogenesis and as promising diagnostic, prognostic, and predictive biomarkers. The clinical validation of miRNA-based panels and circulating miRNAs offers new opportunities to improve preoperative risk stratification, reduce overtreatment, and guide personalized therapeutic strategies. Collectively, these insights support a multidimensional framework for understanding thyroid cancer progression and highlight future directions for precision oncology. Full article
14 pages, 753 KB  
Article
The Distribution of Average Pairwise Distances Among Human Pre-miRNAs for Disease Association Analysis
by Hsiuying Wang, You-Shan Jiang and Wei-Ching Huang
Int. J. Mol. Sci. 2026, 27(9), 3750; https://doi.org/10.3390/ijms27093750 - 23 Apr 2026
Abstract
MicroRNAs (miRNAs) play essential roles in cell differentiation, development, gene regulation, and apoptosis, and have been widely implicated in numerous disease mechanisms. Owing to their regulatory importance, miRNAs are increasingly recognized as valuable disease biomarkers. Previous studies have used nucleotide sequence pairwise distances [...] Read more.
MicroRNAs (miRNAs) play essential roles in cell differentiation, development, gene regulation, and apoptosis, and have been widely implicated in numerous disease mechanisms. Owing to their regulatory importance, miRNAs are increasingly recognized as valuable disease biomarkers. Previous studies have used nucleotide sequence pairwise distances between miRNAs to explore disease associations and have derived the distribution of pairwise distances to assess the percentile rank of an observed miRNA pair. However, because a single disease may involve multiple miRNA biomarkers, evaluating the percentile rank of an average pairwise distance is often more appropriate than focusing on individual pairs. In this study, we established percentile distributions for the average pairwise nucleotide distances corresponding to different numbers of miRNAs. Applying this framework to 51 diseases and several groups of related diseases, we observed that miRNA biomarkers associated with the same disease, as well as with related diseases, often exhibit low-percentile average pairwise distances under the reference distribution. While the present study does not directly evaluate whether precursor miRNA (pre-miRNA) sequence similarity is associated with shared biological function or regulatory targets, the proposed framework provides a systematic approach for quantifying such similarity among disease-associated miRNAs and may serve as a useful foundation for future studies integrating functional and clinical validation. Full article
Show Figures

Figure 1

28 pages, 811 KB  
Review
Biomarker-Based Diagnosis and Risk Stratification in Sepsis-Associated Acute Kidney Injury: From Molecular Mechanisms to Multimarker Panels
by Breallan De Jesús Romero Pajaro, Diana Carolina Caicedo Sánchez, Michael Mario Vélez Lora, John Freddy Mina Gasca, Damián Alberto Ochoa Guette, Geraldine Romero Martínez, Lileth Romero Pájaro, Álvaro José Viñas Granadillo and Juan Rodríguez-Macías
Diagnostics 2026, 16(9), 1262; https://doi.org/10.3390/diagnostics16091262 - 23 Apr 2026
Abstract
Sepsis-associated acute kidney injury (SA-AKI) remains a major diagnostic challenge in critically ill patients, as conventional functional criteria—serum creatinine and urine output—often detect AKI after clinically relevant pathophysiological derangement has already evolved. Increasing evidence suggests that SA-AKI reflects a heterogeneous process characterized by [...] Read more.
Sepsis-associated acute kidney injury (SA-AKI) remains a major diagnostic challenge in critically ill patients, as conventional functional criteria—serum creatinine and urine output—often detect AKI after clinically relevant pathophysiological derangement has already evolved. Increasing evidence suggests that SA-AKI reflects a heterogeneous process characterized by early cellular stress, microcirculatory dysfunction, inflammation-associated injury, and maladaptive repair preceding overt functional decline. In this context, biomarker-based approaches have been investigated to improve early risk stratification, phenotypic characterization, and prognostic assessment in septic patients. This narrative review synthesizes current evidence on established and emerging biomarkers relevant to SA-AKI, encompassing stress markers ([TIMP-2]•[IGFBP7]), tubular injury markers (e.g., NGAL, KIM-1, IL-18), functional markers (e.g., proenkephalin/penKid, cystatin C), and exploratory molecular signatures such as circulating microRNAs (miRNAs). We examine their temporal dynamics, performance estimates, and context-dependent applicability in sepsis, and discuss limitations related to heterogeneity, assay variability, and threshold standardization. Particular attention is given to multimodal and longitudinal strategies integrating biomarkers with KDIGO criteria and clinical phenotyping. Finally, we outline a stratified framework for biomarker interpretation in SA-AKI anchored to pathophysiological windows and clinical decision points. While available evidence supports the potential of selected biomarkers for short-term risk stratification and trajectory assessment, implementation requires prospective validation demonstrating incremental value beyond established models and measurable impact on patient-centered outcomes. Full article
(This article belongs to the Special Issue Acute Kidney Injury: Diagnosis and Management)
Show Figures

Figure 1

16 pages, 3535 KB  
Article
Protective Effects of Milk-Derived Extracellular Vesicles on Colitic Mice via ceRNA Network Involving lncRNAs and circRNAs
by Chunmei Du, Xiaojing Li, Zhaoming Ou, Jin Hu and Suyu Quan
Foods 2026, 15(9), 1469; https://doi.org/10.3390/foods15091469 - 22 Apr 2026
Abstract
Our previous work demonstrated that bovine milk-derived extracellular vesicles (mEVs) could alleviate the inflammatory response of mice colitis, along with hundreds of differentially expressed (DE) mRNAs. This study further analyzed the profiles of non-coding RNAs (ncRNAs) and explored the correlation with DE mRNAs [...] Read more.
Our previous work demonstrated that bovine milk-derived extracellular vesicles (mEVs) could alleviate the inflammatory response of mice colitis, along with hundreds of differentially expressed (DE) mRNAs. This study further analyzed the profiles of non-coding RNAs (ncRNAs) and explored the correlation with DE mRNAs by constructing ceRNA networks. Six-week-old male C57BL/6 mice were fed either a control diet or a diet added with mEVs for 30 days. Then the mice were given dextran sulphate sodium in drinking water for 7 days to induce colitis. A total of 40 miRNAs, 541 lncRNAs and 643 circRNAs exhibited changes in mEVs pretreatment group. Among these DE miRNAs, mEVs pretreatment significantly increased the expressions of miR-122, miR-147, miR-210, miR-1224, miR-148a, and miR-212, which might participate in the inflammatory response of the colitis models. The expression of Tug1 increased after mEVs pretreatment, while Snhg5 and H19 decreased, which might be involved in intestinal barrier restoration. Functional analysis of the DE ncRNAs suggested mEVs might exert protective effects not only through modulation of inflammatory responses but also by enhancing intestinal stem cell function and epithelial regeneration, which were mainly regulated by Wnt and Hippo signaling pathways according to the ceRNA networks. Full article
(This article belongs to the Section Nutraceuticals, Functional Foods, and Novel Foods)
Show Figures

Graphical abstract

18 pages, 4703 KB  
Review
Microglial Plasticity in Vascular Dementia: Mechanisms and Therapeutic Reprogramming
by Manish Shukla, Jarvis Li, Yan Sun, Rong Jin and Guohong Li
Int. J. Mol. Sci. 2026, 27(9), 3719; https://doi.org/10.3390/ijms27093719 - 22 Apr 2026
Abstract
Vascular dementia (VaD) is a leading cause of cognitive decline and arises from heterogeneous cerebrovascular pathologies, most commonly cerebral small vessel disease and chronic cerebral hypoperfusion. Microglia, the brain’s resident immune cells, exert a dual, stage-dependent influence during VaD progression, initially supporting neuroprotection [...] Read more.
Vascular dementia (VaD) is a leading cause of cognitive decline and arises from heterogeneous cerebrovascular pathologies, most commonly cerebral small vessel disease and chronic cerebral hypoperfusion. Microglia, the brain’s resident immune cells, exert a dual, stage-dependent influence during VaD progression, initially supporting neuroprotection through debris clearance and tissue repair, but later contributing to chronic neuroinflammation, synaptic loss, and white matter injury. Emerging evidence suggests that multiple molecular pathways, including purinergic receptors, Toll-like receptors and inflammasome cascades, complement-mediated synaptic pruning, and homeostatic and metabolic regulators, such as TREM2 (triggering receptor expressed on myeloid cells 2) and CSF1R (colony-stimulating factor 1 receptor), govern microglial functional transitions. Furthermore, post-transcriptional regulation by microRNAs (e.g., miR-30 family, miR-124, miR-146a, and miR-155) modulates these phenotypes, offering potential biomarkers and therapeutic targets. Understanding these interconnected molecular and epigenetic networks provides a framework for reprogramming microglia from pro-inflammatory to reparative states, thereby providing a mechanistic basis for precision interventions to preserve neurovascular integrity and mitigate cognitive impairment in VaD. Full article
(This article belongs to the Section Molecular Neurobiology)
Show Figures

Figure 1

23 pages, 4116 KB  
Article
Impact of DNA Extraction Strategies on Genomic and Bioinformatic Outcomes in Eight Selected Fungal Strains
by Cyrine Abid, Hela Zouari-Mechichi, Riadh Benmarzoug, Tahar Mechichi and Najla Kharrat
J. Fungi 2026, 12(5), 299; https://doi.org/10.3390/jof12050299 - 22 Apr 2026
Abstract
High-quality genomic DNA extraction remains a major bottleneck for fungal genomics, particularly for worldwide aerobic and non-photosynthetic mushroom species that rely on their rigid cell walls, interference between metabolites, polysaccharides, etc., and complex genomes. This study systematically compares five DNA extraction protocols involving [...] Read more.
High-quality genomic DNA extraction remains a major bottleneck for fungal genomics, particularly for worldwide aerobic and non-photosynthetic mushroom species that rely on their rigid cell walls, interference between metabolites, polysaccharides, etc., and complex genomes. This study systematically compares five DNA extraction protocols involving four distinct sample preparation procedures (fresh (A), filtered (B), frozen (C) and cryogenic mycelium (D)) across mycelial cultures of eight Tunisian fungal strains representing Ascomycota and Basidiomycota to identify the optimal combination for genomic DNA extraction from mycelium. The eight phylogenetically diverse fungal species were analyzed using short-read (MiSeq and NextSeq550) and/or long-read (MinION Mk1C) sequencing technologies, giving a depth coverage between 3.7× and 83×. The generation and quality of the assemblies were assessed within the Galaxy platform, which revealed a gap percentage of 0–0.509%. Taxonomic characterization and phylogenetic inference were performed with SANGER technology using the Internal Transcribed Spacer (ITS) and D1/D2 region of the 26S rRNA gene, assigning the species to our eight different strains: Clitopilus baronii (BS6), Porostereum spadiceum (BS200), Trametes versicolor (BS22-9), Schizophyllum commune (BS23-13), Gloeophyllum abietinum (BS23-14), Irpex laceratus (BS100), Trichoderma asperellum (GC9) and Trichoderma harzianum (S3). The optimized DNeasy Plant Pro Kit protocol with cryogenic biomass treatment presents a safe and cost-effective method for fungal genome sequencing and taxonomic resolution. This integrated comparative evaluation of extraction for sequencing identifies an optimal Qiagen-based extraction strategy combined with cryogenic treatment for eight diverse Tunisian fungal species, guiding method selection based on specific cell wall characteristics rather than proposing a universal protocol limited by unequal replication and strain numbers. Full article
(This article belongs to the Special Issue Molecular Biology of Mushroom, 2nd Edition)
Show Figures

Figure 1

18 pages, 2411 KB  
Article
High uPAR and Low miR-221 Expression Predict Poor Disease-Free Survival in Triple-Negative Breast Cancer
by Weiwei Gong, Yueyang Liu, Natalie Falkenberg, Marion Kiechle, Holger Bronger, Julia Dorn, Viktor Magdolen and Tobias Dreyer
Pathophysiology 2026, 33(2), 29; https://doi.org/10.3390/pathophysiology33020029 - 22 Apr 2026
Viewed by 62
Abstract
Background: Triple-negative breast cancer (TNBC) is associated with poor prognosis and limited targeted treatment options. The urokinase plasminogen activator receptor (uPAR) contributes to tumor aggressiveness and may be regulated by microRNAs such as miR-221. This study aimed to evaluate the prognostic relevance of [...] Read more.
Background: Triple-negative breast cancer (TNBC) is associated with poor prognosis and limited targeted treatment options. The urokinase plasminogen activator receptor (uPAR) contributes to tumor aggressiveness and may be regulated by microRNAs such as miR-221. This study aimed to evaluate the prognostic relevance of uPAR mRNA and miR-221 expression in TNBC. Methods: uPAR mRNA and miR-221 expression levels were quantified by real-time PCR in tumor tissues from 101 patients with TNBC. Associations with clinicopathological parameters and disease-free survival (DFS) were analyzed using univariate and multivariable Cox regression models. In silico analyses of publicly available datasets were performed for validation and, in addition, for further miR-221 target prediction. Results: In both univariate and multivariable analyses, high uPAR mRNA expression was associated with shorter DFS, whereas, in contrast, elevated miR-221 expression correlated with improved DFS. No inverse correlation between uPAR and miR-221 expression was observed, making a direct regulatory miR-221/uPAR axis in TNBC unlikely. Still, combined analysis revealed a pronounced additive prognostic effect, with high uPAR and low miR-221 expression identifying patients with the poorest DFS. These findings were supported by in silico analysis with publicly available patient data. Finally, other potential miR-221 targets were identified by applying in silico target prediction. Conclusions: uPAR and miR-221 represent independent prognostic markers in TNBC. Their combined expression provides additional prognostic value for disease-free survival and supports their potential relevance as biomarkers and therapeutic targets in TNBC. Full article
(This article belongs to the Section Cellular and Molecular Mechanisms)
Show Figures

Graphical abstract

Back to TopTop