Sign in to use this feature.

Years

Between: -

Subjects

remove_circle_outline
remove_circle_outline
remove_circle_outline
remove_circle_outline
remove_circle_outline
remove_circle_outline
remove_circle_outline

Journals

Article Types

Countries / Regions

Search Results (10)

Search Parameters:
Keywords = maprotiline

Order results
Result details
Results per page
Select all
Export citation of selected articles as:
19 pages, 3247 KB  
Article
On-Chip Electromembrane Surrounded Solid Phase Microextraction for Determination of Tricyclic Antidepressants from Biological Fluids Using Poly(3,4-ethylenedioxythiophene)—Graphene Oxide Nanocomposite as a Fiber Coating
by Razieh Zamani and Yadollah Yamini
Biosensors 2023, 13(1), 139; https://doi.org/10.3390/bios13010139 - 14 Jan 2023
Cited by 16 | Viewed by 3086
Abstract
In the present study, on-chip electromembrane surrounded solid phase microextraction (EM-SPME) was employed in the determination of tricyclic antidepressants (TCAs), including amitriptyline, nortriptyline, imipramine, desipramine, maprotiline, and sertraline, from various biological fluids. In this regard, poly(3,4-ethylenedioxythiophene)–graphene oxide (PEDOT-GO) was electrodeposited on an SPME [...] Read more.
In the present study, on-chip electromembrane surrounded solid phase microextraction (EM-SPME) was employed in the determination of tricyclic antidepressants (TCAs), including amitriptyline, nortriptyline, imipramine, desipramine, maprotiline, and sertraline, from various biological fluids. In this regard, poly(3,4-ethylenedioxythiophene)–graphene oxide (PEDOT-GO) was electrodeposited on an SPME fiber as a conductive coating, then the fiber played the acceptor-electrode role during the extraction. Thus, the immigration of the analytes under the influence of an electric field and their absorption onto the fiber coating were accomplished simultaneously. Under the optimized conditions, the limits of detection for the target analytes were acquired in the range of 0.005–0.025 µg L−1 using gas chromatography–mass spectrometry. The linearity of the method was 0.010–500 µg L−1 for the imipramine and sertraline, 0.025–500 µg L−1 for the amitriptyline, nortriptyline, and desipramine, and 1.000–250 µg L−1 for the maprotiline (R2 ≥ 0.9984). Moreover, this method provided suitable precision and fiber-to-fiber reproducibility, with RSDs ≤ 8.4%. The applicability of the proposed setup was eventually investigated for extraction of the drugs from human bone marrow aspirate, urine, plasma, and well water samples, in which satisfactory relative recoveries, from 93–105%, were obtained. Full article
(This article belongs to the Special Issue Lab on a Chip for High-Throughput Drug Screening)
Show Figures

Figure 1

14 pages, 1380 KB  
Article
Potentiometric Determination of Maprotiline Hydrochloride in Pharmaceutical and Biological Matrices Using a Novel Modified Carbon Paste Electrode
by Josip Radić, Dorotea Perović, Ema Gričar and Mitja Kolar
Sensors 2022, 22(23), 9201; https://doi.org/10.3390/s22239201 - 26 Nov 2022
Cited by 8 | Viewed by 3693
Abstract
Potentiometry with membrane selective electrodes is preferable for measuring the various constituents of pharmaceuticals. In this work, carbon paste electrodes (CPE) were prepared, modified, and tested for the determination of maprotiline hydrochloride, which acts as an antidepressant. The proposed CPE was based on [...] Read more.
Potentiometry with membrane selective electrodes is preferable for measuring the various constituents of pharmaceuticals. In this work, carbon paste electrodes (CPE) were prepared, modified, and tested for the determination of maprotiline hydrochloride, which acts as an antidepressant. The proposed CPE was based on an ionic association complex of maprotiline-tetraphenylborate, 2-nitrophenyloctyl as a binder, and sodium tetraphenylborate as an ionic lipophilic additive. The optimized composition improved potentiometric properties up to theoretical Nernst response values of −59.5 ± 0.8 mV dec−1, in the concentration range of maprotiline from 1.6 × 10−7 to 1.0 × 10−2 mol L−1, and a detection limit of 1.1 × 10−7 mol L−1. The CPE provides excellent reversibility and reproducibility, exhibits a fast response time, and is applicable over a wide pH range. No significant effect was observed in several interfering species tested. The proposed electrode was used for the precise determination of maprotiline in pure solutions, urine samples, and a real sample—the drug Ludiomil. Full article
(This article belongs to the Special Issue Chemical Sensors for Toxic Chemical Detection)
Show Figures

Figure 1

18 pages, 1894 KB  
Article
A Fully Automated Online SPE-LC-MS/MS Method for the Determination of 10 Pharmaceuticals in Wastewater Samples
by Masho Hilawie Belay, Ulrich Precht, Peter Mortensen, Emilio Marengo and Elisa Robotti
Toxics 2022, 10(3), 103; https://doi.org/10.3390/toxics10030103 - 23 Feb 2022
Cited by 17 | Viewed by 7826
Abstract
The increasing use of pharmaceuticals, their presence in the aquatic environment, and the associated toxic effects, have raised concerns in recent years. In this work, a new multi-residue analytical method was developed and validated for the determination of 10 pharmaceuticals in wastewaters using [...] Read more.
The increasing use of pharmaceuticals, their presence in the aquatic environment, and the associated toxic effects, have raised concerns in recent years. In this work, a new multi-residue analytical method was developed and validated for the determination of 10 pharmaceuticals in wastewaters using online solid-phase extraction (online SPE) and liquid chromatography-tandem mass spectrometry (LC-MS/MS). The compounds included in the method were antineoplastics (cabazitaxel, docetaxel, doxorubicin, etoposide, irinotecan, methotrexate, paclitaxel, and topotecan), renin inhibitors (aliskiren), and antidepressants (maprotiline). The method was developed through several experiments on four online SPE cartridges, three reversed phase chromatography columns, and four combinations of mobile phase components. Under optimal conditions, very low limits of detection (LODs) of 1.30 to 10.6 ng L−1 were obtained. The method was repeatable, with relative standard deviations (RSD, %) for intraday and interday precisions ranged from 1.6 to 7.8 and from 3.3 to 13.2, respectively. Recovery values ranged from 78.4 to 111.4%, indicating the reproducibility of the method. Matrix effects were mainly presented as signal suppression, with topotecan and doxorubicin being the two most affected compounds (31.0% signal suppression). The proposed method was successfully applied to hospital effluents, detecting methotrexate (4.7–9.3 ng L−1) and maprotiline (11.2–23.1 ng L−1). Due to the shorter overall run time of 15 min, including sample preparation, and reduced sample volume (0.9 mL), this on-line SPE-LC-MS/MS method was extremely convenient and efficient in comparison to the classical off-line SPE method. The proposed method was also highly sensitive and can be used for ultratrace quantification of the studied pharmaceuticals in wastewaters, providing useful data for effective environmental monitoring. Full article
(This article belongs to the Section Environmental Chemistry)
Show Figures

Figure 1

21 pages, 5195 KB  
Article
Distinctive Supramolecular Features of β-Cyclodextrin Inclusion Complexes with Antidepressants Protriptyline and Maprotiline: A Comprehensive Structural Investigation
by Thammarat Aree
Pharmaceuticals 2021, 14(8), 812; https://doi.org/10.3390/ph14080812 - 18 Aug 2021
Cited by 10 | Viewed by 4116
Abstract
Depression, a global mental illness, is worsened due to the coronavirus disease 2019 (COVID-2019) pandemic. Tricyclic antidepressants (TCAs) are efficacious for the treatment of depression, even though they have more side effects. Cyclodextrins (CDs) are powerful encapsulating agents for improving molecular stability, water [...] Read more.
Depression, a global mental illness, is worsened due to the coronavirus disease 2019 (COVID-2019) pandemic. Tricyclic antidepressants (TCAs) are efficacious for the treatment of depression, even though they have more side effects. Cyclodextrins (CDs) are powerful encapsulating agents for improving molecular stability, water solubility, and lessening the undesired effects of drugs. Because the atomic-level understanding of the β-CD–TCA inclusion complexes remains elusive, we carried out a comprehensive structural study via single-crystal X-ray diffraction and density functional theory (DFT) full-geometry optimization. Here, we focus on two complexes lining on the opposite side of the β-CD–TCA stability spectrum based on binding constants (Kas) in solution, β-CD–protriptyline (PRT) 1—most stable and β-CD–maprotiline (MPL) 2—least stable. X-ray crystallography unveiled that in the β-CD cavity, the PRT B-ring and MPL A-ring are aligned at a nearly perfect right angle against the O4 plane and primarily maintained in position by intermolecular C–H···π interactions. The increased rigidity of the tricyclic cores is arising from the PRT -CH=CH- bridge widens, and the MPL -CH2–CH2- flexure narrows the butterfly angles, facilitating the deepest and shallower insertions of PRT B-ring (1) and MPL A-ring (2) in the distorted round β-CD cavity for better complexation. This is indicated by the DFT-derived complex stabilization energies (ΔEstbs), although the complex stability orders based on Kas and ΔEstbs are different. The dispersion and the basis set superposition error (BSSE) corrections were considered to improve the DFT results. Plus, the distinctive 3D arrangements of 1 and 2 are discussed. This work provides the first crystallographic evidence of PRT and MPL stabilized in the β-CD cavity, suggesting the potential application of CDs for efficient drug delivery. Full article
(This article belongs to the Special Issue Seeking New Antidepressant Agents)
Show Figures

Graphical abstract

15 pages, 4162 KB  
Article
Comparison of Advanced Oxidation Processes for the Degradation of Maprotiline in Water—Kinetics, Degradation Products and Potential Ecotoxicity
by Nuno P. F Gonçalves, Zsuzsanna Varga, Edith Nicol, Paola Calza and Stéphane Bouchonnet
Catalysts 2021, 11(2), 240; https://doi.org/10.3390/catal11020240 - 11 Feb 2021
Cited by 11 | Viewed by 3424
Abstract
The impact of different oxidation processes on the maprotiline degradation pathways was investigated by liquid chromatography-high resolution mass spectrometry (LC/HRMS) experiments. The in-house SPIX software was used to process HRMS data allowing to ensure the potential singular species formed. Semiconductors photocatalysts, namely Fe-ZnO, [...] Read more.
The impact of different oxidation processes on the maprotiline degradation pathways was investigated by liquid chromatography-high resolution mass spectrometry (LC/HRMS) experiments. The in-house SPIX software was used to process HRMS data allowing to ensure the potential singular species formed. Semiconductors photocatalysts, namely Fe-ZnO, Ce-ZnO and TiO2, proved to be more efficient than heterogeneous photo-Fenton processes in the presence of hydrogen peroxide and persulfate. No significant differences were observed in the degradation pathways in the presence of photocatalysis, while the SO4 mediated process promote the formation of different transformation products (TPs). Species resulting from ring-openings were observed with higher persistence in the presence of SO4. In-silico tests on mutagenicity, developmental/reproductive toxicity, Fathead minnow LC50, D. magna LC50, fish acute LC50 were carried out to estimate the toxicity of the identified transformation products. Low toxicant properties were estimated for TPs resulting from hydroxylation onto bridge rather than onto aromatic rings, as well as those resulting from the ring-opening. Full article
(This article belongs to the Special Issue Heterogeneous Photocatalysis: A Solution for a Greener Earth)
Show Figures

Graphical abstract

19 pages, 1832 KB  
Article
Synthesis, Molecular Docking, Druglikeness Analysis, and ADMET Prediction of the Chlorinated Ethanoanthracene Derivatives as Possible Antidepressant Agents
by Mujeeb A. Sultan, Mansour S. A. Galil, Mohyeddine Al-Qubati, Mufeed M. Omar and Assem Barakat
Appl. Sci. 2020, 10(21), 7727; https://doi.org/10.3390/app10217727 - 31 Oct 2020
Cited by 18 | Viewed by 4776
Abstract
Ethanoanthracene cycloadducts (5–7) anti, (5–7) syn, and (5–7) dec have been synthesized from the Diels–Alder (DA) reaction of diene 1,8-dichloroanthracene 2, with the dienophiles; acrylonitrile 3, 1-cynavinyl acetate 4, and phenyl vinyl sulfone 5, individually. The steric effect of [...] Read more.
Ethanoanthracene cycloadducts (5–7) anti, (5–7) syn, and (5–7) dec have been synthesized from the Diels–Alder (DA) reaction of diene 1,8-dichloroanthracene 2, with the dienophiles; acrylonitrile 3, 1-cynavinyl acetate 4, and phenyl vinyl sulfone 5, individually. The steric effect of dienophile substituents were more favorable toward the anti-isomer formation as deduced from 1H-NMR spectrum. The cheminformatics prediction for (5–7) anti and (5–7) syn was investigated. The in silico anticipated anti-depression activity of the (5–7) anti and (5–7) syn compounds were investigated and compared to maprotiline 9 as reference anti-depressant drug. The study showed that steric interactions play a crucial role in the binding affinity of these compounds to the representative models; 4xnx, 2QJU, and 3GWU. The pharmacokinetic and drug-like properties of (5–7) anti and (5–7) syn exhibited that these compounds could be represented as potential candidates for further development into antidepressant-like agents. Full article
(This article belongs to the Section Applied Biosciences and Bioengineering)
Show Figures

Figure 1

15 pages, 3235 KB  
Article
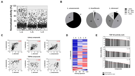
A Multi-Species Phenotypic Screening Assay for Leishmaniasis Drug Discovery Shows That Active Compounds Display a High Degree of Species-Specificity
by Laura M. Alcântara, Thalita C. S. Ferreira, Vanessa Fontana, Eric Chatelain, Carolina B. Moraes and Lucio H. Freitas-Junior
Molecules 2020, 25(11), 2551; https://doi.org/10.3390/molecules25112551 - 30 May 2020
Cited by 19 | Viewed by 4714
Abstract
High genetic and phenotypic variability between Leishmania species and strains within species make the development of broad-spectrum antileishmanial drugs challenging. Thus, screening panels consisting of several diverse Leishmania species can be useful in enabling compound prioritization based on their spectrum of activity. In [...] Read more.
High genetic and phenotypic variability between Leishmania species and strains within species make the development of broad-spectrum antileishmanial drugs challenging. Thus, screening panels consisting of several diverse Leishmania species can be useful in enabling compound prioritization based on their spectrum of activity. In this study, a robust and reproducible high content assay was developed, and 1280 small molecules were simultaneously screened against clinically relevant cutaneous and visceral species: L. amazonensis, L. braziliensis, and L. donovani. The assay is based on THP-1 macrophages infected with stationary phase promastigotes and posterior evaluation of both compound antileishmanial activity and host cell toxicity. The profile of compound activity was species-specific, and out of 51 active compounds, only 14 presented broad-spectrum activity against the three species, with activities ranging from 52% to 100%. Notably, the compounds CB1954, Clomipramine, Maprotiline, Protriptyline, and ML-9 presented pan-leishmanial activity, with efficacy greater than 70%. The results highlight the reduced number of compound classes with pan-leishmanial activity that might be available from diversity libraries, emphasizing the need to screen active compounds against a panel of species and strains. The assay reported here can be adapted to virtually any Leishmania species without the need for genetic modification of parasites, providing the basis for the discovery of broad spectrum anti-leishmanial agents. Full article
(This article belongs to the Section Medicinal Chemistry)
Show Figures

Graphical abstract

58 pages, 10961 KB  
Article
Design, Synthesis and Biochemical Evaluation of Novel Ethanoanthracenes and Related Compounds to Target Burkitt’s Lymphoma
by Andrew J. Byrne, Sandra A. Bright, James P. McKeown, John E. O’Brien, Brendan Twamley, Darren Fayne, D. Clive Williams and Mary J. Meegan
Pharmaceuticals 2020, 13(1), 16; https://doi.org/10.3390/ph13010016 - 17 Jan 2020
Cited by 9 | Viewed by 7081
Abstract
Lymphomas (cancers of the lymphatic system) account for 12% of malignant diseases worldwide. Burkitt’s lymphoma (BL) is a rare form of non-Hodgkin’s lymphoma in which the cancer starts in the immune B-cells. We report the synthesis and preliminary studies on the antiproliferative activity [...] Read more.
Lymphomas (cancers of the lymphatic system) account for 12% of malignant diseases worldwide. Burkitt’s lymphoma (BL) is a rare form of non-Hodgkin’s lymphoma in which the cancer starts in the immune B-cells. We report the synthesis and preliminary studies on the antiproliferative activity of a library of 9,10-dihydro-9,10-ethanoanthracene based compounds structurally related to the antidepressant drug maprotiline against BL cell lines MUTU-1 and DG-75. Structural modifications were achieved by Diels-Alder reaction of the core 9-(2-nitrovinyl)anthracene with number of dienophiles including maleic anhydride, maleimides, acrylonitrile and benzyne. The antiproliferative activity of these compounds was evaluated in BL cell lines EBV MUTU-1 and EBV+ DG-75 (chemoresistant). The most potent compounds 13j, 15, 16a, 16b, 16c, 16d and 19a displayed IC50 values in the range 0.17–0.38 μM against the BL cell line EBV MUTU-1 and IC50 values in the range 0.45–0.78 μM against the chemoresistant BL cell line EBV+ DG-75. Compounds 15, 16b and 16c demonstrated potent ROS dependent apoptotic effects on the BL cell lines which were superior to the control drug taxol and showed minimal cytotoxicity to peripheral blood mononuclear cells (PBMCs). The results suggest that this class of compounds merits further investigation as antiproliferative agents for BL. Full article
Show Figures

Graphical abstract

6 pages, 443 KB  
Communication
Synthesis of Chlorinated Tetracyclic Compounds and Testing for Their Potential Antidepressant Effect in Mice
by Usama Karama, Mujeeb A. Sultan, Abdulrahman I. Almansour and Kamal Eldin El-Taher
Molecules 2016, 21(1), 61; https://doi.org/10.3390/molecules21010061 - 5 Jan 2016
Cited by 10 | Viewed by 5602
Abstract
The synthesis of the tetracyclic compounds 1-(4,5-dichloro-9,10-dihydro-9,10-ethanoanthracen-11-yl)-N-methylmethanamine (5) and 1-(1,8-dichloro-9,10-dihydro-9,10-ethanoanthracen-11-yl)-N-methylmethanamine (6) as a homologue of the anxiolytic and antidepressant drugs benzoctamine and maprotiline were described. The key intermediate aldehydes (3) and (4 [...] Read more.
The synthesis of the tetracyclic compounds 1-(4,5-dichloro-9,10-dihydro-9,10-ethanoanthracen-11-yl)-N-methylmethanamine (5) and 1-(1,8-dichloro-9,10-dihydro-9,10-ethanoanthracen-11-yl)-N-methylmethanamine (6) as a homologue of the anxiolytic and antidepressant drugs benzoctamine and maprotiline were described. The key intermediate aldehydes (3) and (4) were successfully synthesized via a [4 + 2] cycloaddition between acrolein and 1,8-dichloroanthracene. The synthesized compounds were investigated for antidepressant activity using the forced swimming test. Compounds (5), (6) and (3) showed significant reduction in the mice immobility indicating significant antidepressant effects. These compounds significantly reduced the immobility times at a dose 80 mg/kg by 84.0%, 86.7% and 71.1% respectively. Full article
(This article belongs to the Section Organic Chemistry)
Show Figures

Figure 1

46 pages, 365 KB  
Review
Neuroprotective Effects of Psychotropic Drugs in Huntington’s Disease
by Edward C. Lauterbach
Int. J. Mol. Sci. 2013, 14(11), 22558-22603; https://doi.org/10.3390/ijms141122558 - 15 Nov 2013
Cited by 51 | Viewed by 13247
Abstract
Psychotropics (antipsychotics, mood stabilizers, antidepressants, anxiolytics, etc.) are commonly prescribed to treat Huntington’s disease (HD). In HD preclinical models, while no psychotropic has convincingly affected huntingtin gene, HD modifying gene, or huntingtin protein expression, psychotropic neuroprotective effects include upregulated huntingtin autophagy (lithium), [...] Read more.
Psychotropics (antipsychotics, mood stabilizers, antidepressants, anxiolytics, etc.) are commonly prescribed to treat Huntington’s disease (HD). In HD preclinical models, while no psychotropic has convincingly affected huntingtin gene, HD modifying gene, or huntingtin protein expression, psychotropic neuroprotective effects include upregulated huntingtin autophagy (lithium), histone acetylation (lithium, valproate, lamotrigine), miR-222 (lithium-plus-valproate), mitochondrial protection (haloperidol, trifluoperazine, imipramine, desipramine, nortriptyline, maprotiline, trazodone, sertraline, venlafaxine, melatonin), neurogenesis (lithium, valproate, fluoxetine, sertraline), and BDNF (lithium, valproate, sertraline) and downregulated AP-1 DNA binding (lithium), p53 (lithium), huntingtin aggregation (antipsychotics, lithium), and apoptosis (trifluoperazine, loxapine, lithium, desipramine, nortriptyline, maprotiline, cyproheptadine, melatonin). In HD live mouse models, delayed disease onset (nortriptyline, melatonin), striatal preservation (haloperidol, tetrabenazine, lithium, sertraline), memory preservation (imipramine, trazodone, fluoxetine, sertraline, venlafaxine), motor improvement (tetrabenazine, lithium, valproate, imipramine, nortriptyline, trazodone, sertraline, venlafaxine), and extended survival (lithium, valproate, sertraline, melatonin) have been documented. Upregulated CREB binding protein (CBP; valproate, dextromethorphan) and downregulated histone deacetylase (HDAC; valproate) await demonstration in HD models. Most preclinical findings await replication and their limitations are reviewed. The most promising findings involve replicated striatal neuroprotection and phenotypic disease modification in transgenic mice for tetrabenazine and for sertraline. Clinical data consist of an uncontrolled lithium case series (n = 3) suggesting non-progression and a primarily negative double-blind, placebo-controlled clinical trial of lamotrigine. Full article
(This article belongs to the Special Issue Neuroprotective Strategies 2014)
Back to TopTop