Sign in to use this feature.

Years

Between: -

Subjects

remove_circle_outline
remove_circle_outline
remove_circle_outline
remove_circle_outline
remove_circle_outline
remove_circle_outline
remove_circle_outline
remove_circle_outline
remove_circle_outline

Journals

Article Types

Countries / Regions

Search Results (25)

Search Parameters:
Keywords = lumbago

Order results
Result details
Results per page
Select all
Export citation of selected articles as:
15 pages, 5188 KB  
Article
Ultrasound-Guided Regional Anesthesia as Primary Analgesic Management in the Orthopedic-Surgical Emergency Department of an Affiliated Hospital: A Retrospective Analysis over a 6-Year Period
by Eckehart Schöll, Mark Ulrich Gerbershagen, Andreas Marc Müller and Rainer Jürgen Litz
Medicina 2025, 61(11), 2006; https://doi.org/10.3390/medicina61112006 - 10 Nov 2025
Viewed by 885
Abstract
Background and Objectives: Ultrasound (US)-guided peripheral regional anesthesia (pRA) is gaining increasing importance in emergency medicine as an effective, low-ridsk alternative to general anesthesia (GA), procedural sedation (PS), or opioid therapy. By enabling rapid, direct pain management in the emergency department (ED), [...] Read more.
Background and Objectives: Ultrasound (US)-guided peripheral regional anesthesia (pRA) is gaining increasing importance in emergency medicine as an effective, low-ridsk alternative to general anesthesia (GA), procedural sedation (PS), or opioid therapy. By enabling rapid, direct pain management in the emergency department (ED), pRA can help preserve scarce surgical and anesthetic resources and, in some cases, avoid inpatient admissions. The aim of this study was to analyze the indications, techniques, and clinical impact of pRA in the orthopedic-focused ED of an affiliated hospital. Materials and Methods: All pRA and PS procedures performed over a six-year period were retrospectively reviewed among 35,443 orthopedic-trauma emergency patients. pRA was carried out under US guidance with standardized monitoring. Diagnoses, block techniques, effectiveness, and complications were analyzed descriptively. Results: A total of 1292 patients (3.7%) underwent either pRA (n = 1117; 3.2%) or PS (n = 175; 0.5%). pRA was performed in 22% of cases for interventions such as reductions or extensive wound management. In 78%, pRA was applied for analgesia, for example, in the diagnostic work-up and treatment of non-immediately operable fractures, lumbago, or arthralgia. The most common pRA techniques were brachial plexus blocks (54%) and femoral nerve blocks (25%). Fascial plane blocks (6.1%) and paravertebral blocks (1.5%) were rarely used. PS was performed in 175 of 1292 patients (13%), although pRA would have been feasible in 159 of these cases. No complications of pRA were observed, and GA could routinely be avoided. Conclusions: US-guided pRA proved to be an effective and safe alternative to PS, GA, or systemic analgesia for selected indications, allowing immediate treatment without the need for operative capacities. To ensure safe application, these techniques should be an integral part of the training curriculum for ED personnel. Full article
(This article belongs to the Special Issue Advanced Clinical Approaches in Perioperative Pain Management)
Show Figures

Figure 1

14 pages, 3643 KB  
Case Report
Giant Bilateral Iliopsoas Abscesses, Secondary to Pott’s Disease: Challenging Diagnostic–Therapeutic Protocol Management (Modern and Innovative Open Approach Technique Through J.L. Petit Triangle)—A Case Report and Literature Review
by Mihaela D. Pîrvu, Cristian C. Popa, Iulian Lupu, Cătălin N. Grasa, Anca T. Gheorghe and Vasile Sârbu
Diagnostics 2025, 15(19), 2506; https://doi.org/10.3390/diagnostics15192506 - 2 Oct 2025
Viewed by 1090
Abstract
Background and Clinical Significance: Iliopsoas abscess has recently become a condition quite frequently present in our practice, arising through hematogenous or lymphatic dissemination (primary), or secondary to trauma or infectious–inflammatory vertebral, renal, or gastrointestinal diseases. It is often diagnosed with difficulty, due to [...] Read more.
Background and Clinical Significance: Iliopsoas abscess has recently become a condition quite frequently present in our practice, arising through hematogenous or lymphatic dissemination (primary), or secondary to trauma or infectious–inflammatory vertebral, renal, or gastrointestinal diseases. It is often diagnosed with difficulty, due to the insidious and rather atypical symptomatology. The simultaneous relevance to neurosurgery, orthopedics, urology, rheumatology, and of course surgery, makes the iliopsoas abscess a real challenge in diagnosis and treatment for any of us, as well as collaboration between specialties. Case Presentation: The aim of this paper is to illustrate all this through a rare clinical case of vertebral tuberculosis, with giant abscesses of bilateral iliopsoas and comparison with data from the literature, through a review. Conclusions: The problems were related to the clinical–paraclinical, etiological diagnosis, surgical strategy, technique and tactics, surgical approach, treatment and immediate, and both long-term postoperative management. The ultimate goal is to reduce morbidity and mortality secondary to this often-disabling condition. Full article
(This article belongs to the Special Issue Abdominal Diseases: Diagnosis, Treatment and Management)
Show Figures

Figure 1

17 pages, 12841 KB  
Article
Feasibility of a Novel Movement Preference Approach to Classify Case Complexity for Adults with Non-Specific Chronic Low Back Pain
by Boon Chong Kwok, Justin Xuan Li Lim and Pui Wah Kong
Appl. Sci. 2024, 14(19), 8616; https://doi.org/10.3390/app14198616 - 24 Sep 2024
Cited by 1 | Viewed by 1518
Abstract
The non-specific nature of low back pain (LBP) poses challenges in its diagnosis and clinical management. Classifying case complexity with an exercise method may help overcome these challenges. The present study proposed a movement-based classification system based on Dance Medicine Australia (DMA) Clinical [...] Read more.
The non-specific nature of low back pain (LBP) poses challenges in its diagnosis and clinical management. Classifying case complexity with an exercise method may help overcome these challenges. The present study proposed a movement-based classification system based on Dance Medicine Australia (DMA) Clinical Pilates for patients with non-specific chronic LBP. To test the feasibility of the proposed system, 40 adults with non-specific chronic LBP were assessed on their movement preference (i.e., movement directions that can relieve pain or are pain-free) through the DMA Clinical Pilates method. The movement preferences could be a combination of each of the following movement directions: (1) flexion or extension, (2) left or right lateral flexion and/or (3) left or right rotation. For cases that had central or bilateral pain, the number of movement preferences identified was used to guide the classification. Using the proposed system, all 40 (100%) LBP cases were successfully classified into basic (n = 8, 20%), intermediate (n = 17, 42.5%), advanced (n = 8, 20%) or expert (n = 7, 17.5%) levels of complexity. In conclusion, this study has demonstrated that the proposed movement-based classification system was a feasible method for classifying case complexity in adults with non-specific chronic LBP. Future clinical intervention studies are needed to confirm if this classification system can enhance therapeutic outcomes in patients. Full article
Show Figures

Figure 1

13 pages, 1508 KB  
Article
Identifying the Problem Side with Single-Leg Squat and Hamstrings Flexibility for Non-Specific Chronic Low Back Pain
by Boon Chong Kwok, Helen Elizabeth Smith and Pui Wah Kong
Medicina 2024, 60(9), 1428; https://doi.org/10.3390/medicina60091428 - 1 Sep 2024
Cited by 3 | Viewed by 2959
Abstract
Background and Objectives: In patients with non-specific chronic low back pain (LBP), their pain and problem sides can differ. Clinical Pilates assessment provides an approach to identify the problem side, but this approach requires experience and can be subjective. This study aimed [...] Read more.
Background and Objectives: In patients with non-specific chronic low back pain (LBP), their pain and problem sides can differ. Clinical Pilates assessment provides an approach to identify the problem side, but this approach requires experience and can be subjective. This study aimed to investigate if objective measures of single-leg squat postural control and hamstrings flexibility could identify the problem side in adults with non-specific chronic LBP. Materials and Methods: Forty adults with non-specific chronic LBP were tested on single-leg squat postural control and hamstrings flexibility. The problem side of participants was assessed with the Clinical Pilates method. Paired t-tests were used to compare the postural sway parameters of the single-leg squat and hamstrings flexibility between the problem and non-problem sides. Cohen’s kappa was then used to assess the agreement of postural sway and flexibility measures with the Clinical Pilates method. Results: The problem side showed smaller vertical force variance, larger sway path distances, lower peak vertical force, smaller terminal knee flexion angle, longer time to complete the five single-leg squats, and tighter hamstrings as compared to the non-problem side. However, only the overall and anteroposterior sway path distances, terminal knee flexion angle, total squat duration, and hamstrings flexibility yielded moderate to strong agreement with the Clinical Pilates method. Conclusions: Single-leg squat postural sway parameters and hamstrings flexibility can objectively identify the problem side in adults with non-specific chronic LBP. Full article
(This article belongs to the Topic New Advances in Musculoskeletal Disorders)
Show Figures

Figure 1

9 pages, 854 KB  
Technical Note
Association between the Thickness of Lumbar Subcutaneous Fat Tissue and the Presence of Hernias in Adults with Persistent, Non-Traumatic Low Back Pain
by Jorge Adolfo Poot-Franco, Anuar Mena-Balan, Adrian Perez-Navarrete, Osvaldo Huchim, Hugo Azcorra-Perez and Nina Mendez-Dominguez
Tomography 2024, 10(2), 277-285; https://doi.org/10.3390/tomography10020022 - 13 Feb 2024
Cited by 1 | Viewed by 3654
Abstract
We aimed to analyze the association between the average lumbar subcutaneous fat tissue thickness (LSFTT) at each intervertebral level and the presence of hernias in patients with low back pain from an insurance network hospital in Mexico. This observational prospective study included 174 [...] Read more.
We aimed to analyze the association between the average lumbar subcutaneous fat tissue thickness (LSFTT) at each intervertebral level and the presence of hernias in patients with low back pain from an insurance network hospital in Mexico. This observational prospective study included 174 patients with non-traumatic lumbago who underwent magnetic resonance imaging with a 1.5T resonator. Two independent radiologists made the diagnosis, and a third specialist provided a quality vote when needed. The sample size was calculated with a 95% confidence interval using random order selection. Anonymized secondary information was used. Percentages and means with confidence intervals were tabulated. The area under the curve, specificity, and sensitivity of LSFTT were calculated. A regression analysis was performed to analyze the presence of hernias with LSFTT using each intervertebral level as a predictor. The odds of herniation at any intervertebral level increased directly with LSFTT. The average LSFTT predicted the overall presence of hernias; however, the LSFTT at each intervertebral level better predicted hernias for each intervertebral space. The area under the curve for LSFTT in predicting hernias was 68%. In conclusion, the average LSFTT was associated with the overall presence of hernias; patients with more hernias had higher LSFTT values. Full article
Show Figures

Figure 1

14 pages, 1335 KB  
Article
Clinical Predictors of Monkeypox Diagnosis: A Case-Control Study in a Nonendemic Region during the 2022 Outbreak
by Alberto Kousuke De la Herrán-Arita, Cuitláhuac González-Galindo, Gerardo Kenny Inzunza-Leyva, Marco Antonio Valdez-Flores, Claudia Desiree Norzagaray-Valenzuela, Alejandro Camacho-Zamora, José Candelario Batiz-Beltrán, Francisco Javier Urrea-Ramírez, Alejandra Romero-Utrilla, Carla Angulo-Rojo, Alma Marlene Guadrón-Llanos, Verónica Judith Picos-Cárdenas, Josué Camberos-Barraza, Ángel Radamés Rábago-Monzón and Juan Fidel Osuna-Ramos
Microorganisms 2023, 11(9), 2287; https://doi.org/10.3390/microorganisms11092287 - 11 Sep 2023
Cited by 5 | Viewed by 4004
Abstract
Monkeypox (Mpox) is an emerging zoonotic disease with the potential for severe complications. Early identification and diagnosis are essential to prompt treatment, control its spread, and reduce the risk of human-to-human transmission. This study aimed to develop a clinical diagnostic tool and describe [...] Read more.
Monkeypox (Mpox) is an emerging zoonotic disease with the potential for severe complications. Early identification and diagnosis are essential to prompt treatment, control its spread, and reduce the risk of human-to-human transmission. This study aimed to develop a clinical diagnostic tool and describe the clinical and sociodemographic features of 19 PCR-confirmed Mpox cases during an outbreak in a nonendemic region of northwestern Mexico. The median age of patients was 35 years, and most were male. Mpox-positive patients commonly reported symptoms such as fever, lumbago, and asthenia, in addition to experiencing painful ulcers and a high frequency of HIV infection among people living with HIV (PLWH). Two diagnostic models using logistic regression were devised, with the best model exhibiting a prediction accuracy of 0.92 (95% CI: 0.8–1), a sensitivity of 0.86, and a specificity of 0.93. The high predictive values and accuracy of the top-performing model highlight its potential to significantly improve early Mpox diagnosis and treatment in clinical settings, aiding in the control of future outbreaks. Full article
(This article belongs to the Special Issue Monkeypox—Current Knowledge and Future Perspectives)
Show Figures

Figure 1

16 pages, 3804 KB  
Article
Anti-Adipogenic Activity of Secondary Metabolites Isolated from Smilax sieboldii Miq. on 3T3-L1 Adipocytes
by Yeon Woo Jung, Jung A Lee, Ji Eun Lee, Hanna Cha, Yun-Hyeok Choi, Wonsik Jeong, Chun Whan Choi, Joa Sub Oh, Eun-Kyung Ahn and Seong Su Hong
Int. J. Mol. Sci. 2023, 24(10), 8866; https://doi.org/10.3390/ijms24108866 - 16 May 2023
Cited by 5 | Viewed by 3507
Abstract
Smilax sieboldii, a climbing tree belonging to Smilacaceae, has been used in traditional oriental medicine for treating arthritis, tumors, leprosy, psoriasis, and lumbago. To evaluate the anti-obesity effects of S. sieboldii (Smilacaceae), we screened methylene chloride (CH2Cl2), ethyl [...] Read more.
Smilax sieboldii, a climbing tree belonging to Smilacaceae, has been used in traditional oriental medicine for treating arthritis, tumors, leprosy, psoriasis, and lumbago. To evaluate the anti-obesity effects of S. sieboldii (Smilacaceae), we screened methylene chloride (CH2Cl2), ethyl acetate (EtOAc), aqueous-saturated n-butanol, and ethanol (EtOH) extracts of the whole plant at various concentrations to inhibit adipogenesis in adipocytes. The 3T3-L1 cell line with Oil red O staining with the help of fluorometry was used as an indicator of anti-obesity activity. Bioactivity-guided fractionation of the EtOH extract and subsequent phytochemical investigation of the active CH2Cl2- and EtOAc-soluble fractions resulted in the isolation of 19 secondary metabolites (119), including a new α-hydroxy acid derivative (16) and two new lanostane-type triterpenoids (17 and 18). The structures of these compounds were characterized using various spectroscopic methods. All the isolated compounds were screened for adipogenesis inhibition at a concentration of 100 μM. Of these, compounds 1, 2, 49, 15, and 19 significantly reduced fat accumulation in 3T3-L1 adipocytes, especially compounds 4, 7, 9, and 19, showing 37.05 ± 0.95, 8.60 ± 0.41 15.82 ± 1.23, and 17.73 ± 1.28% lipid content, respectively, at a concentration of 100 μM. These findings provide experimental evidence that isolates from S. sieboldii extracts exert beneficial effects regarding the regulation of adipocyte differentiation. Full article
(This article belongs to the Special Issue New Insights in Natural Bioactive Compounds 2.0)
Show Figures

Figure 1

8 pages, 1481 KB  
Article
First Clinical Report of the Intraoperative Macro- and Micro-Photodiagnosis and Photodynamic Therapy Using Talaporfin Sodium for a Patient with Disseminated Lumbar Medulloblastoma
by Jiro Akimoto, Shinjiro Fukami, Kenta Nagai and Michihiro Kohno
J. Clin. Med. 2023, 12(2), 432; https://doi.org/10.3390/jcm12020432 - 5 Jan 2023
Cited by 4 | Viewed by 2480
Abstract
Photodiagnosis (PD) and photodynamic therapy (PDT) using the second-generation photosensitizer talaporfin sodium together with an exciting laser for primary intracranial malignant tumors is well recognized in Japan, and many medical institutions are introducing this new therapeutic option. In particular, intraoperative PDT using talaporfin [...] Read more.
Photodiagnosis (PD) and photodynamic therapy (PDT) using the second-generation photosensitizer talaporfin sodium together with an exciting laser for primary intracranial malignant tumors is well recognized in Japan, and many medical institutions are introducing this new therapeutic option. In particular, intraoperative PDT using talaporfin sodium for infiltrating tumor cells in the cavity walls after the resection of malignant glioma is now covered by health insurance after receiving governmental approvement, and this method has been recommended in therapeutic guidelines for primary malignant brain tumors in Japan. On the other hand, experimental and clinical studies on the development of novel therapeutic strategies for malignant spinal cord tumors have not been reported to date, although their histological features are almost identical to those of intracranial malignant tumors. Therefore, the clinical outcomes of malignant spinal cord tumors have been less favorable than those of malignant brain tumors. In this report, we performed the PD and PDT using talaporfin sodium on a patient with a metastatic lumbar lesion that was detected on magnetic resonance image (MRI) 50 months after the resection of cerebellar medulloblastoma who presented with lumbago and sciatica. We were able to detect the target lesion in the conus medullaris using a surgical microscope, and detected the disseminated medulloblastoma cells floating in the cerebrospinal fluid using a compact fluorescence microscope. Furthermore, we performed PDT to the resected lumbar lesion with the adjuvant platinum-based chemotherapy, and the patient survived a meaningful life for more than 2 years after the lumbar surgery. This report describes the first case of a human patient in whom the efficacy of PD and PDT was demonstrated for a malignant spinal cord tumor. Full article
Show Figures

Figure 1

20 pages, 7256 KB  
Systematic Review
Association of Low Back Pain with Shift Work: A Meta-Analysis
by Ho-Ming Chen, Po-Yao Huang, Hung-Yi Chuang, Chao-Ling Wang, Chen-Cheng Yang, Peng-Ju Huang and Chi-Kung Ho
Int. J. Environ. Res. Public Health 2023, 20(2), 918; https://doi.org/10.3390/ijerph20020918 - 4 Jan 2023
Cited by 10 | Viewed by 4951
Abstract
Shift work (SW) is the main working schedule worldwide, and it may cause sleep disorders, breast cancer, and cardiovascular disease. Low back pain (LBP) is a common problem in the workplace; however, the association between LBP and SW remains unclear. Therefore, we conducted [...] Read more.
Shift work (SW) is the main working schedule worldwide, and it may cause sleep disorders, breast cancer, and cardiovascular disease. Low back pain (LBP) is a common problem in the workplace; however, the association between LBP and SW remains unclear. Therefore, we conducted a meta-analysis to determine the association between SW and LBP. This study was conducted in accordance with the Preferred Reporting Items for Systematic Reviews and Meta-Analyses guidelines. The PubMed, Embase, and Web of Science databases using a set of associated keywords were queried. The inclusion criteria were as follows: (1) adult employees hired by a company or organization; (2) SW exposure; and (3) the outcome of LBP according to examination or assessment. A total of 40 studies were included that met the inclusion criteria for the meta-analysis. SW was significantly associated with LBP (odds ratio [OR]: 1.31, 95% confidence interval [CI]: 1.18–1.47, p < 0.00001). Furthermore, it was observed that LBP was significantly associated with night shift (NS) (OR: 1.49, 95% CI: 1.24–1.82, p < 0.0001) but not with rotating shift (RS) (OR: 0.96, 95% CI: 0.76–1.22, p = 0.49). Moreover, LBP was significantly associated with SW in health care workers (HCWs) (OR: 1.40, 95% CI: 1.20–1.63, p < 0.0001) but not in non-HCWs (OR: 1.19, 95% CI: 0.94–1.50, p = 0.14). SW was significantly associated with LBP. Furthermore, the subgroup analysis showed that NS, but not RS, was associated with LBP. Compared with SW in non-HCWs, SW in HCWs was significantly associated with LBP. Full article
(This article belongs to the Special Issue Second Edition: Low Back Pain (LBP))
Show Figures

Figure 1

23 pages, 7271 KB  
Article
A Novel Antithrombocytopenia Agent, Rhizoma cibotii, Promotes Megakaryopoiesis and Thrombopoiesis through the PI3K/AKT, MEK/ERK, and JAK2/STAT3 Signaling Pathways
by Wang Chen, Linjie Zhu, Long Wang, Jing Zeng, Min Wen, Xiyan Xu, LiLe Zou, Feihong Huang, Qianqian Huang, Dalian Qin, Qibing Mei, Jing Yang, Qiaozhi Wang and Jianming Wu
Int. J. Mol. Sci. 2022, 23(22), 14060; https://doi.org/10.3390/ijms232214060 - 14 Nov 2022
Cited by 9 | Viewed by 3342
Abstract
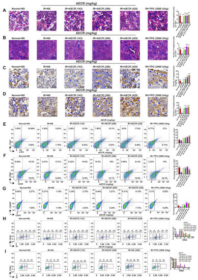
Background: Cibotii rhizoma (CR) is a famous traditional Chinese medicine (TCM) used to treat bleeding, rheumatism, lumbago, etc. However, its therapeutic effects and mechanism against thrombocytopenia are still unknown so far. In the study, we investigated the effects of aqueous extracts of Cibotii [...] Read more.
Background: Cibotii rhizoma (CR) is a famous traditional Chinese medicine (TCM) used to treat bleeding, rheumatism, lumbago, etc. However, its therapeutic effects and mechanism against thrombocytopenia are still unknown so far. In the study, we investigated the effects of aqueous extracts of Cibotii rhizoma (AECRs) against thrombocytopenia and its molecular mechanism.Methods: Giemsa staining, phalloidin staining, and flow cytometry were performed to measure the effect of AECRs on the megakaryocyte differentiation in K562 and Meg-01 cells. A radiation-induced thrombocytopenia mouse model was constructed to assess the therapeutic actions of AECRs on thrombocytopenia. Network pharmacology and experimental verification were carried out to clarify its mechanism against thrombocytopenia. Results: AECRs promoted megakaryocyte differentiation in K562 and Meg-01 cells and accelerated platelet recovery and megakaryopoiesis with no systemic toxicity in radiation-induced thrombocytopenia mice. The PI3K/AKT, MEK/ERK, and JAK2/STAT3 signaling pathways contributed to AECR-induced megakaryocyte differentiation. The suppression of the above signaling pathways by their inhibitors blocked AERC-induced megakaryocyte differentiation. Conclusions: AECRs can promote megakaryopoiesis and thrombopoiesis through activating PI3K/AKT, MEK/ERK, and JAK2/STAT3 signaling pathways, which has the potential to treat radiation-induced thrombocytopenia in the clinic. Full article
(This article belongs to the Section Molecular Pharmacology)
Show Figures

Figure 1

16 pages, 1019 KB  
Article
A Systematic Method for the Identification of Aporphine Alkaloid Constituents in Sabia schumanniana Diels Using UHPLC-Q-Exactive Orbitrap/Mass Spectrometry
by Shuai E, Zi-Chao Shang, Shi-han Qin, Kai-lin Li, Yan-nan Liu, Ji-Li Wu, Fang Yan and Wei Cai
Molecules 2022, 27(21), 7643; https://doi.org/10.3390/molecules27217643 - 7 Nov 2022
Cited by 8 | Viewed by 2962
Abstract
Sabia schumanniana Diels (SSD) is a plant whose stems are used in traditional folk medicine for the treatment of lumbago and arthralgia. Previous studies have revealed chemical constituents of SSD, including triterpenoids and aporphine alkaloids. Aporphine alkaloids contain a variety of active components, [...] Read more.
Sabia schumanniana Diels (SSD) is a plant whose stems are used in traditional folk medicine for the treatment of lumbago and arthralgia. Previous studies have revealed chemical constituents of SSD, including triterpenoids and aporphine alkaloids. Aporphine alkaloids contain a variety of active components, which might facilitate the effective treatment of lumbago and arthralgia. However, only 5-oxoaporphine (fuseine) has been discovered in SSD to date. In this study, we sought to systematically identify the aporphine alkaloids in SSD. We established a fast and reliable method for the detection and identification of these aporphine alkaloids based on ultra-high-performance liquid chromatography (UHPLC)-Q-Exactive-Orbitrap/mass spectrometry combined with parallel reaction monitoring (PRM). We separated all of the analyzed samples using a Thermo Scientific Hypersil GOLD™ aQ C18 column (100 mm × 2.1 mm, 1.9 μm). Finally, we identified a total of 70 compounds by using data such as retention times and diagnostic ions. No fewer than 69 of these SSD aporphine alkaloids have been reported here for the first time. These findings may assist in future studies concerning this plant and will ultimately contribute to the research and development of new drugs. Full article
Show Figures

Figure 1

16 pages, 687 KB  
Article
Analysis of IoT-Related Ergonomics-Based Healthcare Issues Using Analytic Hierarchy Process Methodology
by Hemant K. Upadhyay, Sapna Juneja, Ghulam Muhammad, Ali Nauman and Nancy Awadallah Awad
Sensors 2022, 22(21), 8232; https://doi.org/10.3390/s22218232 - 27 Oct 2022
Cited by 16 | Viewed by 4043
Abstract
The objective of the present work is for assessing ergonomics-based IoT (Internet of Things) related healthcare issues with the use of a popular multi-criteria decision-making technique named the analytic hierarchy process (AHP). Multiple criteria decision making (MCDM) is a technique that combines alternative [...] Read more.
The objective of the present work is for assessing ergonomics-based IoT (Internet of Things) related healthcare issues with the use of a popular multi-criteria decision-making technique named the analytic hierarchy process (AHP). Multiple criteria decision making (MCDM) is a technique that combines alternative performance across numerous contradicting, qualitative, and/or quantitative criteria, resulting in a solution requiring a consensus. The AHP is a flexible strategy for organizing and simplifying complex MCDM concerns by disassembling a compound decision problem into an ordered array of relational decision components (evaluation criteria, sub-criteria, and substitutions). A total of twelve IoT-related ergonomics-based healthcare issues have been recognized as Lumbago (lower backache), Cervicalgia (neck ache), shoulder pain; digital eye strain, hearing impairment, carpal tunnel syndrome; distress, exhaustion, depression; obesity, high blood pressure, hyperglycemia. “Distress” has proven itself the most critical IoT-related ergonomics-based healthcare issue, followed by obesity, depression, and exhaustion. These IoT-related ergonomics-based healthcare issues in four categories (excruciating issues, eye-ear-nerve issues, psychosocial issues, and persistent issues) have been compared and ranked. Based on calculated mathematical values, “psychosocial issues” have been ranked in the first position followed by “persistent issues” and “eye-ear-nerve issues”. In several industrial systems, the results may be of vital importance for increasing the efficiency of human force, particularly a human–computer interface for prolonged hours. Full article
(This article belongs to the Special Issue Advanced Technologies in Sensor Networks and Internet of Things)
Show Figures

Figure 1

15 pages, 809 KB  
Review
Antibacterial, Antifungal, Antiviral, and Antiparasitic Activities of Peganum harmala and Its Ingredients: A Review
by Zihao Zhu, Shujuan Zhao and Changhong Wang
Molecules 2022, 27(13), 4161; https://doi.org/10.3390/molecules27134161 - 29 Jun 2022
Cited by 32 | Viewed by 10159
Abstract
Infectious diseases have always been the number one enemy threatening health and well-being. With increasing numbers of infectious diseases, growing resistance of pathogens, and declining roles of antibiotics in the treatment of infectious diseases, it is becoming increasingly difficult to treat new infectious [...] Read more.
Infectious diseases have always been the number one enemy threatening health and well-being. With increasing numbers of infectious diseases, growing resistance of pathogens, and declining roles of antibiotics in the treatment of infectious diseases, it is becoming increasingly difficult to treat new infectious diseases, and there is an urgent need to develop new antibiotics to change the situation. Natural products tend to exhibit many special biological properties. The genus Peganum (Zygophyllaceae) has been used, for a long time, to treat cough, asthma, lumbago, hypertension, diabetes, and Alzheimer’s disease. Over the past two decades, a growing number of studies have shown that components from Peganum harmala Linn and its derivatives can inhibit a variety of microorganisms by inducing the accumulation of ROS in microorganisms, damaging cell membranes, thickening cell walls, disturbing cytoplasm, and interfering with DNA synthesis. In this paper, we provide a review on the antibacterial, antifungal, antiviral, and antiparasitic activities of P. harmala, with a view to contribute to research on utilizing P. harmala for medicinal applicaitons and to provide a reference in the field of antimicrobial and a basis for the development of natural antimicrobial agents for the treatment of infectious diseases. Full article
Show Figures

Figure 1

49 pages, 11466 KB  
Review
Phytoconstituents and Pharmacological Activities of Indian Camphorweed (Pluchea indica): A Multi-Potential Medicinal Plant of Nutritional and Ethnomedicinal Importance
by Sabrin R. M. Ibrahim, Alaa A. Bagalagel, Reem M. Diri, Ahmad O. Noor, Hussain T. Bakhsh and Gamal A. Mohamed
Molecules 2022, 27(8), 2383; https://doi.org/10.3390/molecules27082383 - 7 Apr 2022
Cited by 19 | Viewed by 7015
Abstract
Pluchea indica (L.) Less. (Asteraceae) commonly known as Indian camphorweed, pluchea, or marsh fleabane has gained great importance in various traditional medicines for its nutritional and medicinal benefits. It is utilized to cure several illnesses such as lumbago, kidney stones, leucorrhea, inflammation, gangrenous [...] Read more.
Pluchea indica (L.) Less. (Asteraceae) commonly known as Indian camphorweed, pluchea, or marsh fleabane has gained great importance in various traditional medicines for its nutritional and medicinal benefits. It is utilized to cure several illnesses such as lumbago, kidney stones, leucorrhea, inflammation, gangrenous and atonic ulcer, hemorrhoids, dysentery, eye diseases, itchy skin, acid stomach, dysuria, abdominal pain, scabies, fever, sore muscles, dysentery, diabetes, rheumatism, etc. The plant or its leaves in the form of tea are commonly used for treating diabetes and rheumatism. The plant is a rich source of calcium, vitamin C, dietary fiber, and β-carotene. Various biomolecules have been isolated from P. indica, including thiophenes, terpenes, quinic acids, sterols, lignans, phenolics, and flavonoids. The current review reports detailed information about the phytoconstituents and pharmacological relevance of P. indica and the link to its traditional uses. The reported studies validated the efficacy and safety of P. indica, as well as supported its traditional uses for treating various ailments and promoting health and well-being. Thus, this could encourage the development of this plant into a healthy food supplement or medicine for the prevention and treatment of various diseases. However, further studies on the drug interactions, mechanism of action, pharmacokinetics, toxicology, and metabolism, as well as clinical trials, should be carried out. Full article
Show Figures

Figure 1

15 pages, 2572 KB  
Review
The Theoretical Framework of the Clinical Pilates Exercise Method in Managing Non-Specific Chronic Low Back Pain: A Narrative Review
by Boon Chong Kwok, Justin Xuan Li Lim and Pui Wah Kong
Biology 2021, 10(11), 1096; https://doi.org/10.3390/biology10111096 - 25 Oct 2021
Cited by 16 | Viewed by 8329
Abstract
Exercise plays an important role in rehabilitating people with chronic low back pain. Aerobic exercise and resistance training are general exercise strategies to manage chronic low back pain, but these strategies require longer intervention period to achieve clinical outcomes in pain reduction and [...] Read more.
Exercise plays an important role in rehabilitating people with chronic low back pain. Aerobic exercise and resistance training are general exercise strategies to manage chronic low back pain, but these strategies require longer intervention period to achieve clinical outcomes in pain reduction and functional improvements. Directional preference is recognised as an important exercise strategy in managing low back pain. The Clinical Pilates exercise method leverages on the directional preference of an individual to achieve clinical outcomes faster. Clinical Pilates is a hybrid of two of the best exercise interventions for low back pain, which are general Pilates and the McKenzie method. Due to the scarcity of Clinical Pilates literature, a review of its theory and studies was undertaken to provide a structured guide to the technique in managing people with chronic low back pain. Hypothetical algorithms are developed to support translation into clinical practice and future research studies. These algorithms are useful in the management of complex cases involving multiple directional trauma. Although limited, current evidence suggests that the Clinical Pilates exercise method is safe and provides faster functional recovery in the early stage of rehabilitation and similar longer term outcomes as general exercises. Full article
Show Figures

Figure 1

Back to TopTop