Sign in to use this feature.

Years

Between: -

Subjects

remove_circle_outline
remove_circle_outline
remove_circle_outline
remove_circle_outline
remove_circle_outline
remove_circle_outline
remove_circle_outline

Journals

Article Types

Countries / Regions

Search Results (40)

Search Parameters:
Keywords = lithofacies classification

Order results
Result details
Results per page
Select all
Export citation of selected articles as:
27 pages, 15617 KB  
Article
Integrated Lithofacies, Diagenesis, and Fracture Control on Reservoir Quality in Ultra-Deep Tight Sandstones: A Case from the Bashijiqike Formation, Kuqa Depression
by Wendan Song, Zhaohui Xu, Huaimin Xu, Lidong Wang and Yanli Wang
Energies 2025, 18(19), 5067; https://doi.org/10.3390/en18195067 - 23 Sep 2025
Viewed by 350
Abstract
Fractured tight sandstone reservoirs pose challenges for gas development due to low matrix porosity and permeability, complex pore structures, and pervasive fractures. This study focuses on the Bashijiqike Formation in the Keshen Gas Field, Kuqa Depression, aiming to clarify the geological controls on [...] Read more.
Fractured tight sandstone reservoirs pose challenges for gas development due to low matrix porosity and permeability, complex pore structures, and pervasive fractures. This study focuses on the Bashijiqike Formation in the Keshen Gas Field, Kuqa Depression, aiming to clarify the geological controls on reservoir quality. Lithofacies, diagenetic facies, and fracture facies were systematically classified by core analyses, thin sections, scanning electron microscopy (SEM), cathodoluminescence (CL), X-ray diffraction (XRD), grain size analyses, mercury intrusion capillary pressure (MICP), well logs and resistivity imaging logging (FMI). Their impacts on porosity, permeability and gas productivity were quantitatively assessed. A ternary reservoir quality assessment model was established by coupling these three factors. Results show that five lithofacies, four diagenetic facies, and four fracture facies jointly control reservoir performance. The high-energy gravelly sandstone facies exhibit an average porosity of 6.0% and average permeability of 0.066 mD, while the fine-grained sandstone shows poor properties due to compaction and clay content. Unstable component dissolution facies enhance secondary porosity to 6.0% and permeability to 0.093 mD. Reticulate and conjugate fracture patterns correspond to gas production rates two to five times higher than those with single fractures. These findings support targeted reservoir classification and improved development strategies for ultra-deep tight gas reservoirs. Full article
Show Figures

Figure 1

22 pages, 16710 KB  
Article
Carbonate Seismic Facies Analysis in Reservoir Characterization: A Machine Learning Approach with Integration of Reservoir Mineralogy and Porosity
by Papa Owusu, Abdelmoneam Raef and Essam Sharaf
Geosciences 2025, 15(7), 257; https://doi.org/10.3390/geosciences15070257 - 4 Jul 2025
Viewed by 1262
Abstract
Amid increasing interest in enhanced oil recovery and carbon geological sequestration programs, improved static reservoir lithofacies models are emerging as a requirement for well-guided project management. Building reservoir models can leverage seismic attribute clustering for seismic facies mapping. One challenge is that machine [...] Read more.
Amid increasing interest in enhanced oil recovery and carbon geological sequestration programs, improved static reservoir lithofacies models are emerging as a requirement for well-guided project management. Building reservoir models can leverage seismic attribute clustering for seismic facies mapping. One challenge is that machine learning (ML) seismic facies mapping is prone to a wide range of equally possible outcomes when traditional unsupervised ML classification is used. There is a need to constrain ML seismic facies outcomes to limit the predicted seismic facies to those that meet the requirements of geological plausibility for a given depositional setting. To this end, this study utilizes an unsupervised comparative hierarchical and K-means ML classification of the whole 3D seismic data spectrum and a suite of spectral bands to overcome the cluster “facies” number uncertainty in ML data partition algorithms. This comparative ML, which was leveraged with seismic resolution data preconditioning, predicted geologically plausible seismic facies, i.e., seismic facies with spatial continuity, consistent morphology across seismic bands, and two ML algorithms. Furthermore, the variation of seismic facies classes was validated against observed lithofacies at well locations for the Mississippian carbonates of Kansas. The study provides a benchmark for both unsupervised ML seismic facies clustering and an understanding of seismic facies implications for reservoir/saline-aquifer aspects in building reliable static reservoir models. Three-dimensional seismic reflection P-wave data and a suite of well logs and drilling reports constitute the data for predicting seismic facies based on seismic attribute input to hierarchical analysis and K-means clustering models. The results of seismic facies, six facies clusters, are analyzed in integration with the target-interval mineralogy and reservoir porosity. The study unravels the nature of the seismic (litho) facies interplay with porosity and sheds light on interpreting unsupervised machine learning facies in tandem with both reservoir porosity and estimated (Umaa-RHOmaa) mineralogy. Full article
(This article belongs to the Section Geophysics)
Show Figures

Figure 1

22 pages, 8030 KB  
Article
Reservoir Characteristics and Hydrocarbon Potential of Cretaceous Volcanic Rocks in the Shimentan Formation, Xihu Sag, East China Sea Shelf Basin
by Yang Liu
Minerals 2025, 15(6), 647; https://doi.org/10.3390/min15060647 - 14 Jun 2025
Viewed by 497
Abstract
In recent years, significant exploration successes and research progress in volcanic hydrocarbon reservoirs across China’s offshore basins have highlighted their importance as key targets for deep hydrocarbon exploration. In the Shimentan Formation of the Xihu Sag, East China Sea Shelf Basin (ECSSB), low-yield [...] Read more.
In recent years, significant exploration successes and research progress in volcanic hydrocarbon reservoirs across China’s offshore basins have highlighted their importance as key targets for deep hydrocarbon exploration. In the Shimentan Formation of the Xihu Sag, East China Sea Shelf Basin (ECSSB), low-yield gas flows have been encountered through exploratory drilling; however, no major reservoir breakthroughs have yet been achieved. Assessing the large-scale reservoir potential of volcanic sequences in the Shimentan Formation is thus critical for guiding future exploration strategies. Based on previous exploration studies of volcanic reservoirs in other Chinese basins, this study systematically evaluates the hydrocarbon potential of these volcanic units by microscopic thin section identification, major element analysis, integrates drilling data with seismic interpretation techniques—such as coherence cube slicing for identifying volcanic conduits, dip angle analysis for classifying volcanic edifices, and waveform classification for delineating volcanic lithofacies. The main findings are as follows: (1) The Shimentan Formation is primarily composed of intermediate to acidic pyroclastic rocks and lava flows. Volcanic facies are divided into three facies, four subfacies, and six microfacies. Volcanic edifices are categorized into four types: stratified, pseudostratified, pseudostratified-massive, and massive. (2) Extensive pseudostratified volcanic edifices are developed in the Hangzhou Slope Zone, where simple and compound lava flows of effusive facies are widely distributed. (3) Comparative analysis with prolific volcanic reservoirs in the Songliao and Bohai Bay basins indicates that productive reservoirs are typically associated with simple or compound lava flows within pseudostratified edifices. Furthermore, widespread Late Cretaceous rhyolites in adjacent areas of the study region suggest promising potential for rhyolitic reservoir development in the Hangzhou Slope Zone. These results provide a robust geological foundation for Mesozoic volcanic reservoir exploration in the Xihu Sag and offer a methodological framework for evaluating reservoir potential in underexplored volcanic regions. Full article
Show Figures

Figure 1

23 pages, 7669 KB  
Article
Classification Evaluation and Genetic Analysis of Source Rocks of Lower Permian Fengcheng Formation in Hashan Area, Junggar Basin, China
by Zhongliang Sun, Zhiming Li, Kuihua Zhang, Zhenxiang Song, Hongzhou Yu, Bin Wang, Meiyuan Song and Tingting Cao
Minerals 2025, 15(6), 606; https://doi.org/10.3390/min15060606 - 4 Jun 2025
Viewed by 509
Abstract
The exploration of shale oil in the Fengcheng Formation of the Permian system in the Hashan area shows considerable promise, with breakthroughs in a number of shale oil exploration wells. This study evaluates the source rocks in the Fengcheng Formation in the Hashan [...] Read more.
The exploration of shale oil in the Fengcheng Formation of the Permian system in the Hashan area shows considerable promise, with breakthroughs in a number of shale oil exploration wells. This study evaluates the source rocks in the Fengcheng Formation in the Hashan area to determine their types, clarify the quality and hydrocarbon potentials of the different types, and analyze the main factors affecting their quality and generation potential based on lithofacies classification. The results indicate that the Fengcheng Formation in the Hashan area contains four types of lithofacies: terrigenous clastic lithofacies, dolomitic mixed lithofacies, tephra-bearing mixed lithofacies, and alkaline mineral-bearing mixed lithofacies. The tephra-bearing mixed lithofacies source rocks have the best source rock quality, followed by terrigenous clastic lithofacies and dolomitic mixed lithofacies. The quality of the source rocks is mainly controlled by their sedimentary environment (including paleoenvironment, alkaline minerals, and volcanic activity), the hydrocarbon-generating properties of the source material, and maturity. Organic matter in the dolomitic mixed lithofacies and the alkaline mineral-bearing mixed lithofacies is more concentrated in deepwater-reducing environments with medium to high salinity and arid conditions. The main biological source material is green algae (Dunaliella), which is characterized by early hydrocarbon generation and the high transformation ratio of oil, allowing for rapid hydrocarbon generation at low maturity. However, as the maturity increases, the hydrocarbon-generating potential of the source rocks decreases rapidly. Organic matter in terrigenous clastic lithofacies is more concentrated in relatively shallow water in oxygen-depleted, low-salinity, arid to semi-arid environments, with cyanobacteria being the main biological source. Cyanobacteria have the characteristics of long hydrocarbon generation periods and high hydrocarbon potential, with the peak of hydrocarbon generation occurring later than green algae (Dunaliella). Therefore, even at a relatively high maturity level, the source rocks still maintain a relatively high hydrocarbon-generating potential. Moderate volcanic activity provides favorable conditions for organic matter accumulation. Full article
(This article belongs to the Special Issue Distribution and Development of Faults and Fractures in Shales)
Show Figures

Figure 1

39 pages, 30751 KB  
Article
Pore Structure Differences and Influencing Factors of Tight Reservoirs Under Gravity Flow–Delta Sedimentary System in Linnan Subsag, Bohai Bay Basin
by Lanxi Rong, Dongxia Chen, Yuchao Wang, Jialing Chen, Fuwei Wang, Qiaochu Wang, Wenzhi Lei and Mengya Jiang
Appl. Sci. 2025, 15(11), 5800; https://doi.org/10.3390/app15115800 - 22 May 2025
Cited by 1 | Viewed by 714
Abstract
In tight reservoirs deposited in diverse sedimentary settings, the pore structure governs tight oil enrichment features and sweet-spot distribution. Taking the tight sandstone reservoirs of the lower third member of the Shahejie Formation in the Linnan Subsag of Bohai Bay Basin in China [...] Read more.
In tight reservoirs deposited in diverse sedimentary settings, the pore structure governs tight oil enrichment features and sweet-spot distribution. Taking the tight sandstone reservoirs of the lower third member of the Shahejie Formation in the Linnan Subsag of Bohai Bay Basin in China as an example, this study employs XRD to delineate petrological characteristics, while porosity and permeability measurements are used to quantify physical properties. In addition, thin section, SEM, HPMI, NMR, fractal theory, and cathodoluminescence experiments are applied to investigate pore structure characteristics and influencing factors. The results reveal two sedimentary systems: turbidity current and delta front deposits. Turbidite reservoirs exhibit the coarse pore-coarse throats (Type A), medium pore-medium throats (Type B), and fine pore-medium throats (Type C) pore structures. Delta front reservoirs are characterized by medium-pore-coarse-throat (Type D), medium-pore-fine-throat (Type E), and fine-pore-fine-throat (Type F) pore structures. Turbidite reservoirs show more favorable pore structures for oil exploration compared to delta fronts, in which lithofacies and diagenetic facies are the key influences. A genetic model identifies the highest-quality Type A forms in fine sandstone lithofacies under medium compaction–medium cementation–strong dissolution, with pore diameters averaging 10.84 μm in turbidite reservoirs. Conversely, the poorest Type F forms in argillaceous layered siltstone lithofacies under strong compaction, cementation, and weak dissolution diagenetic facies in delta fronts, with pore diameters averaging 0.88 μm. Consequently, the control effect of the pore quality means that Type A has the highest and Type F has the lowest oil-bearing capacity. These findings provide valuable guidance for the classification, evaluation, and exploration of tight oil sweet spots. Full article
Show Figures

Figure 1

15 pages, 4004 KB  
Article
Continental Shale Oil Reservoir Lithofacies Identification and Classification with Logging Data—A Case Study from the Bohai Bay Basin, China
by Zhongkui Liang, Xueying Li, He Zhou, Lingjian Meng, Aiyan Sun, Qiong Wu and Huijian Wen
Minerals 2025, 15(5), 484; https://doi.org/10.3390/min15050484 - 5 May 2025
Viewed by 675
Abstract
The development of laminations and mineral composition significantly determine the quality of shale oil reservoirs. The quantitative characterization of lamination development indicators and accurate calculation of mineral composition are key issues in logging evaluation. The Shahejie Formation continental shale oil reservoir in the [...] Read more.
The development of laminations and mineral composition significantly determine the quality of shale oil reservoirs. The quantitative characterization of lamination development indicators and accurate calculation of mineral composition are key issues in logging evaluation. The Shahejie Formation continental shale oil reservoir in the Nanpu Sag, Bohai Bay Basin, was taken as a case study. Based on electrical imaging logging data, a high-pass filter was designed using the Chebyshev optimal approximation method to extract high-frequency information from the microelectrode curves of the electrical images. A high-resolution quantitative characterization method for millimeter-scale laminated structures of laminae was established, which improved the resolution by 2 to 3 times compared to the static and dynamic image resolutions of electrical imaging. By constructing lamination indices to characterize the sedimentary structural features of reservoirs, we effectively enhanced the fine recognition capability of electrical imaging logging data for sedimentary structures. Utilizing stratigraphic elemental well-log data, we employed an elemental–mineral component conversion model and optimized iterative techniques for accurate mineral composition calculation. We constructed a lithofacies classification scheme based on well-log data using the “rock types + sedimentary structures “approach, combined with research findings on lithofacies identification from well logs, and we identified 12 lithofacies types in the continental shale oil reservoirs of the Nanpu Sag, achieving fine-grained lithofacies logging identification across the entire area. The detailed lithofacies logging classification results were consistent with fine core descriptions. Full article
(This article belongs to the Section Mineral Exploration Methods and Applications)
Show Figures

Figure 1

25 pages, 4040 KB  
Article
Intelligent Classification Method for Tight Sandstone Reservoir Evaluation Based on Optimized Genetic Algorithm and Extreme Gradient Boosting
by Zihao Mu, Chunsheng Li, Zongbao Liu, Tao Liu, Kejia Zhang, Haiwei Mu, Yuchen Yang, Liyuan Liu, Jiacheng Huang and Shiqi Zhang
Processes 2025, 13(5), 1379; https://doi.org/10.3390/pr13051379 - 30 Apr 2025
Cited by 1 | Viewed by 575
Abstract
Reservoir evaluation is essential in oil and gas exploration, influencing development decisions. Traditional classification methods are often limited by small sample sizes and low accuracy, restricting their effectiveness. To address this, we propose an intelligent classification method, GA-XGBoost, which integrates Genetic Algorithm (GA) [...] Read more.
Reservoir evaluation is essential in oil and gas exploration, influencing development decisions. Traditional classification methods are often limited by small sample sizes and low accuracy, restricting their effectiveness. To address this, we propose an intelligent classification method, GA-XGBoost, which integrates Genetic Algorithm (GA) optimization with Extreme Gradient Boosting (XGBoost) to enhance the classification accuracy in small-sample scenarios. The lithological, physical, and lithofacies characteristics of tight sandstone reservoirs are analyzed, and key evaluation parameters—including the mineral composition, porosity, permeability, oil saturation, and logging data (GR, SP, CAL, DEN, AC, LLS)—are selected. After data normalization, the GA-XGBoost model is developed and compared with SVM, XGBoost, and AdaBoost models. The experimental results demonstrate that GA-XGBoost achieves an 88.8% classification precision, outperforming traditional algorithms in both efficiency and accuracy. This study advances experiments on and the standardization of intelligent reservoir evaluations, providing a more reliable classification approach for tight sandstone reservoirs. Additionally, it contributes to the integration of geological exploration and computational intelligence, offering new insights into the application of machine learning in geosciences. Full article
Show Figures

Figure 1

11 pages, 3260 KB  
Article
Geochemical Classification of Shale Based on Compositional Data: An Illustration in Southern Sichuan Area, China
by Jinghan Wei, Weixuan Gu, Qingjie Gong, Xianfu Zhu, Guoling Jia and Taotao Yan
Appl. Sci. 2025, 15(8), 4272; https://doi.org/10.3390/app15084272 - 12 Apr 2025
Cited by 1 | Viewed by 760
Abstract
The classification of shale is commonly based on lithofacies structure, mineral content, organic carbon content, physical and chemical parameters, and element contents. A geochemical classification method based on the compositional data of shale is proposed which divides shale, sedimentary rocks, sediments, and soils [...] Read more.
The classification of shale is commonly based on lithofacies structure, mineral content, organic carbon content, physical and chemical parameters, and element contents. A geochemical classification method based on the compositional data of shale is proposed which divides shale, sedimentary rocks, sediments, and soils into six types, named siliceous, felsic, silicate, calcsilicate, dolomitic, and calcareous components, and numbered from type 1 to type 6, respectively. Sedimentary rocks in China, including mudstone (shale), sandstone, carbonate rocks, and siliceous rocks, are selected to test the method, and the results show that the method can accurately classify not only shale but also other sedimentary rocks. Shale samples from a drill well in southern Sichuan area are classified based on the proposed method as an illustration in a line graph. Furthermore, the stream sediments and soils from geochemical survey projects in the southern Sichuan area are also classified based on their compositional data. Based on the classification results, a geochemical map is drawn and compared with the strata lithology. These results indicate that the new classification method is suitable for shale, sedimentary rocks, sediments, and soils, and illustrates clear geochemical properties based on their classified types. Full article
(This article belongs to the Special Issue State-of-the-Art Earth Sciences and Geography in China)
Show Figures

Figure 1

26 pages, 22388 KB  
Article
Reservoir Characterization and Genetic Analysis Based on Shale Lithofacies Classification: A Case Study of the Paleogene Shahejie Formation, East China
by Yanli Fu, Zhuang Ruan, Bingsong Yu, Gaofeng Hou, Chenyang Bai and Qiuhong Chang
Minerals 2025, 15(4), 406; https://doi.org/10.3390/min15040406 - 12 Apr 2025
Viewed by 552
Abstract
The quality of shale oil reservoirs is a major factor determining shale oil production capacity. Research on shale oil reservoirs has primarily focused on lithology. However, there has been little research on lithofacies classification. Moreover, there is still a lack of research on [...] Read more.
The quality of shale oil reservoirs is a major factor determining shale oil production capacity. Research on shale oil reservoirs has primarily focused on lithology. However, there has been little research on lithofacies classification. Moreover, there is still a lack of research on potential reservoir differences between different lithofacies and their controlling factors. In this context, the present study aims to classify the lithofacies of shale oil reservoirs in the Paleogene Shahejie Formation of the Jiyang Depression using different methods, including rock core and thin section observations, scanning electron microscopy (SEM) analysis, and X-ray diffraction (XRD). In addition, the characteristics and genesis of the high-quality shale oil reservoirs were studied using three-dimensional micro-CT scanning, low-pressure nitrogen adsorption, high-pressure mercury injection, and core physical property testing. The results showed better physical properties of combined shale and lenticular crystal limestone (C1), continuous parallel planar calcareous mudstone and uncontinuous laminate mudstone (C2), and continuous parallel planar calcareous mudstone and laminate mudstone (C3) compared with those of the other lithofacies; C1 exhibited the best physical properties. These three combined lithofacies consisted mainly of interconnected pores with medium and large pore throats, as well as fractures; the pore size mainly ranged from nanometers to micrometers. The high-quality reservoir conditions in combined lithofacies are the result of both basic sedimentary lithofacies and diagenetic history. The results of the current study provide new ideas and a useful reference for future related studies on mud shale reservoirs. Full article
(This article belongs to the Section Mineral Exploration Methods and Applications)
Show Figures

Figure 1

29 pages, 12050 KB  
Article
Quantitative Classification of Shale Lithofacies and Gas Enrichment in Deep-Marine Shale of the Late Ordovician Wufeng Formation and Early Silurian Longyi1 Submember, Sichuan Basin, China
by Liyu Fang, Fanghao Xu, Guosheng Xu, Jiaxin Liu, Haoran Liang and Xin Gong
Energies 2025, 18(7), 1835; https://doi.org/10.3390/en18071835 - 4 Apr 2025
Cited by 1 | Viewed by 558
Abstract
The classification of shale lithofacies, pore structure characteristics, and controlling factors of gas enrichment in deep-marine shale are critical for deep shale gas exploration and development. This study investigates the Late Ordovician Wufeng Formation (448–444 Ma) and Early Silurian Longyi1 submember (444–440 [...] Read more.
The classification of shale lithofacies, pore structure characteristics, and controlling factors of gas enrichment in deep-marine shale are critical for deep shale gas exploration and development. This study investigates the Late Ordovician Wufeng Formation (448–444 Ma) and Early Silurian Longyi1 submember (444–440 Ma) in the western Chongqing area, southern Sichuan Basin, China. Using experimental data from deep-marine shale samples, including total organic carbon (TOC) content analysis, X-ray diffraction (XRD), field emission scanning electron microscopy (FE-SEM), low-pressure N2 and CO2 adsorption, gas content measurement, and three-quartile statistical analysis, a lithofacies classification scheme for deep-marine shale was established. The differences between various global marine shale formations were compared, and the main controlling factors of gas enrichment and advantageous lithofacies for deep shale were identified. The results show that six main lithofacies were identified: organic-rich siliceous shale (S1), organic-rich mixed shale (M1), medium-organic siliceous shale (S2), medium-organic mixed shale (M2), organic-lean siliceous shale (S3), and organic-lean mixed shale (M3). Deep-marine shale gas mainly occurs in micropores, and the development degree of micropores determines the gas content. Micropore development is jointly controlled by the TOC content, felsic mineral content, and clay mineral content. TOC content directly controls the development degree of micropores, whereas the felsic and clay mineral contents control the preservation and destruction of micropores during deep burial. The large-scale productivity of siliceous organisms during the Late Ordovician Wufeng period to the Early Silurian Longmaxi period had an important influence on the formation of S1. By comparing the pore structure parameters and gas contents of different lithofacies, it is concluded that S1 should be the first choice for deep-marine shale gas exploration, followed by S2. Full article
Show Figures

Figure 1

18 pages, 6145 KB  
Article
Classification and Analysis of Dominant Lithofacies of the Fengcheng Formation Shale Oil Reservoirs in the Mahu Sag, Junggar Basin, NW China
by An Xie, Heyuan Wu, Yong Tang, Wenjun He, Jingzhou Zhao, Weitao Wu, Jun Li, Yubin Bai and Liang Yue
Processes 2025, 13(4), 1065; https://doi.org/10.3390/pr13041065 - 2 Apr 2025
Cited by 1 | Viewed by 615
Abstract
The exploration of the Fengcheng Formation has revealed the characteristic orderly coexistence of conventional reservoirs, tight reservoirs, and shale reservoirs, constituting a full spectrum of reservoir types, and is important for unconventional oil and gas exploration and development. Affected by frequent volcanic tectonic [...] Read more.
The exploration of the Fengcheng Formation has revealed the characteristic orderly coexistence of conventional reservoirs, tight reservoirs, and shale reservoirs, constituting a full spectrum of reservoir types, and is important for unconventional oil and gas exploration and development. Affected by frequent volcanic tectonic movement, hot and dry paleoclimate, and the close provenance supply distance, unique saline–alkaline lacustrine deposits formed during the depositional period of the Fengcheng Formation. The lithologies of the Fengcheng Formation are highly diverse, with endogenous rocks, volcanic rocks, terrigenous debris, and mixed rocks overlapping and forming vertical reservoir changes ranging from meters to centimeters. Owing to the complexity of rock types and scarcity of rock samples, the evaluation of reservoirs in mixed-rock has progressed slowly. Hence, we aimed to evaluate the characteristics of Fengcheng Formation shale oil reservoirs. Centimeter-level core characteristics were analyzed based on the lithological change and structural characteristics. To investigate the lithofacies of the Fengcheng Formation in the Mahu Sag and factors affecting reservoir development, high-frequency sedimentary structures were analyzed using sub-bio-buffering electron microscopy, energy spectrum testing, and fluorescence analysis. The results showed that the shale oil reservoirs in the study area can be divided into four categories: glutenite, volcanic rock, mixed rock, and endogenous rock. The reservoir capacity has improved and can be divided into eight subcategories. Mixed-rock reservoirs can be further divided into four subcategories based on differences in structure and composition. Differences in the bedding and dolomite content are the main factors controlling the differences in the physical properties of this type of reservoir. This study provides a reference for the classification and characteristic study of shale oil reservoirs in saline–alkali lake basins. Full article
Show Figures

Figure 1

18 pages, 9717 KB  
Article
Lithofacies Characteristics of the Lower Cretaceous Qing 1 Member in the Heiyupao Depression, Northern Binbei Area of the Songliao Basin
by Yali Liu, Wangpeng Li, Jiapeng Yuan, Pei Li, Xun Ge, Xiaotong Ge, Pengfei Liu, Haiguang Wu, Xuntao Yu and Botao Huang
Minerals 2025, 15(2), 125; https://doi.org/10.3390/min15020125 - 27 Jan 2025
Cited by 2 | Viewed by 979
Abstract
Strategic breakthroughs have been made in the exploration and evaluation of Gulong shale oil in the Songliao Basin. However, the Heiyupao Depression, located near the Gulong Depression, hosts a thick section of the Qingshankou Formation shale that has not been extensively studied. This [...] Read more.
Strategic breakthroughs have been made in the exploration and evaluation of Gulong shale oil in the Songliao Basin. However, the Heiyupao Depression, located near the Gulong Depression, hosts a thick section of the Qingshankou Formation shale that has not been extensively studied. This paper presents novel insights into the lithofacies characteristics, depositional environment, and reservoir features of the Qingshankou Formation shale in the Heiyupao Depression, with a specific focus on the origin and maturation of organic-rich shale. Four core wells were drilled, and 152 core samples were analyzed through a variety of techniques, including rock type classification, mineral composition, TOC content, rare earth elements, rock pyrolysis, organic matter type determination, and CT scanning. Results indicate that the Qingshankou shale is dominated by felsic compositions and Type I kerogen, with organic maturity varying across the section. Based on lithology, sedimentary structures, mineralogy, and organic matter abundance, five distinct lithofacies are identified: high-organic mud-rich felsic shale, high-organic sand-rich felsic shale, medium-organic sand-rich felsic shale, medium-organic massive shale, and low-organic sand-rich felsic shale. Notably, the Type A lithofacies (high-organic mud-rich felsic shale) is identified as a primary source rock due to its intergranular and organic matter pores, albeit with low porosity and poor connectivity. In contrast, the Type E lithofacies (low-organic sand-rich felsic shale) have high porosity, well-developed micro- and nano-scale pores, and strong connectivity, marking them as the primary reservoirs. The characteristics of this region differ significantly from those of Gulong shale oil, requiring different extraction strategies. The mineral composition of such shale is predominantly felsic rather than mixed. The findings not only provide theoretical support for the exploration of complex lacustrine shale in the Songliao Basin but also offer valuable insights for the resource development of similar non-marine shale systems worldwide. Full article
Show Figures

Figure 1

15 pages, 6165 KB  
Article
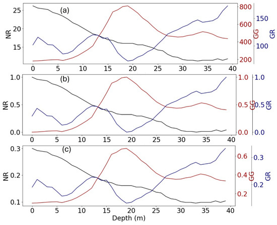
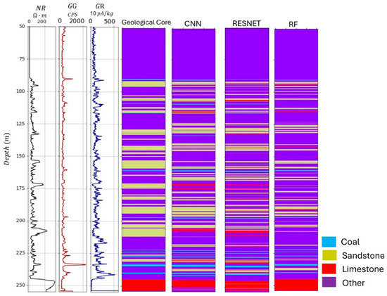
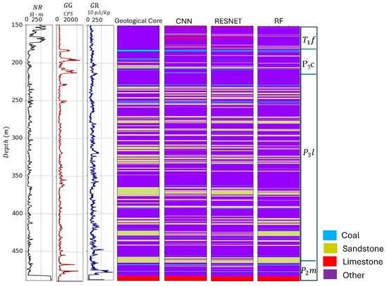
Lithofacies Prediction from Well Log Data Based on Deep Learning: A Case Study from Southern Sichuan, China
by Yu Shi, Junqiao Liao, Lu Gan and Rongjiang Tang
Appl. Sci. 2024, 14(18), 8195; https://doi.org/10.3390/app14188195 - 12 Sep 2024
Cited by 6 | Viewed by 3288
Abstract
This paper utilizes prevalent deep learning techniques, such as Convolutional Neural Networks (CNNs) and Residual Neural Networks (ResNets), along with the well-established machine learning technique, Random Forest, to efficiently distinguish between common lithologies including coal, sandstone, limestone, and others. This approach is highly [...] Read more.
This paper utilizes prevalent deep learning techniques, such as Convolutional Neural Networks (CNNs) and Residual Neural Networks (ResNets), along with the well-established machine learning technique, Random Forest, to efficiently distinguish between common lithologies including coal, sandstone, limestone, and others. This approach is highly significant for resource extraction—such as coal, oil, natural gas, and groundwater—by streamlining the process and minimizing the need for the time-consuming manual interpretation of geophysical logging data. The natural gamma ray, density, and resistivity log data were collected from 22 wells in the mountainous region of Southern Sichuan, China, yielding approximately 70,000 samples for developing lithofacies prediction models. All the models achieved around 80% accuracy in classifying carbonaceous lithologies and up to 88% accuracy in predicting other lithologies. The trained models were applied to the logging data in the validation dataset, and the outputs were validated against geological core data, showing overall consistency, although variations in the classification results were observed across different wells. These findings suggest that deep learning techniques have the potential to develop a general model for effectively handling lithology classification with well logging data. Full article
Show Figures

Figure 1

20 pages, 11742 KB  
Article
Distribution Characteristics and Hydrocarbon Significance of Deep-Water Fine-Grained Sedimentary Rocks in the Steep-Slope Zone of a Graben Lake Basin: A Case Study of Es3l sub-Member in the Jiyang Depression, Bohai Bay Basin, China
by Qi Zhong, Wangpeng Li, Hui Huang, Jianhui Jiang, Jianguo Zhang, Pinxie Li, Yali Liu, Jiabin Wu, Fenghua Wang, Bintian Tan and Ruo Jia
Minerals 2024, 14(9), 882; https://doi.org/10.3390/min14090882 - 29 Aug 2024
Cited by 1 | Viewed by 1114
Abstract
The high exploration and development production capacity of the Jiyang Depression, Bohai Bay Basin, China in the early stage confirms the huge exploration and development potential of shale oil in the study area. Due to the complexity of the depositional mechanism in the [...] Read more.
The high exploration and development production capacity of the Jiyang Depression, Bohai Bay Basin, China in the early stage confirms the huge exploration and development potential of shale oil in the study area. Due to the complexity of the depositional mechanism in the study area, the distribution law of fine-grained sedimentary rocks is not well understood, which restricts further exploration breakthroughs. This paper comprehensively observes rock cores and thin sections, combines mineral components, Rock-Eval pyrolysis, rock-cutting logging and logging data to classify lithofacies, and clarifies the distribution law of various lithofacies. The research results show that, according to lithological characteristics, various lithofacies origins are classified into three categories: terrigenous, mixed, and endogenous sources, and six lithofacies types are distinguished: terrigenous low-organic-matter massive siltstone (LF1), terrigenous low-organic-matter massive mudstone (LF2), mixed-source medium-organic-matter massive mudstone (LF3), mixed-source medium-to-high-organic matter laminated-massive mudstone (LF4), mixed-source medium-to-high-organic-matter laminated mudstone (LF5), and endogenous-sourced medium-to-high-organic matter laminated limestone (LF6). The distribution of lithofacies in plane is symmetrical in the east–west direction and is characterized by a banded distribution; the distribution in profile shows a stable depositional process and a continuous depositional sequence. The various lithofacies depositional models have been summarized; the terrigenous input from the northern steep-slope zone has influenced the hydrodynamic conditions of the lake basin, significantly affecting the lithofacies depositional variations from the steep-slope zone to the deep-sag area. The geological evaluation of each lithofacies has been conducted; LF1 + LF4 + LF5 are classified as Class I—target reservoirs for shale oil development, while LF3 + LF6 are considered Class II—favorable reservoirs. The result of the study provide a reference for the classification of fine-grained sedimentary-rock facies and distribution characteristics, and the evaluation of shale-oil-reservoir sweet spots in graben lake basins. Full article
Show Figures

Figure 1

35 pages, 10870 KB  
Article
Geological Insights from Porosity Analysis for Sustainable Development of Santos Basin’s Presalt Carbonate Reservoir
by Richard Guillermo Vásconez Garcia, SeyedMehdi Mohammadizadeh, Michelle Chaves Kuroda Avansi, Giorgio Basilici, Leticia da Silva Bomfim, Oton Rubio Cunha, Marcus Vinícius Theodoro Soares, Áquila Ferreira Mesquita, Seyed Kourosh Mahjour and Alexandre Campane Vidal
Sustainability 2024, 16(13), 5730; https://doi.org/10.3390/su16135730 - 4 Jul 2024
Cited by 18 | Viewed by 3265
Abstract
Carbonate reservoirs, influenced by depositional and diagenetic processes and characterized by features like faults and vugs that impact storage capacity, require more than traditional Borehole Imaging logs (BHIs) for accurate porosity data. These data are essential for geological [...] Read more.
Carbonate reservoirs, influenced by depositional and diagenetic processes and characterized by features like faults and vugs that impact storage capacity, require more than traditional Borehole Imaging logs (BHIs) for accurate porosity data. These data are essential for geological assessments, production forecasting, and reservoir simulations. This work aims to address this limitation by developing methods to measure and monitor the sustainability of carbonate reservoirs and exploring the application of sustainability principles to their management. The study integrates BHIs and conventional logs from two wells to classify porosity-based facies within the Barra Velha Formation (BVF) in the Santos Basin. The methodology involves four steps: (i) analyzing conventional logs; (ii) segmenting BHI logs; (iii) integrating conventional and segmented BHI logs using Self-Organizing Maps (SOM); and (iv) interpreting the resulting classes. Matrix porosity values and non-matrix pore sizes categorize the porosity into four facies: (A to D). The results of this research indicate the following: Facies A has high non-matrix porosity with 14,560 small megapores, 5419 large megapores, and 271 gigapores (71.9%, 26.76%, and 1.34% of the 20,250 pores, respectively). Facies B shows moderate non-matrix porosity with 8,669 small megapores, 2642 large megapores, and 33 gigapores (76.42%, 23.29%, and 0.29% of the 11,344 pores, respectively) and medium matrix porosity. Facies C exhibits low non-matrix porosity with 7749 small megapores, 2132 large megapores, and 20 gigapores (78.27%, 21.53%, and 0.20% of the 9901 pores, respectively) and medium matrix porosity. Facies D has low non-matrix porosity with 9355 small megapores, 2346 large megapores, and 19 gigapores (79.82%, 20.02%, and 0.16% of the 11,720 pores, respectively) and low matrix porosity. The results of this research reveal the effectiveness of a semiautomatic methodology that combines BHI and conventional well logs to distinguish between matrix and non-matrix-related pore spaces, thus enabling a preliminary classification of reservoir facies based on porosity. This study advances our understanding of carbonate reservoir sustainability and heterogeneity, thus offering valuable insights for robust, sustainable reservoir characterization and management in the context of global environmental and geological changes. The novelty of this work lies in integrating data from two sources to classify porosity across the presalt reservoir interval, thus serving as a proxy for preliminary lithofacies identification without core data. Full article
Show Figures

Graphical abstract

Back to TopTop