Sign in to use this feature.

Years

Between: -

Subjects

remove_circle_outline
remove_circle_outline
remove_circle_outline
remove_circle_outline
remove_circle_outline
remove_circle_outline
remove_circle_outline
remove_circle_outline
remove_circle_outline

Journals

remove_circle_outline
remove_circle_outline
remove_circle_outline
remove_circle_outline
remove_circle_outline
remove_circle_outline
remove_circle_outline
remove_circle_outline

Article Types

Countries / Regions

remove_circle_outline
remove_circle_outline
remove_circle_outline
remove_circle_outline

Search Results (695)

Search Parameters:
Keywords = linear frequency modulated

Order results
Result details
Results per page
Select all
Export citation of selected articles as:
29 pages, 6009 KB  
Article
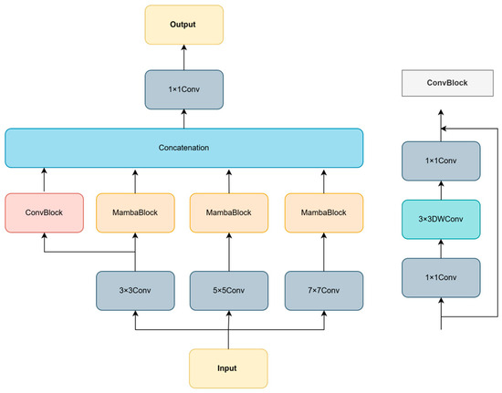
Mamba-Based Infrared and Visible Images Fusion Method
by Jinsong He, Jianghua Cheng, Tong Liu, Bang Cheng, Xiaoyi Pan and Yahui Cai
Remote Sens. 2026, 18(4), 636; https://doi.org/10.3390/rs18040636 - 18 Feb 2026
Abstract
Visible-infrared image fusion is crucial for applications like autonomous driving and nighttime surveillance, yet it remains challenging due to the inherent limitations of existing deep learning models. Convolutional Neural Networks (CNNs) are constrained by their local receptive fields, while Transformers suffer from quadratic [...] Read more.
Visible-infrared image fusion is crucial for applications like autonomous driving and nighttime surveillance, yet it remains challenging due to the inherent limitations of existing deep learning models. Convolutional Neural Networks (CNNs) are constrained by their local receptive fields, while Transformers suffer from quadratic computational complexity. To address these issues, this paper investigates the application of the Mamba model—a novel State Space Model (SSM) with linear-complexity global modeling and selective scanning capabilities—to the task of visible-infrared image fusion. Building upon Mamba, we propose a novel fusion framework featuring two key designs: (1) A Multi-Path Mamba (MPMamba) module that orchestrates parallel Mamba blocks with convolutional streams to extract multi-scale, modality-specific features; and (2) a Dual-path Mamba Attention Fusion (DMAF) module that explicitly decouples and processes shared and complementary features via dual Mamba paths, followed by dynamic calibration with a Convolutional Block Attention Module (CBAM). Extensive experiments on the MSRS benchmark demonstrate that our framework achieves state-of-the-art performance, outperforming strong baselines such as U2Fusion and SwinFusion across key metrics including Information Entropy (EN), Spatial Frequency (SF), Mutual Information (MI), and edge-based fusion quality (Qabf). Visual results confirm its ability to produce fused images that saliently preserve thermal targets while retaining rich texture details. Full article
Show Figures

Figure 1

21 pages, 7766 KB  
Article
Research on Dynamic Beamforming Methods for Uniform Circular Frequency Diverse Array Sonar
by Weiye Liu and Yixin Yang
J. Mar. Sci. Eng. 2026, 14(4), 371; https://doi.org/10.3390/jmse14040371 - 15 Feb 2026
Viewed by 97
Abstract
Frequency diverse array (FDA) sonar achieves a range- and azimuth-dependent transmit beam by applying a small frequency increment to each transmitting element. However, beam position is difficult to control due to range–azimuth coupling and time-varying characteristics. While existing FDA research has primarily focused [...] Read more.
Frequency diverse array (FDA) sonar achieves a range- and azimuth-dependent transmit beam by applying a small frequency increment to each transmitting element. However, beam position is difficult to control due to range–azimuth coupling and time-varying characteristics. While existing FDA research has primarily focused on uniform linear arrays, there remains a lack of analysis on the Uniform Circular Frequency Diverse Array (UCFDA). Moreover, studies on transmit beampatterns have largely concentrated on continuous waveforms, resulting in time-varying beam characteristics. In the field of sonar, however, pulse signals are commonly employed for target detection. Therefore, to more accurately characterize the behavior of the beampattern under such conditions, further investigation is warranted. This paper focuses on the UCFDA sonar, specifically studying the time-varying characteristics and “dot”-shaped beam synthesis under pulsed operation. First, the time-varying and spatial scanning characteristics of the UCFDA transmit beam under linear frequency offset are analyzed. Second, a nonlinear frequency offset model is constructed, and its characteristics of high range sidelobes and significant trailing are analyzed. Then, a time-modulated nonlinear frequency offset model is built, and the relationship between the time variable in the frequency offset term and the time variable in the signal propagation term is studied in detail. When the two are identical, cancellation can theoretically eliminate the beam’s time variance. However, their physical meanings differ: the time variable in the frequency offset term reflects the signal generation moment, while the signal propagation time variable reflects the propagation law of the signal in space; they cannot cancel each other out. Finally, a nonlinear multi-carrier frequency offset model is constructed. Simulation experiments on the transmit beams under these three models are conducted to synthesize dynamically propagating “dot”-shaped transmit beams. Comparative results verify that the multi-carrier frequency offset model yields the lowest range sidelobes. Full article
(This article belongs to the Section Ocean Engineering)
Show Figures

Figure 1

23 pages, 6167 KB  
Article
Efficient Multivariate Time Series Forecasting with SC-TWRNet: Combining Adaptive Multi-Resolution Wavelet and Parallelizable Decomposition
by Yu Chen and Hanshen Li
Algorithms 2026, 19(2), 155; https://doi.org/10.3390/a19020155 - 15 Feb 2026
Viewed by 110
Abstract
Long-term multivariate time series forecasting serves as a fundamental analytical tool across diverse domains, such as energy management, transportation analysis, and meteorology. However, conventional modeling paradigms often yield suboptimal results as they fail to adequately capture non-stationarity and multi-scale temporal correlations. While frequency-domain [...] Read more.
Long-term multivariate time series forecasting serves as a fundamental analytical tool across diverse domains, such as energy management, transportation analysis, and meteorology. However, conventional modeling paradigms often yield suboptimal results as they fail to adequately capture non-stationarity and multi-scale temporal correlations. While frequency-domain methods offer theoretical clarity, representative efficient spectral-domain architectures often rely on magnitude-based spectral pruning to ensure efficiency, inadvertently discarding high-frequency transient signals essential for non-stationary forecasting. To address these limitations, we propose the Structural Component-based Temporal Wavelet-Refine Network (SC-TWRNet), a framework that orchestrates adaptive wavelet filtering with explicit structural temporal decomposition. The architecture is anchored by the Adaptive Multi-Resolution Wavelet (AMRW) filter, designed to generate time-frequency representations while maintaining linear computational complexity. Concurrently, a structural temporal decomposition module decouples the input stream into distinct trend, seasonal, and residual components for targeted modeling. Extensive experiments on eight standard datasets demonstrate that SC-TWRNet achieves superior predictive accuracy compared to state-of-the-art baselines while maintaining linear computational complexity for efficient high-dimensional modeling. Full article
14 pages, 1658 KB  
Article
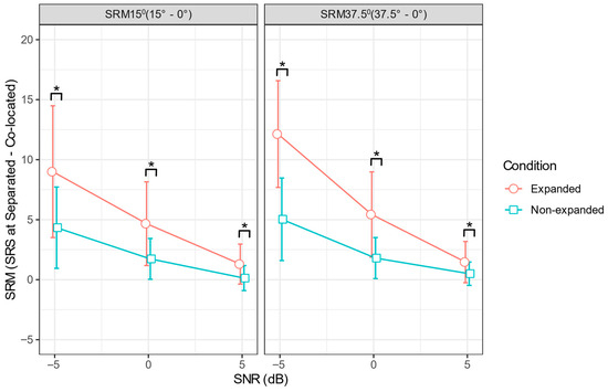
The Effect of Modulation Enhancement Scheme on Speech Recognition in Spatial Noise Among Young Adults with Normal Hearing
by Vibha Kanagokar, M. A. Yashu, Jayashree S. Bhat and Arivudai Nambi Pitchaimuthu
Audiol. Res. 2026, 16(1), 26; https://doi.org/10.3390/audiolres16010026 - 14 Feb 2026
Viewed by 74
Abstract
Background/Objectives: Speech understanding in noise relies on both temporal fine structure (TFS) and temporal envelope (ENV) cues. While TFS primarily conveys interaural time differences (ITDs) at low frequencies, ENV cues can also support ITD processing, especially when TFS is unavailable or degraded. [...] Read more.
Background/Objectives: Speech understanding in noise relies on both temporal fine structure (TFS) and temporal envelope (ENV) cues. While TFS primarily conveys interaural time differences (ITDs) at low frequencies, ENV cues can also support ITD processing, especially when TFS is unavailable or degraded. Expanding the ENV by increasing modulation depth has been proposed to improve speech perception, but its effects on spatial release from masking (SRM) and binaural temporal processing in normal-hearing listeners remain unclear. The goal of this study was to evaluate the effect of ENV enhancement on SRM in young adults with normal hearing and its influence on ITD sensitivity and interaural coherence (IC). Method: Thirty normal-hearing native Kannada speakers (19–34 years) participated. Speech stimuli consisted of Kannada sentences embedded in four-talker babble at −5, 0, and +5 dB signal to noise ratio (SNR). Target and masker were spatialized using head-related transfer functions at 0°, 15°, and 37.5° azimuths. Stimuli were presented with and without ENV enhancement (compression–expansion algorithm). Speech recognition scores were analyzed using generalized linear mixed models, and SRM was calculated as performance differences between co-located and spatially separated conditions. Cross-correlation analyses were performed to estimate ITDs and IC across SNRs. Result: ENV enhancement yielded significantly higher SRM values across all SNRs and spatial separations. Benefits were greatest at lower SNRs and wider target–masker separations. Cross-correlation analysis showed enhanced IC and more reliable ITD estimates under the expanded condition, particularly at moderate SNRs. Conclusions: Temporal ENV enhancement strengthens spatial unmasking and binaural timing cues in normal-hearing adults, especially under adverse listening conditions. These findings highlight its potential application in auditory rehabilitation and hearing technologies where ENV cues are critical. Full article
(This article belongs to the Section Hearing)
Show Figures

Figure 1

18 pages, 1956 KB  
Article
Dynamic Occlusion-Aware Facial Expression Recognition Guided by AA-ViT
by Xiangwei Mou, Xiuping Xie, Yongfu Song and Rijun Wang
Electronics 2026, 15(4), 764; https://doi.org/10.3390/electronics15040764 - 11 Feb 2026
Viewed by 105
Abstract
In complex natural scenarios, facial expression recognition often encounters partial occlusions caused by glasses, hand gestures, and hairstyles, making it difficult for models to extract effective features and thereby reducing recognition accuracy. Existing methods often employ attention mechanisms to enhance expression-related features, but [...] Read more.
In complex natural scenarios, facial expression recognition often encounters partial occlusions caused by glasses, hand gestures, and hairstyles, making it difficult for models to extract effective features and thereby reducing recognition accuracy. Existing methods often employ attention mechanisms to enhance expression-related features, but they fail to adequately address the issue where high-frequency responses in occluded regions can disperse attention weights (e.g., incorrectly focus on occluded areas), making it challenging to effectively utilize local cues around the occlusions and limiting performance improvement. To address this, this paper proposes a network based on an adaptive attention mechanism (Adaptive Attention Vision Transformer, AA-ViT). First, an Adaptive Attention module (ADA) is designed to dynamically adjust attention scores in occluded regions, enhancing the effective information in features. Next, a Dual-Branch Multi-Layer Perceptron (DB-MLP) replaces the single linear layer to improve feature representation and model classification capability. Additionally, a Random Erasure (RE) strategy is introduced to enhance model robustness. Finally, to address the issue of model training instability caused by class imbalance in the training dataset, a hybrid loss function combining Focal Loss and Cross-Entropy Loss is adopted to ensure training stability. Experimental results show that AA-ViT achieves expression recognition accuracies of 90.66% and 90.01% on the RAF-DB and FERPlus datasets, respectively, representing improvements of 4.58 and 18.9 percentage points over the baseline ViT model, with only a 24.3% increase in parameter count. Compared to existing methods, the proposed approach demonstrates superior performance in occluded facial expression recognition tasks. Full article
Show Figures

Figure 1

23 pages, 16524 KB  
Article
An Energy-Efficient Gas–Oil Hybrid Servo Actuator with Single-Chamber Pressure Control for Biomimetic Quadruped Knee Joints
by Mingzhu Yao, Zisen Hua and Huimin Qian
Biomimetics 2026, 11(2), 131; https://doi.org/10.3390/biomimetics11020131 - 11 Feb 2026
Viewed by 119
Abstract
Legged robots inspired by animal locomotion require actuators with high power density, fast response, and robust force control, yet traditional valve-controlled hydraulic systems suffer from substantial energy losses and weak regeneration performance. Motivated by role allocation across gait phases in animal legs, where [...] Read more.
Legged robots inspired by animal locomotion require actuators with high power density, fast response, and robust force control, yet traditional valve-controlled hydraulic systems suffer from substantial energy losses and weak regeneration performance. Motivated by role allocation across gait phases in animal legs, where in-air positioning requires far less actuation effort than ground contact support and force modulation, this work proposes a novel gas–oil hybrid servo actuator, denoted GOhsa, for quadruped knee joints. GOhsa utilizes pre-charged high-pressure gas to pressurize hydraulic oil, converting the conventional dual-chamber pressure servo control into a single-chamber configuration while preserving the original piston stroke. This architecture enables bidirectional position–force control, enhances energy regeneration applicability, and improves operational efficiency. Theoretical modeling is conducted to analyze hydraulic stiffness and frequency-response characteristics, and a linearization-based force controller with dynamic compensation is developed to handle system nonlinearities. Experimental validation on a single-leg platform demonstrates significant energy-saving performance: under no-load conditions (simulating the swing phase), GOhsa achieves a maximum power reduction of 79.1%, with average reductions of 15.2% and 11.5% at inflation pressures of 3 MPa and 4 MPa, respectively. Under loaded conditions (simulating the stance phase), the maximum reduction reaches 28.0%, with average savings of 10.0% and 9.8%. Tracking accuracy is comparable to traditional actuators, with reduced maximum errors (13.7 mm/16.5 mm at 3 MPa; 15.0 mm/17.8 mm at 4 MPa) relative to the 16.6 mm and 18.1 mm errors of the conventional system, confirming improved motion stability under load. These results verify that GOhsa provides high control performance with markedly enhanced energy efficiency. Full article
(This article belongs to the Section Locomotion and Bioinspired Robotics)
Show Figures

Graphical abstract

15 pages, 3804 KB  
Article
Design and Machine Learning Optimization of a Dynamically Tunable VO2-Integrated Broadband Metamaterial Absorber for THz
by Nguyen Phuc Vinh, Ha Duy Toan, Bui Xuan Khuyen, Dam Quang Tuan, Nguyen Hai Anh, Nguyen Phon Hai, Bui Son Tung, Liyang Yue, Vu Dinh Lam, Liangyao Chen and YoungPak Lee
Photonics 2026, 13(2), 157; https://doi.org/10.3390/photonics13020157 - 6 Feb 2026
Viewed by 189
Abstract
This paper introduces a vanadium dioxide-integrated broadband metamaterial absorber designed for the terahertz frequency range. The simulation results for the proposed structure demonstrate a wide 90% absorption bandwidth of 8.23 THz, corresponding to a fractional bandwidth of 89.5%. By leveraging the phase-transition properties [...] Read more.
This paper introduces a vanadium dioxide-integrated broadband metamaterial absorber designed for the terahertz frequency range. The simulation results for the proposed structure demonstrate a wide 90% absorption bandwidth of 8.23 THz, corresponding to a fractional bandwidth of 89.5%. By leveraging the phase-transition properties of VO2, the absorber demonstrated dynamic adjustability by modulating the absorption from 3% to 98.74%. The absorption mechanism was analyzed through the impedance matching theory and electromagnetic field distributions, confirming the role of magnetic resonance and interference. Furthermore, machine learning algorithms, specifically Linear Regression, Support Vector Regression, and Random Forest (RF), were applied to accelerate the design process and optimize the structural parameters. Among these, the RF model demonstrated superior prediction accuracy. The machine learning-assisted optimization successfully extended the effective absorption bandwidth to 9 THz, representing an improvement by 9.4% compared to the traditional optimization methods. These results validate the efficacy of combining electromagnetic simulation with data-driven techniques for advanced metamaterial design. Full article
(This article belongs to the Special Issue Photonic Metasurfaces: Advances and Applications)
Show Figures

Figure 1

12 pages, 2752 KB  
Article
Label-Free Microdroplet Concentration Detector Based on a Quadruple Resonant Ring Metamaterial
by Wenjin Guo, Yinuo Cheng and Jian Li
Sensors 2026, 26(3), 1013; https://doi.org/10.3390/s26031013 - 4 Feb 2026
Viewed by 182
Abstract
This paper proposes and experimentally validates a label-free microdroplet concentration detector based on a quad-resonator metamaterial. The device exploits the linear relationship between the dielectric constant of a binary mixed solution and its concentration, mapping concentration information to absorption frequency shifts with a [...] Read more.
This paper proposes and experimentally validates a label-free microdroplet concentration detector based on a quad-resonator metamaterial. The device exploits the linear relationship between the dielectric constant of a binary mixed solution and its concentration, mapping concentration information to absorption frequency shifts with a sensitivity of 28.53 GHz/RIU. System modeling was performed through full-wave simulation. Experimental results demonstrate a highly linear relationship between resonance frequency shift and concentration across ethanol, water, and ethanol–water solutions. The relative deviation between simulation and measurement is less than 3%, validating the model’s reliability and the robustness of the detection principle. This detector supports rapid non-contact sample replacement without requiring chemical labeling or specialized packaging. It can be mass-produced on standard PDMS substrates, with each unit reusable for >50 cycles. With a single measurement time of <30 s, it meets high-throughput detection demands. Featuring low power consumption, high precision, and scalability, this device holds broad application prospects in point-of-care diagnostics, online process monitoring, and resource-constrained scenarios. Future work will focus on achieving simultaneous multi-component detection via multi-resonator arrays and integrating chip-level wireless readout modules to further enhance portability and system integration. Full article
(This article belongs to the Section Physical Sensors)
Show Figures

Figure 1

18 pages, 2764 KB  
Article
Design Phase-Locked Loop Using a Continuous-Time Bandpass Delta-Sigma Time-to-Digital Converter
by Thi Viet Ha Nguyen and Cong-Kha Pham
Electronics 2026, 15(3), 675; https://doi.org/10.3390/electronics15030675 - 4 Feb 2026
Viewed by 192
Abstract
This paper presents an all-digital fractional-N phase-locked loop (ADPLL) operating in the 2.86–3.2 GHz range, optimized for IoT and high-frequency RF transceiver applications demanding stringent phase noise performance, fast settling time, and high integration capability. The key innovation lies in the introduction of [...] Read more.
This paper presents an all-digital fractional-N phase-locked loop (ADPLL) operating in the 2.86–3.2 GHz range, optimized for IoT and high-frequency RF transceiver applications demanding stringent phase noise performance, fast settling time, and high integration capability. The key innovation lies in the introduction of a bandpass delta-sigma time-to-digital converter (BPDSTDC) that achieves high-resolution phase detection, an extended detection range of ±2π, and superior noise-shaping characteristics, completely eliminating the complex calibration procedures typically required in conventional TDC designs. The proposed architecture synergistically combines the BPDSTDC with digital down-conversion blocks to extract phase error at baseband, a divider chain integrated with phase interpolators achieving 1/4 fractional resolution to suppress in-band quantization noise, and a wide-bandwidth digital loop filter (>1 MHz) ensuring fast dynamic response and robust stability. The bandpass delta-sigma modulator is implemented with compact resonator structures and a flash quantizer, achieving an optimal balance among resolution, power consumption, and silicon area. The incorporation of highly linear phase interpolators extends fractional frequency synthesis capability without requiring complex digital-to-time converters (DTCs), significantly reducing design complexity and calibration overhead. Fabricated in a 180-nm CMOS technology, the proposed chip demonstrates robust measured performance. The band-pass delta-sigma TDC achieves a low integrated rms timing noise of 183 fs within a 1-MHz bandwidth. Leveraging this low TDC noise, the complete ADPLL exhibits a measured in-band phase noise of −120 dBc/Hz at a 1-MHz offset for a 3.2-GHz output frequency while operating with a loop bandwidth exceeding 1 MHz. This corresponds to a normalized phase noise of −216 dBc/Hz. The system operates from a 1.8-V supply and consumes 10 mW, achieving competitive performance compared with prior noise-shaping TDC-based all-digital PLLs. Full article
(This article belongs to the Special Issue Advanced Technologies in Power Electronics)
Show Figures

Figure 1

10 pages, 3088 KB  
Article
256.5-W Chirped Amplitude-Modulated Fiber Laser for Single-Photon Differential Ranging
by Wenjuan Wu, Shuzhen Zou, Haijuan Yu, Chaojian He and Song Yang
Photonics 2026, 13(2), 150; https://doi.org/10.3390/photonics13020150 - 3 Feb 2026
Viewed by 218
Abstract
High-power chirped amplitude-modulated (CAM) lasers serve as essential sources for the promising high-precision single-photon differential ranging technique. However, the development of high-power CAM lasers is fundamentally constrained by the stimulated Brillouin scattering (SBS) effect and the degradation of the CAM waveform during amplification. [...] Read more.
High-power chirped amplitude-modulated (CAM) lasers serve as essential sources for the promising high-precision single-photon differential ranging technique. However, the development of high-power CAM lasers is fundamentally constrained by the stimulated Brillouin scattering (SBS) effect and the degradation of the CAM waveform during amplification. In this work, we propose a high-power CAM fiber laser system based on a dual linear frequency modulation (dual-LFM) architecture, wherein LFM signals are applied simultaneously to both the phase modulator and the intensity modulator. The experimental results demonstrate effective suppression of SBS, which enables an approximately eightfold enhancement in average output power—from 32.1 W to 256.5 W—while maintaining well-preserved CAM waveforms and a near-diffraction-limited beam quality (M2 = 1.073). To the best of our knowledge, this represents the highest output power reported to date for CAM lasers. Significantly, after amplification, the system exhibits a mere ~2% reduction in average modulation depth, attaining a final modulation depth of over 82%, a total harmonic distortion below 7%, and excellent CAM linearity across the 100 MHz to 1 GHz modulation frequency range. Furthermore, the proposed laser system enables single-photon differential ranging with millimeter-level precision over distances exceeding 100 km. This work represents a significant advancement in CAM laser power scaling, with potential applications in advanced precision ranging, quantum technology, and related emerging fields. Full article
(This article belongs to the Special Issue Advanced Lasers and Their Applications, 3rd Edition)
Show Figures

Figure 1

19 pages, 1712 KB  
Article
Rapid Profiling of EEG Responses to Non-Invasive Brain Stimulation in Parkinson’s Disease: A Biomarker-Driven Screening Framework
by Sepideh Hajipour Sardouie, Mahdi Babaei, Mahsa Naseri, Shervin Mehrtash, Mohamad Hosein Faramarzi, Zahra Kavian, Martin S. Keung, Varsha Sreenivasan, Hanaa Diab, Maryam S. Mirian and Martin J. McKeown
Biomedicines 2026, 14(2), 352; https://doi.org/10.3390/biomedicines14020352 - 3 Feb 2026
Viewed by 391
Abstract
Background/Objectives: Parkinson’s disease (PD) is associated with alterations in resting-state Electroencephalogram (EEG) biomarkers. Identifying stimulation protocols that reliably shift these biomarkers toward healthy-like patterns is essential for developing personalized neuromodulation strategies. This study introduces a rapid, biomarker-driven framework for screening the EEG [...] Read more.
Background/Objectives: Parkinson’s disease (PD) is associated with alterations in resting-state Electroencephalogram (EEG) biomarkers. Identifying stimulation protocols that reliably shift these biomarkers toward healthy-like patterns is essential for developing personalized neuromodulation strategies. This study introduces a rapid, biomarker-driven framework for screening the EEG effects of diverse Galvanic Vestibular Stimulation (GVS) waveforms in PD. Methods: More than 300 subthreshold GVS stimuli were delivered during resting-state EEG to PD (n = 5) subjects and Healthy Controls (n = 5). A composite biomarker score that included spectral, cross-frequency, aperiodic, and complexity measures quantified stimulation-related changes. A linear classifier and multi-criteria decision analysis were used to evaluate and rank stimuli. Results: Stimulation produced consistent improvements in the composite biomarker score, with the strongest effects observed for beta-range sinusoids, multisine waveforms, frequency-modulated stimuli with a 75 Hz carrier, and PAC-modulated signals. No significant post-stimulation carryover effects were detected. Conclusions: While preliminary, this exploratory framework enables rapid, interpretable profiling of EEG responses to non-invasive stimulation in PD. By prioritizing candidate GVS protocols based on biomarker shifts rather than behavioural endpoints, the approach provides a practical foundation for future personalized neuromodulation strategies. Full article
(This article belongs to the Section Neurobiology and Clinical Neuroscience)
Show Figures

Figure 1

26 pages, 6388 KB  
Article
Weak Signal Detection Method for Millimeter-Wave Sensor Signals Based on Heterodyne Duffing Oscillator
by Tai An, Xiaopeng Yan, Ningzhe Zhang, Xinhong Hao, Jinyu Zhang and Jian Dai
Mathematics 2026, 14(3), 545; https://doi.org/10.3390/math14030545 - 3 Feb 2026
Viewed by 210
Abstract
Millimeter-wave technology helps achieve antenna miniaturization and high gain, but it is limited by factors such as short wavelength, high transmission loss, and high signal-to-noise ratio, which put higher requirements on the accuracy and computing speed of signal processing methods. The weak signal [...] Read more.
Millimeter-wave technology helps achieve antenna miniaturization and high gain, but it is limited by factors such as short wavelength, high transmission loss, and high signal-to-noise ratio, which put higher requirements on the accuracy and computing speed of signal processing methods. The weak signal detection method based on the Duffing oscillator is suitable for detecting and estimating the parameters of such signals, but its intermittent chaotic state brings difficulties in phase determination and limited frequency detection accuracy. This article proposes a Heterodyne Duffing equation, which analyzes system properties through bifurcation diagrams, timing diagrams, and phase diagrams. Based on this, signal detection and frequency estimation models are designed, and frequency detection accuracy and calculation time are discussed. The analysis and simulation results show that the phase state discrimination speed and accuracy of the Heterodyne Duffing oscillator (HDO) are superior to the traditional Duffing equation-based intermittent chaotic state method. It has adjustable frequency resolution, overcomes the inherent 0.03ω frequency detection error limitation of the traditional Duffing oscillator, and has a significant advantage in phase state discrimination speed. The frequency estimation method based on the proposed HDO can better meet the frequency resolution and real-time requirements of millimeter-wave sensor signals. Full article
(This article belongs to the Topic A Real-World Application of Chaos Theory)
Show Figures

Figure 1

15 pages, 3287 KB  
Article
FPGA-Based Real-Time Measurement System for Single-Shot Carrier-Envelope Phase in High-Repetition-Rate Laser Amplification Systems
by Wenjun Shu, Pengfei Yang, Wei Wang, Xiaochen Li, Nan Wang, Zhen Yang and Xindong Liang
Appl. Sci. 2026, 16(3), 1525; https://doi.org/10.3390/app16031525 - 3 Feb 2026
Viewed by 186
Abstract
To address the issue of low closed-loop feedback bandwidth caused by the long latency of Carrier-Envelope Phase (CEP) measurement systems for amplified femtosecond laser pulses, and to meet the requirements for real-time single-shot measurement in 10 kHz repetition rate systems, this paper proposes [...] Read more.
To address the issue of low closed-loop feedback bandwidth caused by the long latency of Carrier-Envelope Phase (CEP) measurement systems for amplified femtosecond laser pulses, and to meet the requirements for real-time single-shot measurement in 10 kHz repetition rate systems, this paper proposes a microsecond-level low-latency CEP measurement technique based on a Field-Programmable Gate Array (FPGA). To tackle the problem of non-uniform spectral sampling resulting from nonlinear wavelength-frequency mapping, the system implements a real-time linear interpolation algorithm for the interference spectrum. This approach effectively suppresses computational spurious peaks introduced by non-uniform sampling and significantly reduces measurement errors. Adopting a fully pipelined parallel processing architecture, the system achieves a CEP processing latency of approximately 89 μs, representing an improvement of 2–3 orders of magnitude compared to traditional Central Processing Unit (CPU)-based solutions. Hardware-in-the-loop testing, conducted by injecting a known sinusoidal phase modulation into the interference spectrum of a 10 kHz laser amplification system, demonstrates that the computational error of the proposed algorithm is less than 30 mrad. This work paves the way for achieving single-shot CEP feedback locking in high-repetition-rate laser amplification systems. Full article
Show Figures

Figure 1

12 pages, 3367 KB  
Article
A Miniature Inductive Encoder for Linear Displacement Measurement
by Wei Xiong, Shouhao Wang, Yajun Ma, Peng Chen, Sijia Cao, Jiajia Xu and Yanxu Wang
Sensors 2026, 26(3), 973; https://doi.org/10.3390/s26030973 - 2 Feb 2026
Viewed by 287
Abstract
In order to satisfy the measurement of objects in compact settings, a miniaturized linear inductive encoder with a measurement range of 15 mm is investigated in this paper. The encoder structure integrates a movable part with conductive plates and a stationary part with [...] Read more.
In order to satisfy the measurement of objects in compact settings, a miniaturized linear inductive encoder with a measurement range of 15 mm is investigated in this paper. The encoder structure integrates a movable part with conductive plates and a stationary part with planar excitation and inductive coils. When a high-frequency alternating current is applied to the excitation coils, a time-varying magnetic field will be generated. Meanwhile, the conductive plates on the movable element will produce an eddy current magnetic field to reduce or boost the magnetic field. As the movable part moves, two-channel amplitude-modulated electrical signals whose amplitudes vary with displacement are obtained. The CORDIC algorithm is utilized to calculate the displacement. The paper describes the structure and working principle of the encoder, presents corresponding finite element simulations of the magnetic field, and introduces a prototype fabricated by PCB technology. Experiments evaluating stability, resolution, and accuracy show that the encoder reaches the measurement accuracy of 12.8 μm within one pitch, and the resolution is 0.7 μm. Importantly, its minimal dimensions (20 mm × 10 mm × 1 mm) enable installation in highly constrained mechanisms. Full article
(This article belongs to the Section Physical Sensors)
Show Figures

Figure 1

29 pages, 72687 KB  
Review
A Review of Digital Signal Processing Methods for Intelligent Railway Transportation Systems
by Nan Jia, Haifeng Song, Jia You, Min Zhou and Hairong Dong
Mathematics 2026, 14(3), 539; https://doi.org/10.3390/math14030539 - 2 Feb 2026
Viewed by 235
Abstract
Digital signal processing plays a central role in intelligent railway communications under high-mobility, strong-multipath, and time-varying-channel conditions. This review surveys representative techniques for multi-carrier modulation, precoding, index modulation, and chaos-inspired physical layer security and highlights their mathematical foundations. Core themes include transform-domain representations [...] Read more.
Digital signal processing plays a central role in intelligent railway communications under high-mobility, strong-multipath, and time-varying-channel conditions. This review surveys representative techniques for multi-carrier modulation, precoding, index modulation, and chaos-inspired physical layer security and highlights their mathematical foundations. Core themes include transform-domain representations typified by time–frequency analysis, linear-algebraic formulations of precoding and equalization, combinatorial structures underlying index mapping and spectral efficiency gains, and nonlinear dynamical systems theory of chaotic encryption. The methods are compared in terms of bit error performance, peak-to-average power ratio, spectral efficiency, computational complexity, and information security, with emphasis on railway-specific deployment constraints. The synergistic application of these methods with intelligent railway transportation systems is expected to enhance the overall performance of railway transportation systems in terms of transmission efficiency, reliability, and security. It provides critical technological support for the efficient and secure operation of next-generation intelligent transportation systems. Full article
Show Figures

Figure 1

Back to TopTop