Sign in to use this feature.

Years

Between: -

Subjects

remove_circle_outline
remove_circle_outline
remove_circle_outline
remove_circle_outline
remove_circle_outline
remove_circle_outline
remove_circle_outline
remove_circle_outline
remove_circle_outline

Journals

remove_circle_outline
remove_circle_outline
remove_circle_outline
remove_circle_outline
remove_circle_outline
remove_circle_outline
remove_circle_outline
remove_circle_outline
remove_circle_outline
remove_circle_outline
remove_circle_outline
remove_circle_outline
remove_circle_outline
remove_circle_outline

Article Types

Countries / Regions

remove_circle_outline
remove_circle_outline
remove_circle_outline
remove_circle_outline
remove_circle_outline
remove_circle_outline

Search Results (2,026)

Search Parameters:
Keywords = kinematics and dynamics

Order results
Result details
Results per page
Select all
Export citation of selected articles as:
15 pages, 3381 KB  
Article
OMPB: An Omnidirectional-Mobile Paddle Boat Designed for Narrow Water Areas
by Zhangze Gan, Ziye Huang, Bin Deng and Huangyu Gong
Sensors 2026, 26(3), 866; https://doi.org/10.3390/s26030866 - 28 Jan 2026
Abstract
This paper presents the design of an omnidirectional-mobile paddle boat (OMPB) used in narrow rivers, ponds, and canals. Compared with common propeller boats, the OMPB has advantages such as zero turning radius and shallow draft. Firstly, a prototype is built in which there [...] Read more.
This paper presents the design of an omnidirectional-mobile paddle boat (OMPB) used in narrow rivers, ponds, and canals. Compared with common propeller boats, the OMPB has advantages such as zero turning radius and shallow draft. Firstly, a prototype is built in which there are four paddles connected with four DC motors, allowing the boat to move like an omnidirectional Mecanum-wheeled vehicle. Subsequently, to develop the OMPB’s autonomous navigation algorithms, a kinematic model is established and dynamic analysis is performed. To improve the ability of resisting disturbances and control precision, a control algorithm based on fuzzy controller is designed for trajectory tracking. Experimental validations cover trajectory tracking performance during both straight-line navigation and turning maneuvers. The results demonstrate that the OMPB is competent to carry out omnidirectional movement, and the actual navigation trajectory is highly consistent with the theoretical trajectory, with a tracking error within 40 mm and a heading angle error within 1.8°. The OMPB platform can be reformed into special-purpose vessels for floating garbage collection and fish feeding in narrow water areas. Full article
(This article belongs to the Section Intelligent Sensors)
Show Figures

Figure 1

43 pages, 7894 KB  
Article
Construction of Typical Sailing Conditions for Harbor Tugs Based on WOA-K-Means++ Clustering and Hidden Markov Models
by Zhao Li, Wuqiang Long and Hua Tian
J. Mar. Sci. Eng. 2026, 14(3), 270; https://doi.org/10.3390/jmse14030270 - 28 Jan 2026
Abstract
The global shipping industry faces severe carbon emission challenges. Harbor tugs, as significant contributors to port emissions, require improved energy efficiency. However, their sailing conditions are complex and dynamic, making temporal feature characterization difficult with traditional static or simplistic clustering methods. To address [...] Read more.
The global shipping industry faces severe carbon emission challenges. Harbor tugs, as significant contributors to port emissions, require improved energy efficiency. However, their sailing conditions are complex and dynamic, making temporal feature characterization difficult with traditional static or simplistic clustering methods. To address this, this study proposes a novel method for constructing typical sailing conditions by integrating an enhanced clustering approach with Hidden Markov Models (HMM). First, kinematic segments are extracted from processed ship speed data, and key features are selected and reduced via Principal Component Analysis (PCA). Subsequently, an improved clustering model combining the Whale Optimization Algorithm (WOA) and K-means++ is developed to categorize segments into six distinct condition types. These clustered states then serve as the hidden states of an HMM, whose learned transition matrix synthesizes a 3600 s typical sailing condition profile. The constructed profile is validated through multi-dimensional comparison with original data, demonstrating high fidelity in statistical characteristics, temporal properties, and distribution similarity. The results confirm that the proposed method can accurately replicate the operational patterns of harbor tugs. This study provides a reliable data foundation for the energy efficiency assessment and optimization of harbor tugs and offers a new methodological perspective for constructing operational profiles for ships and other mobile machinery. Full article
(This article belongs to the Special Issue Future Trends in Ship Energy-Saving Devices and Solutions)
36 pages, 4336 KB  
Review
UAV Positioning Using GNSS: A Review of the Current Status
by Chaopei Jiang, Xingyu Zhou, Hua Chen and Tianjun Liu
Drones 2026, 10(2), 91; https://doi.org/10.3390/drones10020091 - 28 Jan 2026
Abstract
Accurate and robust positioning is a critical enabler for Unmanned Aerial Vehicle (UAV) applications, ranging from mapping and inspection to emerging Urban Air Mobility (UAM). While Global Navigation Satellite Systems (GNSS) remain the backbone of absolute positioning, their performance is severely constrained by [...] Read more.
Accurate and robust positioning is a critical enabler for Unmanned Aerial Vehicle (UAV) applications, ranging from mapping and inspection to emerging Urban Air Mobility (UAM). While Global Navigation Satellite Systems (GNSS) remain the backbone of absolute positioning, their performance is severely constrained by UAV platform characteristics and complex low-altitude environments. This paper presents a system-level review of GNSS-based UAV positioning. Instead of treating GNSS in isolation, we first link mission requirements and platform constraints, such as aggressive dynamics and Size, Weight, and Power (SWaP) limitations, to specific positioning challenges. We then critically evaluate the spectrum of GNSS techniques, from standalone and Satellite-Based Augmentation System (SBAS) modes to high-precision carrier-phase methods including Real-Time Kinematic (RTK), Post-Processed Kinematic (PPK), Precise Point Positioning (PPP), and PPP-RTK. Furthermore, we discuss multi-sensor fusion with inertial, visual, and Light Detection and Ranging (LiDAR) sensors to mitigate vulnerabilities in urban canyons and GNSS-denied conditions. Finally, we outline key challenges and future directions, highlighting integrity-aware architectures, Artificial Intelligence (AI)-enhanced signal processing, and multi-layer Positioning, Navigation, and Timing (PNT) concepts. The review provides a structured framework and system-level insights to guide resilient navigation for UAV operations in low-altitude airspace. Full article
Show Figures

Figure 1

17 pages, 1504 KB  
Article
Similarity Gait Networks with XAI for Parkinson’s Disease Classification: A Pilot Study
by Maria Giovanna Bianco, Camilla Calomino, Marianna Crasà, Alessia Cristofaro, Giulia Sgrò, Fabiana Novellino, Salvatore Andrea Pullano, Syed Kamrul Islam, Jolanda Buonocore, Aldo Quattrone, Andrea Quattrone and Rita Nisticò
Bioengineering 2026, 13(2), 151; https://doi.org/10.3390/bioengineering13020151 - 28 Jan 2026
Abstract
Parkinson’s disease (PD) is characterized by alterations in movement dynamics that are difficult to quantify with conventional clinical assessment. This study proposes an integrated approach combining graph-based kinematic analysis with explainable machine learning to identify digital biomarkers of Parkinsonian motor impairment. Kinematic signals [...] Read more.
Parkinson’s disease (PD) is characterized by alterations in movement dynamics that are difficult to quantify with conventional clinical assessment. This study proposes an integrated approach combining graph-based kinematic analysis with explainable machine learning to identify digital biomarkers of Parkinsonian motor impairment. Kinematic signals were acquired using Xsens inertial sensors from 51 patients with PD and 53 healthy controls. For each participant, subject-specific kinematic networks were constructed by modeling inter-segment similarities through Jensen–Shannon divergence, from which global and local graph-theoretical metrics were extracted. A machine learning pipeline incorporating voting feature selection, and XGBoost classification was evaluated using a nested cross-validation design. The model achieved robust performance (AUC = 0.87), and explainability analyses using SHAP identified a subset of 13 features capturing alterations in velocity, inter-segment connectivity, and network centrality. PD was characterized by increased positional variability, reduced distal limb velocity, and a redistribution of network centrality towards proximal body segments. These features were associated with clinical severity, confirming their physiological relevance. By integrating graph-theoretical modeling, explainable artificial intelligence, and machine learning methodology, this work provides a method of discovering quantitative biomarkers capturing alterations in motor coordination. These findings highlight the potential of ML and kinematic networks to support objective motor assessment in PD. Full article
Show Figures

Graphical abstract

17 pages, 5854 KB  
Article
Dynamic Analysis of Progressive Circular Ultrasonic Waves in Piezoelectric Motors of Photo Lenses
by Lucian Milica
AppliedPhys 2026, 2(1), 2; https://doi.org/10.3390/appliedphys2010002 - 28 Jan 2026
Abstract
This paper presents a dynamic analysis of ultrasonic motors (USMs) used in camera lens systems, which achieve high-precision motion via piezoelectric stators rather than electromagnetic components. The study focuses on the coupling of radial and tangential vibrations that create elliptical particle trajectories, driving [...] Read more.
This paper presents a dynamic analysis of ultrasonic motors (USMs) used in camera lens systems, which achieve high-precision motion via piezoelectric stators rather than electromagnetic components. The study focuses on the coupling of radial and tangential vibrations that create elliptical particle trajectories, driving the rotor through friction. The methodology is divided into two stages: Stage I: A discrete mass-spring model simplifies the coupled motion to a single degree of freedom. This analytical approach approximates natural frequencies and identifies modal degeneracy and the upper limits of representable modes via the Nyquist–Shannon criterion. Stage II: Based on continuous ring elasticity theory, the research establishes the actual coupled modal shapes. This stage demonstrates the manner in which kinematically linked displacements result in an elliptical trajectory on the stator surface. The analytical findings are validated using Finite Element Analysis (FEA) in CATIA. The simulations confirm the degeneracy of natural modes, proving that biphasic excitation is strictly necessary to maintain the progressive waves required for USM operation. Full article
Show Figures

Figure 1

26 pages, 3908 KB  
Article
Physics-Aware Spatiotemporal Consistency for Transferable Defense of Autonomous Driving Perception
by Yang Liu, Zishan Nie, Tong Yu, Minghui Chen, Zhiheng Yao, Jieke Lu, Linya Peng and Fuming Fan
Sensors 2026, 26(3), 835; https://doi.org/10.3390/s26030835 - 27 Jan 2026
Viewed by 58
Abstract
Autonomous driving perception systems are vulnerable to physical adversarial attacks. Existing defenses largely adopt loosely coupled architectures where visual and kinematic cues are processed in isolation, thus failing to exploit physical spatiotemporal consistency as a structural prior and often struggling to balance adversarial [...] Read more.
Autonomous driving perception systems are vulnerable to physical adversarial attacks. Existing defenses largely adopt loosely coupled architectures where visual and kinematic cues are processed in isolation, thus failing to exploit physical spatiotemporal consistency as a structural prior and often struggling to balance adversarial robustness, transferability, accuracy, and efficiency under realistic attacks. We propose a physics-aware trajectory–appearance consistency defense that detects and corrects spatiotemporal inconsistencies by tightly coupling visual semantics with physical dynamics. The module combines a dual-stream spatiotemporal encoder with endogenous feature orchestration and a frequency-domain kinematic embedding, turning tracking artifacts that are usually discarded as noise into discriminative cues. These inconsistencies are quantified by a Trajectory–Appearance Mutual Exclusion (TAME) energy, which supports a physics-aware switching rule to override flawed visual predictions. Operating on detector backbone features, outputs, and tracking states, the defense can be attached as a plug-in module behind diverse object detectors. Experiments on nuScenes, KITTI, and BDD100K show that the proposed defense substantially improves robustness against diverse categories of attacks: on nuScenes, it improves Correction Accuracy (CA) from 86.5% to 92.1% while reducing the computational overhead from 42 ms to 19 ms. Furthermore, the proposed defense maintains over 71.0% CA when transferred to unseen detectors and sustaining 72.4% CA under adaptive attackers. Full article
(This article belongs to the Special Issue Advanced Sensor Technologies for Multimodal Decision-Making)
Show Figures

Figure 1

15 pages, 1881 KB  
Article
Finite-Range Scalar–Tensor Gravity: Constraints from Cosmology and Galaxy Dynamics
by Elie Almurr and Jean Claude Assaf
Galaxies 2026, 14(1), 7; https://doi.org/10.3390/galaxies14010007 - 27 Jan 2026
Viewed by 63
Abstract
Objective: We examine whether a finite-range scalar–tensor modification of gravity can be simultaneously compatible with cosmological background data, galaxy rotation curves, and local/astrophysical consistency tests, while satisfying the luminal gravitational-wave propagation constraint (cT=1) implied by GW170817 at low [...] Read more.
Objective: We examine whether a finite-range scalar–tensor modification of gravity can be simultaneously compatible with cosmological background data, galaxy rotation curves, and local/astrophysical consistency tests, while satisfying the luminal gravitational-wave propagation constraint (cT=1) implied by GW170817 at low redshifts. Methods: We formulate the model at the level of an explicit covariant action and derive the corresponding field equations; for cosmological inferences, we adopt an effective background closure in which the late-time dark-energy density is modulated by a smooth activation function characterized by a length scale λ and amplitude ϵ. We constrain this background model using Pantheon+, DESI Gaussian Baryon Acoustic Oscillations (BAOs), and a Planck acoustic-scale prior, including an explicit ΛCDM comparison. We then propagate the inferred characteristic length by fixing λ in the weak-field Yukawa kernel used to model 175 SPARC galaxy rotation curves with standard baryonic components and a controlled spherical approximation for the scalar response. Results: The joint background fit yields Ωm=0.293±0.007, λ=7.691.71+1.85Mpc, and H0=72.33±0.50kms1Mpc1. With λ fixed, the baryons + scalar model describes the SPARC sample with a median reduced chi-square of χν2=1.07; for a 14-galaxy subset, this model is moderately preferred over the standard baryons + NFW halo description in the finite-sample information criteria, with a mean ΔAICc outcome in favor of the baryons + scalar model (≈2.8). A Vainshtein-type screening completion with Λ=1.3×108 eV satisfies Cassini, Lunar Laser Ranging, and binary pulsar bounds while keeping the kpc scales effectively unscreened. For linear growth observables, we adopt a conservative General Relativity-like baseline (μ0=0) and show that current fσ8 data are consistent with μ00 for our best-fit background; the model predicts S8=0.791, consistent with representative cosmic-shear constraints. Conclusions: Within the present scope (action-level weak-field dynamics for galaxy modeling plus an explicitly stated effective closure for background inference), the results support a mutually compatible characteristic length at the Mpc scale; however, a full perturbation-level implementation of the covariant theory remains an issue for future work, and the role of cold dark matter beyond galaxy scales is not ruled out. Full article
Show Figures

Figure 1

20 pages, 12682 KB  
Article
Viscosity Characterization of PDMS and Its Influence on the Performance of a Torsional Vibration Viscous Damper Under Forced Hydrodynamic Loading
by Andrzej Chmielowiec, Adam Michajłyszyn, Justyna Gumieniak, Sławomir Woś, Wojciech Homik and Katarzyna Antosz
Materials 2026, 19(3), 490; https://doi.org/10.3390/ma19030490 - 26 Jan 2026
Viewed by 69
Abstract
This study presents the experimental and model-based characterization of polydimethylsiloxane (PDMS) as a damping medium in a torsional vibration viscous damper. Particular emphasis is placed on the influence of the PDMS viscosity on the dynamic response of the damper under variable hydrodynamic loading [...] Read more.
This study presents the experimental and model-based characterization of polydimethylsiloxane (PDMS) as a damping medium in a torsional vibration viscous damper. Particular emphasis is placed on the influence of the PDMS viscosity on the dynamic response of the damper under variable hydrodynamic loading generated by torsional vibrations of the system and the mass of the inertia ring. Investigations were conducted over a wide range of kinematic viscosities, enabling the identification of damper operating regimes and the assessment of lubricating film stability. The developed mathematical model, based on hydrodynamic lubrication theory, describes the relationships between the PDMS viscosity, the relative angular velocity, and the eccentricity of the inertia ring. Experimental results confirm the model’s ability to predict transitions between stable, unstable, and boundary operating modes of the damper. The proposed approach enables the functional, system-level characterization of PDMS under hydrodynamic loading conditions within a torsional vibration damper. In this framework, the rheological properties of PDMS are directly linked to the dynamic response and operational stability of the mechanical system. Full article
27 pages, 4472 KB  
Article
Effects of Incremental Mechanical Load on Readiness Potential Amplitude During Voluntary Movement
by Oscar Alexis Becerra-Casillas, Karen Alejandra Diaz-Lozano, Mario Treviño, Paulina Osuna-Carrasco and Braniff de la Torre-Valdovinos
NeuroSci 2026, 7(1), 16; https://doi.org/10.3390/neurosci7010016 - 26 Jan 2026
Viewed by 117
Abstract
Voluntary movement arises from a sequence of neural processes that involve planning, preparation, and execution within distributed cortical networks. The readiness potential, a slow negative brain signal preceding self-initiated actions, represents a sensitive indicator of motor preparation. However, it remains unclear how this [...] Read more.
Voluntary movement arises from a sequence of neural processes that involve planning, preparation, and execution within distributed cortical networks. The readiness potential, a slow negative brain signal preceding self-initiated actions, represents a sensitive indicator of motor preparation. However, it remains unclear how this signal reflects concurrent variations in mechanical and temporal demands. In this study, twenty-eight healthy participants performed self-paced elbow flexions under nine combinations of mechanical load and movement duration while brain electrical activity, muscle activity, and movement kinematics were simultaneously recorded. Linear mixed-effects analyses revealed that the amplitude of the readiness potential increased progressively with greater mechanical load, indicating that cortical readiness scales with the intensity of preparatory effort. In contrast, longer movement durations produced smaller amplitudes, suggesting that extended temporal windows reduce the efficiency of preparatory synchronization. No significant interaction between load and duration was observed, supporting the idea of partially independent neural mechanisms for effort and timing. These findings identify the readiness potential as a neural marker integrating the energetic and temporal dimensions of voluntary movement and provide a basis for understanding how cortical readiness dynamically optimizes human motor performance. Full article
Show Figures

Figure 1

30 pages, 3807 KB  
Review
Flapping Foil-Based Propulsion and Power Generation: A Comprehensive Review
by Prabal Kandel, Jiadong Wang and Jian Deng
Biomimetics 2026, 11(2), 86; https://doi.org/10.3390/biomimetics11020086 - 25 Jan 2026
Viewed by 126
Abstract
This review synthesizes the state of the art in flapping foil technology and bridges the distinct engineering domains of bio-inspired propulsion and power generation via flow energy harvesting. This review is motivated by the observation that propulsion and power-generation studies are frequently presented [...] Read more.
This review synthesizes the state of the art in flapping foil technology and bridges the distinct engineering domains of bio-inspired propulsion and power generation via flow energy harvesting. This review is motivated by the observation that propulsion and power-generation studies are frequently presented separately, even though they share common unsteady vortex dynamics. Accordingly, we adopt a unified unsteady-aerodynamic perspective to relate propulsion and energy-extraction regimes within a common framework and to clarify their operational duality. Within this unified framework, the feathering parameter provides a theoretical delimiter between momentum transfer and kinetic energy extraction. A critical analysis of experimental foundations demonstrates that while passive structural flexibility enhances propulsive thrust via favorable wake interactions, synchronization mismatches between deformation and peak hydrodynamic loading constrain its benefits in power generation. This review extends the analysis to complex and non-homogeneous environments and identifies that density stratification fundamentally alters the hydrodynamic performance. Specifically, resonant interactions with the natural Brunt–Väisälä frequency of the fluid shift the optimal kinematic regimes. The present study also surveys computational methodologies and highlights a paradigm shift from traditional parametric sweeps to high-fidelity three-dimensional (3D) Large-Eddy Simulations (LESs) and Deep Reinforcement Learning (DRL) to resolve finite-span vortex interconnectivities. Finally, this review outlines the critical pathways for future research. To bridge the gap between computational idealization and physical reality, the findings suggest that future systems prioritize tunable stiffness mechanisms, multi-phase environmental modeling, and artificial intelligence (AI)-driven digital twin frameworks for real-time adaptation. Full article
Show Figures

Graphical abstract

23 pages, 3329 KB  
Article
Action-Aware Multimodal Wavelet Fusion Network for Quantitative Elbow Motor Function Assessment Using sEMG and Robotic Kinematics
by Zilong Song, Pei Zhu, Cuiwei Yang, Daomiao Wang, Jialiang Song, Daoyu Wang, Fanfu Fang and Yixi Wang
Sensors 2026, 26(3), 804; https://doi.org/10.3390/s26030804 - 25 Jan 2026
Viewed by 151
Abstract
Accurate upper-limb motor assessment is critical for post-stroke rehabilitation but relies on subjective clinical scales. This study proposes the Action-Aware Multimodal Wavelet Fusion Network (AMWFNet), integrating surface electromyography (sEMG) and robotic kinematics for automated Fugl-Meyer Assessment (FMA-UE)-aligned quantification. Continuous Wavelet Transform (CWT) converts [...] Read more.
Accurate upper-limb motor assessment is critical for post-stroke rehabilitation but relies on subjective clinical scales. This study proposes the Action-Aware Multimodal Wavelet Fusion Network (AMWFNet), integrating surface electromyography (sEMG) and robotic kinematics for automated Fugl-Meyer Assessment (FMA-UE)-aligned quantification. Continuous Wavelet Transform (CWT) converts heterogeneous signals into unified time-frequency scalograms. A learnable modality gating mechanism dynamically weights physiological and kinematic features, while action embeddings encode task contexts across 18 standardized reaching tasks. Validated on 40 participants (20 post-stroke, 20 healthy), AMWFNet achieved 94.68% accuracy in six-class classification, outperforming baselines by 9.17% (Random Forest: 85.51%, SVM: 85.30%, 1D-CNN: 91.21%). The lightweight architecture (1.27 M parameters, 922 ms inference) enables real-time assessment-training integration in rehabilitation robots, providing an objective, efficient solution. Full article
(This article belongs to the Special Issue Advances in Robotics and Sensors for Rehabilitation)
Show Figures

Figure 1

17 pages, 2454 KB  
Article
Ratcheting Assessment of Medium Carbon and Austenitic Steel Alloys at Elevated Temperatures
by Petar Jevtic and Ahmad Varvani-Farahani
J. Manuf. Mater. Process. 2026, 10(2), 43; https://doi.org/10.3390/jmmp10020043 - 25 Jan 2026
Viewed by 71
Abstract
The present study intends to evaluate the ratcheting of ER9 wheel medium carbon steel and austenitic steel samples at room and elevated temperatures subjected to uniaxial loading cycles through the use of the Ahmadzadeh–Varvani (A–V) kinematic hardening rule. The A–V framework incorporated an [...] Read more.
The present study intends to evaluate the ratcheting of ER9 wheel medium carbon steel and austenitic steel samples at room and elevated temperatures subjected to uniaxial loading cycles through the use of the Ahmadzadeh–Varvani (A–V) kinematic hardening rule. The A–V framework incorporated an exponential function in the dynamic recovery term to account for the dynamic strain aging (DSA) phenomenon at temperatures where solute atoms and moving dislocations showed increased interaction. Within the DSA domain at 573K for ER9 wheel steel samples, and at 423K for austenitic steel samples, the collision of carbon and nitrogen solute atoms with moving dislocations resulted in the materials hardening, and promoted the yield strength. The Voyiadjis–Song–Rusinek (VSR) multivariable model was used to capture the evolution of yield strength with temperature. The predicted ratcheting results within the DSA temperature domain were in close agreement with those of measured values. Full article
(This article belongs to the Special Issue Deformation and Mechanical Behavior of Metals and Alloys)
Show Figures

Figure 1

25 pages, 7458 KB  
Article
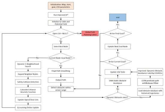
A Safe Maritime Path Planning Fusion Algorithm for USVs Based on Reinforcement Learning A* and LSTM-Enhanced DWA
by Zhenxing Zhang, Qiujie Wang, Xiaohui Wang and Mingkun Feng
Sensors 2026, 26(3), 776; https://doi.org/10.3390/s26030776 - 23 Jan 2026
Viewed by 116
Abstract
In complex maritime environments, the safety of path planning for Unmanned Surface Vehicles (USVs) remains a significant challenge. Existing methods for handling dynamic obstacles often suffer from inadequate predictability and generate non-smooth trajectories. To address these issues, this paper proposes a reliable hybrid [...] Read more.
In complex maritime environments, the safety of path planning for Unmanned Surface Vehicles (USVs) remains a significant challenge. Existing methods for handling dynamic obstacles often suffer from inadequate predictability and generate non-smooth trajectories. To address these issues, this paper proposes a reliable hybrid path planning approach that integrates a reinforcement learning-enhanced A* algorithm with an improved Dynamic Window Approach (DWA). Specifically, the A* algorithm is augmented by incorporating a dynamic five-neighborhood search mechanism, a reinforcement learning-based adaptive weighting strategy, and a path post-optimization procedure. These enhancements collectively shorten the path length and significantly improve trajectory smoothness. While ensuring that the global path avoids dynamic obstacles smoothly, a Kalman Filter (KF) is integrated into the Long Short-Term Memory (LSTM) network to preprocess historical data. This mechanism suppresses transient outliers and stabilizes the trajectory prediction of dynamic obstacles. Moreover, the evaluation function of the DWA is refined by incorporating the International Regulations for Preventing Collisions at Sea (COLREGs) constraints, enabling compliant navigation behaviors. Simulation results in MATLAB demonstrate that the enhanced A* algorithm better conforms to the kinematic model of the USVs. The improved DWA significantly reduces collision risks, thereby ensuring safer navigation in dynamic marine environments. Full article
(This article belongs to the Section Navigation and Positioning)
Show Figures

Figure 1

13 pages, 613 KB  
Article
Selective Motor Entropy Modulation and Targeted Augmentation for the Identification of Parkinsonian Gait Patterns Using Multimodal Gait Analysis
by Yacine Benyoucef, Jouhayna Harmouch, Borhan Asadi, Islem Melliti, Antonio del Mastro, Pablo Herrero, Alberto Carcasona-Otal and Diego Lapuente-Hernández
Life 2026, 16(2), 193; https://doi.org/10.3390/life16020193 - 23 Jan 2026
Viewed by 243
Abstract
Background/Objectives: Parkinsonian gait is characterized by impaired motor adaptability, altered temporal organization, and reduced movement variability. While data augmentation is commonly used to mitigate class imbalance in gait-based machine learning models, conventional strategies often ignore physiological differences between healthy and pathological movements, potentially [...] Read more.
Background/Objectives: Parkinsonian gait is characterized by impaired motor adaptability, altered temporal organization, and reduced movement variability. While data augmentation is commonly used to mitigate class imbalance in gait-based machine learning models, conventional strategies often ignore physiological differences between healthy and pathological movements, potentially distorting meaningful motor dynamics. This study explores whether preserving healthy motor variability while selectively augmenting pathological gait signals can improve the robustness and physiological coherence of gait pattern classification models. Methods: Eight patients with Parkinsonian gait patterns and forty-eight healthy participants performed walking tasks on the Motigravity platform under hypogravity conditions. Full-body kinematic data were acquired using wearable inertial sensors. A selective augmentation strategy based on smooth time-warping was applied exclusively to pathological gait segments (×5, σ = 0.2), while healthy gait signals were left unaltered to preserve natural motor variability. Model performance was evaluated using a hybrid convolutional neural network–long short-term memory (CNN–LSTM) architecture across multiple augmentation configurations. Results: Selective augmentation of pathological gait signals achieved the highest classification performance (94.1% accuracy, AUC = 0.97), with balanced sensitivity (93.8%) and specificity (94.3%). Performance decreased when augmentation exceeded an optimal range of variability, suggesting that beneficial augmentation is constrained by physiologically plausible temporal dynamics. Conclusions: These findings demonstrate that physiology-informed, selective data augmentation can improve gait pattern classification under constrained data conditions. Rather than supporting disease-specific diagnosis, this proof-of-concept study highlights the importance of respecting intrinsic differences in motor variability when designing augmentation strategies for clinical gait analysis. Future studies incorporating disease-control cohorts and subject-independent validation are required to assess specificity and clinical generalizability. Full article
(This article belongs to the Section Biochemistry, Biophysics and Computational Biology)
Show Figures

Figure 1

43 pages, 9485 KB  
Article
Dynamic Task Allocation for Multiple AUVs Under Weak Underwater Acoustic Communication: A CBBA-Based Simulation Study
by Hailin Wang, Shuo Li, Tianyou Qiu, Yiqun Wang and Yiping Li
J. Mar. Sci. Eng. 2026, 14(3), 237; https://doi.org/10.3390/jmse14030237 - 23 Jan 2026
Viewed by 136
Abstract
Cooperative task allocation is one of the critical enablers for multi-Autonomous Underwater Vehicle (AUV) missions, but existing approaches often assume reliable communication that rarely holds in real underwater acoustic environments. We study here the performance and robustness of the Consensus-Based Bundle Algorithm (CBBA) [...] Read more.
Cooperative task allocation is one of the critical enablers for multi-Autonomous Underwater Vehicle (AUV) missions, but existing approaches often assume reliable communication that rarely holds in real underwater acoustic environments. We study here the performance and robustness of the Consensus-Based Bundle Algorithm (CBBA) for multi-AUV task allocation under realistically degraded underwater communication conditions with dynamically appearing tasks. An integrated simulation framework that incorporates a Dubins-based kinematic model with minimum turning radius constraints, a configurable underwater acoustic communication model (range, delay, packet loss, and bandwidth), and a full implementation of improved CBBA with new features, complemented by 3D trajectory and network-topology visualization. We define five communication regimes, from ideal fully connected networks to severe conditions with short range and high packet loss. Within these regimes, we assess CBBA based on task allocation quality (total bundle value and task completion rate), convergence behavior (iterations and convergence rate), and communication efficiency (message delivery rate, average delay, and network connectivity), with additional metrics on the number of conflicts during dynamic task reallocation. Our simulation results indicate that CBBA maintains performance close to the optimum when the conditions are good and moderate but degrades significantly when connectivity becomes intermittent. We then introduce a local-communication-based conflict resolution strategy in the face of frequent task conflicts under very poor conditions: neighborhood-limited information exchange, negotiation within task areas, and decentralized local decisions. The proposed conflict resolution strategy significantly reduces the occurrence of conflicts and improves task completion under stringent communication constraints. This provides practical design insights for deploying multi-AUV systems under weak underwater acoustic networks. Full article
(This article belongs to the Special Issue Dynamics and Control of Marine Mechatronics)
Show Figures

Figure 1

Back to TopTop