Sign in to use this feature.

Years

Between: -

Subjects

remove_circle_outline
remove_circle_outline
remove_circle_outline
remove_circle_outline

Journals

Article Types

Countries / Regions

Search Results (20)

Search Parameters:
Keywords = indica–japonica hybrid breeding

Order results
Result details
Results per page
Select all
Export citation of selected articles as:
15 pages, 2355 KB  
Article
Distinct Seed Endophytic Bacterial Communities Are Associated with Blast Resistance in Yongyou Hybrid Rice Varieties
by Yanbo Chen, Caiyu Lu, Zhenyu Liu, Zhixin Chen, Jianfeng Chen, Xiaomeng Zhang, Xianting Wang, Bin Ma, Houjin Lv, Huiyun Dong and Yanling Liu
Agronomy 2026, 16(3), 280; https://doi.org/10.3390/agronomy16030280 - 23 Jan 2026
Viewed by 38
Abstract
Rice blast, caused by the fungal pathogen Pyricularia oryzae, remains one of the most destructive diseases threatening global rice production. Although the deployment of resistant cultivars is widely regarded as the most effective and sustainable control strategy, resistance based solely on host [...] Read more.
Rice blast, caused by the fungal pathogen Pyricularia oryzae, remains one of the most destructive diseases threatening global rice production. Although the deployment of resistant cultivars is widely regarded as the most effective and sustainable control strategy, resistance based solely on host genetics often has limited durability due to the rapid adaptation of the pathogen. Increasing evidence suggests that plant-associated microbial communities contribute to host health and disease resistance, yet the role of seed-associated microbiota in shaping rice blast resistance remains insufficiently understood. In this study, we investigated seed endophytic bacterial communities across multiple indica–japonica hybrid rice varieties from the Yongyou series that exhibit contrasting levels of resistance to rice blast. By integrating amplicon sequencing, we identified distinct seed bacterial assemblages associated with blast-resistant and blast-susceptible varieties were identified. Notably, the microbial communities in blast-resistant varieties exhibited significantly higher Shannon index, with a median value of 3.478 compared to 2.654 in susceptible varieties (p < 0.001), indicating a greater diversity and more balanced community structure compared to those in susceptible varieties. Several bacterial taxa consistently enriched in resistant varieties showed negative ecological associations with P. oryzae, both at the local scale and across publicly available global metagenomic datasets. These findings indicate that seed endophytic bacterial communities are non-randomly structured in relation to host resistance phenotypes and may contribute to rice blast resistance through persistent ecological interactions with the pathogen. This work highlights the potential importance of seed-associated microbiota as intrinsic components of varietal resistance and provides a microbial perspective for improving durable disease resistance in rice breeding programs. Full article
Show Figures

Figure 1

11 pages, 1247 KB  
Article
Molecular-Marker-Based Design for Breeding Indica–Japonica Hybrid Rice with Bacterial Blight Resistance
by Junjie Dong, Xinyue Zhang, Youfa Li and Haowei Fu
Genes 2025, 16(6), 719; https://doi.org/10.3390/genes16060719 - 18 Jun 2025
Cited by 1 | Viewed by 972
Abstract
Background/Objectives: To overcome the limitations imposed by bacterial blight on widely adopted indica–japonica hybrid rice, this study employed molecular design breeding strategies to develop a resistant germplasm. Methods: Through conventional backcross breeding combined with molecular-marker-assisted selection, the Xa23-carrying material XR39 [...] Read more.
Background/Objectives: To overcome the limitations imposed by bacterial blight on widely adopted indica–japonica hybrid rice, this study employed molecular design breeding strategies to develop a resistant germplasm. Methods: Through conventional backcross breeding combined with molecular-marker-assisted selection, the Xa23-carrying material XR39 was hybridized with the wide-compatibility restorer line R5315 harboring the S5n gene. Progeny selection integrated evaluations of agronomic traits, disease resistance identification, and test-crossing with sterile lines. Results: Five wide-compatibility restorer lines simultaneously incorporating the Xa23 and S5n genes were successfully developed, demonstrating outstanding bacterial blight resistance and restoration ability. The selected hybrid combinations, A3/RP1, A1/RP4, and A4/RP4, exhibited yield increases of 2.6–8.6% compared to the control. Conclusions: This study not only established a novel germplasm for developing bacterial blight-resistant indica–japonica hybrid rice varieties, but also established a model for gene design breeding for rice improvement. Full article
(This article belongs to the Section Plant Genetics and Genomics)
Show Figures

Figure 1

15 pages, 2333 KB  
Article
Changes in Rice Yield and Quality from 1994 to 2023 in Shanghai, China
by Haixia Wang, Jianjiang Bai, Qi Zhao, Jianhao Tang, Ruifang Yang, Liming Cao and Ruoyu Xiong
Agronomy 2025, 15(3), 670; https://doi.org/10.3390/agronomy15030670 - 8 Mar 2025
Viewed by 2022
Abstract
In recent years, there has been widespread cultivation of high-quality rice along the southeast coast of China, particularly in Shanghai. However, the specific changes in the yield and quality performance of rice in the Shanghai region have not been well understood. A study [...] Read more.
In recent years, there has been widespread cultivation of high-quality rice along the southeast coast of China, particularly in Shanghai. However, the specific changes in the yield and quality performance of rice in the Shanghai region have not been well understood. A study conducted on 194 rice varieties in the Shanghai region from 1994 to 2023 focused on yield, growth characteristics, and quality. The findings revealed significant increases in rice yield (+16.8%) and spikelets per panicle (+45.4%) in the Shanghai region over the past 30 years, along with a decrease in amylose content (−27.9%). However, parameters such as grain filling, 1000-grain weight, plant height, panicle length, chalkiness, and gel consistency showed no significant changes over the same period. Additionally, the study found that the yield, nitrogen application amount, growth period, and head rice rate of japonica rice and indica-japonica hybrid rice were higher than those of indica rice, although the panicle length was lower in comparison. Japonica inbred rice exhibited the lowest amylose content and superior taste. Correlation analyses suggested that the breeding of japonica rice varieties in the Shanghai region should focus on balancing nitrogen absorption and high chalkiness, plant biomass, and amylose content, and yield and the appearance and taste quality of rice. In addition, the potential rice yield per unit area in the Shanghai region in the future depends on the promotion of hybrid japonica rice planting and developing best management practices. Full article
(This article belongs to the Section Farming Sustainability)
Show Figures

Figure 1

13 pages, 1637 KB  
Article
Growth Traits and Yield Performance of Japonica Hybrid Rice Bred by the New Strategy in the Yangtze River Region of China
by Yutiao Chen, Jiayu Song, Xiaofu Hong, Huaijie Zhang, Tiejun Hu and Guanglong Zhu
Agronomy 2025, 15(1), 152; https://doi.org/10.3390/agronomy15010152 - 10 Jan 2025
Viewed by 1473
Abstract
Despite the successful breeding of hybrid japonica rice by the new strategy (the female parent with a restorer line containing an appropriate proportion of indica rice genes) in China, it remains unclear whether these cultivars exhibit a similar yield performance with the traditional [...] Read more.
Despite the successful breeding of hybrid japonica rice by the new strategy (the female parent with a restorer line containing an appropriate proportion of indica rice genes) in China, it remains unclear whether these cultivars exhibit a similar yield performance with the traditional high-yield hybrid cultivars in the Yangtze River region. Therefore, two field experiments were conducted in Fenghua City and Yuyao City, China, during the two growing seasons in 2019 and 2020. Six japonica hybrid rice cultivars and one control indica–japonica hybrid rice cultivar (Yongyou1540 [YY1540]) were chosen as the experimental materials in each year, and the seedling quality, grain yield, and yield components were evaluated. The results showed that the grain yield of YY1540 was 13.9 t ha−1 and 14.5 t ha−1 in 2019 and 2020, respectively, which was the highest among all cultivars in both years. However, the japonica hybrid rice cultivars CHY83 in 2019 and CHY112 in 2020 also achieved high yield performance with 13.7 t ha−1 and 14.0 t ha−1, respectively, which were not significantly difference from YY1540. The japonica hybrid cultivars with a high grain yield typically exhibited more spikelets per panicle, more spikelets per m2, and a higher harvest index than those with a lower grain yield. Increasing the total growth duration had a limited impact on the grain yield of japonica hybrid rice. However, the post-heading daily grain yield was significantly positively correlated with grain yield in japonica hybrid rice cultivars. Moreover, significant quadratic relationships were observed between plant height at maturity and grain yield and between seedling dry weight and grain yield. The optimal plant height at maturity and seedling dry weight for achieving a high grain yield in japonica hybrid rice were approximately 130 cm and 300 mg plant−1, respectively. This study provides useful information for breeding high-yield japonica hybrid cultivars. Full article
(This article belongs to the Section Crop Breeding and Genetics)
Show Figures

Figure 1

16 pages, 2206 KB  
Article
Identification of Indica–Japonica Attributes and Analysis of Heterosis Using InDel Markers
by Lingling Huang, Jing Ye, Rongrong Zhai, Mingming Wu, Faming Yu, Xiaoming Zhang, Guofu Zhu, Jinling Han and Shenghai Ye
Agronomy 2024, 14(12), 2832; https://doi.org/10.3390/agronomy14122832 - 28 Nov 2024
Cited by 2 | Viewed by 2085
Abstract
With the development and improvement of indica–japonica hybrid rice breeding technologies, it has become possible to directly utilize the heterosis between indica and japonica subspecies to cultivate high-yielding rice varieties. Precisely analyzing the attributes and heterosis levels of indica–japonica varieties is crucial for [...] Read more.
With the development and improvement of indica–japonica hybrid rice breeding technologies, it has become possible to directly utilize the heterosis between indica and japonica subspecies to cultivate high-yielding rice varieties. Precisely analyzing the attributes and heterosis levels of indica–japonica varieties is crucial for successfully breeding indica–japonica hybrid rice and utilizing heterosis. This study employed 34 insertion–deletion (InDel) molecular markers to identify the indicajaponica attributes in 122 rice varieties and validated the results using cluster analyses and principal component analyses (PCAs). Additionally, the yield-related traits of the hybrids and parents were assessed, heterosis was analyzed, and the feasibility of predicting heterosis using parental genetic distance (GD) was explored. InDel molecular markers showed that all the hybrids were indica–japonica crosses with varying genetic components, confirmed by the cluster analyses and the PCAs. A heterosis analysis revealed that an increase in the effective panicle number per plant (EP) was the main factor in increasing the yield. Different GD intervals showed varying correlations with trait heterosis. These results indicate the effectiveness of InDel molecular markers in accurately distinguishing indica–japonica attributes and that hybrid combinations demonstrate significant heterosis. This study provides a reference for parent selection and utilizing heterosis in indica–japonica hybrid rice. Full article
(This article belongs to the Special Issue Innovative Research on Rice Breeding and Genetics)
Show Figures

Figure 1

17 pages, 1263 KB  
Article
Differences in Grain Yield and Nitrogen Uptake between Tetraploid and Diploid Rice: The Physiological Mechanisms under Field Conditions
by Jian Xiao, Zhuang Xiong, Jiada Huang, Zuolin Zhang, Detian Cai, Dongliang Xiong, Kehui Cui, Shaobing Peng and Jianliang Huang
Plants 2024, 13(20), 2884; https://doi.org/10.3390/plants13202884 - 15 Oct 2024
Cited by 2 | Viewed by 1617
Abstract
Research indicates that, owing to the enhanced grain-filling rate of tetraploid rice, its yield has notably improved compared to previous levels. Studies conducted on diploid rice have revealed that optimal planting density and fertilization rates play crucial roles in regulating rice yield. In [...] Read more.
Research indicates that, owing to the enhanced grain-filling rate of tetraploid rice, its yield has notably improved compared to previous levels. Studies conducted on diploid rice have revealed that optimal planting density and fertilization rates play crucial roles in regulating rice yield. In this study, we investigated the effects of different nitrogen application and planting density treatments on the growth, development, yield, and nitrogen utilization in tetraploid (represented by T7, an indica–japonica conventional allotetraploid rice) and diploid rice (Fengliangyou-4, represented by FLY4, a two-line super hybrid rice used as a reference variety for the approval of super rice with a good grain yield performance). The results indicated that the highest grain-filling rate of T7 could reach 77.8% under field experimental conditions due to advancements in tetraploid rice breeding. This is a significant improvement compared with the rate seen in previous research. Under the same conditions, T7 exhibited a significantly lower grain yield than FLY4, which could be attributed to its lower grain-filling rate, spikelets per panicle, panicle number m−2, and harvest index score. Nitrogen application and planting density displayed little effect on the grain yield of both genotypes. A higher planting density significantly enhanced the leaf area index and biomass accumulation, but decreased the harvest index score. Compared with T7, FLY4 exhibited a significantly higher nitrogen use efficiency (NUEg), which was mainly due to the higher nitrogen content in the straw. Increasing nitrogen application significantly decreased NUEg due to its minimal effect on grain yield combined with its significant enhancement of nitrogen uptake. Our results suggest that the yield and grain-filling rate of T7 have been improved compared with those of previously tested polyploid rice, but are still lower than those of FLY4, and the yield of tetraploid rice can be further improved by enhancing the grain-filling rate, panicle number m−2, and spikelets per panicle via genotype improvement. Full article
(This article belongs to the Special Issue Emerging Trends in Alternative and Sustainable Crop Production)
Show Figures

Figure 1

16 pages, 4997 KB  
Article
Improvement of Flowering Stage in Japonica Rice Variety Jiahe212 by Using CRISPR/Cas9 System
by Dengmei He, Ran Zhou, Chenbo Huang, Yanhui Li, Zequn Peng, Dian Li, Wenjing Duan, Nuan Huang, Liyong Cao, Shihua Cheng, Xiaodeng Zhan, Lianping Sun and Shiqiang Wang
Plants 2024, 13(15), 2166; https://doi.org/10.3390/plants13152166 - 5 Aug 2024
Cited by 4 | Viewed by 2076
Abstract
The flowering period of rice significantly impacts variety adaptability and yield formation. Properly shortening the reproductive period of rice varieties can expand their ecological range without significant yield reduction. Targeted genome editing, like CRISPR/Cas9, is an ideal tool to fine-tune rice growth stages [...] Read more.
The flowering period of rice significantly impacts variety adaptability and yield formation. Properly shortening the reproductive period of rice varieties can expand their ecological range without significant yield reduction. Targeted genome editing, like CRISPR/Cas9, is an ideal tool to fine-tune rice growth stages and boost yield synergistically. In this study, we developed a CRISPR/Cas9-mediated multiplex genome-editing vector containing five genes related to three traits, Hd2, Ghd7, and DTH8 (flowering-stage genes), along with the recessive rice blast resistance gene Pi21 and the aromatic gene BADH2. This vector was introduced into the high-quality japonica rice variety in Zhejiang province, Jiahe212 (JH212), resulting in 34 T0 plants with various effective mutations. Among the 17 mutant T1 lines, several displayed diverse flowering dates, but most exhibited undesirable agronomic traits. Notably, three homozygous mutant lines (JH-C15, JH-C18, and JH-C31) showed slightly earlier flowering dates without significant differences in yield-related traits compared to JH212. Through special Hyg and Cas marker selection of T2 plants, we identified seven, six, and two fragrant glutinous plants devoid of transgenic components. These single plants will serve as sib lines of JH212 and potential resources for breeding applications, including maintenance lines for indicajaponica interspecific three-line hybrid rice. In summary, our research lays the foundation for the creation of short-growth-period CMS (cytoplasmic male sterility, CMS) lines, and also provides materials and a theoretical basis for indicajaponica interspecific hybrid rice breeding with wider adaptability. Full article
(This article belongs to the Special Issue Molecular Breeding and Germplasm Improvement of Rice—2nd Edition)
Show Figures

Figure 1

12 pages, 1923 KB  
Article
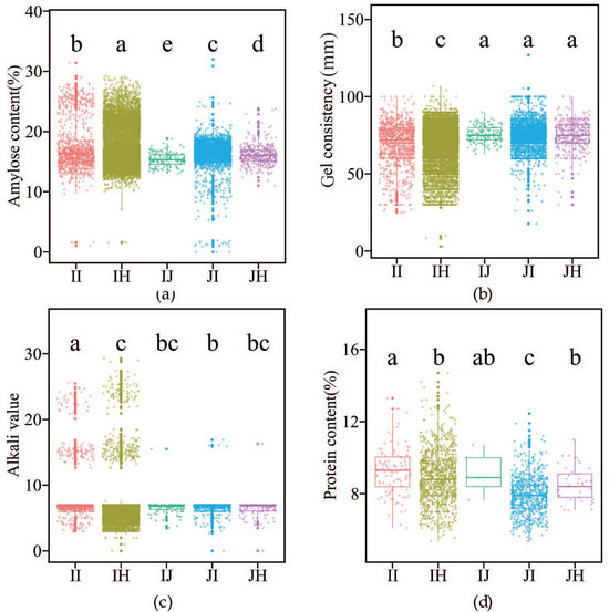
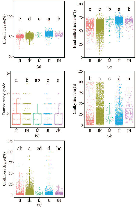
Variations and Trends in Rice Quality across Different Types of Approved Varieties in China, 1978–2022
by Yuqing Lu, Ying Tang, Jiaen Zhang, Si Liu, Xiaoyue Liang, Meijuan Li and Ronghua Li
Agronomy 2024, 14(6), 1234; https://doi.org/10.3390/agronomy14061234 - 7 Jun 2024
Cited by 9 | Viewed by 4473
Abstract
Rice is a staple food for nearly two-thirds of China’s population. As socio-economic development continues, there is a growing demand for high-quality rice. This study collected grain quality traits for 17,785 rice varieties approved throughout China, and categorized them into the following five [...] Read more.
Rice is a staple food for nearly two-thirds of China’s population. As socio-economic development continues, there is a growing demand for high-quality rice. This study collected grain quality traits for 17,785 rice varieties approved throughout China, and categorized them into the following five types: indica inbred (II), indica hybrid (IH), japonica inbred (JI), japonica hybrid (JH), and indica-japonica hybrid (IJ). Comprehensive analyses were conducted to assess the differences and trends in rice quality across these varieties. We found that JI and JH excel in processing and cooking qualities, featuring higher brown rice and head milled rice rates, coupling with longer gel consistency. Inbred varieties display lower chalky rice rates than hybrids. Over several decades, head milled rice rates have notably increased across all types except for IJ. Transparency grade has decreased in nearly all types except for IJ, with similar declines observed in chalky rice rates and chalkiness degree, suggesting an overall progress in appearance quality. In terms of cooking and taste attributes, amylose content has decreased in most varieties except for IJ, and gel consistency has improved in indica varieties. Generally, the rice quality of varieties approved in China has shown a clear trend of improvement over the past 40 years. This study provides significant data support and theoretical backing for ongoing rice breeding efforts. Full article
(This article belongs to the Section Crop Breeding and Genetics)
Show Figures

Figure 1

12 pages, 970 KB  
Article
Preliminary Exploration of Physiology and Genetic Basis Underlying High Yield in Indica–Japonica Hybrid Rice
by Xiaojuan Fan, Yongtao Cui, Jian Song, Honghuan Fan, Liqun Tang and Jianjun Wang
Agriculture 2024, 14(4), 607; https://doi.org/10.3390/agriculture14040607 - 11 Apr 2024
Cited by 3 | Viewed by 1810
Abstract
The utilization of heterosis is of great significance in improving rice yield. To explore the physiological and genetic basis for high yield in indica–japonica hybrid rice, Zheyou18 (z18) and Yongyou12 (y12) were used as materials and compared with indica hybrid rice, Zheyou12 (z12); [...] Read more.
The utilization of heterosis is of great significance in improving rice yield. To explore the physiological and genetic basis for high yield in indica–japonica hybrid rice, Zheyou18 (z18) and Yongyou12 (y12) were used as materials and compared with indica hybrid rice, Zheyou12 (z12); japonica hybrid rice, Liangyoupeijiu (LYPJ); and the conventional lines zhe04B (04B) and zhehui818 (h818) under seedling growth vigor, functional leaf morphology, chlorophyll content, yield component, panicle trait, and InDel heterosis analysis. Z18 and y12 showed the largest increase in plant height 6 d and 9 d after germination; the root dry weight of z18 was 31.2% and 42.0% higher than its parents on the 12th d. The length of functional leaves ranked in the middle, while the width was the largest, resulting in z18 and y12 having the largest leaf area. Yield components showed that z18 and y12 had the highest number of primary branches, spikelets, and grains, and grain yield, which was 58.1 g in z18, increased by 29.8% and 8.7%, respectively, in comparison with h818 and LYPJ. The InDel genetic distance was significantly positively correlated with single spike weight, with r reaching 0.771, making it the only consistent and most correlated among the seven traits. Therefore, we speculated that as the InDel genetic distance expands, heterosis mainly manifests in the increase in single spike weight. This study comprehensively explored the physiological mechanism of yield improvement in indica–japonica-hybrid rice and used InDel genetic distances to study the genetic basis of heterosis, which will be helpful for future rice yield improvement. Full article
Show Figures

Figure 1

11 pages, 1074 KB  
Article
Molecular Breeding of Zheyou810, an Indica–Japonica Hybrid Rice Variety with Superior Quality and High Yield
by Jian Song, Yongtao Cui, Honghuan Fan, Liqun Tang and Jianjun Wang
Agriculture 2023, 13(9), 1807; https://doi.org/10.3390/agriculture13091807 - 13 Sep 2023
Cited by 7 | Viewed by 2380
Abstract
Rice heterosis has played a significant role in improving rice yields in China since the 1970s. The utilization of heterosis between the indica and japonica subspecies of rice is especially important in this regard. However, inter-subspecies hybridization between indica and japonica rice is [...] Read more.
Rice heterosis has played a significant role in improving rice yields in China since the 1970s. The utilization of heterosis between the indica and japonica subspecies of rice is especially important in this regard. However, inter-subspecies hybridization between indica and japonica rice is hampered by the inadequate seed-setting rate and inferior rice quality of hybrid offspring, which has limited its development. The discovery and cloning of wide-compatibility gene S5-n and the granular starch synthase gene Wx have provided a solution to this problem, paving the way for the breeding of inter-subspecies hybrid rice. Here we demonstrated the breeding process of Zheyou810 and its performances in regional trials. Employing marker-assisted selection through the utilization of KASP (Kompetitive Allele-Specific PCR), a high-yielding and superior-quality indica–japonica hybrid rice variety named Zheyou810 was developed. Zheyou810 achieved an average yield of 10,737.75 kg/ha (12.58% higher than control Jiayou5) in the national regional trials across 2019 and 2020, and 11,777.25 kg/ha (13.36% higher than Jiayou5) in the production trial in 2020, respectively. The quality of rice has also been improved, reaching the standards set by the Ministry of Agriculture of the People’s Republic of China for Grade 3 premium rice (NY/T593). In 2021, Zheyou810 was approved by the national examination showing broad application prospects. Full article
(This article belongs to the Special Issue Innovations and Advances in Rice Molecular Breeding)
Show Figures

Figure 1

15 pages, 3090 KB  
Review
Advances on the Study of Diurnal Flower-Opening Times of Rice
by Mumei Wang, Minghao Chen, Zhen Huang, Hai Zhou and Zhenlan Liu
Int. J. Mol. Sci. 2023, 24(13), 10654; https://doi.org/10.3390/ijms241310654 - 26 Jun 2023
Cited by 11 | Viewed by 6312
Abstract
The principal goal of rice (Oryza sativa L.) breeding is to increase the yield. In the past, hybrid rice was mainly indica intra-subspecies hybrids, but its yield has been difficult to improve. The hybridization between the indica and japonica subspecies has stronger [...] Read more.
The principal goal of rice (Oryza sativa L.) breeding is to increase the yield. In the past, hybrid rice was mainly indica intra-subspecies hybrids, but its yield has been difficult to improve. The hybridization between the indica and japonica subspecies has stronger heterosis; the utilization of inter-subspecies heterosis is important for long-term improvement of rice yields. However, the different diurnal flower-opening times (DFOTs) between the indica and japonica subspecies seriously reduce the efficiency of cross-pollination and yield and increase the cost of indicajaponica hybrid rice seeds, which has become one of the main constraints for the development of indicajaponica hybrid rice breeding. The DFOT of plants is adapted to their growing environment and is also closely related to species stability and evolution. Herein, we review the structure and physiological basis of rice flower opening, the factors that affect DFOT, and the progress of cloning and characterization of DFOT genes in rice. We also analyze the problems in the study of DFOT and provide corresponding suggestions. Full article
(This article belongs to the Section Molecular Plant Sciences)
Show Figures

Figure 1

22 pages, 4710 KB  
Article
Genetic Analysis of S5 Regulating the Hybrid Sterility between Indica and Japonica Subspecies in Rice
by Jie Guo, Xinqiao Zhou, Ke Chen, Chanjuan Ye, Juan Liu, Kangli Sun, Guang Tang, Shaokui Wang, Guiquan Zhang, Youding Chen, Dagang Chen and Chuanguang Liu
Agronomy 2023, 13(4), 1094; https://doi.org/10.3390/agronomy13041094 - 11 Apr 2023
Cited by 3 | Viewed by 3429
Abstract
Hybrid sterility is the major obstacle to the utilization of inter-subspecific heterosis in hybrid rice breeding. The S5 locus, composed of three adjacent genes ORF3, ORF4, and ORF5, plays a crucial role in regulating indica/japonica hybrids’ female sterility. [...] Read more.
Hybrid sterility is the major obstacle to the utilization of inter-subspecific heterosis in hybrid rice breeding. The S5 locus, composed of three adjacent genes ORF3, ORF4, and ORF5, plays a crucial role in regulating indica/japonica hybrids’ female sterility. Through a series of crosses involving 38 parents, three alleles of S5, ORF3+ORF4ORF5n, ORF3+ORF4+ORF5n, and ORF3−/ORF4−/ORF5n, all could be regarded as wide-compatibility alleles, and when crossed with indica or japonica rice, they all showed significantly high fertility. Then, in order to explore the genes’ function, we further knocked out genes by using CRISPR/Cas9-based genome editing. Our results demonstrate that the ORF3+ was not just the protector in the killer-protector system, and knocking out ORF3 of the indica allele seriously affected the rice’s normal development. We observed the concrete enhancing hybrid spikelet fertility from the crosses between the ORF4+ knockout japonica materials with indica varieties. By conducting the comparative RNA-Seq analysis of young spikelets, we found that the ORF4+/ORF4− could modulate the hybrid fertility by affecting the expressions of genes related to the function of the Golgi apparatus. This study indicated that knocking out the ORF4+ of the japonica allele or using the alleles carrying ORF5n would provide effective approaches to overcome indica/japonica hybrid female sterility in rice breeding. Full article
(This article belongs to the Special Issue Study of Targeted Genome Editing for Crop Improvement)
Show Figures

Figure 1

13 pages, 1920 KB  
Article
The Pyramiding of Elite Allelic Genes Related to Grain Number Increases Grain Number per Panicle Using the Recombinant Lines Derived from Indica–japonica Cross in Rice
by Xuhui Liu, Xiaoxiao Deng, Weilong Kong, Tong Sun and Yangsheng Li
Int. J. Mol. Sci. 2023, 24(2), 1653; https://doi.org/10.3390/ijms24021653 - 14 Jan 2023
Cited by 1 | Viewed by 2637
Abstract
Indica(xian)-japonica(geng) hybrid rice has many heterosis traits that can improve rice yield. However, the traditional hybrid technology will struggle to meet future needs for the development of higher-yield rice. Available genomics resources can be used to [...] Read more.
Indica(xian)-japonica(geng) hybrid rice has many heterosis traits that can improve rice yield. However, the traditional hybrid technology will struggle to meet future needs for the development of higher-yield rice. Available genomics resources can be used to efficiently understand the gene-trait association trait for rice breeding. Based on the previously constructed high-density genetic map of 272 high-generation recombinant inbred lines (RILs) originating from the cross of Luohui 9 (indica, as female) and RPY geng (japonica, as male) and high-quality genomes of parents, here, we further explore the genetic basis for an important complex trait: possible causes of grain number per panicle (GNPP). A total of 20 genes related to grains number per panicle (GNPP) with the differences of protein amino acid between LH9 and RPY were used to analyze genotype combinations, and PCA results showed a combination of PLY1, LAX1, DTH8 and OSH1 from the RPY geng with PYL4, SP1, DST and GNP1 from Luohui 9 increases GNPP. In addition, we also found that the combination of LAX1-T2 and GNP1-T3 had the most significant increase in GNPP. Notably, Molecular Breeding Knowledgebase (MBK) showed a few aggregated rice cultivars, LAX1-T2 and GNP1-T3, which may be a result of the natural geographic isolation between the two gene haplotypes. Therefore, we speculate that the pyramiding of japonica-type LAX-T2 with indica-type GNP1-T3 via hybridization can significantly improve rice yield by increasing GNPP. Full article
(This article belongs to the Special Issue Rice Molecular Breeding and Genetics)
Show Figures

Figure 1

12 pages, 2064 KB  
Article
Breeding of the Long-Grain Restorer of Indica-Japonica Hybrid Rice by Using the Genetic Effects of Grain Shape QTLs
by Keke Liu, Zequn Peng, Zhihao Sun, Zhengping Zhou, Yanhui Li, Ran Zhou, Dengmei He, Chenbo Huang, Daibo Chen, Shihua Cheng, Liyong Cao, Xiaodeng Zhan and Lianping Sun
Agronomy 2023, 13(1), 107; https://doi.org/10.3390/agronomy13010107 - 29 Dec 2022
Viewed by 2803
Abstract
Grain shape improvement, which determines grain yield, quality traits and commercial value, is an extremely important aspect of rice breeding. Grain size is controlled by multiple genes, and Maker Assistant Selection (MAS) breeding is effective for breeders in developing stable and efficient markers [...] Read more.
Grain shape improvement, which determines grain yield, quality traits and commercial value, is an extremely important aspect of rice breeding. Grain size is controlled by multiple genes, and Maker Assistant Selection (MAS) breeding is effective for breeders in developing stable and efficient markers to aggregate these genes in order to speed up the selection of new lines with desirable traits during the breeding process. In this study, functional markers were developed based on the sequence differences of five grain-shaped genes (GL7, GW6a, GS6, GW5 and TGW6) between the long-grain japonica rice variety Zhendao and the indica-japonica restorer R2027. We then constructed a population of recombinant inbred lines (RILs) based on their cross. The newly designed functional markers were used to genotype grain-size genes, and a genetic effect analysis was conducted to screen high-quality long-grain restorers. Our results reveal diverse effects of different genes on grain size, and the five genotypes were distributed in the 36 selected BC1F8 lines. Specifically, gw5 positively regulates grain width and 1000-grain weight, gl7 and gs6 positively regulate grain length but negatively regulate grain width and 1000-grain weight, tgw6 positively regulates grain length and gw6a positively regulates 1000-grain weight. The most outstanding outcome is that 5 of the 36 lines achieved in this study showing an excellent performance of long grain and yield characters are ideal materials not only for studying the interaction and genetic effects between polygenes but also as restorers or donors for dominant genes in indica-japonica hybrid rice breeding. Full article
(This article belongs to the Special Issue Discovery and Utilization of Germplasm Resources in Rice)
Show Figures

Figure 1

16 pages, 2351 KB  
Article
Population Dynamics of Wide Compatibility System and Evaluation of Intersubspecific Hybrids by indica-japonica Hybridization in Rice
by Jayanth Kallugudi, Vikram Jeet Singh, Kunnumal Kurungara Vinod, Subbaiyan Gopala Krishnan, Shekharappa Nandakumar, Brijesh Kumar Dixit, Ranjith Kumar Ellur, Haritha Bollinedi, Mariappan Nagarajan, Amit Kumar, Mridul Chakraborti, Rakesh Kumar Seth, Tapan Kumar Mondal, Prolay Kumar Bhowmick and Ashok Kumar Singh
Plants 2022, 11(15), 1930; https://doi.org/10.3390/plants11151930 - 26 Jul 2022
Cited by 7 | Viewed by 2753
Abstract
The exploitation of heterosis through intersubspecific hybridisation between indica and japonica has been a major breeding target in rice, but is marred by the cross incompatibility between the genomes. Wide compatibility (WC) is a triallelic system at the S5 locus on chromosome 6 [...] Read more.
The exploitation of heterosis through intersubspecific hybridisation between indica and japonica has been a major breeding target in rice, but is marred by the cross incompatibility between the genomes. Wide compatibility (WC) is a triallelic system at the S5 locus on chromosome 6 that ensures the specificity of hybridisation within and between indica and japonica. The S5n allele that favours intercrossing is sparsely distributed in the rice gene pool and therefore warrants identification of diverse WC sources to develop superior intersubspecific hybrids. In this study, we have identified several novel WC sources through the marker-assisted screening of a large set of 950 rice genotypes. Seventeen percent of the genotypes carried S5n, which fell into two subpopulations. The WC genotypes showed wide phenotypic and genotypic variability, including both indica and japonica lines. Based on phenotypic performance, the WC varieties were grouped into three clusters. A subset of 41 WC varieties was used to develop 164 hybrids, of which WC/japonica hybrids showed relative superiority over WC/indica hybrids. The multilocation evaluation of hybrids indicated that hybrids derived from WC varieties, such as IRG137, IRG143, OYR128, and IRGC10658, were higher yielding across all the three different locations. Most of the hybrids showed the stability of performance across locations. The identified diverse set of wide compatible varieties (WCVs) can be used in the development of intersubspecific hybrids and also for parental line development in hybrid rice breeding. Full article
(This article belongs to the Topic Plant Breeding, Genetics and Genomics)
Show Figures

Figure 1

Back to TopTop