Sign in to use this feature.

Years

Between: -

Subjects

remove_circle_outline
remove_circle_outline
remove_circle_outline
remove_circle_outline

Journals

Article Types

Countries / Regions

Search Results (32)

Search Parameters:
Keywords = immunoevasive

Order results
Result details
Results per page
Select all
Export citation of selected articles as:
23 pages, 3237 KB  
Article
Integrative Mechanistic Studies Identify Reticulon-3 as a Critical Modulator of Infectious Exosome-Driven Dengue Pathogenesis
by Razieh Bitazar, Clinton Njinju Asaba, Saina Shegefti, Tatiana Noumi, Julien Van Grevenynghe, Salim T. Islam, Patrick Labonté and Terence Ndonyi Bukong
Viruses 2025, 17(9), 1238; https://doi.org/10.3390/v17091238 - 13 Sep 2025
Viewed by 1061
Abstract
The dengue virus (DENV) exploits host cell exosome pathways to disseminate and evade immunity. However, the host factors enabling this process remain poorly defined. Here, we demonstrate that DENV infection robustly induces expression of the short isoform of Reticulon 3 (RTN3S) in hepatic [...] Read more.
The dengue virus (DENV) exploits host cell exosome pathways to disseminate and evade immunity. However, the host factors enabling this process remain poorly defined. Here, we demonstrate that DENV infection robustly induces expression of the short isoform of Reticulon 3 (RTN3S) in hepatic (Huh7) and monocytic cells, and that RTN3S is a critical driver of infectious exosome biogenesis. RTN3S physically associates with double-stranded viral RNA and the DENV non-structural protein 3 (NS3) in infected cells, indicating its integration into the viral replication complex. Loss of RTN3 markedly reduced exosome production and the exosomal export of viral RNA and proteins, demonstrating that RTN3S is required for efficient exosome-mediated viral release. Conversely, overexpression of full-length RTN3S dramatically increased the release of infectious virus-containing exosomes; truncation of the RTN3S C-terminal domain abolished this enhancement, confirming the essential role of the C-terminus in RTN3S’s pro-viral exosomal function. In DENV-infected monocytes, we observed a shift toward a CD16-positive intermediate phenotype, accompanied by the upregulation of genes involved in vesicle biogenesis and stress response. These infected monocytes also secreted higher levels of inflammatory cytokines. Similarly, monocytes from Dengue patients exhibited high RTN3 expression, which correlated with an expansion of intermediate (CD16+) subsets and enriched expression of vesicle trafficking machinery genes. These findings reveal a previously unrecognized mechanism by which DENV hijacks RTN3S to promote the formation of infectious exosomes, thereby facilitating viral dissemination and immune evasion. RTN3S thus represents a novel element of the Dengue pathogenesis and a potential target for host-directed antiviral strategies. Full article
(This article belongs to the Section Human Virology and Viral Diseases)
Show Figures

Figure 1

26 pages, 1016 KB  
Article
TIM-3/Galectin-9 Immune Axis in Colorectal Cancer in Relation to KRAS, NRAS, BRAF, PIK3CA, AKT1 Mutations, MSI Status, and the Cytokine Milieu
by Błażej Ochman, Anna Kot, Sylwia Mielcarska, Agnieszka Kula, Miriam Dawidowicz, Dorota Hudy, Monika Szrot, Jerzy Piecuch, Dariusz Waniczek, Zenon Czuba and Elżbieta Świętochowska
Int. J. Mol. Sci. 2025, 26(14), 6735; https://doi.org/10.3390/ijms26146735 - 14 Jul 2025
Viewed by 1606
Abstract
In this study, we investigated the expression of TIM-3 and Galectin-9 (Gal-9) in colorectal cancer (CRC) and their associations with oncogenic mutations, MSI status, cytokine profiles, and transcriptional data. TIM-3 and Gal-9 protein levels were significantly increased in CRC tissues compared to matched [...] Read more.
In this study, we investigated the expression of TIM-3 and Galectin-9 (Gal-9) in colorectal cancer (CRC) and their associations with oncogenic mutations, MSI status, cytokine profiles, and transcriptional data. TIM-3 and Gal-9 protein levels were significantly increased in CRC tissues compared to matched non-tumor margins (p < 0.05 and p < 0.001, respectively). TIM-3 protein concentration was notably higher in PIK3CA-mutated tumors (p < 0.05), while no associations were found with KRAS, NRAS, BRAF, AKT1, or MSI status. Multiplex cytokine profiling revealed strong correlations between TIM-3 and Gal-9 levels and key immunomodulatory pathways, including IL-10, IL-17, and chemokine signaling. We also observed significant associations with cytokine subsets involved in protumor activity and immune regulation. Gene set enrichment analysis (GSEA) demonstrated that high TIM-3 and Gal-9 expression was associated with upregulation of cell cycle-related pathways, and downregulation of immune signatures, such as interferon responses and TNF-α/NFκB signaling. These findings suggest that increased TIM-3 and Gal-9 expression reflects a shift toward proliferative activity and immune suppression in the CRC tumor microenvironment, highlighting their potential as biomarkers of immunoevasive tumor phenotypes, especially in PIK3CA-mutant CRC tumors. Full article
Show Figures

Figure 1

30 pages, 3180 KB  
Review
From Defense to Disease: How the Immune System Fuels Epithelial–Mesenchymal Transition in Ovarian Cancer
by Michał Kos, Paulina Mertowska, Sebastian Mertowski, Jacek Roliński, Aleksandra Krasińska-Płachta, Tomasz Urbanowicz, Marek Gogacz and Ewelina Grywalska
Int. J. Mol. Sci. 2025, 26(9), 4041; https://doi.org/10.3390/ijms26094041 - 24 Apr 2025
Cited by 1 | Viewed by 2088
Abstract
Ovarian cancer is one of the most deadly gynecological cancers, with over 300 thousand new cases per year, most of which are diagnosed in advanced stages. The limited availability of effective biomarkers and lack of characteristic symptoms make early diagnosis difficult, resulting in [...] Read more.
Ovarian cancer is one of the most deadly gynecological cancers, with over 300 thousand new cases per year, most of which are diagnosed in advanced stages. The limited availability of effective biomarkers and lack of characteristic symptoms make early diagnosis difficult, resulting in a five-year survival rate of 30–40%. Mutations in the BRCA1 and BRCA2 genes and abnormalities of signaling pathways such as PI3K/AKT and TP53 play a key role in the progression of ovarian cancer. The immune system, which can act against tumors, often supports tumor development in the ovarian cancer microenvironment through immunoevasion, which is influenced by cytokines such as IL-6, IL-10, and TGF-β. Epithelial-to-mesenchymal transition (EMT) allows cancer cells to acquire mesenchymal characteristics, increasing their invasiveness and metastatic capacity. Immunological factors, including pro-inflammatory cytokines and signals from the tumor microenvironment regulate the EMT process. This review aims to present the role of EMT in ovarian cancer progression, its interactions with the immune system, and potential biomarkers and therapeutic targets. Modulation of the immune response and inhibition of EMT may constitute the basis for personalized therapies, which opens new possibilities for improving the prognosis and efficacy of treatment in patients with ovarian cancer. Full article
(This article belongs to the Special Issue Ovarian Cancer: Pathogenesis, Biomarkers and Treatment)
Show Figures

Figure 1

24 pages, 1536 KB  
Review
A Concise Review of the Role of the NKG2D Receptor and Its Ligands in Cancer
by Elitsa Boneva, Velizar Shivarov and Milena Ivanova
Immuno 2025, 5(1), 9; https://doi.org/10.3390/immuno5010009 - 2 Mar 2025
Cited by 9 | Viewed by 7164
Abstract
The immune system’s ability to detect and eliminate transformed cells is a critical factor in suppressing cancer development. However, immune surveillance in tumors is often disrupted by various immune escape mechanisms, many of which remain poorly understood. The Natural Killer Group 2D (NKG2D) [...] Read more.
The immune system’s ability to detect and eliminate transformed cells is a critical factor in suppressing cancer development. However, immune surveillance in tumors is often disrupted by various immune escape mechanisms, many of which remain poorly understood. The Natural Killer Group 2D (NKG2D) receptor is an activating receptor expressed on natural killer (NK) cells and cytotoxic T lymphocytes. It can recognize and bind with varying affinities to a wide range of structurally diverse ligands, including MHC class I chain-related proteins A and B (MICA and MICB) and members of the ULBP family (ULBP1-6). The expression of these ligands plays a crucial role in immune antitumor responses and cancer immunoevasion mechanisms. Some evidence suggests that functional polymorphisms in the NKG2D receptor and the genes encoding its ligands significantly influence HLA-independent cancer immunosurveillance. Consequently, the NKG2D-NKG2D ligands (NKG2DLs) axis represents a promising target for developing novel therapeutic strategies. This review aims to provide a general overview of the role of NKG2D and its ligands in various malignancies and explore their potential in advancing personalized cancer treatment protocols. Full article
(This article belongs to the Section Cancer Immunology and Immunotherapy)
Show Figures

Figure 1

17 pages, 3437 KB  
Article
Tumor-Associated Neutrophils Are a Negative Prognostic Factor in Early Luminal Breast Cancers Lacking Immunosuppressive Macrophage Recruitment
by Eva Schmidt, Luitpold Distel, Ramona Erber, Maike Büttner-Herold, Marie-Charlotte Rosahl, Oliver J. Ott, Vratislav Strnad, Carolin C. Hack, Arndt Hartmann, Markus Hecht, Rainer Fietkau and Sören Schnellhardt
Cancers 2024, 16(18), 3160; https://doi.org/10.3390/cancers16183160 - 15 Sep 2024
Cited by 9 | Viewed by 2231
Abstract
Background: Tumor-associated neutrophils (TANs) are important modulators of the tumor microenvironment with opposing functions that can promote and inhibit tumor progression. The prognostic role of TANs in early luminal breast cancer is unclear. Methods: A total of 144 patients were treated for early-stage [...] Read more.
Background: Tumor-associated neutrophils (TANs) are important modulators of the tumor microenvironment with opposing functions that can promote and inhibit tumor progression. The prognostic role of TANs in early luminal breast cancer is unclear. Methods: A total of 144 patients were treated for early-stage hormone-receptor-positive breast cancer as part of an Accelerated Partial Breast Irradiation (APBI) phase II trial. Resection samples from multiple locations were processed into tissue microarrays and sections thereof immunohistochemically stained for CD66b+ neutrophils. CD66b+ neutrophil density was measured separately in the stromal and intraepithelial compartment. Results: High stromal and intraepithelial CD66b+ TAN density was a negative prognostic factor in central tumor samples. In addition, neutrophil density in adjacent normal breast tissue and lymph node samples also correlated with reduced disease-free survival. TAN density correlated with CD163+ M2-like tumor-associated macrophage (TAM) density, which we analyzed in a previous study. TANs were a negative prognostic factor in tumors with an elevated M1/M2 TAM ratio, while this impact on patient outcome was lost in tumors with a low M1/M2 ratio. A combined multivariate analysis of TAM and TAN density revealed that only TAM polarization status was an independent prognostic factor. Conclusions: CD66b+ neutrophils were a negative prognostic factor in early-stage luminal breast cancer in single-marker analysis. Combined analysis with TAMs could be necessary to correctly evaluate their prognostic impact in future studies. TAN recruitment might act as a compensatory mechanism of immunoevasion and disease progression in tumors that are unable to sufficiently attract and polarize TAMs. Full article
(This article belongs to the Special Issue Research on Early-Stage Breast Cancer: Management and Treatment)
Show Figures

Figure 1

17 pages, 1191 KB  
Review
Unraveling the Intricacies of CD73/Adenosine Signaling: The Pulmonary Immune and Stromal Microenvironment in Lung Cancer
by Maria Saigí, Oscar Mesía-Carbonell, David A. Barbie and Raquel Guillamat-Prats
Cancers 2023, 15(23), 5706; https://doi.org/10.3390/cancers15235706 - 4 Dec 2023
Cited by 9 | Viewed by 5487
Abstract
CD73 and adenosine have gained prominence in lung cancer research. The NT5E gene encodes CD73, known as an ectonucleotidase, which plays a crucial role within tumor cells, with immune-suppressive properties. Beyond cancer, CD73 exerts an influence on cardiac, neural, and renal functions, affecting [...] Read more.
CD73 and adenosine have gained prominence in lung cancer research. The NT5E gene encodes CD73, known as an ectonucleotidase, which plays a crucial role within tumor cells, with immune-suppressive properties. Beyond cancer, CD73 exerts an influence on cardiac, neural, and renal functions, affecting cardiac, neural, and renal functions. CD73’s significance lies in its production of extracellular adenosine. It is notably expressed across diverse cell types within the immune and stromal lung microenvironment. CD73 expression amplifies in lung tumors, especially non-small cell lung cancer (NSCLC), often aligned with key oncogenic drivers like mutant EGFR and KRAS. CD73/adenosine pathway seems to be involved in tumoral immunoevasion, hampering the use of the immune checkpoint inhibitor (ICI) and correlating with therapy resistance. Despite the partial success of current ICI therapies, the CD73/adenosine pathway offers promise in enhancing their effectiveness. This comprehensive review explores recent insights into lung cancer’s CD73/adenosine pathway. It explores roles within tumor cells, the lung’s stromal environment, and the immune system. Ranging from pre-clinical models to clinical trials, potential therapies targeting the adenosine pathway for lung cancer treatment are discussed below. Full article
Show Figures

Figure 1

13 pages, 741 KB  
Review
A Narrative Review of Alternative Symptomatic Treatments for Herpes Simplex Virus
by Jane Y. Chang, Curt Balch, Joseph Puccio and Hyung S. Oh
Viruses 2023, 15(6), 1314; https://doi.org/10.3390/v15061314 - 2 Jun 2023
Cited by 20 | Viewed by 33681
Abstract
Herpes simplex virus-1 (HSV-1) and -2 (HSV-2) are large, spherically shaped, double-stranded DNA viruses that coevolved with Homo sapiens for over 300,000 years, having developed numerous immunoevasive mechanisms to survive the lifetime of their human host. Although in the continued absence of an [...] Read more.
Herpes simplex virus-1 (HSV-1) and -2 (HSV-2) are large, spherically shaped, double-stranded DNA viruses that coevolved with Homo sapiens for over 300,000 years, having developed numerous immunoevasive mechanisms to survive the lifetime of their human host. Although in the continued absence of an acceptable prophylactic and therapeutic vaccine, approved pharmacologics (e.g., nucleoside analogs) hold benefit against viral outbreaks, while resistance and toxicity limit their universal application. Against these shortcomings, there is a long history of proven and unproven home remedies. With the breadth of purported alternative therapies, patients are exposed to risk of harm without proper information. Here, we examined the shortcomings of the current gold standard HSV therapy, acyclovir, and described several natural products that demonstrated promise in controlling HSV infection, including lemon balm, lysine, propolis, vitamin E, and zinc, while arginine, cannabis, and many other recreational drugs are detrimental. Based on this literature, we offered recommendations regarding the use of such natural products and their further investigation. Full article
(This article belongs to the Section Human Virology and Viral Diseases)
Show Figures

Figure 1

20 pages, 1316 KB  
Review
Epigenetics and Metabolism Reprogramming Interplay into Glioblastoma: Novel Insights on Immunosuppressive Mechanisms
by Filippo Torrisi, Simona D’Aprile, Simona Denaro, Anna Maria Pavone, Cristiana Alberghina, Agata Zappalà, Rosario Giuffrida, Lucia Salvatorelli, Giuseppe Broggi, Gaetano Giuseppe Magro, Vittorio Calabrese, Nunzio Vicario and Rosalba Parenti
Antioxidants 2023, 12(2), 220; https://doi.org/10.3390/antiox12020220 - 18 Jan 2023
Cited by 21 | Viewed by 4533
Abstract
The central nervous system represents a complex environment in which glioblastoma adapts skillfully, unleashing a series of mechanisms suitable for its efficient development and diffusion. In particular, changes in gene expression and mutational events that fall within the domain of epigenetics interact complexly [...] Read more.
The central nervous system represents a complex environment in which glioblastoma adapts skillfully, unleashing a series of mechanisms suitable for its efficient development and diffusion. In particular, changes in gene expression and mutational events that fall within the domain of epigenetics interact complexly with metabolic reprogramming and stress responses enacted in the tumor microenvironment, which in turn fuel genomic instability by providing substrates for DNA modifications. The aim of this review is to analyze this complex interaction that consolidates several conditions that confer a state of immunosuppression and immunoevasion, making glioblastoma capable of escaping attack and elimination by immune cells and therefore invincible against current therapies. The progressive knowledge of the cellular mechanisms that underlie the resistance of the glioblastoma represents, in fact, the only weapon to unmask its weak points to be exploited to plan successful therapeutic strategies. Full article
(This article belongs to the Special Issue Oxidative Stress and Inflammation in Cancer)
Show Figures

Figure 1

16 pages, 3569 KB  
Article
In Vitro Photodynamic Treatment Modality for A375 Melanoma Cell Line Using a Sulphonated Aluminum Phthalocyanine Chloride-Photosensitizer-Gold Nanoparticle Conjugate
by Bridgette Mkhobongo, Rahul Chandran and Heidi Abrahamse
Pharmaceutics 2022, 14(11), 2474; https://doi.org/10.3390/pharmaceutics14112474 - 16 Nov 2022
Cited by 14 | Viewed by 3063
Abstract
Metastatic melanoma cancer stem cells are subpopulations that have been identified and linked to tumor progression, immunoevasive behavior, drug resistance, and metastasis, leading to a poor prognosis. Photodynamic therapy (PDT) is an approach to eradicate cancer through a photochemical process which directly generates [...] Read more.
Metastatic melanoma cancer stem cells are subpopulations that have been identified and linked to tumor progression, immunoevasive behavior, drug resistance, and metastasis, leading to a poor prognosis. Photodynamic therapy (PDT) is an approach to eradicate cancer through a photochemical process which directly generates reactive oxygen species (ROS). This study investigated the impact of PDT using an aluminum phthalocyanine gold nanoparticle (AlPcS4Cl-AuNP) conjugate for targeting melanoma stem cells. The isolated stem cells were irradiated at 673.2 nm with a radiant exposure of 5 J/cm2. Post-irradiation signs of cell death were determined using microscopy and biochemical assays. A possible enhanced effect of ROS in inducing cell death could be seen when AlPcS4Cl was conjugated to AuNPs. Nanoparticles as carriers promote the efficient cellular uptake of photosensitizers, enhancing organelle accumulation and the targeted therapy of cancerous cells. A biochemical assay revealed significant post-irradiation signs of cell death. The measurement of adenosine triphosphate (ATP) content revealed a decrease in cell proliferation. The study suggested an approach directed at expanding the knowledge on PDT to improve cancer treatment. Understanding the cell death mechanism through which ROS influence cancer stem cells (CSCs) is, therefore, useful for improving PDT efficiency and preventing tumor recurrence and metastasis. Full article
(This article belongs to the Special Issue Novel Anticancer Strategies, 3rd Edition)
Show Figures

Figure 1

21 pages, 1603 KB  
Review
The Role of Extracellular Vesicles in Metabolic Reprogramming of the Tumor Microenvironment
by Eran S. Fridman, Lana Ginini and Ziv Gil
Cells 2022, 11(9), 1433; https://doi.org/10.3390/cells11091433 - 23 Apr 2022
Cited by 44 | Viewed by 6006
Abstract
The tumor microenvironment (TME) includes a network of cancerous and non-cancerous cells, together with associated blood vessels, the extracellular matrix, and signaling molecules. The TME contributes to cancer progression during various phases of tumorigenesis, and interactions that take place within the TME have [...] Read more.
The tumor microenvironment (TME) includes a network of cancerous and non-cancerous cells, together with associated blood vessels, the extracellular matrix, and signaling molecules. The TME contributes to cancer progression during various phases of tumorigenesis, and interactions that take place within the TME have become targets of focus in cancer therapy development. Extracellular vesicles (EVs) are known to be conveyors of genetic material, proteins, and lipids within the TME. One of the hallmarks of cancer is its ability to reprogram metabolism to sustain cell growth and proliferation in a stringent environment. In this review, we provide an overview of TME EV involvement in the metabolic reprogramming of cancer and stromal cells, which favors cancer progression by enhancing angiogenesis, proliferation, metastasis, treatment resistance, and immunoevasion. Targeting the communication mechanisms and systems utilized by TME-EVs is opening a new frontier in cancer therapy. Full article
(This article belongs to the Special Issue The Role of Nano Vesicles in the Tumor Microenvironment)
Show Figures

Figure 1

21 pages, 476 KB  
Review
Effects of B-Cell Lymphoma on the Immune System and Immune Recovery after Treatment: The Paradigm of Targeted Therapy
by Salvatrice Mancuso, Marta Mattana, Melania Carlisi, Marco Santoro and Sergio Siragusa
Int. J. Mol. Sci. 2022, 23(6), 3368; https://doi.org/10.3390/ijms23063368 - 21 Mar 2022
Cited by 18 | Viewed by 6702
Abstract
B-cell lymphoma and lymphoproliferative diseases represent a heterogeneous and complex group of neoplasms that are accompanied by a broad range of immune regulatory disorder phenotypes. Clinical features of autoimmunity, hyperinflammation, immunodeficiency and infection can variously dominate, depending on the immune pathway most involved. [...] Read more.
B-cell lymphoma and lymphoproliferative diseases represent a heterogeneous and complex group of neoplasms that are accompanied by a broad range of immune regulatory disorder phenotypes. Clinical features of autoimmunity, hyperinflammation, immunodeficiency and infection can variously dominate, depending on the immune pathway most involved. Immunological imbalance can play a role in lymphomagenesis, also supporting the progression of the disease, while on the other hand, lymphoma acts on the immune system to weaken immunosurveillance and facilitate immunoevasion. Therefore, the modulation of immunity can have a profound effect on disease progression or resolution, which makes the immune system a critical target for new therapies. In the current therapeutic scenario enriched by chemo-free regimens, it is important to establish the effect of various drugs on the disease, as well as on the restoration of immune functions. In fact, treatment of B-cell lymphoma with passive immunotherapy that targets tumor cells or targets the tumor microenvironment, together with adoptive immunotherapy, is becoming more frequent. The aim of this review is to report relevant data on the evolution of the immune system during and after treatment with targeted therapy of B-cell lymphomas. Full article
(This article belongs to the Collection Immunopathology and Immunosenescence)
Show Figures

Figure 1

10 pages, 1488 KB  
Article
Interplay between ceRNA and Epigenetic Control of microRNA: Modelling Approaches with Application to the Role of Estrogen in Ovarian Cancer
by Tzy-Wei Huang, Frank H. C. Cheng, Ching-Cher Sanders Yan, Yu-Ming Chuang, Chien-Hong Cho, Hung-Cheng Lai, Shih-Feng Shieh, Michael W. Y. Chan and Je-Chiang Tsai
Int. J. Mol. Sci. 2022, 23(4), 2277; https://doi.org/10.3390/ijms23042277 - 18 Feb 2022
Cited by 5 | Viewed by 2711
Abstract
MicroRNAs (miRNAs) play an important role in gene regulation by degradation or translational inhibition of the targeted mRNAs. It has been experimentally shown that the way miRNAs interact with their targets can be used to explain the indirect interactions among their targets, i.e., [...] Read more.
MicroRNAs (miRNAs) play an important role in gene regulation by degradation or translational inhibition of the targeted mRNAs. It has been experimentally shown that the way miRNAs interact with their targets can be used to explain the indirect interactions among their targets, i.e., competing endogenous RNA (ceRNA). However, whether the protein translated from the targeted mRNAs can play any role in this ceRNA network has not been explored. Here we propose a deterministic model to demonstrate that in a network of one miRNA interacting with multiple-targeted mRNAs, the competition between miRNA-targeted mRNAs is not sufficient for the significant change of those targeted mRNA levels, while dramatic changes of these miRNA-targeted mRNAs require transcriptional inhibition of miRNA by its target proteins. When applied to estrogen receptor signaling pathways, the miR-193a targets E2F6 (a target of estrogen receptor), c-KIT (a marker for cancer stemness), and PBX1 (a transcriptional activator for immunosuppressive cytokine, IL-10) in ovarian cancer, such that epigenetic silencing of miR-193a by E2F6 protein is required for the significant change of c-KIT and PBX1 mRNA level for cancer stemness and immunoevasion, respectively, in ovarian cancer carcinogenesis Full article
Show Figures

Figure 1

19 pages, 3479 KB  
Article
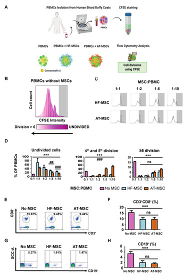
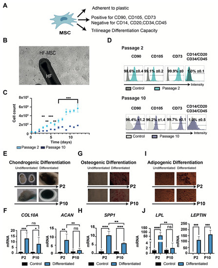
Human Hair Follicle-Derived Mesenchymal Stromal Cells from the Lower Dermal Sheath as a Competitive Alternative for Immunomodulation
by Beatriz Hernaez-Estrada, Ainhoa Gonzalez-Pujana, Andoni Cuevas, Ander Izeta, Kara L. Spiller, Manoli Igartua, Edorta Santos-Vizcaino and Rosa Maria Hernandez
Biomedicines 2022, 10(2), 253; https://doi.org/10.3390/biomedicines10020253 - 24 Jan 2022
Cited by 11 | Viewed by 5094
Abstract
Mesenchymal stromal cells (MSCs) have unique immunomodulatory capacities. We investigated hair follicle-derived MSCs (HF-MSCs) from the dermal sheath, which are advantageous as an alternative source because of their relatively painless and minimally risky extraction procedure. These cells expressed neural markers upon isolation and [...] Read more.
Mesenchymal stromal cells (MSCs) have unique immunomodulatory capacities. We investigated hair follicle-derived MSCs (HF-MSCs) from the dermal sheath, which are advantageous as an alternative source because of their relatively painless and minimally risky extraction procedure. These cells expressed neural markers upon isolation and maintained stemness for a minimum of 10 passages. Furthermore, HF-MSCs showed responsiveness to pro-inflammatory environments by expressing type-II major histocompatibility complex antigens (MHC)-II to a lesser extent than adipose tissue-derived MSCs (AT-MSCs). HF-MSCs effectively inhibited the proliferation of peripheral blood mononuclear cells equivalently to AT-MSCs. Additionally, HF-MSCs promoted the induction of CD4+CD25+FOXP3+ regulatory T cells to the same extent as AT-MSCs. Finally, HF-MSCs, more so than AT-MSCs, skewed M0 and M1 macrophages towards M2 phenotypes, with upregulation of typical M2 markers CD163 and CD206 and downregulation of M1 markers such as CD64, CD86, and MHC-II. Thus, we conclude that HF-MSCs are a promising source for immunomodulation. Full article
(This article belongs to the Section Cell Biology and Pathology)
Show Figures

Graphical abstract

15 pages, 1184 KB  
Review
Extracellular Vesicle-Based Hybrid Systems for Advanced Drug Delivery
by Diego A. Rodríguez and Pieter Vader
Pharmaceutics 2022, 14(2), 267; https://doi.org/10.3390/pharmaceutics14020267 - 23 Jan 2022
Cited by 59 | Viewed by 9140
Abstract
The continuous technological advancement of nanomedicine has enabled the development of novel vehicles for the effective delivery of therapeutic substances. Synthetic drug delivery systems are nano-sized carriers made from various materials that can be designed to deliver therapeutic cargoes to cells or tissues. [...] Read more.
The continuous technological advancement of nanomedicine has enabled the development of novel vehicles for the effective delivery of therapeutic substances. Synthetic drug delivery systems are nano-sized carriers made from various materials that can be designed to deliver therapeutic cargoes to cells or tissues. However, rapid clearance by the immune system and the poor targeting profile of synthetic drug delivery systems are examples of the pressing obstacles faced in nanomedicine, which have directed the field toward the development of alternative strategies. Extracellular vesicles (EVs) are nanoscale particles enclosed by a protein-rich lipid bilayer; they are released by cells and are considered to be important mediators of intercellular communication. Owing to their natural composition, EVs have been suggested to exhibit good biocompatibility and to possess homing properties to specific cell types. Combining EVs with synthetic nanoparticles by defined hybridization steps gives rise to a novel potential drug delivery tool, i.e., EV-based hybrid systems. These novel therapeutic vehicles exhibit potential advantageous features as compared to synthetic drug delivery systems such as enhanced cellular uptake and cargo delivery, immuno-evasive properties, capability of crossing biological barriers, and tissue targeting profile. Here, we provide an overview of the various strategies practiced to produce EV-based hybrid systems and elucidate those advantageous features obtained by synthetic drug delivery systems upon hybridization with EVs. Full article
(This article belongs to the Collection Drug Delivery in The Netherlands)
Show Figures

Figure 1

21 pages, 4433 KB  
Article
Transcriptomic-Based Quantification of the Epithelial-Hybrid-Mesenchymal Spectrum across Biological Contexts
by Susmita Mandal, Tanishq Tejaswi, Rohini Janivara, Syamanthak Srikrishnan, Pradipti Thakur, Sarthak Sahoo, Priyanka Chakraborty, Sukhwinder Singh Sohal, Herbert Levine, Jason T. George and Mohit Kumar Jolly
Biomolecules 2022, 12(1), 29; https://doi.org/10.3390/biom12010029 - 25 Dec 2021
Cited by 11 | Viewed by 7347
Abstract
Epithelial-mesenchymal plasticity (EMP) underlies embryonic development, wound healing, and cancer metastasis and fibrosis. Cancer cells exhibiting EMP often have more aggressive behavior, characterized by drug resistance, and tumor-initiating and immuno-evasive traits. Thus, the EMP status of cancer cells can be a critical indicator [...] Read more.
Epithelial-mesenchymal plasticity (EMP) underlies embryonic development, wound healing, and cancer metastasis and fibrosis. Cancer cells exhibiting EMP often have more aggressive behavior, characterized by drug resistance, and tumor-initiating and immuno-evasive traits. Thus, the EMP status of cancer cells can be a critical indicator of patient prognosis. Here, we compare three distinct transcriptomic-based metrics—each derived using a different gene list and algorithm—that quantify the EMP spectrum. Our results for over 80 cancer-related RNA-seq datasets reveal a high degree of concordance among these metrics in quantifying the extent of EMP. Moreover, each metric, despite being trained on cancer expression profiles, recapitulates the expected changes in EMP scores for non-cancer contexts such as lung fibrosis and cellular reprogramming into induced pluripotent stem cells. Thus, we offer a scoring platform to quantify the extent of EMP in vitro and in vivo for diverse biological applications including cancer. Full article
(This article belongs to the Special Issue New Insights on the Regulation of the Cell Plasticity)
Show Figures

Figure 1

Back to TopTop