Tumor-Associated Neutrophils Are a Negative Prognostic Factor in Early Luminal Breast Cancers Lacking Immunosuppressive Macrophage Recruitment
Abstract
Simple Summary
Abstract
1. Introduction
2. Materials and Methods
2.1. Patients and Clinical Data
2.2. TMA Construction and Immunohistochemistry
2.3. Quantification of Neutrophils
2.4. Cell Densities of Other Tumor-Infiltrating Inflammatory Cells
2.5. Statistical Analyses
3. Results
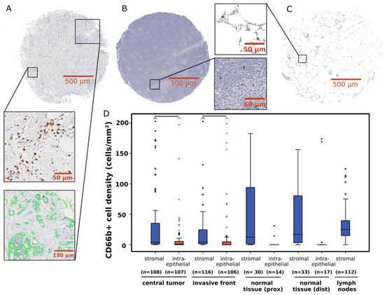
3.1. CD66b+ Cell Density in Different Locations
3.2. CD66b+ Neutrophils as a Prognostic Factor
3.3. Correlations with Clinical Characteristics
3.4. Correlations with Other Tumor-Infiltrating Inflammatory Cells
3.5. Prognostic Impact According to Macrophage Polarization Status
3.6. Multivariate Cox Regression Analysis
4. Discussion
4.1. TAN Function in the Tumor Microenvironment
4.2. Prognostic Impact of TANs in Early Luminal Breast Cancer
4.3. Combined Analysis of TANs and TAMs
4.4. Strengths and Limitations
5. Conclusions
Supplementary Materials
Author Contributions
Funding
Institutional Review Board Statement
Informed Consent Statement
Data Availability Statement
Acknowledgments
Conflicts of Interest
References
- Rojas, K.; Stuckey, A. Breast Cancer Epidemiology and Risk Factors. Clin. Obstet. Gynecol. 2016, 59, 651–672. [Google Scholar] [CrossRef] [PubMed]
- Strnad, V.; Hildebrandt, G.; Potter, R.; Hammer, J.; Hindemith, M.; Resch, A.; Spiegl, K.; Lotter, M.; Uter, W.; Bani, M.; et al. Accelerated partial breast irradiation: 5-year results of the German-Austrian multicenter phase II trial using interstitial multicatheter brachytherapy alone after breast-conserving surgery. Int. J. Radiat. Oncol. Biol. Phys. 2011, 80, 17–24. [Google Scholar] [CrossRef] [PubMed]
- Becherini, C.; Lancia, A.; Detti, B.; Lucidi, S.; Scartoni, D.; Ingrosso, G.; Carnevale, M.G.; Roghi, M.; Bertini, N.; Orsatti, C.; et al. Modulation of tumor-associated macrophage activity with radiation therapy: A systematic review. Strahlenther. Onkol. 2023, 199, 1173–1190. [Google Scholar] [CrossRef]
- Herter, J.M.; Kiljan, M.; Kunze, S.; Reinscheid, M.; Ibruli, O.; Cai, J.; Niu, L.; Hesselmann, I.; Trommer, M.; Herter-Sprie, G.S.; et al. Influence of chemoradiation on the immune microenvironment of cervical cancer patients. Strahlenther. Onkol. 2023, 199, 121–130. [Google Scholar] [CrossRef]
- Chen, D.S.; Mellman, I. Elements of cancer immunity and the cancer-immune set point. Nature 2017, 541, 321–330. [Google Scholar] [CrossRef] [PubMed]
- Coffelt, S.B.; Wellenstein, M.D.; de Visser, K.E. Neutrophils in cancer: Neutral no more. Nat. Rev. Cancer 2016, 16, 431–446. [Google Scholar] [CrossRef]
- Jaillon, S.; Ponzetta, A.; Di Mitri, D.; Santoni, A.; Bonecchi, R.; Mantovani, A. Neutrophil diversity and plasticity in tumour progression and therapy. Nat. Rev. Cancer 2020, 20, 485–503. [Google Scholar] [CrossRef]
- Shen, M.; Hu, P.; Donskov, F.; Wang, G.; Liu, Q.; Du, J. Tumor-associated neutrophils as a new prognostic factor in cancer: A systematic review and meta-analysis. PLoS ONE 2014, 9, e98259. [Google Scholar] [CrossRef]
- Boissiere-Michot, F.; Jacot, W.; Fraisse, J.; Gourgou, S.; Timaxian, C.; Lazennec, G. Prognostic Value of CXCR2 in Breast Cancer. Cancers 2020, 12, 2076. [Google Scholar] [CrossRef]
- Boissiere-Michot, F.; Jacot, W.; Massol, O.; Mollevi, C.; Lazennec, G. CXCR2 Levels Correlate with Immune Infiltration and a Better Prognosis of Triple-Negative Breast Cancers. Cancers 2021, 13, 2328. [Google Scholar] [CrossRef]
- Geng, S.K.; Fu, S.M.; Ma, S.H.; Fu, Y.P.; Zhang, H.W. Tumor infiltrating neutrophil might play a major role in predicting the clinical outcome of breast cancer patients treated with neoadjuvant chemotherapy. BMC Cancer 2021, 21, 68. [Google Scholar] [CrossRef] [PubMed]
- Wang, Y.; Chen, J.; Yang, L.; Li, J.; Wu, W.; Huang, M.; Lin, L.; Su, S. Tumor-Contacted Neutrophils Promote Metastasis by a CD90-TIMP-1 Juxtacrine-Paracrine Loop. Clin. Cancer Res. 2019, 25, 1957–1969. [Google Scholar] [CrossRef] [PubMed]
- Sheng, Y.; Peng, W.; Huang, Y.; Cheng, L.; Meng, Y.; Kwantwi, L.B.; Yang, J.; Xu, J.; Xiao, H.; Kzhyshkowska, J.; et al. Tumor-activated neutrophils promote metastasis in breast cancer via the G-CSF-RLN2-MMP-9 axis. J. Leukoc. Biol. 2023, 113, 383–399. [Google Scholar] [CrossRef] [PubMed]
- Salgado, R.; Denkert, C.; Demaria, S.; Sirtaine, N.; Klauschen, F.; Pruneri, G.; Wienert, S.; Van den Eynden, G.; Baehner, F.L.; Penault-Llorca, F.; et al. The evaluation of tumor-infiltrating lymphocytes (TILs) in breast cancer: Recommendations by an International TILs Working Group 2014. Ann. Oncol. 2015, 26, 259–271. [Google Scholar] [CrossRef] [PubMed]
- Solinas, C.; Carbognin, L.; De Silva, P.; Criscitiello, C.; Lambertini, M. Tumor-infiltrating lymphocytes in breast cancer according to tumor subtype: Current state of the art. Breast 2017, 35, 142–150. [Google Scholar] [CrossRef]
- Dieci, M.V.; Griguolo, G.; Miglietta, F.; Guarneri, V. The immune system and hormone-receptor positive breast cancer: Is it really a dead end? Cancer Treat. Rev. 2016, 46, 9–19. [Google Scholar] [CrossRef]
- Gao, Z.H.; Li, C.X.; Liu, M.; Jiang, J.Y. Predictive and prognostic role of tumour-infiltrating lymphocytes in breast cancer patients with different molecular subtypes: A meta-analysis. BMC Cancer 2020, 20, 1150. [Google Scholar] [CrossRef]
- Ciarka, A.; Piatek, M.; Peksa, R.; Kunc, M.; Senkus, E. Tumor-Infiltrating Lymphocytes (TILs) in Breast Cancer: Prognostic and Predictive Significance across Molecular Subtypes. Biomedicines 2024, 12, 763. [Google Scholar] [CrossRef]
- Schnellhardt, S.; Erber, R.; Buttner-Herold, M.; Rosahl, M.C.; Ott, O.J.; Strnad, V.; Beckmann, M.W.; King, L.; Hartmann, A.; Fietkau, R.; et al. Accelerated Partial Breast Irradiation: Macrophage Polarisation Shift Classification Identifies High-Risk Tumours in Early Hormone Receptor-Positive Breast Cancer. Cancers 2020, 12, 446. [Google Scholar] [CrossRef]
- Schnellhardt, S.; Erber, R.; Buttner-Herold, M.; Rosahl, M.C.; Ott, O.J.; Strnad, V.; Beckmann, M.W.; King, L.; Hartmann, A.; Fietkau, R.; et al. Tumour-Infiltrating Inflammatory Cells in Early Breast Cancer: An Underrated Prognostic and Predictive Factor? Int. J. Mol. Sci. 2020, 21, 8238. [Google Scholar] [CrossRef]
- Brunkhorst, H.; Schnellhardt, S.; Buttner-Herold, M.; Daniel, C.; Fietkau, R.; Distel, L.V. Neutrophils in HNSCC Can Be Associated with Both a Worse or Favorable Prognosis. Biomolecules 2024, 14, 205. [Google Scholar] [CrossRef] [PubMed]
- Goldhirsch, A.; Winer, E.P.; Coates, A.S.; Gelber, R.D.; Piccart-Gebhart, M.; Thurlimann, B.; Senn, H.J.; Panel, m. Personalizing the treatment of women with early breast cancer: Highlights of the St Gallen International Expert Consensus on the Primary Therapy of Early Breast Cancer 2013. Ann. Oncol. 2013, 24, 2206–2223. [Google Scholar] [CrossRef] [PubMed]
- Fasching, P.A.; Gass, P.; Haberle, L.; Volz, B.; Hein, A.; Hack, C.C.; Lux, M.P.; Jud, S.M.; Hartmann, A.; Beckmann, M.W.; et al. Prognostic effect of Ki-67 in common clinical subgroups of patients with HER2-negative, hormone receptor-positive early breast cancer. Breast Cancer Res. Treat. 2019, 175, 617–625. [Google Scholar] [CrossRef] [PubMed]
- Camp, R.L.; Dolled-Filhart, M.; Rimm, D.L. X-tile: A new bio-informatics tool for biomarker assessment and outcome-based cut-point optimization. Clin. Cancer Res. 2004, 10, 7252–7259. [Google Scholar] [CrossRef] [PubMed]
- Mao, Y.; Qu, Q.; Chen, X.; Huang, O.; Wu, J.; Shen, K. The Prognostic Value of Tumor-Infiltrating Lymphocytes in Breast Cancer: A Systematic Review and Meta-Analysis. PLoS ONE 2016, 11, e0152500. [Google Scholar] [CrossRef]
- Bense, R.D.; Sotiriou, C.; Piccart-Gebhart, M.J.; Haanen, J.; van Vugt, M.; de Vries, E.G.E.; Schroder, C.P.; Fehrmann, R.S.N. Relevance of Tumor-Infiltrating Immune Cell Composition and Functionality for Disease Outcome in Breast Cancer. JNCI J. Natl. Cancer Inst. 2017, 109, djw192. [Google Scholar] [CrossRef]
- Lim, C.L.; Lin, V.C. Estrogen markedly reduces circulating low-density neutrophils and enhances pro-tumoral gene expression in neutrophil of tumour-bearing mice. BMC Cancer 2021, 21, 1017. [Google Scholar] [CrossRef]
- Chung, H.H.; Or, Y.Z.; Shrestha, S.; Loh, J.T.; Lim, C.L.; Ong, Z.; Woo, A.R.E.; Su, I.H.; Lin, V.C.L. Estrogen reprograms the activity of neutrophils to foster protumoral microenvironment during mammary involution. Sci. Rep. 2017, 7, 46485. [Google Scholar] [CrossRef]
- Wisdom, A.J.; Hong, C.S.; Lin, A.J.; Xiang, Y.; Cooper, D.E.; Zhang, J.; Xu, E.S.; Kuo, H.C.; Mowery, Y.M.; Carpenter, D.J.; et al. Neutrophils promote tumor resistance to radiation therapy. Proc. Natl. Acad. Sci. USA 2019, 116, 18584–18589. [Google Scholar] [CrossRef]
- Shao, B.Z.; Yao, Y.; Li, J.P.; Chai, N.L.; Linghu, E.Q. The Role of Neutrophil Extracellular Traps in Cancer. Front. Oncol. 2021, 11, 714357. [Google Scholar] [CrossRef]
- Kim, J.; Bae, J.S. Tumor-Associated Macrophages and Neutrophils in Tumor Microenvironment. Mediat. Inflamm. 2016, 2016, 6058147. [Google Scholar] [CrossRef] [PubMed]
- Zhou, S.L.; Zhou, Z.J.; Hu, Z.Q.; Huang, X.W.; Wang, Z.; Chen, E.B.; Fan, J.; Cao, Y.; Dai, Z.; Zhou, J. Tumor-Associated Neutrophils Recruit Macrophages and T-Regulatory Cells to Promote Progression of Hepatocellular Carcinoma and Resistance to Sorafenib. Gastroenterology 2016, 150, 1646–1658. [Google Scholar] [CrossRef] [PubMed]
- Pahler, J.C.; Tazzyman, S.; Erez, N.; Chen, Y.Y.; Murdoch, C.; Nozawa, H.; Lewis, C.E.; Hanahan, D. Plasticity in tumor-promoting inflammation: Impairment of macrophage recruitment evokes a compensatory neutrophil response. Neoplasia 2008, 10, 329–340. [Google Scholar] [CrossRef] [PubMed]
- Nywening, T.M.; Belt, B.A.; Cullinan, D.R.; Panni, R.Z.; Han, B.J.; Sanford, D.E.; Jacobs, R.C.; Ye, J.; Patel, A.A.; Gillanders, W.E.; et al. Targeting both tumour-associated CXCR2(+) neutrophils and CCR2(+) macrophages disrupts myeloid recruitment and improves chemotherapeutic responses in pancreatic ductal adenocarcinoma. Gut 2018, 67, 1112–1123. [Google Scholar] [CrossRef]





| Clinical Characteristics | Categories |
|---|---|
| Age (yr) | Mean: 59.0; <50: 28 (19.4%); ≥50: 116 (80.6%) |
| T category | pT1a: 9 (6.3%); pT1b: 37 (25.7%); pT1c: 82 (56.9%); pT1mic: 6 (4.2%); pT2: 10 (6.9%) |
| N category | N0: 141 (97.9%); N1: 3 (2.1%) |
| Stage | UICC I: 132 (91.7%); UICC II: 12 (8.3%) |
| Tumor size (mm) | <10: 38 (26.4%); 10–20: 96 (66.7%); >20: 10 (6.9%) |
| Histological grading | G1: 37 (25.7%); G2: 100 (69.4%); G3: 4 (2.8%); n.a. 3 (2.1%) |
| Histological typing | lobular: 22 (15.3%); no special type: 100 (69.4%); other: 22 (15.3%) |
| Ki67 (%) | <20: 109 (75.7%); ≥20: 31 (21.5%); n.a.: 4 (2.8%) |
| ER status | positive: 139 (96.5%); negative: 1 (0.7%); n.a.: 4 (2.8%) |
| PR status | positive: 130 (90.3%); negative: 11 (7.6%); n.a.: 3 (2.1%) |
| Her2 status | positive: 7 (4.9%); negative: 132 (91.7%); n.a.: 5 (3.5%) |
| Subtype | Luminal A: 96 (66.7%); Luminal B: 43 (29.9%); n.a.: 5 (3.5%) |
| Hormone therapy | Yes: 130 (90.3%); No: 14 (9.7%) |
| Chemotherapy | Yes: 10 (6.9%); No: 134 (93.1%) |
| Stromal (N = 108) | Intraepithelial (N = 107) | Lymph Node (N = 112) | ||||||||
|---|---|---|---|---|---|---|---|---|---|---|
| N (Total) | CD66b+ TAN Density Low | CD66b+ TAN Density High | p | CD66b+ TAN Density Low | CD66b+ TAN Density High | p | CD66b+ TAN Density Low | CD66b+ TAN Density High | p | |
| Age (yr) | 0.52 | 0.48 | 0.37 | |||||||
| <50 | 28 | 22 (24%) | 2 (13%) | 14 (20%) | 10 (26%) | 18 (17%) | 3 (33%) | |||
| ≥50 | 116 | 70 (76%) | 14 (87%) | 55 (80%) | 28 (74%) | 85 (83%) | 6 (67%) | |||
| Stage | 0.64 | 1.00 | 0.18 | |||||||
| UICC I | 132 | 84 (91%) | 14 (88%) | 63 (91%) | 36 (95%) | 95 (92%) | 7 (78%) | |||
| UICC II | 12 | 8 (9%) | 2 (12%) | 6 (9%) | 2 (5%) | 8 (8%) | 2 (22%) | |||
| Tumor size (mm) | 1.00 | 0.71 | 0.50 | |||||||
| <20 | 134 | 85 (92%) | 15 (94%) | 62 (93%) | 36 (92%) | 96 (93%) | 8 (89%) | |||
| ≥20 | 10 | 7 (8%) | 1 (6%) | 5 (7%) | 3 (8%) | 7 (7%) | 1 (11%) | |||
| Histological grading | 1.00 | 0.07 | 0.11 | |||||||
| G1 | 37 | 26 (29%) | 4 (25%) | 24 (35%) | 6 (17%) | 27 (26%) | 0 (0%) | |||
| G2 + G3 | 104 | 63 (71%) | 12 (75%) | 44 (65%) | 30 (83%) | 76 (74%) | 9 (100%) | |||
| n.a. | 3 | |||||||||
| Histological typing | 0.67 | 0.54 | 0.04 | |||||||
| non-lobular | 122 | 83 (90%) | 14 (88%) | 65 (94%) | 32 (84%) | 88 (85%) | 5 (56%) | |||
| lobular | 22 | 9 (10%) | 2 (12%) | 4 (6%) | 6 (16%) | 15 (15%) | 4 (44%) | |||
| DCIS | 0.02 | 0.20 | 0.48 | |||||||
| no | 76 | 38 (46%) | 12 (80%) | 31 (48%) | 20 (63%) | 58 (61%) | 7 (78%) | |||
| yes | 56 | 44 (54%) | 3 (20%) | 34 (52%) | 12 (37%) | 37 (39%) | 2 (22%) | |||
| n.a. | 12 | |||||||||
| Ki67 | 0.74 | 0.62 | 0.03 | |||||||
| <20% | 109 | 70 (80%) | 12 (75%) | 55 (81%) | 25 (71%) | 83 (81%) | 4 (44%) | |||
| ≥20% | 31 | 18 (20%) | 4 (25%) | 13 (19%) | 10 (29%) | 20 (19%) | 5 (56%) | |||
| n.a. | 4 | |||||||||
| Her2 status | 1.00 | 0.61 | 0.46 | |||||||
| neg | 132 | 85 (97%) | 16 (100%) | 65 (97%) | 34 (94%) | 96 (94%) | 8 (89%) | |||
| pos | 7 | 3 (3%) | 0 (0%) | 2 (3%) | 2 (6%) | 6 (6%) | 1 (11%) | |||
| n.a. | 5 | |||||||||
| Subtype | 1.00 | 0.82 | 0.03 | |||||||
| Luminal A | 96 | 62 (71%) | 11 (69%) | 48 (71%) | 23 (68%) | 73 (72%) | 3 (33%) | |||
| Luminal B | 43 | 25 (29%) | 5 (31%) | 20 (29%) | 11 (32%) | 29 (28%) | 6 (67%) | |||
| n.a. | 5 | |||||||||
| CD66b+ TAN Density | |||||
|---|---|---|---|---|---|
| Central Tumor Stromal | Central Tumor Intraepithelial | Invasive Front Stromal | Invasive Front Intraepithelial | ||
| M1-like (CD68+/CD163−) | Correlation coefficient | −0.020 | 0.032 | −0.099 | 0.024 |
| p | 0.836 | 0.748 | 0.295 | 0.808 | |
| n | 107 | 103 | 115 | 103 | |
| M2-like (CD68+/CD163+) | Correlation coefficient | 0.370 | 0.239 | 0.414 | 0.325 |
| p | <0.001 | 0.015 | <0.001 | 0.001 | |
| n | 107 | 103 | 115 | 103 | |
| CD4+ | Correlation coefficient | 0.475 | 0.106 | 0.325 | 0.081 |
| p | <0.001 | 0.293 | <0.001 | 0.425 | |
| n | 108 | 100 | 116 | 98 | |
| CD45RO+ | Correlation coefficient | 0.240 | −0.067 | 0.038 | −0.066 |
| p | 0.012 | 0.506 | 0.682 | 0.519 | |
| n | 108 | 100 | 116 | 98 | |
| CD1a+ | Correlation coefficient | 0.005 | −0.263 | −0.055 | 0.052 |
| p | 0.956 | 0.012 | 0.563 | 0.623 | |
| n | 107 | 91 | 114 | 93 | |
| CD20+ | Correlation coefficient | 0.343 | 0.086 | 0.119 | 0.061 |
| p | <0.001 | 0.417 | 0.207 | 0.560 | |
| n | 107 | 91 | 114 | 93 | |
| Correlation coefficient = Spearman’s ρ | |||||
| Univariate Analysis | Multivariate Analysis | |||||
|---|---|---|---|---|---|---|
| Variable | Hazard Ratio | 95% C.I. | p | Hazard Ratio | 95% C.I. | p |
| Age (yr) (<50 [n = 28] vs. ≥50 [n = 116]) | 0.96 | 0.32–2.89 | 0.947 | --- | --- | --- |
| Stage (UICC I [n = 132] vs. UICC II [n = 12]) | 2.03 | 0.59–6.93 | 0.26 | --- | --- | --- |
| Tumor size (mm) (<20 [n = 134] vs. ≥20 [n = 10]) | 1.44 | 0.33–6.19 | 0.628 | --- | --- | --- |
| Histological grading (G1 [n = 37] vs. G2-3 [n = 104]) | 6.75 | 0.91–50.62 | 0.062 | 316,875.2 | 0–>9999 | 0.96 |
| Histological typing (non-lobular [n = 122] vs. lobular [n = 22]) | 0.81 | 0.24–2.79 | 0.738 | --- | --- | --- |
| DCIS (no [n = 76] vs. yes [n = 56]) | 0.68 | 0.26–1.84 | 0.452 | --- | --- | --- |
| Ki67 (<20 [n = 109] vs. ≥20 [n = 31]) | 2.24 | 0.91–5.50 | 0.078 | 0.446 | 0.112–1.782 | 0.253 |
| Her2 status (negative [n = 132] vs. positive [n = 7]) | 0.05 | 0–269.89 | 0.486 | --- | --- | --- |
| Luminal (A [n = 96] vs. B [n = 43]) | 1.94 | 0.80–4.69 | 0.142 | --- | --- | --- |
| Hormone therapy (No [n = 14] vs. Yes [n = 130]) | 2.02 | 0.27–15.06 | 0.495 | --- | --- | --- |
| Chemotherapy (No [n = 134] vs. Yes [n = 10]) | 2.38 | 0.70–8.17 | 0.167 | --- | --- | --- |
| Stromal CD66b+ TAN density (low [n = 92] vs. high [n = 16]) | 5.02 | 1.90–13.24 | 0.001 | 4.829 | 1.2–19.52 | 0.027 |
| Intraepithelial CD66b+ TAN density (low [n = 69] vs. high [n = 38]) | 2.98 | 1.09–8.09 | 0.033 | 2.363 | 0.578–9.66 | 0.231 |
| Stromal CD66b+ TAN density in lymph nodes (low [n = 103] vs. high [n = 9]) | 8.49 | 2.84–25.4 | <0.001 | 8.54 | 2.13–34.17 | 0.002 |
| Univariate Analysis | Multivariate Analysis | |||||
|---|---|---|---|---|---|---|
| Variable | Hazard Ratio | 95% C.I. | p | Hazard Ratio | 95% C.I. | p |
| Age (yr) (<50 [n = 28] vs. ≥50 [n = 116]) | 0.96 | 0.32–2.89 | 0.947 | --- | --- | --- |
| Stage (UICC I [n = 132] vs. UICC II [n = 12]) | 2.03 | 0.59–6.93 | 0.26 | --- | --- | --- |
| Tumor size (mm) (<20 [n = 134] vs. ≥20 [n = 10]) | 1.44 | 0.33–6.19 | 0.628 | --- | --- | --- |
| Histological grading (G1 [n = 37] vs. G2-3 [n = 104]) | 6.75 | 0.91–50.62 | 0.062 | 238,079.58 | 0–>9999 | 0.953 |
| Histological typing (non-lobular [n = 122] vs. lobular [n = 22]) | 0.81 | 0.24–2.79 | 0.738 | --- | --- | --- |
| DCIS (no [n = 76] vs. yes [n = 56]) | 0.68 | 0.26–1.84 | 0.452 | --- | --- | --- |
| Ki67 (<20 [n = 109] vs. ≥20 [n = 31]) | 2.24 | 0.91–5.50 | 0.078 | 1.23 | 0.41–3.75 | 0.712 |
| Her2 status (negative [n = 132] vs. positive [n = 7]) | 0.05 | 0–269.89 | 0.486 | --- | --- | --- |
| Luminal (A [n = 96] vs. B [n = 43]) | 1.94 | 0.80–4.69 | 0.142 | --- | --- | --- |
| Hormone therapy (No [n = 14] vs. Yes [n = 130]) | 2.02 | 0.27–15.06 | 0.495 | --- | --- | --- |
| Chemotherapy (No [n = 134] vs. Yes [n = 10]) | 2.38 | 0.70–8.17 | 0.167 | --- | --- | --- |
| Stromal TAM polarization status (other [n = 78] vs. M2-shifted [n = 44]) | 3.53 | 1.39–8.99 | 0.008 | 1.67 | 0.56–4.97 | 0.36 |
| Intraepithelial TAM polarization status (other [n = 84] vs. M2-shifted [n = 34]) | 5.25 | 1.96–14.04 | <0.001 | 3.56 | 1.07–11.81 | 0.038 |
| Stromal CD66b+ TAN density (low [n = 92] vs. high [n = 16]) | 5.02 | 1.90–13.24 | 0.001 | 1.67 | 0.46–6.08 | 0.44 |
| Intraepithelial CD66b+ TAN density (low [n = 69] vs. high [n = 38]) | 2.98 | 1.09–8.09 | 0.033 | 1.80 | 0.56–5.85 | 0.326 |
Disclaimer/Publisher’s Note: The statements, opinions and data contained in all publications are solely those of the individual author(s) and contributor(s) and not of MDPI and/or the editor(s). MDPI and/or the editor(s) disclaim responsibility for any injury to people or property resulting from any ideas, methods, instructions or products referred to in the content. |
© 2024 by the authors. Licensee MDPI, Basel, Switzerland. This article is an open access article distributed under the terms and conditions of the Creative Commons Attribution (CC BY) license (https://creativecommons.org/licenses/by/4.0/).
Share and Cite
Schmidt, E.; Distel, L.; Erber, R.; Büttner-Herold, M.; Rosahl, M.-C.; Ott, O.J.; Strnad, V.; Hack, C.C.; Hartmann, A.; Hecht, M.; et al. Tumor-Associated Neutrophils Are a Negative Prognostic Factor in Early Luminal Breast Cancers Lacking Immunosuppressive Macrophage Recruitment. Cancers 2024, 16, 3160. https://doi.org/10.3390/cancers16183160
Schmidt E, Distel L, Erber R, Büttner-Herold M, Rosahl M-C, Ott OJ, Strnad V, Hack CC, Hartmann A, Hecht M, et al. Tumor-Associated Neutrophils Are a Negative Prognostic Factor in Early Luminal Breast Cancers Lacking Immunosuppressive Macrophage Recruitment. Cancers. 2024; 16(18):3160. https://doi.org/10.3390/cancers16183160
Chicago/Turabian StyleSchmidt, Eva, Luitpold Distel, Ramona Erber, Maike Büttner-Herold, Marie-Charlotte Rosahl, Oliver J. Ott, Vratislav Strnad, Carolin C. Hack, Arndt Hartmann, Markus Hecht, and et al. 2024. "Tumor-Associated Neutrophils Are a Negative Prognostic Factor in Early Luminal Breast Cancers Lacking Immunosuppressive Macrophage Recruitment" Cancers 16, no. 18: 3160. https://doi.org/10.3390/cancers16183160
APA StyleSchmidt, E., Distel, L., Erber, R., Büttner-Herold, M., Rosahl, M.-C., Ott, O. J., Strnad, V., Hack, C. C., Hartmann, A., Hecht, M., Fietkau, R., & Schnellhardt, S. (2024). Tumor-Associated Neutrophils Are a Negative Prognostic Factor in Early Luminal Breast Cancers Lacking Immunosuppressive Macrophage Recruitment. Cancers, 16(18), 3160. https://doi.org/10.3390/cancers16183160

