Sign in to use this feature.

Years

Between: -

Subjects

remove_circle_outline
remove_circle_outline
remove_circle_outline
remove_circle_outline

Journals

Article Types

Countries / Regions

Search Results (10)

Search Parameters:
Keywords = immature synapses

Order results
Result details
Results per page
Select all
Export citation of selected articles as:
19 pages, 8295 KB  
Article
Melatonin as an Alleviator in Decabromodiphenyl Ether-Induced Aberrant Hippocampal Neurogenesis and Synaptogenesis: The Role of Wnt7a
by Jinghua Shen, Lu Gao, Jingjing Gao, Licong Wang, Dongying Yan, Ying Wang, Jia Meng, Hong Li, Dawei Chen and Jie Wu
Biomolecules 2025, 15(8), 1087; https://doi.org/10.3390/biom15081087 - 27 Jul 2025
Viewed by 854
Abstract
Developmental exposure to polybrominated diphenyl ethers (PBDEs), which are commonly used as flame retardants, results in irreversible cognitive impairments. Postnatal hippocampal neurogenesis, which occurs in the subgranular zone (SGZ) of the dentate gyrus, is critical for neuronal circuits and plasticity. Wnt7a-Frizzled5 (FZD5) is [...] Read more.
Developmental exposure to polybrominated diphenyl ethers (PBDEs), which are commonly used as flame retardants, results in irreversible cognitive impairments. Postnatal hippocampal neurogenesis, which occurs in the subgranular zone (SGZ) of the dentate gyrus, is critical for neuronal circuits and plasticity. Wnt7a-Frizzled5 (FZD5) is essential for both neurogenesis and synapse formation; moreover, Wnt signaling participates in PBDE neurotoxicity and also contributes to the neuroprotective effects of melatonin. Therefore, we investigated the impacts of perinatal decabromodiphenyl ether (BDE-209) exposure on hippocampal neurogenesis and synaptogenesis in juvenile rats through BrdU injection and Golgi staining, as well as the alleviation of melatonin pretreatment. Additionally, we identified the structural basis of Wnt7a and two compounds via molecular docking. The hippocampal neural progenitor pool (Sox2+BrdU+ and Sox2+GFAP+cells), immature neurons (DCX+) differentiated from neuroblasts, and the survival of mature neurons (NeuN+) in the dentate gyrus were inhibited. Moreover, in BDE-209-exposed offspring rats, it was observed that dendritic branching and spine density were reduced, alongside the long-lasting suppression of the Wnt7a-FZD5/β-catenin pathway and targeted genes (Prox1, Neurod1, Neurogin2, Dlg4, and Netrin1) expression. Melatonin alleviated BDE-209-disrupted memory, along with hippocampal neurogenesis and dendritogenesis, for which the restoration of Wnt7a-FZD5 signaling may be beneficial. This study suggested that melatonin could represent a potential intervention for the cognitive deficits induced by PBDEs. Full article
(This article belongs to the Section Molecular Biology)
Show Figures

Figure 1

26 pages, 2981 KB  
Article
Adult-Onset Deletion of CDKL5 in Forebrain Glutamatergic Neurons Impairs Synaptic Integrity and Behavior in Mice
by Nicola Mottolese, Feliciana Iannibelli, Giulia Candini, Federica Trebbi, Manuela Loi, Angelica Marina Bove, Giorgio Medici, Zhi-Qi Xiong, Elisabetta Ciani and Stefania Trazzi
Int. J. Mol. Sci. 2025, 26(14), 6626; https://doi.org/10.3390/ijms26146626 - 10 Jul 2025
Viewed by 655
Abstract
Cyclin-dependent kinase-like 5 (CDKL5) deficiency disorder (CDD) is a severe X-linked neurodevelopmental condition characterized by early-onset, intractable epilepsy, motor and cognitive impairment, and autistic-like features. Although constitutive Cdkl5 knockout (KO) models have established the importance of CDKL5 during early brain development, CDKL5’s role [...] Read more.
Cyclin-dependent kinase-like 5 (CDKL5) deficiency disorder (CDD) is a severe X-linked neurodevelopmental condition characterized by early-onset, intractable epilepsy, motor and cognitive impairment, and autistic-like features. Although constitutive Cdkl5 knockout (KO) models have established the importance of CDKL5 during early brain development, CDKL5’s role in the mature brain remains poorly defined. Here, we employed an inducible, conditional KO model in which Cdkl5 is selectively deleted from forebrain glutamatergic neurons in adult mice to investigate the postdevelopmental functions of CDKL5. Using a total of 48 adult male mice, including Cdkl5flox/Y(Cre+) (n = 30) and Cdkl5flox/Y(Cre) littermate controls (n = 18), we found that tamoxifen-induced Cdkl5 deletion led to prominent behavioral impairments, including deficits in motor coordination, reduced sociability, and impaired hippocampus-dependent spatial memory, while behavioral features such as hyperactivity and stereotypic jumping, typically present in germline KOs, were absent. Sensory functions, including olfaction and pain perception, were also preserved. At the cellular level, the loss of Cdkl5 resulted in a marked reduction in excitatory synapse density in the cortex and hippocampus, accompanied by increased numbers of immature dendritic spines and decreased mature spines. Neuronal loss in the hippocampal CA1 region and selective microglial activation in the cortex were also observed. These alterations closely resemble those seen in constitutive KO models, underscoring the ongoing requirement for CDKL5 expression in excitatory neurons for maintaining synaptic integrity and neuronal homeostasis in the adult brain. This study underscores the importance of temporally controlled models for investigating the mechanisms underlying CDD pathophysiology in the adult brain. Full article
(This article belongs to the Section Molecular Neurobiology)
Show Figures

Figure 1

16 pages, 3201 KB  
Article
Molecular Analysis of a Congenital Myasthenic Syndrome Due to a Pathogenic Variant Affecting the C-Terminus of ColQ
by Susie Barbeau, Fannie Semprez, Alexandre Dobbertin, Laurine Merriadec, Florine Roussange, Bruno Eymard, Damien Sternberg, Emmanuel Fournier, Hanice Karasoy, Cécile Martinat and Claire Legay
Int. J. Mol. Sci. 2023, 24(22), 16217; https://doi.org/10.3390/ijms242216217 - 11 Nov 2023
Viewed by 2019
Abstract
Congenital Myasthenic Syndromes (CMSs) are rare inherited diseases of the neuromuscular junction characterized by muscle weakness. CMSs with acetylcholinesterase deficiency are due to pathogenic variants in COLQ, a collagen that anchors the enzyme at the synapse. The two COLQ N-terminal domains have been [...] Read more.
Congenital Myasthenic Syndromes (CMSs) are rare inherited diseases of the neuromuscular junction characterized by muscle weakness. CMSs with acetylcholinesterase deficiency are due to pathogenic variants in COLQ, a collagen that anchors the enzyme at the synapse. The two COLQ N-terminal domains have been characterized as being biochemical and functional. They are responsible for the structure of the protein in the triple helix and the association of COLQ with acetylcholinesterase. To deepen the analysis of the distal C-terminal peptide properties and understand the CMSs associated to pathogenic variants in this domain, we have analyzed the case of a 32 year old male patient bearing a homozygote splice site variant c.1281 C > T that changes the sequence of the last 28 aa in COLQ. Using COS cell and mouse muscle cell expression, we show that the COLQ variant does not impair the formation of the collagen triple helix in these cells, nor its association with acetylcholinesterase, and that the hetero-oligomers are secreted. However, the interaction of COLQ variant with LRP4, a signaling hub at the neuromuscular junction, is decreased by 44% as demonstrated by in vitro biochemical methods. In addition, an increase in all acetylcholine receptor subunit mRNA levels is observed in muscle cells derived from the patient iPSC. All these approaches point to pathophysiological mechanisms essentially characterized by a decrease in signaling and the presence of immature acetylcholine receptors. Full article
(This article belongs to the Special Issue Neuromuscular Diseases: From Pathogenic Mechanisms to Therapy)
Show Figures

Figure 1

22 pages, 1628 KB  
Review
How Are Synapses Born? A Functional and Molecular View of the Role of the Wnt Signaling Pathway
by Christian Bonansco, Waldo Cerpa and Nibaldo C. Inestrosa
Int. J. Mol. Sci. 2023, 24(1), 708; https://doi.org/10.3390/ijms24010708 - 31 Dec 2022
Cited by 7 | Viewed by 2891
Abstract
Synaptic transmission is a dynamic process that requires precise regulation. Early in life, we must be able to forge appropriate connections (add and remove) to control our behavior. Neurons must recognize appropriate targets, and external soluble factors that activate specific signaling cascades provide [...] Read more.
Synaptic transmission is a dynamic process that requires precise regulation. Early in life, we must be able to forge appropriate connections (add and remove) to control our behavior. Neurons must recognize appropriate targets, and external soluble factors that activate specific signaling cascades provide the regulation needed to achieve this goal. Wnt signaling has been implicated in several forms of synaptic plasticity, including functional and structural changes associated with brain development. The analysis of synapses from an electrophysiological perspective allows us to characterize the functional role of cellular signaling pathways involved in brain development. The application of quantal theory to principles of developmental plasticity offers the possibility of dissecting the function of structural changes associated with the birth of new synapses as well as the maturation of immature silent synapses. Here, we focus on electrophysiological and molecular evidence that the Wnt signaling pathway regulates glutamatergic synaptic transmission, specifically N-methyl-d-aspartate receptors (NMDARs), to control the birth of new synapses. We also focus on the role of Wnts in the conversion of silent synapses into functional synapses. Full article
(This article belongs to the Special Issue State-of-the-Art Molecular Neurobiology in Chile)
Show Figures

Figure 1

19 pages, 3178 KB  
Article
Embryonic Hyperglycemia Delays the Development of Retinal Synapses in a Zebrafish Model
by Abhishek P. Shrestha, Ambalavanan Saravanakumar, Bridget Konadu, Saivikram Madireddy, Yann Gibert and Thirumalini Vaithianathan
Int. J. Mol. Sci. 2022, 23(17), 9693; https://doi.org/10.3390/ijms23179693 - 26 Aug 2022
Cited by 3 | Viewed by 2622
Abstract
Embryonic hyperglycemia negatively impacts retinal development, leading to abnormal visual behavior, altered timing of retinal progenitor differentiation, decreased numbers of retinal ganglion cells and Müller glia, and vascular leakage. Because synaptic disorganization is a prominent feature of many neurological diseases, the goal of [...] Read more.
Embryonic hyperglycemia negatively impacts retinal development, leading to abnormal visual behavior, altered timing of retinal progenitor differentiation, decreased numbers of retinal ganglion cells and Müller glia, and vascular leakage. Because synaptic disorganization is a prominent feature of many neurological diseases, the goal of the current work was to study the potential impact of hyperglycemia on retinal ribbon synapses during embryonic development. Our approach utilized reverse transcription quantitative PCR (RT-qPCR) and immunofluorescence labeling to compare the transcription of synaptic proteins and their localization in hyperglycemic zebrafish embryos, respectively. Our data revealed that the maturity of synaptic ribbons was compromised in hyperglycemic zebrafish larvae, where altered ribeye expression coincided with the delay in establishing retinal ribbon synapses and an increase in the immature synaptic ribbons. Our results suggested that embryonic hyperglycemia disrupts retinal synapses by altering the development of the synaptic ribbon, which can lead to visual defects. Future studies using zebrafish models of hyperglycemia will allow us to study the underlying mechanisms of retinal synapse development. Full article
Show Figures

Figure 1

20 pages, 2045 KB  
Article
Methylphenidate Restores Behavioral and Neuroplasticity Impairments in the Prenatal Nicotine Exposure Mouse Model of ADHD: Evidence for Involvement of AMPA Receptor Subunit Composition and Synaptic Spine Morphology in the Hippocampus
by Darwin Contreras, Ricardo Piña, Claudia Carvallo, Felipe Godoy, Gonzalo Ugarte, Marc Zeise, Carlos Rozas and Bernardo Morales
Int. J. Mol. Sci. 2022, 23(13), 7099; https://doi.org/10.3390/ijms23137099 - 26 Jun 2022
Cited by 13 | Viewed by 4762
Abstract
In ADHD treatment, methylphenidate (MPH) is the most frequently used medication. The present work provides evidence that MPH restored behavioral impairments and neuroplasticity due to changes in AMPAR subunit composition and distribution, as well as maturation of dendritic spines, in a prenatal nicotine [...] Read more.
In ADHD treatment, methylphenidate (MPH) is the most frequently used medication. The present work provides evidence that MPH restored behavioral impairments and neuroplasticity due to changes in AMPAR subunit composition and distribution, as well as maturation of dendritic spines, in a prenatal nicotine exposure (PNE) ADHD mouse model. PNE animals and controls were given a single oral dose of MPH (1 mg/kg), and their behavior was tested for attention, hyperactivity, and working memory. Long-term potentiation (LTP) was induced and analyzed at the CA3/CA1 synapse in hippocampal slices taken from the same animals tested behaviorally, measuring fEPSPs and whole-cell patch-clamp EPSCs. By applying crosslinking and Western blots, we estimated the LTP effects on AMPAR subunit composition and distribution. The density and types of dendritic spines were quantified by using the Golgi staining method. MPH completely restored the behavioral impairments of PNE mice. Reduced LTP and AMPA-receptor-mediated EPSCs were also restored. EPSC amplitudes were tightly correlated with numbers of GluA1/GluA1 AMPA receptors at the cell surface. Finally, we found a lower density of dendritic spines in hippocampal pyramidal neurons in PNE mice, with a higher fraction of thin-type immature spines and a lower fraction of mushroom mature spines; the latter effect was also reversed by MPH. Full article
(This article belongs to the Special Issue Synaptic Vulnerability: From Biological to Therapeutic Point of View)
Show Figures

Figure 1

13 pages, 4583 KB  
Article
Synapse-Neuron-Aware Training Scheme of Defect-Tolerant Neural Networks with Defective Memristor Crossbars
by Jiyong An, Seokjin Oh, Tien Van Nguyen and Kyeong-Sik Min
Micromachines 2022, 13(2), 273; https://doi.org/10.3390/mi13020273 - 8 Feb 2022
Cited by 8 | Viewed by 2637
Abstract
To overcome the limitations of CMOS digital systems, emerging computing circuits such as memristor crossbars have been investigated as potential candidates for significantly increasing the speed and energy efficiency of next-generation computing systems, which are required for implementing future AI hardware. Unfortunately, manufacturing [...] Read more.
To overcome the limitations of CMOS digital systems, emerging computing circuits such as memristor crossbars have been investigated as potential candidates for significantly increasing the speed and energy efficiency of next-generation computing systems, which are required for implementing future AI hardware. Unfortunately, manufacturing yield still remains a serious challenge in adopting memristor-based computing systems due to the limitations of immature fabrication technology. To compensate for malfunction of neural networks caused from the fabrication-related defects, a new crossbar training scheme combining the synapse-aware with the neuron-aware together is proposed in this paper, for optimizing the defect map size and the neural network’s performance simultaneously. In the proposed scheme, the memristor crossbar’s columns are divided into 3 groups, which are the severely-defective, moderately-defective, and normal columns, respectively. Here, each group is trained according to the trade-off relationship between the neural network’s performance and the hardware overhead of defect-tolerant training. As a result of this group-based training method combining the neuron-aware with the synapse-aware, in this paper, the new scheme can be successful in improving the network’s performance better than both the synapse-aware and the neuron-aware while minimizing its hardware burden. For example, when testing the defect percentage = 10% with MNIST dataset, the proposed scheme outperforms the synapse-aware and the neuron-aware by 3.8% and 3.4% for the number of crossbar’s columns trained for synapse defects = 10 and 138 among 310, respectively, while maintaining the smaller memory size than the synapse-aware. When the trained columns = 138, the normalized memory size of the synapse-neuron-aware scheme can be smaller by 3.1% than the synapse-aware. Full article
Show Figures

Figure 1

19 pages, 2930 KB  
Article
Disruption of Circadian Rhythms by Ambient Light during Neurodevelopment Leads to Autistic-like Molecular and Behavioral Alterations in Adult Mice
by Kun Fang, Dong Liu, Salil S. Pathak, Bowen Yang, Jin Li, Ramanujam Karthikeyan, Owen Y. Chao, Yi-Mei Yang, Victor X. Jin and Ruifeng Cao
Cells 2021, 10(12), 3314; https://doi.org/10.3390/cells10123314 - 26 Nov 2021
Cited by 21 | Viewed by 5964
Abstract
Although circadian rhythms are thought to be essential for maintaining body health, the effects of chronic circadian disruption during neurodevelopment remain elusive. Here, using the “Short Day” (SD) mouse model, in which an 8 h/8 h light/dark (LD) cycle was applied from embryonic [...] Read more.
Although circadian rhythms are thought to be essential for maintaining body health, the effects of chronic circadian disruption during neurodevelopment remain elusive. Here, using the “Short Day” (SD) mouse model, in which an 8 h/8 h light/dark (LD) cycle was applied from embryonic day 1 to postnatal day 42, we investigated the molecular and behavioral changes after circadian disruption in mice. Adult SD mice fully entrained to the 8 h/8 h LD cycle, and the circadian oscillations of the clock proteins, PERIOD1 and PERIOD2, were disrupted in the suprachiasmatic nucleus and the hippocampus of these mice. By RNA-seq widespread changes were identified in the hippocampal transcriptome, which are functionally associated with neurodevelopment, translational control, and autism. By western blotting and immunostaining hyperactivation of the mTOR and MAPK signaling pathways and enhanced global protein synthesis were found in the hippocampi of SD mice. Electrophysiological recording uncovered enhanced excitatory, but attenuated inhibitory, synaptic transmission in the hippocampal CA1 pyramidal neurons. These functional changes at synapses were corroborated by the immature morphology of the dendritic spines in these neurons. Lastly, autistic-like animal behavioral changes, including impaired social interaction and communication, increased repetitive behaviors, and impaired novel object recognition and location memory, were found in SD mice. Together, these results demonstrate molecular, cellular, and behavioral changes in SD mice, all of which resemble autistic-like phenotypes caused by circadian rhythm disruption. The findings highlight a critical role for circadian rhythms in neurodevelopment. Full article
(This article belongs to the Special Issue Pathophysiological Mechanism of Neurodevelopmental Disorders)
Show Figures

Figure 1

20 pages, 51072 KB  
Article
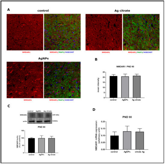
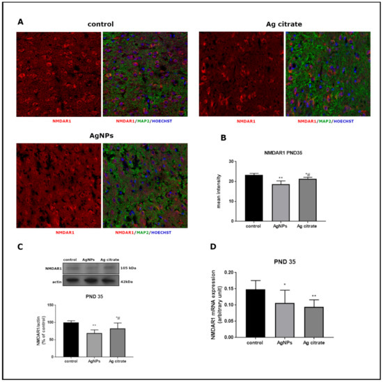
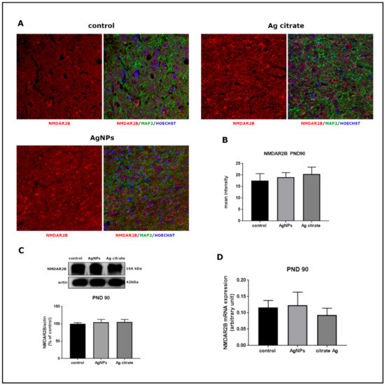
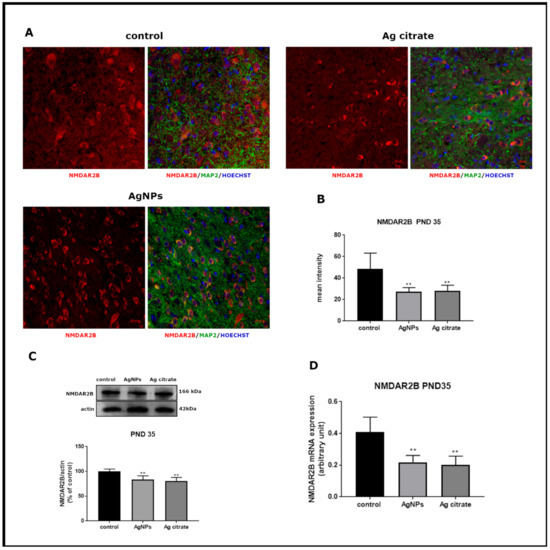
Early and Delayed Impact of Nanosilver on the Glutamatergic NMDA Receptor Complex in Immature Rat Brain
by Beata Dąbrowska-Bouta, Grzegorz Sulkowski, Mikołaj Sałek, Małgorzata Frontczak-Baniewicz and Lidia Strużyńska
Int. J. Mol. Sci. 2021, 22(6), 3067; https://doi.org/10.3390/ijms22063067 - 17 Mar 2021
Cited by 11 | Viewed by 2513
Abstract
Silver nanoparticles (AgNPs) are the one of the most extensively used nanomaterials. The strong antimicrobial properties of AgNPs have led to their use in a wide range of medical and consumer products. Although the neurotoxicity of AgNPs has been confirmed, the molecular mechanisms [...] Read more.
Silver nanoparticles (AgNPs) are the one of the most extensively used nanomaterials. The strong antimicrobial properties of AgNPs have led to their use in a wide range of medical and consumer products. Although the neurotoxicity of AgNPs has been confirmed, the molecular mechanisms have not been extensively studied, particularly in immature organisms. Based on information gained from previous in vitro studies, in the present work, we examine whether ionotropic NMDA glutamate receptors contribute to AgNP-induced neurotoxicity in an animal model of exposure. In brains of immature rats subjected to a low dose of AgNPs, we identified ultrastructural and molecular alterations in the postsynaptic region of synapses where NMDA receptors are localized as a multiprotein complex. We revealed decreased expression of several NMDA receptor complex-related proteins, such as GluN1 and GluN2B subunits, scaffolding proteins PSD95 and SynGAP, as well as neuronal nitric oxide synthase (nNOS). Elucidating the changes in NMDA receptor-mediated molecular mechanisms induced by AgNPs, we also identified downregulation of the GluN2B-PSD95-nNOS-cGMP signaling pathway which maintains LTP/LTD processes underlying learning and memory formation during development. This observation is accompanied by decreased density of NMDA receptors, as assessed by a radioligand binding assay. The observed effects are reversible over the post-exposure time. This investigation reveals that NMDA receptors in immature rats are a target of AgNPs, thereby indicating the potential health hazard for children and infants resulting from the extensive use of products containing AgNPs. Full article
(This article belongs to the Section Molecular Toxicology)
Show Figures

Figure 1

17 pages, 6136 KB  
Article
Epicortical Brevetoxin Treatment Promotes Neural Repair and Functional Recovery after Ischemic Stroke
by Erica Sequeira, Marsha L. Pierce, Dina Akasheh, Stacey Sellers, William H. Gerwick, Daniel G. Baden and Thomas F. Murray
Mar. Drugs 2020, 18(7), 374; https://doi.org/10.3390/md18070374 - 21 Jul 2020
Cited by 14 | Viewed by 5374
Abstract
Emerging literature suggests that after a stroke, the peri-infarct region exhibits dynamic changes in excitability. In rodent stroke models, treatments that enhance excitability in the peri-infarct cerebral cortex promote motor recovery. This increase in cortical excitability and plasticity is opposed by increases in [...] Read more.
Emerging literature suggests that after a stroke, the peri-infarct region exhibits dynamic changes in excitability. In rodent stroke models, treatments that enhance excitability in the peri-infarct cerebral cortex promote motor recovery. This increase in cortical excitability and plasticity is opposed by increases in tonic GABAergic inhibition in the peri-infarct zone beginning three days after a stroke in a mouse model. Maintenance of a favorable excitatory–inhibitory balance promoting cerebrocortical excitability could potentially improve recovery. Brevetoxin-2 (PbTx-2) is a voltage-gated sodium channel (VGSC) gating modifier that increases intracellular sodium ([Na+]i), upregulates N-methyl-D-aspartate receptor (NMDAR) channel activity and engages downstream calcium (Ca2+) signaling pathways. In immature cerebrocortical neurons, PbTx-2 promoted neuronal structural plasticity by increasing neurite outgrowth, dendritogenesis and synaptogenesis. We hypothesized that PbTx-2 may promote excitability and structural remodeling in the peri-infarct region, leading to improved functional outcomes following a stroke. We tested this hypothesis using epicortical application of PbTx-2 after a photothrombotic stroke in mice. We show that PbTx-2 enhanced the dendritic arborization and synapse density of cortical layer V pyramidal neurons in the peri-infarct cortex. PbTx-2 also produced a robust improvement of motor recovery. These results suggest a novel pharmacologic approach to mimic activity-dependent recovery from stroke. Full article
(This article belongs to the Special Issue Marine Natural Products against Brain Diseases and Injuries)
Show Figures

Figure 1

Back to TopTop