Melatonin as an Alleviator in Decabromodiphenyl Ether-Induced Aberrant Hippocampal Neurogenesis and Synaptogenesis: The Role of Wnt7a
Abstract
1. Introduction
2. Materials and Methods
2.1. Animals and Treatment
2.2. Novel Object Recognition (NOR)
2.3. Morris Water Maze (WMW)
2.4. BrdU Staining
2.5. Tissue Collection and Immunofluorescence
2.6. Golgi–Cox Staining
2.7. Western Blotting
2.8. Co-Immunoprecipitation
2.9. Quantitative Real-Time PCR
2.10. Molecular Docking
2.11. Statistical Analysis
3. Results
3.1. Detailed Results
3.1.1. Perinatal Melatonin Treatment Ameliorated BDE-209-Impaired Spatial Memory
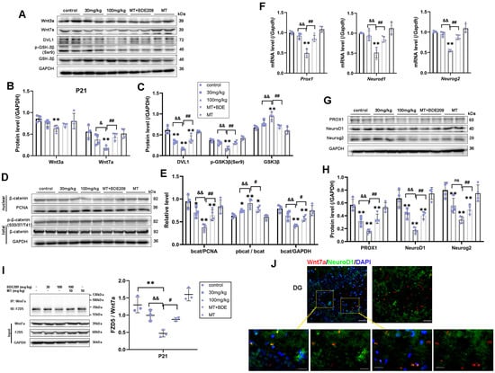
3.1.2. Melatonin Restored Hippocampal Neurogenesis in BDE-209-Exposed Young Rats
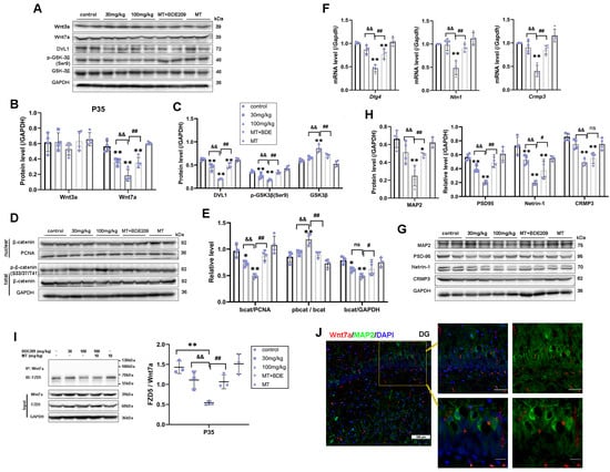
3.1.3. Melatonin Ameliorated Impairments in Dendritic Branches and Spine Loss in BDE-209-Exposed Young Rats
3.1.4. Melatonin Triggered Canonical Wnt7a/β-Catenin Signaling via FZD5 Receptor in the Hippocampus of BDE-209-Exposed Young Rats
4. Discussion
5. Conclusions
Supplementary Materials
Author Contributions
Funding
Institutional Review Board Statement
Informed Consent Statement
Data Availability Statement
Conflicts of Interest
Abbreviations
| AMPAR | α-amino-3-hydroxy-5-methyl-4-isoxazolepropionic acid receptors. |
| BDE-209 | Decabromodiphenyl ether. |
| BrdU | Bromodeoxyuridine. |
| CaMKII | Ca2+/CaM-dependent protein kinase 2. |
| CRMP3 | Collapsin response mediator protein 3. |
| DG | Dentate gyrus. |
| DVL1 | Dishevelled-1. |
| FZD | Frizzled. |
| GSK3β | Glycogen synthase kinase-3β. |
| MAP2 | Microtubule-associated protein 2. |
| MT | Melatonin. |
| MWM | Morris water maze. |
| NeuroD1 | Neurogenic differentiation factor 1. |
| Neurog2 | Neurogenin-2. |
| NOR | Novel object recognition. |
| NPCs | Neural progenitor cells. |
| NSCs | Neural stem cells. |
| Prox1 | Prospero homeobox protein 1. |
| SGZ | Subgranular zone. |
| SVZ | Subventricular zone. |
| PBDEs | Polybrominated diphenyl ethers. |
| PSD95 | Postsynaptic density protein 95. |
References
- Poston, R.G.; Saha, R.N. Epigenetic Effects of Polybrominated Diphenyl Ethers on Human Health. Int. J. Environ. Res. Public Health 2019, 16, 2703. [Google Scholar] [CrossRef]
- Jiang, Y.; Yuan, L.; Lin, Q.; Ma, S.; Yu, Y. Polybrominated diphenyl ethers in the environment and human external and internal exposure in China: A review. Sci. Total. Environ. 2019, 696, 133902. [Google Scholar] [CrossRef]
- Wallenborn, J.T.; Hyland, C.; Sagiv, S.K.; Kogut, K.R.; Bradman, A.; Eskenazi, B. Prenatal exposure to polybrominated diphenyl ether (PBDE) and child neurodevelopment: The role of breastfeeding duration. Sci. Total. Environ. 2024, 921, 171202. [Google Scholar] [CrossRef]
- Lam, J.; Lanphear, B.P.; Bellinger, D.; Axelrad, D.A.; McPartland, J.; Sutton, P.; Davidson, L.; Daniels, N.; Sen, S.; Woodruff, T.J. Developmental PBDE Exposure and IQ/ADHD in Childhood: A Systematic Review and Meta-analysis. Environ. Health Perspect. 2017, 125, 086001. [Google Scholar] [CrossRef]
- Azar, N.; Booij, L.; Muckle, G.; Arbuckle, T.E.; Séguin, J.R.; Asztalos, E.; Fraser, W.D.; Lanphear, B.P.; Bouchard, M.F. Prenatal exposure to polybrominated diphenyl ethers (PBDEs) and cognitive ability in early childhood. Environ. Int. 2021, 146, 106296. [Google Scholar] [CrossRef]
- Dorman, D.C.; Chiu, W.; Hales, B.F.; Hauser, R.; Johnson, K.J.; Mantus, E.; Martel, S.; Robinson, K.A.; Rooney, A.A.; Rudel, R.; et al. Polybrominated diphenyl ether (PBDE) neurotoxicity: A systematic review and meta-analysis of animal evidence. J. Toxicol. Environ. Health B Crit. Rev. 2018, 21, 269–289. [Google Scholar] [CrossRef]
- Rock, K.D.; Patisaul, H.B. Environmental Mechanisms of Neurodevelopmental Toxicity. Curr. Environ. Health Rep. 2018, 5, 145–157. [Google Scholar] [CrossRef]
- Radic, T.; Frieß, L.; Vijikumar, A.; Jungenitz, T.; Deller, T.; Schwarzacher, S.W. Differential Postnatal Expression of Neuronal Maturation Markers in the Dentate Gyrus of Mice and Rats. Front. Neuroanat. 2017, 11, 104. [Google Scholar] [CrossRef]
- Niklison-Chirou, M.V.; Agostini, M.; Amelio, I.; Melino, G. Regulation of Adult Neurogenesis in Mammalian Brain. Int. J. Mol. Sci. 2020, 21, 4869. [Google Scholar] [CrossRef]
- Chen, Y.-H.; Li, Z.-H.; Tan, Y.; Zhang, C.-F.; Chen, J.-S.; He, F.; Yu, Y.-H.; Chen, D.-J. Prenatal exposure to decabrominated diphenyl ether impairs learning ability by altering neural stem cell viability, apoptosis, and differentiation in rat hippocampus. Hum. Exp. Toxicol. 2014, 15, 201–218. [Google Scholar] [CrossRef]
- Zwamborn, R.A.; Snijders, C.; An, N.; Thomson, A.; Rutten, B.P.; de Nijs, L. Wnt Signaling in the Hippocampus in Relation to Neurogenesis, Neuroplasticity, Stress and Epigenetics. Prog. Mol. Biol. Transl. Sci. 2018, 158, 129–157. [Google Scholar] [CrossRef]
- Arredondo, S.B.; Valenzuela-Bezanilla, D.; Mardones, M.D.; Varela-Nallar, L. Role of Wnt Signaling in Adult Hippocampal Neurogenesis in Health and Disease. Front. Cell Dev. Biol. 2020, 8, 860. [Google Scholar] [CrossRef]
- Inestrosa, N.C.; Varela-Nallar, L. Wnt signalling in neuronal differentiation and development. Cell Tissue Res. 2015, 359, 215–223. [Google Scholar] [CrossRef]
- Liu, J.; Xiao, Q.; Xiao, J.; Niu, C.; Li, Y.; Zhang, X.; Zhou, Z.; Shu, G.; Yin, G. Wnt/β-catenin signalling: Function, biological mechanisms, and therapeutic opportunities. Signal Transduct. Target. Ther. 2022, 7, 3. [Google Scholar] [CrossRef]
- Miao, N.; Bian, S.; Lee, T.; Mubarak, T.; Huang, S.; Wen, Z.; Hussain, G.; Sun, T. Opposite Roles of Wnt7a and Sfrp1 in Modulating Proper Development of Neural Progenitors in the Mouse Cerebral Cortex. Front. Mol. Neurosci. 2018, 11, 247. [Google Scholar] [CrossRef]
- Qu, Q.; Sun, G.; Murai, K.; Ye, P.; Li, W.; Asuelime, G.; Cheung, Y.-T.; Shi, Y. Wnt7a regulates multiple steps of neurogenesis. Mol. Cell Biol. 2013, 33, 2551–2559. [Google Scholar] [CrossRef]
- Ortiz-Matamoros, A.; Arias, C. Differential Changes in the Number and Morphology of the New Neurons after Chronic Infusion of Wnt7a, Wnt5a, and Dkk-1 in the Adult Hippocampus In Vivo. Anat. Rec. 2019, 302, 1647–1657. [Google Scholar] [CrossRef]
- Ramos-Fernández, E.; Tapia-Rojas, C.; Ramírez, V.T.; Inestrosa, N.C. Wnt-7a Stimulates Dendritic Spine Morphogenesis and PSD-95 Expression Through Canonical Signaling. Mol. Neurobiol. 2019, 56, 1870–1882. [Google Scholar] [CrossRef]
- Leung, J.W.-H.; Cheung, K.-K.; Ngai, S.P.-C.; Tsang, H.W.-H.; Lau, B.W.-M. Protective Effects of Melatonin on Neurogenesis Impairment in Neurological Disorders and Its Relevant Molecular Mechanisms. Int. J. Mol. Sci. 2020, 21, 5645. [Google Scholar] [CrossRef]
- Figueiro-Silva, J.; Antequera, D.; Pascual, C.; Revenga, M.d.l.F.; Volt, H.; Acuña-Castroviejo, D.; Rodríguez-Franco, M.I.; Carro, E. The Melatonin Analog IQM316 May Induce Adult Hippocampal Neurogenesis and Preserve Recognition Memories in Mice. Cell Transpl. 2018, 27, 423–437. [Google Scholar] [CrossRef]
- Domínguez-Alonso, A.; Valdés-Tovar, M.; Solís-Chagoyán, H.; Benítez-King, G. Melatonin stimulates dendrite formation and complexity in the hilar zone of the rat hippocampus: Participation of the Ca++/Calmodulin complex. Int. J. Mol. Sci. 2015, 16, 1907–1927. [Google Scholar] [CrossRef]
- Liang, L.; Zeng, T.; Zhao, Y.; Lu, R.; Guo, B.; Xie, R.; Tang, W.; Zhang, L.; Mao, Z.; Yang, X.; et al. Melatonin pretreatment alleviates the long-term synaptic toxicity and dysmyelination induced by neonatal Sevoflurane exposure via MT1 receptor-mediated Wnt signaling modulation. J. Pineal. Res. 2021, 71, e12771. [Google Scholar] [CrossRef]
- Zheng, S.; Zhang, Q.; Wu, R.; Shi, X.; Peng, J.; Tan, W.; Huang, W.; Wu, K.; Liu, C. Behavioral changes and transcriptomic effects at embryonic and post-embryonic stages reveal the toxic effects of 2,2′,4,4′-tetrabromodiphenyl ether on neurodevelopment in zebrafish (Danio rerio). Ecotoxicol. Environ. Saf. 2022, 248, 114310. [Google Scholar] [CrossRef]
- Liang, S.; Liang, S.; Yin, N.; Hu, B.; Faiola, F. Toxicogenomic analyses of the effects of BDE-47/209, TBBPA/S and TCBPA on early neural development with a human embryonic stem cell in vitro differentiation system. Toxicol. Appl. Pharmacol. 2019, 379, 114685. [Google Scholar] [CrossRef]
- Shen, J.; Gao, J.; Wang, X.; Yan, D.; Wang, Y.; Li, H.; Chen, D.; Wu, J. Melatonin attenuates BDE-209-caused spatial memory deficits in juvenile rats through NMDAR-CaMKⅡγ-mediated synapse-to-nucleus signaling. Food Chem. Toxicol. 2025, 196, 115243. [Google Scholar] [CrossRef]
- Xu, M.; Huang, Y.; Li, K.; Cheng, X.; Li, G.; Liu, M.; Nie, Y.; Geng, S.; Zhao, S. Developmental exposure of decabromodiphenyl ether impairs subventricular zone neurogenesis and morphology of granule cells in mouse olfactory bulb. Arch. Toxicol. 2018, 92, 529–539. [Google Scholar] [CrossRef]
- Zhang, Y.; Deng, W.; Wang, W.; Song, A.; Mukama, O.; Deng, S.; Han, X.; Habimana, J.D.D.; Peng, K.; Ni, B.; et al. MicroRNA-206 down-regulated human umbilical cord mesenchymal stem cells alleviate cognitive decline in D-galactose-induced aging mice. Cell Death Discov. 2022, 8, 304. [Google Scholar] [CrossRef]
- Kim, W.; Hahn, K.R.; Jung, H.Y.; Kwon, H.J.; Nam, S.M.; Kim, J.W.; Park, J.H.; Yoo, D.Y.; Kim, D.W.; Won, M.; et al. Melatonin ameliorates cuprizone-induced reduction of hippocampal neurogenesis, brain-derived neurotrophic factor, and phosphorylation of cyclic AMP response element-binding protein in the mouse dentate gyrus. Brain Behav. 2019, 9, e01388. [Google Scholar] [CrossRef]
- Liu, Y.; Yang, X.; Gan, J.; Chen, S.; Xiao, Z.-X.; Cao, Y. CB-Dock2: Improved protein-ligand blind docking by integrating cavity detection, docking and homologous template fitting. Nucleic Acids Res. 2022, 50, W159–W164. [Google Scholar] [CrossRef]
- Tang, H.; Hou, H.; Song, L.; Tian, Z.; Liu, W.; Xia, T.; Wang, A. The role of mTORC1/TFEB axis mediated lysosomal biogenesis and autophagy impairment in fluoride neurotoxicity and the intervention effects of resveratrol. J. Hazard. Mater. 2024, 467, 133634. [Google Scholar] [CrossRef]
- Romero, A.; Morales-García, J.; Ramos, E. Melatonin: A multitasking indoleamine to modulate hippocampal neurogenesis. Neural. Regen. Res. 2023, 18, 503–505. [Google Scholar] [CrossRef]
- Kozareva, D.A.; Cryan, J.F.; Nolan, Y.M. Born this way: Hippocampal neurogenesis across the lifespan. Aging Cell 2019, 18, e13007. [Google Scholar] [CrossRef]
- McLeod, F.; Salinas, P.C. Wnt proteins as modulators of synaptic plasticity. Curr. Opin. Neurobiol. 2018, 53, 90–95. [Google Scholar] [CrossRef]
- Huyghe, A.; Furlan, G.; Ozmadenci, D.; Galonska, C.; Charlton, J.; Gaume, X.; Combémorel, N.; Riemenschneider, C.; Allègre, N.; Zhang, J.; et al. Netrin-1 promotes naive pluripotency through Neo1 and Unc5b co-regulation of Wnt and MAPK signalling. Nat. Cell Biol. 2020, 22, 389–400. [Google Scholar] [CrossRef]
- Hong, F.; Ze, Y.; Zhou, Y.; Hong, J.; Yu, X.; Sheng, L.; Wang, L. Nanoparticulate TiO(2)—mediated inhibition of the Wnt signaling pathway causes dendritic development disorder in cultured rat hippocampal neurons. J. Biomed. Mater. Res. A 2017, 105, 2139–2149. [Google Scholar] [CrossRef]
- Bengoa-Vergniory, N.; Gorroño-Etxebarria, I.; López-Sánchez, I.; Marra, M.; Di Chiaro, P.; Kypta, R. Identification of Noncanonical Wnt Receptors Required for Wnt-3a-Induced Early Differentiation of Human Neural Stem Cells. Mol. Neurobiol. 2017, 54, 6213–6224. [Google Scholar] [CrossRef]
- Qi, X.; Hu, Q.; Elghobashi-Meinhardt, N.; Long, T.; Chen, H.; Li, X. Molecular basis of Wnt biogenesis, secretion, and Wnt7-specific signaling. Cell 2023, 18, 5028–5040.e14. [Google Scholar] [CrossRef]
- Teo, S.; Salinas, P.C. Wnt-Frizzled Signaling Regulates Activity-Mediated Synapse Formation. Front. Mol. Neurosci. 2021, 14, 683035. [Google Scholar] [CrossRef]
- Sahores, M.; Gibb, A.; Salinas, P.C. Frizzled-5, a receptor for the synaptic organizer Wnt7a, regulates activity-mediated synaptogenesis. Development 2010, 137, 2215–2225. [Google Scholar] [CrossRef]
- Wang, J.; Dai, G.D. Comparative Effects of Brominated Flame Retardants BDE-209, TBBPA, and HBCD on Neurotoxicity in Mice. Chem. Res. Toxicol. 2022, 35, 1512–1518. [Google Scholar] [CrossRef]
- Kozlova, E.V.; Valdez, M.C.; Denys, M.E.; Bishay, A.E.; Krum, J.M.; Rabbani, K.M.; Carrillo, V.; Gonzalez, G.M.; Lampel, G.; Tran, J.D.; et al. Persistent autism-relevant behavioral phenotype and social neuropeptide alterations in female mice offspring induced by maternal transfer of PBDE congeners in the commercial mixture DE-71. Arch. Toxicol. 2022, 96, 335–365. [Google Scholar] [CrossRef]
- Chen, H.; Seifikar, H.; Larocque, N.; Kim, Y.; Khatib, I.; Fernandez, C.J.; Abello, N.; Robinson, J.F. Using a multi-stage hESC Model to characterize BDE-47 toxicity during neurogenesis. Toxicol. Sci. 2019, 171, 221–234. [Google Scholar] [CrossRef]
- Zhang, C.; Chen, D.; Liu, X.; Du, L. Role of brominated diphenyl ether-209 in the proliferation and apoptosis of rat cultured neural stem cells in vitro. Mol. Cell. Toxicol. 2016, 12, 45–52. [Google Scholar] [CrossRef]
- Mariani, A.; Fanelli, R.; Depaolini, A.R.; De Paola, M. Decabrominated diphenyl ether and methylmercury impair fetal nervous system development in mice at documented human exposure levels. Dev. Neurobiol. 2015, 75, 23–38. [Google Scholar] [CrossRef]
- Lanoue, V.; Cooper, H.M. Branching mechanisms shaping dendrite architecture. Dev. Biol. 2019, 451, 16–24. [Google Scholar] [CrossRef]
- Li, Z.; You, M.; Che, X.; Dai, Y.; Xu, Y.; Wang, Y. Perinatal exposure to BDE-47 exacerbated autistic-like behaviors and impairments of dendritic development in a valproic acid-induced rat model of autism. Ecotoxicol. Environ. Saf. 2021, 212, 112000. [Google Scholar] [CrossRef]
- Quach, T.T.; Stratton, H.J.; Khanna, R.; Kolattukudy, P.E.; Honnorat, J.; Meyer, K.; Duchemin, A.-M. Intellectual disability: Dendritic anomalies and emerging genetic perspectives. Acta Neuropathol. 2021, 141, 139–158. [Google Scholar] [CrossRef]
- Jones, M.E.; Büchler, J.; Dufor, T.; Palomer, E.; Teo, S.; Martin-Flores, N.; Boroviak, K.; Metzakopian, E.; Gibb, A.; Salinas, P.C. A genetic variant of the Wnt receptor LRP6 accelerates synapse degeneration during aging and in Alzheimer’s disease. Sci. Adv. 2023, 9, eabo7421. [Google Scholar] [CrossRef]
- McLeod, F.; Bossio, A.; Marzo, A.; Ciani, L.; Sibilla, S.; Hannan, S.; Wilson, G.A.; Palomer, E.; Smart, T.G.; Gibb, A.; et al. Wnt Signaling Mediates LTP-Dependent Spine Plasticity and AMPAR Localization through Frizzled-7 Receptors. Cell Rep. 2018, 23, 1060–1071. [Google Scholar] [CrossRef]
- Ferrari, M.E.; Bernis, M.E.; McLeod, F.; Podpolny, M.; Coullery, R.P.; Casadei, I.M.; Salinas, P.C.; Rosso, S.B. Wnt7b signalling through Frizzled-7 receptor promotes dendrite development by coactivating CaMKII and JNK. J. Cell Sci. 2018, 131, jcs216101. [Google Scholar] [CrossRef]
- Zhao, Y.; Ren, J.; Hillier, J.; Jones, M.; Lu, W.; Jones, E.Y. Structural characterization of melatonin as an inhibitor of the Wnt deacylase Notum. J. Pineal Res. 2020, 68, e12630. [Google Scholar] [CrossRef]
- Li, H.; Zhang, Y.; Liu, S.; Li, F.; Wang, B.; Wang, J.; Cao, L.; Xia, T.; Yao, Q.; Chen, H.; et al. Melatonin Enhances Proliferation and Modulates Differentiation of Neural Stem Cells Via Autophagy in Hyperglycemia. Stem Cells 2019, 37, 504–515. [Google Scholar] [CrossRef]







| Gene | Accession No. | Primer Sequences (5′-3′) |
|---|---|---|
| Prox1 | NM_001107201 | F: -GATGGCTCGTTTGCACATGG- |
| R: -GGGTCAAACATCAGCTTCTGGAGTA- | ||
| Neurod1 | NM_019218 | F: -AAAGGTTTGTCCCAGCCCACTAC- |
| R: -GCATGTCCGGATTCTGCTCA- | ||
| Neurog2 | NM_001398677 | F: -AGGCTGTGGGAATTTCACCTG- |
| R:-GGGACAATAGGCATTGTGACGA- | ||
| Dlg4 | NM_019621 | F: -ACTGCATCCTTGCGAAGCAAC- |
| R: -CGTCAATGACATGAAGCACATCC- | ||
| Ntn1 | NM_053731 | F: -TGCCAAAGGCTACCAGCAGA- |
| R: -GAAGCCTTGCAGTAGGAGTCACAG- | ||
| Crmp3 | NM_012933 | F: -TGGGCTCTGATGCTGACCTG- |
| R: -CACCACTCTGCCCTGACTTATGAC- | ||
| Gapdh | NM_017008 | F: -GGCACAGTCAAGGCTGAGAATG- |
| R: -ATGGTGGTGAAGACGCCAGTA- |
Disclaimer/Publisher’s Note: The statements, opinions and data contained in all publications are solely those of the individual author(s) and contributor(s) and not of MDPI and/or the editor(s). MDPI and/or the editor(s) disclaim responsibility for any injury to people or property resulting from any ideas, methods, instructions or products referred to in the content. |
© 2025 by the authors. Licensee MDPI, Basel, Switzerland. This article is an open access article distributed under the terms and conditions of the Creative Commons Attribution (CC BY) license (https://creativecommons.org/licenses/by/4.0/).
Share and Cite
Shen, J.; Gao, L.; Gao, J.; Wang, L.; Yan, D.; Wang, Y.; Meng, J.; Li, H.; Chen, D.; Wu, J. Melatonin as an Alleviator in Decabromodiphenyl Ether-Induced Aberrant Hippocampal Neurogenesis and Synaptogenesis: The Role of Wnt7a. Biomolecules 2025, 15, 1087. https://doi.org/10.3390/biom15081087
Shen J, Gao L, Gao J, Wang L, Yan D, Wang Y, Meng J, Li H, Chen D, Wu J. Melatonin as an Alleviator in Decabromodiphenyl Ether-Induced Aberrant Hippocampal Neurogenesis and Synaptogenesis: The Role of Wnt7a. Biomolecules. 2025; 15(8):1087. https://doi.org/10.3390/biom15081087
Chicago/Turabian StyleShen, Jinghua, Lu Gao, Jingjing Gao, Licong Wang, Dongying Yan, Ying Wang, Jia Meng, Hong Li, Dawei Chen, and Jie Wu. 2025. "Melatonin as an Alleviator in Decabromodiphenyl Ether-Induced Aberrant Hippocampal Neurogenesis and Synaptogenesis: The Role of Wnt7a" Biomolecules 15, no. 8: 1087. https://doi.org/10.3390/biom15081087
APA StyleShen, J., Gao, L., Gao, J., Wang, L., Yan, D., Wang, Y., Meng, J., Li, H., Chen, D., & Wu, J. (2025). Melatonin as an Alleviator in Decabromodiphenyl Ether-Induced Aberrant Hippocampal Neurogenesis and Synaptogenesis: The Role of Wnt7a. Biomolecules, 15(8), 1087. https://doi.org/10.3390/biom15081087

