Sign in to use this feature.

Years

Between: -

Subjects

remove_circle_outline
remove_circle_outline
remove_circle_outline
remove_circle_outline

Journals

Article Types

Countries / Regions

Search Results (16)

Search Parameters:
Keywords = iPSC-derived human neurons and astrocytes

Order results
Result details
Results per page
Select all
Export citation of selected articles as:
47 pages, 1732 KB  
Review
CRISPR/Cas9 and iPSC-Based Therapeutic Approaches in Alzheimer’s Disease
by Ivana Raffaele, Giovanni Luca Cipriano, Ivan Anchesi, Salvatore Oddo and Serena Silvestro
Antioxidants 2025, 14(7), 781; https://doi.org/10.3390/antiox14070781 - 25 Jun 2025
Cited by 4 | Viewed by 5317
Abstract
Alzheimer’s disease (AD), the leading cause of dementia, remains poorly understood despite decades of intensive research, which continues to hinder the development of effective treatments. As a complex multifactorial disorder, AD lacks a cure to halt the progressive neurodegeneration, and the precise mechanisms [...] Read more.
Alzheimer’s disease (AD), the leading cause of dementia, remains poorly understood despite decades of intensive research, which continues to hinder the development of effective treatments. As a complex multifactorial disorder, AD lacks a cure to halt the progressive neurodegeneration, and the precise mechanisms underlying its onset and progression remain elusive, limiting therapeutic options. Due to the challenges of studying neuronal cells in vivo, technologies such as clustered regularly interspaced short palindromic repeats/CRISPR-associated protein 9 (CRISPR/Cas9) and human-induced pluripotent stem cells (hiPSCs) are key for identifying therapeutic targets, although they face technical and ethical hurdles in their early stages. CRISPR/Cas9 and hiPSCs are promising for disease modeling and therapy, but off-target effects and the complexity of gene editing in the brain limit their use. CRISPR technology enables specific genetic modifications in key AD-related genes, such as APP, PSEN1, PSEN2, and APOE, providing valuable insights into disease mechanisms. iPSC-derived neurons, astrocytes, microglia, and 3D organoids can recapitulate key aspects of human AD pathology, but they do not fully replicate the complexity of the human brain, limiting clinical applicability. These technologies advance studies of amyloid processing, tau aggregation, neuroinflammation, and oxidative stress, yet translating them into clinical therapies remains challenging. Despite the promise of CRISPR/Cas9 and iPSCs for precision medicine, gaps in knowledge about their long-term safety and efficacy must be addressed before clinical implementation. Full article
Show Figures

Figure 1

24 pages, 5992 KB  
Article
LncRNA 3222401L13Rik Is Upregulated in Aging Astrocytes and Regulates Neuronal Support Function Through Interaction with Npas3
by Sophie Schröder, M. Sadman Sakib, Dennis M. Krüger, Tonatiuh Pena, Susanne Burkhardt, Anna-Lena Schütz, Farahnaz Sananbenesi and André Fischer
Non-Coding RNA 2025, 11(1), 2; https://doi.org/10.3390/ncrna11010002 - 9 Jan 2025
Cited by 1 | Viewed by 2371
Abstract
Aging leads to cognitive decline and increased risk of neurodegenerative diseases. While molecular changes in central nervous system (CNS) cells contribute to this decline, the mechanisms are not fully understood. Long non-coding RNAs (lncRNAs) are key regulators of cellular functions. Background/Objectives: The roles [...] Read more.
Aging leads to cognitive decline and increased risk of neurodegenerative diseases. While molecular changes in central nervous system (CNS) cells contribute to this decline, the mechanisms are not fully understood. Long non-coding RNAs (lncRNAs) are key regulators of cellular functions. Background/Objectives: The roles of lncRNAs in aging, especially in glial cells, are not well characterized. Methods: We investigated lncRNA expression in non-neuronal cells from aged mice and identified 3222401L13Rik, a previously unstudied lncRNA, as upregulated in astrocytes during aging. Results: Knockdown of 3222401L13Rik in primary astrocytes revealed its critical role in regulating genes for neuronal support and synapse organization, a function conserved in human iPSC-derived astrocytes. A 3222401L13Rik interacts with the transcription factor Neuronal PAS Domain Protein 3 (Npas3), and overexpression of Npas3 rescues deficits in astrocytes lacking 3222401L13Rik. Conclusions: These data suggest that 3222401L13Rik upregulation may help delay age-related cognitive decline. Full article
(This article belongs to the Section Clinical Applications of Non-Coding RNA)
Show Figures

Figure 1

13 pages, 1875 KB  
Article
Comparison of Extracellular Vesicles from Induced Pluripotent Stem Cell-Derived Brain Cells
by Gabriela Xavier, Alexander Navarrete Santos, Carla Hartmann, Marcos L. Santoro, Nicole Flegel, Jessica Reinsch, Annika Majer, Toni Ehrhardt, Jenny Pfeifer, Andreas Simm, Thomas Hollemann, Sintia I. Belangero, Dan Rujescu and Matthias Jung
Int. J. Mol. Sci. 2024, 25(7), 3575; https://doi.org/10.3390/ijms25073575 - 22 Mar 2024
Cited by 1 | Viewed by 3060
Abstract
The pathophysiology of many neuropsychiatric disorders is still poorly understood. Identification of biomarkers for these diseases could benefit patients due to better classification and stratification. Exosomes excreted into the circulatory system can cross the blood–brain barrier and carry a cell type-specific set of [...] Read more.
The pathophysiology of many neuropsychiatric disorders is still poorly understood. Identification of biomarkers for these diseases could benefit patients due to better classification and stratification. Exosomes excreted into the circulatory system can cross the blood–brain barrier and carry a cell type-specific set of molecules. Thus, exosomes are a source of potential biomarkers for many diseases, including neuropsychiatric disorders. Here, we investigated exosomal proteins produced from human-induced pluripotent stem cells (iPSCs) and iPSC-derived neural stem cells, neural progenitors, neurons, astrocytes, microglia-like cells, and brain capillary endothelial cells. Of the 31 exosome surface markers analyzed, a subset of biomarkers were significantly enriched in astrocytes (CD29, CD44, and CD49e), microglia-like cells (CD44), and neural stem cells (SSEA4). To identify molecular fingerprints associated with disease, circulating exosomes derived from healthy control (HC) individuals were compared against schizophrenia (SCZ) patients and late-onset Alzheimer’s disease (LOAD) patients. A significant epitope pattern was identified for LOAD (CD1c and CD2) but not for SCZ compared to HC. Thus, analysis of cell type- and disease-specific exosome signatures of iPSC-derived cell cultures may provide a valuable model system to explore proteomic biomarkers for the identification of novel disease profiles. Full article
Show Figures

Graphical abstract

28 pages, 2796 KB  
Review
Recent Research Trends in Neuroinflammatory and Neurodegenerative Disorders
by Jessica Cohen, Annette Mathew, Kirk D. Dourvetakis, Estella Sanchez-Guerrero, Rajendra P. Pangeni, Narasimman Gurusamy, Kristina K. Aenlle, Geeta Ravindran, Assma Twahir, Dylan Isler, Sara Rukmini Sosa-Garcia, Axel Llizo, Alison C. Bested, Theoharis C. Theoharides, Nancy G. Klimas and Duraisamy Kempuraj
Cells 2024, 13(6), 511; https://doi.org/10.3390/cells13060511 - 14 Mar 2024
Cited by 51 | Viewed by 14781
Abstract
Neuroinflammatory and neurodegenerative disorders including Alzheimer’s disease (AD), Parkinson’s disease (PD), traumatic brain injury (TBI) and Amyotrophic lateral sclerosis (ALS) are chronic major health disorders. The exact mechanism of the neuroimmune dysfunctions of these disease pathogeneses is currently not clearly understood. These disorders [...] Read more.
Neuroinflammatory and neurodegenerative disorders including Alzheimer’s disease (AD), Parkinson’s disease (PD), traumatic brain injury (TBI) and Amyotrophic lateral sclerosis (ALS) are chronic major health disorders. The exact mechanism of the neuroimmune dysfunctions of these disease pathogeneses is currently not clearly understood. These disorders show dysregulated neuroimmune and inflammatory responses, including activation of neurons, glial cells, and neurovascular unit damage associated with excessive release of proinflammatory cytokines, chemokines, neurotoxic mediators, and infiltration of peripheral immune cells into the brain, as well as entry of inflammatory mediators through damaged neurovascular endothelial cells, blood–brain barrier and tight junction proteins. Activation of glial cells and immune cells leads to the release of many inflammatory and neurotoxic molecules that cause neuroinflammation and neurodegeneration. Gulf War Illness (GWI) and myalgic encephalomyelitis/chronic fatigue syndrome (ME/CFS) are chronic disorders that are also associated with neuroimmune dysfunctions. Currently, there are no effective disease-modifying therapeutic options available for these diseases. Human induced pluripotent stem cell (iPSC)-derived neurons, astrocytes, microglia, endothelial cells and pericytes are currently used for many disease models for drug discovery. This review highlights certain recent trends in neuroinflammatory responses and iPSC-derived brain cell applications in neuroinflammatory disorders. Full article
(This article belongs to the Special Issue New Advances in Neuroinflammation)
Show Figures

Graphical abstract

21 pages, 7016 KB  
Article
Metabolic Rewiring and Altered Glial Differentiation in an iPSC-Derived Astrocyte Model Derived from a Nonketotic Hyperglycinemia Patient
by Laura Arribas-Carreira, Margarita Castro, Fernando García, Rosa Navarrete, Irene Bravo-Alonso, Francisco Zafra, Magdalena Ugarte, Eva Richard, Belén Pérez and Pilar Rodríguez-Pombo
Int. J. Mol. Sci. 2024, 25(5), 2814; https://doi.org/10.3390/ijms25052814 - 28 Feb 2024
Cited by 1 | Viewed by 2758
Abstract
The pathophysiology of nonketotic hyperglycinemia (NKH), a rare neuro-metabolic disorder associated with severe brain malformations and life-threatening neurological manifestations, remains incompletely understood. Therefore, a valid human neural model is essential. We aimed to investigate the impact of GLDC gene variants, which cause NKH, [...] Read more.
The pathophysiology of nonketotic hyperglycinemia (NKH), a rare neuro-metabolic disorder associated with severe brain malformations and life-threatening neurological manifestations, remains incompletely understood. Therefore, a valid human neural model is essential. We aimed to investigate the impact of GLDC gene variants, which cause NKH, on cellular fitness during the differentiation process of human induced pluripotent stem cells (iPSCs) into iPSC-derived astrocytes and to identify sustainable mechanisms capable of overcoming GLDC deficiency. We developed the GLDC27-FiPS4F-1 line and performed metabolomic, mRNA abundance, and protein analyses. This study showed that although GLDC27-FiPS4F-1 maintained the parental genetic profile, it underwent a metabolic switch to an altered serine–glycine–one-carbon metabolism with a coordinated cell growth and cell cycle proliferation response. We then differentiated the iPSCs into neural progenitor cells (NPCs) and astrocyte-lineage cells. Our analysis showed that GLDC-deficient NPCs had shifted towards a more heterogeneous astrocyte lineage with increased expression of the radial glial markers GFAP and GLAST and the neuronal markers MAP2 and NeuN. In addition, we detected changes in other genes related to serine and glycine metabolism and transport, all consistent with the need to maintain glycine at physiological levels. These findings improve our understanding of the pathology of nonketotic hyperglycinemia and offer new perspectives for therapeutic options. Full article
(This article belongs to the Special Issue Molecular Research on Inherited Metabolic Disorders 2.0)
Show Figures

Figure 1

19 pages, 3324 KB  
Article
Neuroproteomic Analysis after SARS-CoV-2 Infection Reveals Overrepresented Neurodegeneration Pathways and Disrupted Metabolic Pathways
by Indranil Basak, Rhodri Harfoot, Jennifer E. Palmer, Abhishek Kumar, Miguel E. Quiñones-Mateu, Lucia Schweitzer and Stephanie M. Hughes
Biomolecules 2023, 13(11), 1597; https://doi.org/10.3390/biom13111597 - 30 Oct 2023
Cited by 1 | Viewed by 3605
Abstract
Besides respiratory illness, SARS-CoV-2, the causative agent of COVID-19, leads to neurological symptoms. The molecular mechanisms leading to neuropathology after SARS-CoV-2 infection are sparsely explored. SARS-CoV-2 enters human cells via different receptors, including ACE-2, TMPRSS2, and TMEM106B. In this study, we used a [...] Read more.
Besides respiratory illness, SARS-CoV-2, the causative agent of COVID-19, leads to neurological symptoms. The molecular mechanisms leading to neuropathology after SARS-CoV-2 infection are sparsely explored. SARS-CoV-2 enters human cells via different receptors, including ACE-2, TMPRSS2, and TMEM106B. In this study, we used a human-induced pluripotent stem cell-derived neuronal model, which expresses ACE-2, TMPRSS2, TMEM106B, and other possible SARS-CoV-2 receptors, to evaluate its susceptibility to SARS-CoV-2 infection. The neurons were exposed to SARS-CoV-2, followed by RT-qPCR, immunocytochemistry, and proteomic analyses of the infected neurons. Our findings showed that SARS-CoV-2 infects neurons at a lower rate than other human cells; however, the virus could not replicate or produce infectious virions in this neuronal model. Despite the aborted SARS-CoV-2 replication, the infected neuronal nuclei showed irregular morphology compared to other human cells. Since cytokine storm is a significant effect of SARS-CoV-2 infection in COVID-19 patients, in addition to the direct neuronal infection, the neurons were treated with pre-conditioned media from SARS-CoV-2-infected lung cells, and the neuroproteomic changes were investigated. The limited SARS-CoV-2 infection in the neurons and the neurons treated with the pre-conditioned media showed changes in the neuroproteomic profile, particularly affecting mitochondrial proteins and apoptotic and metabolic pathways, which may lead to the development of neurological complications. The findings from our study uncover a possible mechanism behind SARS-CoV-2-mediated neuropathology that might contribute to the lingering effects of the virus on the human brain. Full article
(This article belongs to the Special Issue Advances in Neuroproteomics)
Show Figures

Graphical abstract

22 pages, 3856 KB  
Article
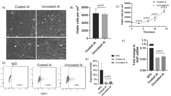
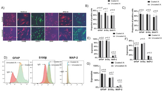
An Efficient and Cost-Effective Approach to Generate Functional Human Inducible Pluripotent Stem Cell-Derived Astrocytes
by Hemil Gonzalez, Srinivas D. Narasipura, Tanner Shull, Amogh Shetty, Tara L. Teppen, Ankur Naqib and Lena Al-Harthi
Cells 2023, 12(19), 2357; https://doi.org/10.3390/cells12192357 - 26 Sep 2023
Cited by 2 | Viewed by 3216
Abstract
Human inducible pluripotent stem cell (hiPSC)-derived astrocytes (iAs) are critical to study astrocytes in health and disease. They provide several advantages over human fetal astrocytes in research, which include consistency, availability, disease modeling, customization, and ethical considerations. The generation of iAs is hampered [...] Read more.
Human inducible pluripotent stem cell (hiPSC)-derived astrocytes (iAs) are critical to study astrocytes in health and disease. They provide several advantages over human fetal astrocytes in research, which include consistency, availability, disease modeling, customization, and ethical considerations. The generation of iAs is hampered by the requirement of Matrigel matrix coating for survival and proliferation. We provide a protocol demonstrating that human iAs cultured in the absence of Matrigel are viable and proliferative. Further, through a side-by-side comparison of cultures with and without Matrigel, we show significant similarities in astrocyte-specific profiling, including morphology (shape and structure), phenotype (cell-specific markers), genotype (transcriptional expression), metabolic (respiration), and functional aspects (glutamate uptake and cytokine response). In addition, we report that, unlike other CNS cell types, such as neuronal progenitor cells and neurons, iAs can withstand the absence of Matrigel coating. Our study demonstrates that Matrigel is dispensable for the culture of human iPSC-derived astrocytes, facilitating an easy, streamlined, and cost-effective method of generating these cells. Full article
Show Figures

Figure 1

20 pages, 2369 KB  
Article
Tau Transfer via Extracellular Vesicles Disturbs the Astrocytic Mitochondrial System
by Romain Perbet, Valentin Zufferey, Elodie Leroux, Enea Parietti, Jeanne Espourteille, Lucas Culebras, Sylvain Perriot, Renaud Du Pasquier, Séverine Bégard, Vincent Deramecourt, Nicole Déglon, Nicolas Toni, Luc Buée, Morvane Colin and Kevin Richetin
Cells 2023, 12(7), 985; https://doi.org/10.3390/cells12070985 - 23 Mar 2023
Cited by 15 | Viewed by 5530
Abstract
Tauopathies are neurodegenerative disorders involving the accumulation of tau isoforms in cell subpopulations such as astrocytes. The origins of the 3R and 4R isoforms of tau that accumulate in astrocytes remain unclear. Extracellular vesicles (EVs) were isolated from primary neurons overexpressing 1N3R or [...] Read more.
Tauopathies are neurodegenerative disorders involving the accumulation of tau isoforms in cell subpopulations such as astrocytes. The origins of the 3R and 4R isoforms of tau that accumulate in astrocytes remain unclear. Extracellular vesicles (EVs) were isolated from primary neurons overexpressing 1N3R or 1N4R tau or from human brain extracts (progressive supranuclear palsy or Pick disease patients or controls) and characterized (electron microscopy, nanoparticle tracking analysis (NTA), proteomics). After the isolated EVs were added to primary astrocytes or human iPSC-derived astrocytes, tau transfer and mitochondrial system function were evaluated (ELISA, immunofluorescence, MitoTracker staining). We demonstrated that neurons in which 3R or 4R tau accumulated had the capacity to transfer tau to astrocytes and that EVs were essential for the propagation of both isoforms of tau. Treatment with tau-containing EVs disrupted the astrocytic mitochondrial system, altering mitochondrial morphology, dynamics, and redox state. Although similar levels of 3R and 4R tau were transferred, 3R tau-containing EVs were significantly more damaging to astrocytes than 4R tau-containing EVs. Moreover, EVs isolated from the brain fluid of patients with different tauopathies affected mitochondrial function in astrocytes derived from human iPSCs. Our data indicate that tau pathology spreads to surrounding astrocytes via EVs-mediated transfer and modifies their function. Full article
Show Figures

Graphical abstract

22 pages, 4064 KB  
Article
Susceptibilities of CNS Cells towards Rabies Virus Infection Is Linked to Cellular Innate Immune Responses
by Lena Feige, Tatsuya Kozaki, Guilherme Dias de Melo, Vincent Guillemot, Florence Larrous, Florent Ginhoux and Hervé Bourhy
Viruses 2023, 15(1), 88; https://doi.org/10.3390/v15010088 - 29 Dec 2022
Cited by 12 | Viewed by 4760
Abstract
Rabies is caused by neurotropic rabies virus (RABV), contributing to 60,000 human deaths annually. Even though rabies leads to major public health concerns worldwide, we still do not fully understand factors determining RABV tropism and why glial cells are unable to clear RABV [...] Read more.
Rabies is caused by neurotropic rabies virus (RABV), contributing to 60,000 human deaths annually. Even though rabies leads to major public health concerns worldwide, we still do not fully understand factors determining RABV tropism and why glial cells are unable to clear RABV from the infected brain. Here, we compare susceptibilities and immune responses of CNS cell types to infection with two RABV strains, Tha and its attenuated variant Th2P-4M, mutated on phospho- (P-protein) and matrix protein (M-protein). We demonstrate that RABV replicates in human stem cell-derived neurons and astrocytes but fails to infect human iPSC-derived microglia. Additionally, we observed major differences in transcription profiles and quantification of intracellular protein levels between antiviral immune responses mediated by neurons, astrocytes (IFNB1, CCL5, CXCL10, IL1B, IL6, and LIF), and microglia (CCL5, CXCL10, ISG15, MX1, and IL6) upon Tha infection. We also show that P- and M-proteins of Tha mediate evasion of NF-κB- and JAK-STAT-controlled antiviral host responses in neuronal cell types in contrast to glial cells, potentially explaining the strong neuron-specific tropism of RABV. Further, Tha-infected astrocytes and microglia protect neurons from Tha infection via a filtrable and transferable agent. Overall, our study provides novel insights into RABV tropism, showing the interest in studying the interplay of CNS cell types during RABV infection. Full article
(This article belongs to the Special Issue Advances in Rabies Research)
Show Figures

Figure 1

13 pages, 2772 KB  
Article
Towards 3D Bioprinted Spinal Cord Organoids
by Yilin Han, Marianne King, Evgenii Tikhomirov, Povilas Barasa, Cleide Dos Santos Souza, Jonas Lindh, Daiva Baltriukiene, Laura Ferraiuolo, Mimoun Azzouz, Maurizio R. Gullo and Elena N. Kozlova
Int. J. Mol. Sci. 2022, 23(10), 5788; https://doi.org/10.3390/ijms23105788 - 21 May 2022
Cited by 27 | Viewed by 6208
Abstract
Three-dimensional (3D) cultures, so-called organoids, have emerged as an attractive tool for disease modeling and therapeutic innovations. Here, we aim to determine if boundary cap neural crest stem cells (BC) can survive and differentiate in gelatin-based 3D bioprinted bioink scaffolds in order to [...] Read more.
Three-dimensional (3D) cultures, so-called organoids, have emerged as an attractive tool for disease modeling and therapeutic innovations. Here, we aim to determine if boundary cap neural crest stem cells (BC) can survive and differentiate in gelatin-based 3D bioprinted bioink scaffolds in order to establish an enabling technology for the fabrication of spinal cord organoids on a chip. BC previously demonstrated the ability to support survival and differentiation of co-implanted or co-cultured cells and supported motor neuron survival in excitotoxically challenged spinal cord slice cultures. We tested different combinations of bioink and cross-linked material, analyzed the survival of BC on the surface and inside the scaffolds, and then tested if human iPSC-derived neural cells (motor neuron precursors and astrocytes) can be printed with the same protocol, which was developed for BC. We showed that this protocol is applicable for human cells. Neural differentiation was more prominent in the peripheral compared to central parts of the printed construct, presumably because of easier access to differentiation-promoting factors in the medium. These findings show that the gelatin-based and enzymatically cross-linked hydrogel is a suitable bioink for building a multicellular, bioprinted spinal cord organoid, but that further measures are still required to achieve uniform neural differentiation. Full article
(This article belongs to the Special Issue Biofabrication for Tissue Engineering Applications)
Show Figures

Figure 1

18 pages, 810 KB  
Review
Insights into Human-Induced Pluripotent Stem Cell-Derived Astrocytes in Neurodegenerative Disorders
by Mandeep Kumar, Nhung Thi Phuong Nguyen, Marco Milanese and Giambattista Bonanno
Biomolecules 2022, 12(3), 344; https://doi.org/10.3390/biom12030344 - 23 Feb 2022
Cited by 14 | Viewed by 5594
Abstract
Most neurodegenerative disorders have complex and still unresolved pathology characterized by progressive neuronal damage and death. Astrocytes, the most-abundant non-neuronal cell population in the central nervous system, play a vital role in these processes. They are involved in various functions in the brain, [...] Read more.
Most neurodegenerative disorders have complex and still unresolved pathology characterized by progressive neuronal damage and death. Astrocytes, the most-abundant non-neuronal cell population in the central nervous system, play a vital role in these processes. They are involved in various functions in the brain, such as the regulation of synapse formation, neuroinflammation, and lactate and glutamate levels. The development of human-induced pluripotent stem cells (iPSCs) reformed the research in neurodegenerative disorders allowing for the generation of disease-relevant neuronal and non-neuronal cell types that can help in disease modeling, drug screening, and, possibly, cell transplantation strategies. In the last 14 years, the differentiation of human iPSCs into astrocytes allowed for the opportunity to explore the contribution of astrocytes to neurodegenerative diseases. This review discusses the development protocols and applications of human iPSC-derived astrocytes in the most common neurodegenerative conditions. Full article
(This article belongs to the Section Molecular Biology)
Show Figures

Figure 1

17 pages, 2471 KB  
Article
Rapid Generation of Ventral Spinal Cord-like Astrocytes from Human iPSCs for Modeling Non-Cell Autonomous Mechanisms of Lower Motor Neuron Disease
by Vincent Soubannier, Mathilde Chaineau, Lale Gursu, Ghazal Haghi, Anna Kristyna Franco Flores, Guy Rouleau, Thomas M. Durcan and Stefano Stifani
Cells 2022, 11(3), 399; https://doi.org/10.3390/cells11030399 - 24 Jan 2022
Cited by 6 | Viewed by 4595
Abstract
Astrocytes play important roles in the function and survival of neuronal cells. Dysfunctions of astrocytes are associated with numerous disorders and diseases of the nervous system, including motor neuron diseases such as amyotrophic lateral sclerosis (ALS). Human-induced pluripotent stem cell (iPSC)-based approaches are [...] Read more.
Astrocytes play important roles in the function and survival of neuronal cells. Dysfunctions of astrocytes are associated with numerous disorders and diseases of the nervous system, including motor neuron diseases such as amyotrophic lateral sclerosis (ALS). Human-induced pluripotent stem cell (iPSC)-based approaches are becoming increasingly important for the study of the mechanisms underlying the involvement of astrocytes in non-cell autonomous processes of motor neuron degeneration in ALS. These studies must account for the molecular and functional diversity among astrocytes in different regions of the brain and spinal cord. It is essential that the most pathologically relevant astrocyte preparations are used when investigating non-cell autonomous mechanisms of either upper or lower motor neuron degeneration in ALS. Here, we describe the efficient and streamlined generation of human iPSC-derived astrocytes with molecular and biological properties similar to physiological astrocytes in the ventral spinal cord. These induced astrocytes exhibit spontaneous and ATP-induced calcium transients, and lack signs of overt activation. Human iPSC-derived astrocytes with ventral spinal cord features offer advantages over more generic astrocyte preparations for the study of both ventral spinal cord astrocyte biology and the involvement of astrocytes in mechanisms of lower motor neuron degeneration in ALS. Full article
(This article belongs to the Special Issue Cell-Based Models of Diseases for Drug Discovery)
Show Figures

Figure 1

17 pages, 2357 KB  
Article
Transcriptomic Mapping of Neural Diversity, Differentiation and Functional Trajectory in iPSC-Derived 3D Brain Organoid Models
by Kiavash Kiaee, Yasamin A. Jodat, Nicole J. Bassous, Navneet Matharu and Su Ryon Shin
Cells 2021, 10(12), 3422; https://doi.org/10.3390/cells10123422 - 5 Dec 2021
Cited by 8 | Viewed by 5756
Abstract
Experimental models of the central nervous system (CNS) are imperative for developmental and pathophysiological studies of neurological diseases. Among these models, three-dimensional (3D) induced pluripotent stem cell (iPSC)-derived brain organoid models have been successful in mitigating some of the drawbacks of 2D models; [...] Read more.
Experimental models of the central nervous system (CNS) are imperative for developmental and pathophysiological studies of neurological diseases. Among these models, three-dimensional (3D) induced pluripotent stem cell (iPSC)-derived brain organoid models have been successful in mitigating some of the drawbacks of 2D models; however, they are plagued by high organoid-to-organoid variability, making it difficult to compare specific gene regulatory pathways across 3D organoids with those of the native brain. Single-cell RNA sequencing (scRNA-seq) transcriptome datasets have recently emerged as powerful tools to perform integrative analyses and compare variability across organoids. However, transcriptome studies focusing on late-stage neural functionality development have been underexplored. Here, we combine and analyze 8 brain organoid transcriptome databases to study the correlation between differentiation protocols and their resulting cellular functionality across various 3D organoid and exogenous brain models. We utilize dimensionality reduction methods including principal component analysis (PCA) and uniform manifold approximation projection (UMAP) to identify and visualize cellular diversity among 3D models and subsequently use gene set enrichment analysis (GSEA) and developmental trajectory inference to quantify neuronal behaviors such as axon guidance, synapse transmission and action potential. We showed high similarity in cellular composition, cellular differentiation pathways and expression of functional genes in human brain organoids during induction and differentiation phases, i.e., up to 3 months in culture. However, during the maturation phase, i.e., 6-month timepoint, we observed significant developmental deficits and depletion of neuronal and astrocytes functional genes as indicated by our GSEA results. Our results caution against use of organoids to model pathophysiology and drug response at this advanced time point and provide insights to tune in vitro iPSC differentiation protocols to achieve desired neuronal functionality and improve current protocols. Full article
Show Figures

Figure 1

13 pages, 1739 KB  
Article
Complement C4 Is Reduced in iPSC-Derived Astrocytes of Autism Spectrum Disorder Subjects
by Fernanda Mansur, André Luiz Teles e Silva, Ana Karolyne Santos Gomes, Juliana Magdalon, Janaina Sena de Souza, Karina Griesi-Oliveira, Maria Rita Passos-Bueno and Andréa Laurato Sertié
Int. J. Mol. Sci. 2021, 22(14), 7579; https://doi.org/10.3390/ijms22147579 - 15 Jul 2021
Cited by 17 | Viewed by 4016
Abstract
In recent years, accumulating evidence has shown that the innate immune complement system is involved in several aspects of normal brain development and in neurodevelopmental disorders, including autism spectrum disorder (ASD). Although abnormal expression of complement components was observed in post-mortem brain samples [...] Read more.
In recent years, accumulating evidence has shown that the innate immune complement system is involved in several aspects of normal brain development and in neurodevelopmental disorders, including autism spectrum disorder (ASD). Although abnormal expression of complement components was observed in post-mortem brain samples from individuals with ASD, little is known about the expression patterns of complement molecules in distinct cell types in the developing autistic brain. In the present study, we characterized the mRNA and protein expression profiles of a wide range of complement system components, receptors and regulators in induced pluripotent stem cell (iPSC)-derived neural progenitor cells, neurons and astrocytes of individuals with ASD and neurotypical controls, which constitute in vitro cellular models that recapitulate certain features of both human brain development and ASD pathophysiology. We observed that all the analyzed cell lines constitutively express several key complement molecules. Interestingly, using different quantification strategies, we found that complement C4 mRNA and protein are expressed in significantly lower levels by astrocytes derived from ASD individuals compared to control astrocytes. As astrocytes participate in synapse elimination, and diminished C4 levels have been linked to defective synaptic pruning, our findings may contribute to an increased understanding of the atypically enhanced brain connectivity in ASD. Full article
(This article belongs to the Special Issue Multi-Omics of Pluripotent Stem Cells)
Show Figures

Figure 1

20 pages, 3806 KB  
Article
Human Astrocytes Model Derived from Induced Pluripotent Stem Cells
by Nicolas Leventoux, Satoru Morimoto, Kent Imaizumi, Yuta Sato, Shinichi Takahashi, Kyoko Mashima, Mitsuru Ishikawa, Iki Sonn, Takahiro Kondo, Hirotaka Watanabe and Hideyuki Okano
Cells 2020, 9(12), 2680; https://doi.org/10.3390/cells9122680 - 13 Dec 2020
Cited by 39 | Viewed by 8511
Abstract
Induced pluripotent stem cell (iPSC)-based disease modeling has a great potential for uncovering the mechanisms of pathogenesis, especially in the case of neurodegenerative diseases where disease-susceptible cells can usually not be obtained from patients. So far, the iPSC-based modeling of neurodegenerative diseases has [...] Read more.
Induced pluripotent stem cell (iPSC)-based disease modeling has a great potential for uncovering the mechanisms of pathogenesis, especially in the case of neurodegenerative diseases where disease-susceptible cells can usually not be obtained from patients. So far, the iPSC-based modeling of neurodegenerative diseases has mainly focused on neurons because the protocols for generating astrocytes from iPSCs have not been fully established. The growing evidence of astrocytes’ contribution to neurodegenerative diseases has underscored the lack of iPSC-derived astrocyte models. In the present study, we established a protocol to efficiently generate iPSC-derived astrocytes (iPasts), which were further characterized by RNA and protein expression profiles as well as functional assays. iPasts exhibited calcium dynamics and glutamate uptake activity comparable to human primary astrocytes. Moreover, when co-cultured with neurons, iPasts enhanced neuronal synaptic maturation. Our protocol can be used for modeling astrocyte-related disease phenotypes in vitro and further exploring the contribution of astrocytes to neurodegenerative diseases. Full article
(This article belongs to the Special Issue Neuron-Glia Interactions)
Show Figures

Graphical abstract

Back to TopTop