Sign in to use this feature.

Years

Between: -

Subjects

remove_circle_outline
remove_circle_outline
remove_circle_outline
remove_circle_outline
remove_circle_outline

Journals

Article Types

Countries / Regions

Search Results (8)

Search Parameters:
Keywords = hyperammonaemia

Order results
Result details
Results per page
Select all
Export citation of selected articles as:
15 pages, 343 KB  
Article
Hyperammonaemia in Dogs Presenting with Acute Epileptic Seizures—More than Portosystemic Shunts
by Sara M. Fors and Sarah Østergård Jensen
Animals 2025, 15(17), 2558; https://doi.org/10.3390/ani15172558 - 30 Aug 2025
Viewed by 2075
Abstract
Hyperammonaemia in dogs is most frequently associated with hepatic encephalopathy caused by portosystemic shunting. This retrospective multicentre study aimed to investigate the prevalence of hyperammonaemia and hepatic encephalopathy in dogs with recent or ongoing epileptic seizures. Furthermore, we sought to evaluate if transient [...] Read more.
Hyperammonaemia in dogs is most frequently associated with hepatic encephalopathy caused by portosystemic shunting. This retrospective multicentre study aimed to investigate the prevalence of hyperammonaemia and hepatic encephalopathy in dogs with recent or ongoing epileptic seizures. Furthermore, we sought to evaluate if transient post-ictal hyperammonaemia as a sequela to seizure activity occurs, as reported in humans and recently in cats. The medical records of all dogs presented between 2014 and 2024 to ten AniCura Veterinary Hospitals in Sweden were retrospectively reviewed to obtain those with recent or ongoing epileptic seizures with concurrent analysis of ammonia. The records of 267 dogs were extracted for further review. Inclusion criteria included information regarding the description and characterisation of the seizures and the analysis of ammonia within 24 h after last reported seizure activity. Additionally, hepatic function tests were required in dogs with elevated ammonia. In total, 58 dogs fulfilled the inclusion criteria, and 10 of those dogs (17%) had hyperammonaemia. Three dogs had documented hepatopathy, and two of them had surgically corrected portosystemic shunts. In seven dogs, no definitive cause of hyperammonaemia could be established. Three of the seven dogs had no evidence of portosystemic shunts, and six had no laboratory evidence supporting acute liver failure. According to the findings in this retrospective study, hyperammonaemia in the absence of evident acute hepatic failure or portosystemic shunting can occur in dogs with epileptic seizures, indicating that other differentials than hepatic encephalopathy should be considered. This study could not confirm the hypothesis of hyperammonaemia being a transient consequence of seizures. Full article
(This article belongs to the Section Companion Animals)
Show Figures

Figure 1

16 pages, 263 KB  
Article
Establishment of an Inferred Reference Range for Blood Ammonia in Dogs and Cats Using a Point-of-Care Assay
by Giulia Specchia, Emily Hannah Doran Seidel and Charlotte Dye
Vet. Sci. 2025, 12(6), 596; https://doi.org/10.3390/vetsci12060596 - 17 Jun 2025
Viewed by 4104
Abstract
Point-of-care (POC) tests for blood ammonia (BA) measurement have not been well evaluated in veterinary species. This cross-sectional study sought to establish an inferred reference interval for BA using a POC analyser in dogs and cats. Blood ammonia was measured in 175 dogs [...] Read more.
Point-of-care (POC) tests for blood ammonia (BA) measurement have not been well evaluated in veterinary species. This cross-sectional study sought to establish an inferred reference interval for BA using a POC analyser in dogs and cats. Blood ammonia was measured in 175 dogs and 63 cats for which relevant clinical history and laboratory data was available. Reference values were inferred based on comparisons between patients with and without disease pathologies reported to cause BA elevation. Descriptive statistics, Pearson Chi2, and Mann–Whitney U testing were used to assess for associations between clinical parameters and BA concentration. Seventy-one percent (124/175) of dogs and forty-six percent (29/63) of cats had undetectable BA. Following the exclusion of dogs with potential causes of hyperammonaemia, all remaining dogs had BA < 30 µg/dL. With one exception, all dogs with BA > 30 µg/dL had liver disease. All dogs with a clinical suspicion of hepatic encephalopathy (HE) had BA > 40 µg/dL. Following the exclusion of cats with potential causes of hyperammonaemia, all remaining cats had BA < 25 µg/dL. Only 50% of cats with BA > 25 µg/dL had liver disease. All cats with a clinical suspicion of HE had BA > 30 µg/dL. Based on this study population, BA < 30 µg/dL and <25 µg/dL should be considered normal in dogs and cats, respectively. Additionally, dogs with BA > 30 µg/dL are likely to have liver disease, while cats with BA > 25 µg/dL appear to exhibit a wider variety of disease pathologies. Full article
(This article belongs to the Section Veterinary Internal Medicine)
15 pages, 2018 KB  
Article
Rat Model of Endogenous and Exogenous Hyperammonaemia Induced by Different Diets
by Janine Donaldson, Tomasz Jacek, Piotr Wychowański, Kamil Zaworski, Dominika Szkopek, Jarosław Woliński, Danica Grujic, Stefan Pierzynowski and Kateryna Pierzynowska
Int. J. Mol. Sci. 2025, 26(5), 1818; https://doi.org/10.3390/ijms26051818 - 20 Feb 2025
Cited by 1 | Viewed by 1327
Abstract
Two different diets able to induce dietary hyperammonaemia (a methionine–choline-deficient (MCD) diet and a methionine-deficient diet enriched with ammonium acetate (MAD + 20% ammonium acetate)) were tested in a rat model. The diets were shown to have different modes of action, inducing significant [...] Read more.
Two different diets able to induce dietary hyperammonaemia (a methionine–choline-deficient (MCD) diet and a methionine-deficient diet enriched with ammonium acetate (MAD + 20% ammonium acetate)) were tested in a rat model. The diets were shown to have different modes of action, inducing significant hyperammonaemia (HA) and growth retardation in the rats, with different metabolic consequences. The MCD diet resulted in the development of endogenous HA, with a decrease in bilirubin levels and an increase in hepatic fat content. In contrast, the MAD + 20% ammonium acetate diet increased circulating ALP and haptoglobin levels and decreased liver mass. The above results suggest that the MCD diet deteriorated the liver function of the rats, resulting in the development of endogenous HA, while the MAD diet caused moderate changes in liver metabolism, resulting in the development of exogenous HA. Interestingly, the commonly used oral treatments Lactulose and Rifaximin did not ameliorate hyperammonaemia during or after the treatment period. In conclusion, even though the diets used in the current study caused somewhat similar hyperammonaemia, they seemed to provoke different metabolic consequences. The latter can have an impact on the severity of the resulting hyperammonaemia and thus on the hyperammonaemia-induced encephalopathy, resulting in the development of distinguishing cognitive and metabolic (liver) effects compared to other forms of encephalopathy. We hypothesized that these rat models, with significantly increased serum ammonia levels, along with different liver injuries, could serve as a suitable double animal model for the testing of new, oral enzyme therapies for hepatic encephalopathy in future studies. Full article
(This article belongs to the Special Issue Using Model Organisms to Study Complex Human Diseases)
Show Figures

Figure 1

25 pages, 2973 KB  
Article
Detection and Quantification of Ammonia as the Ammonium Cation in Human Saliva by 1H NMR: A Promising Probe for Health Status Monitoring, with Special Reference to Cancer
by Mohammed Bhogadia, Mark Edgar, Kayleigh Hunwin, Georgina Page and Martin Grootveld
Metabolites 2023, 13(7), 792; https://doi.org/10.3390/metabo13070792 - 26 Jun 2023
Cited by 22 | Viewed by 6733
Abstract
Ammonia (NH3) has been shown to be a key biomarker for a wide variety of diseases, such as hepatic and chronic kidney diseases (CKD), and cancers. It also has relevance to the oral health research area, and, hence, its determination in [...] Read more.
Ammonia (NH3) has been shown to be a key biomarker for a wide variety of diseases, such as hepatic and chronic kidney diseases (CKD), and cancers. It also has relevance to the oral health research area, and, hence, its determination in appropriate biofluids and tissues is of much importance. However, since it contains exchangeable >N-H protons, its analysis via 1H NMR spectroscopy, which is a widely employed technique in untargeted metabolomic studies, is rendered complicated. In this study, we focused on the 1H NMR analysis of this biomarker in less invasively collected human saliva samples, and we successfully identified and quantified it as ammonium cation (NH4+) in post-collection acidulated forms of this biofluid using both the standard calibration curve and standard addition method (SAM) approaches. For this purpose, n = 27 whole mouth saliva (WMS) samples were provided by healthy human participants, and all donors were required to follow a fasting/oral environment abstention period of 8 h prior to collection. Following acidification (pH 2.00), diluted WMS supernatant samples treated with 10% (v/v) D2O underwent 1H NMR analysis (600 MHz). The acquired results demonstrated that NH4+ can be reliably determined in these supernatants via integration of the central line of its characteristic 1:1:1 intensity triplet resonance (complete spectral range δ = 6.97–7.21 ppm). Experiments performed also demonstrated that any urease-catalysed NH3 generation occurring post-sampling in WMS samples did not affect the results acquired during the usual timespan of laboratory processing required prior to analysis. Further experiments demonstrated that oral mouth-rinsing episodes conducted prior to sample collection, as reported in previous studies, gave rise to major decreases in salivary NH4+ levels thereafter, which renormalised to only 50–60% of their basal control concentrations at the 180-min post-rinsing time point. Therefore, the WMS sample collection method employed significantly affected the absolute levels of this analyte. The LLOD was 60 μmol/L with 128 scans. The mean ± SD salivary NH4+ concentration of WMS supernatants was 11.4 ± 4.5 mmol/L. The potential extension of these analytical strategies to the screening of other metabolites with exchangeable 1H nuclei is discussed, as is their relevance to the monitoring of human disorders involving the excessive generation and/or uptake of cellular/tissue material, or altered homeostasis, in NH3. Full article
Show Figures

Figure 1

13 pages, 2462 KB  
Article
Three-Country Snapshot of Ornithine Transcarbamylase Deficiency
by Berna Seker Yilmaz, Julien Baruteau, Nur Arslan, Halil Ibrahim Aydin, Magalie Barth, Ayse Ergul Bozaci, Anais Brassier, Ebru Canda, Aline Cano, Efstathia Chronopoulou, Grainne M. Connolly, Lena Damaj, Charlotte Dawson, Dries Dobbelaere, Claire Douillard, Fatma Tuba Eminoglu, Sahin Erdol, Melike Ersoy, Sherry Fang, François Feillet, Gulden Gokcay, Emine Goksoy, Magali Gorce, Asli Inci, Banu Kadioglu, Fatih Kardas, Cigdem Seher Kasapkara, Gonca Kilic Yildirim, Deniz Kor, Melis Kose, Cecilia Marelli, Helen Mundy, Siobhan O’Sullivan, Burcu Ozturk Hismi, Radha Ramachandran, Agathe Roubertie, Mehtap Sanlilar, Manuel Schiff, Srividya Sreekantam, Karolina M. Stepien, Ozlem Uzun Unal, Yilmaz Yildiz, Tanyel Zubarioglu and Paul Gissenadd Show full author list remove Hide full author list
Life 2022, 12(11), 1721; https://doi.org/10.3390/life12111721 - 27 Oct 2022
Cited by 11 | Viewed by 4984
Abstract
X-linked ornithine transcarbamylase deficiency (OTCD) is the most common urea cycle defect. The disease severity ranges from asymptomatic carrier state to severe neonatal presentation with hyperammonaemic encephalopathy. We audited the diagnosis and management of OTCD, using an online 12-question-survey that was sent to [...] Read more.
X-linked ornithine transcarbamylase deficiency (OTCD) is the most common urea cycle defect. The disease severity ranges from asymptomatic carrier state to severe neonatal presentation with hyperammonaemic encephalopathy. We audited the diagnosis and management of OTCD, using an online 12-question-survey that was sent to 75 metabolic centres in Turkey, France and the UK. Thirty-nine centres responded and 495 patients were reported in total. A total of 208 French patients were reported, including 71 (34%) males, 86 (41%) symptomatic and 51 (25%) asymptomatic females. Eighty-five Turkish patients included 32 (38%) males, 39 (46%) symptomatic and 14 (16%) asymptomatic females. Out of the 202 UK patients, 66 (33%) were male, 83 (41%) asymptomatic and 53 (26%) symptomatic females. A total of 19%, 12% and 7% of the patients presented with a neonatal-onset phenotype in France, Turkey and the UK, respectively. Vomiting, altered mental status and encephalopathy were the most common initial symptoms in all three countries. While 69% in France and 79% in Turkey were receiving protein restriction, 42% were on a protein-restricted diet in the UK. A total of 76%, 47% and 33% of patients were treated with ammonia scavengers in Turkey, France and the UK, respectively. The findings of our audit emphasize the differences and similarities in manifestations and management practices in three countries. Full article
(This article belongs to the Topic Rare Diseases Are Not Rare)
Show Figures

Figure 1

11 pages, 514 KB  
Review
Recommendations for the Diagnosis and Therapeutic Management of Hyperammonaemia in Paediatric and Adult Patients
by Amaya Bélanger-Quintana, Francisco Arrieta Blanco, Delia Barrio-Carreras, Ana Bergua Martínez, Elvira Cañedo Villarroya, María Teresa García-Silva, Rosa Lama More, Elena Martín-Hernández, Ana Moráis López, Montserrat Morales-Conejo, Consuelo Pedrón-Giner, Pilar Quijada-Fraile, Sinziana Stanescu and Mercedes Martínez-Pardo Casanova
Nutrients 2022, 14(13), 2755; https://doi.org/10.3390/nu14132755 - 2 Jul 2022
Cited by 30 | Viewed by 9457
Abstract
Hyperammonaemia is a metabolic derangement that may cause severe neurological damage and even death due to cerebral oedema, further complicating the prognosis of its triggering disease. In small children it is a rare condition usually associated to inborn errors of the metabolism. As [...] Read more.
Hyperammonaemia is a metabolic derangement that may cause severe neurological damage and even death due to cerebral oedema, further complicating the prognosis of its triggering disease. In small children it is a rare condition usually associated to inborn errors of the metabolism. As age rises, and especially in adults, it may be precipitated by heterogeneous causes such as liver disease, drugs, urinary infections, shock, or dehydration. In older patients, it is often overlooked, or its danger minimized. This protocol was drafted to provide an outline of the clinical measures required to normalise ammonia levels in patients of all ages, aiming to assist clinicians with no previous experience in its treatment. It is an updated protocol developed by a panel of experts after a review of recent publications. We point out the importance of frequent monitoring to assess the response to treatment, the nutritional measures that ensure not only protein restriction but adequate caloric intake and the need to avoid delays in the use of specific pharmacological therapies and, especially, extrarenal clearance measures. In this regard, we propose initiating haemodialysis when ammonia levels are >200–350 µmol/L in children up to 18 months of age and >150–200 µmol/L after that age. Full article
(This article belongs to the Special Issue Amino Acid Metabolism in Human Health and Disease)
Show Figures

Figure 1

8 pages, 871 KB  
Case Report
Hyperammonaemic Encephalopathy Caused by Adult-Onset Ornithine Transcarbamylase Deficiency
by Bjarke Hammer Niclasen, Maria Therese Schelde-Olesen, Mads Astvad, Anders Løkke, Thomas Krøigård and Helle H. Nielsen
Brain Sci. 2022, 12(2), 231; https://doi.org/10.3390/brainsci12020231 - 8 Feb 2022
Cited by 5 | Viewed by 4308
Abstract
Hyperammonaemic encephalopathy in adults is a rare condition in the absence of liver disease and is associated with a high mortality and risk of permanent neurological deficits. Seldomly, the condition is caused by an inborn error of metabolism in the urea cycle, triggered [...] Read more.
Hyperammonaemic encephalopathy in adults is a rare condition in the absence of liver disease and is associated with a high mortality and risk of permanent neurological deficits. Seldomly, the condition is caused by an inborn error of metabolism in the urea cycle, triggered by an exogenic factor such as gastrointestinal haemorrhage, gastric bypass surgery, starvation, seizures, vigorous exercise, burn injuries, or drugs hampering the elimination of ammonia. Here, we present a fatal case of an unrecognized genetic ornithine transcarbamylase deficiency (OTCD) presenting with a subacute progressive encephalopathy. We review the current literature and discuss the differential diagnosis and treatment options. As swift diagnosis and initiation of treatment is vital, awareness of hyperammonaemic encephalopathy and its possible causes can help improve the prognosis of this condition. Full article
(This article belongs to the Section Sensory and Motor Neuroscience)
Show Figures

Figure 1

23 pages, 3168 KB  
Article
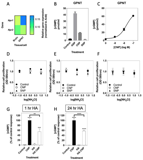
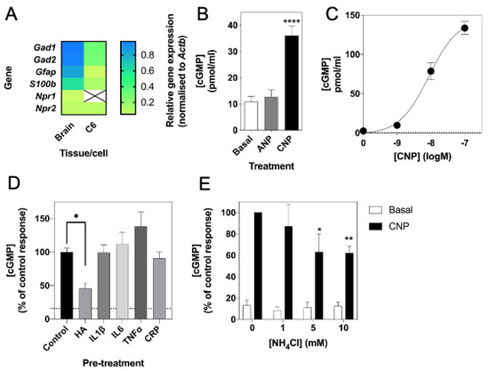
Sensitivity of the Natriuretic Peptide/cGMP System to Hyperammonaemia in Rat C6 Glioma Cells and GPNT Brain Endothelial Cells
by Jacob T. Regan, Samantha M. Mirczuk, Christopher J. Scudder, Emily Stacey, Sabah Khan, Michael Worwood, Torinn Powles, J. Sebastian Dennis-Beron, Matthew Ginley-Hidinger, Imelda M. McGonnell, Holger A. Volk, Rhiannon Strickland, Michael S. Tivers, Charlotte Lawson, Victoria J. Lipscomb and Robert C. Fowkes
Cells 2021, 10(2), 398; https://doi.org/10.3390/cells10020398 - 15 Feb 2021
Cited by 5 | Viewed by 5123
Abstract
C-type natriuretic peptide (CNP) is the major natriuretic peptide of the central nervous system and acts via its selective guanylyl cyclase-B (GC-B) receptor to regulate cGMP production in neurons, astrocytes and endothelial cells. CNP is implicated in the regulation of neurogenesis, axonal bifurcation, [...] Read more.
C-type natriuretic peptide (CNP) is the major natriuretic peptide of the central nervous system and acts via its selective guanylyl cyclase-B (GC-B) receptor to regulate cGMP production in neurons, astrocytes and endothelial cells. CNP is implicated in the regulation of neurogenesis, axonal bifurcation, as well as learning and memory. Several neurological disorders result in toxic concentrations of ammonia (hyperammonaemia), which can adversely affect astrocyte function. However, the relationship between CNP and hyperammonaemia is poorly understood. Here, we examine the molecular and pharmacological control of CNP in rat C6 glioma cells and rat GPNT brain endothelial cells, under conditions of hyperammonaemia. Concentration-dependent inhibition of C6 glioma cell proliferation by hyperammonaemia was unaffected by CNP co-treatment. Furthermore, hyperammonaemia pre-treatment (for 1 h and 24 h) caused a significant inhibition in subsequent CNP-stimulated cGMP accumulation in both C6 and GPNT cells, whereas nitric-oxide-dependent cGMP accumulation was not affected. CNP-stimulated cGMP efflux from C6 glioma cells was significantly reduced under conditions of hyperammonaemia, potentially via a mechanism involving changed in phosphodiesterase expression. Hyperammonaemia-stimulated ROS production was unaffected by CNP but enhanced by a nitric oxide donor in C6 cells. Extracellular vesicle production from C6 cells was enhanced by hyperammonaemia, and these vesicles caused impaired CNP-stimulated cGMP signalling in GPNT cells. Collectively, these data demonstrate functional interaction between CNP signalling and hyperammonaemia in C6 glioma and GPNT cells, but the exact mechanisms remain to be established. Full article
(This article belongs to the Section Cellular Neuroscience)
Show Figures

Figure 1

Back to TopTop