Sign in to use this feature.

Years

Between: -

Subjects

remove_circle_outline
remove_circle_outline
remove_circle_outline
remove_circle_outline
remove_circle_outline

Journals

Article Types

Countries / Regions

Search Results (8)

Search Parameters:
Keywords = histidine triad nucleotide-binding protein 1

Order results
Result details
Results per page
Select all
Export citation of selected articles as:
12 pages, 4363 KB  
Case Report
Small Complex Rearrangement in HINT1-Related Axonal Neuropathy
by Alessandra Tessa, Mariapaola Schifino, Eliana Salvo, Rosanna Trovato, Luca Cesana, Silvia Frosini, Rosa Pasquariello, Giada Sgherri, Roberta Battini, Maria Clara Bonaglia, Filippo Maria Santorelli and Guja Astrea
Genes 2024, 15(11), 1483; https://doi.org/10.3390/genes15111483 - 19 Nov 2024
Viewed by 2219
Abstract
Background: Autosomal recessive inherited pathogenetic variants in the histidine triad nucleotide-binding protein 1 (HINT1) gene are responsible for an axonal Charcot-Marie-Tooth neuropathy associated with neuromyotonia, a phenomenon resulting from peripheral nerve hyperexcitability that causes a spontaneous muscle activity such as persistent [...] Read more.
Background: Autosomal recessive inherited pathogenetic variants in the histidine triad nucleotide-binding protein 1 (HINT1) gene are responsible for an axonal Charcot-Marie-Tooth neuropathy associated with neuromyotonia, a phenomenon resulting from peripheral nerve hyperexcitability that causes a spontaneous muscle activity such as persistent muscle contraction, impaired relaxation and myokymias. Methods: Herein, we describe two brothers in whom biallelic HINT1 variants were identified following a multidisciplinary approach. Results: The younger brother came to our attention for clinical evaluation of moderate intellectual disability, language developmental delay, and some behavioral issues. His elder brother presented mild intellectual disability, hyperactivity, tiptoe walking, and gait ataxia. At first evaluation, motor impairment with frequent falls, pes cavus, and distal hyposthenia with reduced osteotendinous reflexes were found in both. Grip myotonic phenomenon was also noted. Blood tests revealed mildly elevated creatine kinase, and neurophysiology investigations revealed predominantly axonal polyneuropathy. Muscle MRI highlighted fibro-adipose infiltration, prevalent in the lower limbs. Gene panel testing detected a heterozygous HINT1 variant (c.355C>T/p.(Arg119Trp)) on the paternal allele. A further in-depth analysis using Integrative Genomics Viewer and Optical Genome Mapping led us to identify an additional variant in HINT1 represented by a complex rearrangement located in the region 5′UTR-exon 1-intron 1, not previously described. Conclusions: This complex rearrangement could have been overlooked if the clinical picture had not been evaluated as a whole (from a clinical, neurophysiological, and neuroimaging point of view). Neuropsychiatric manifestations (intellectual disability, hyperactivity, etc.) are part of the picture of HINT1-related neuromyotonia. Full article
(This article belongs to the Section Molecular Genetics and Genomics)
Show Figures

Figure 1

14 pages, 10020 KB  
Article
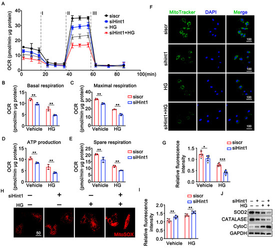
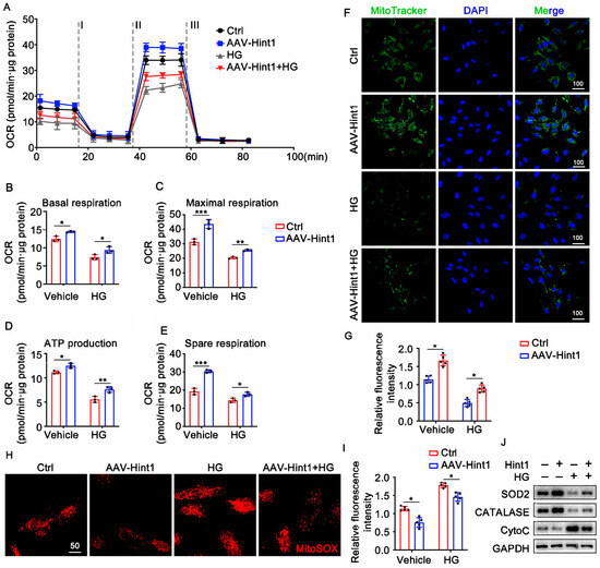
Histidine Triad Nucleotide-Binding Protein 1 Improves Critical Limb Ischemia by Regulating Mitochondrial Homeostasis
by Tingwen Gao, Shuo Cheng, Hao Lu, Xiao Li, Xinyu Weng and Junbo Ge
Nutrients 2023, 15(23), 4859; https://doi.org/10.3390/nu15234859 - 21 Nov 2023
Cited by 4 | Viewed by 1983
Abstract
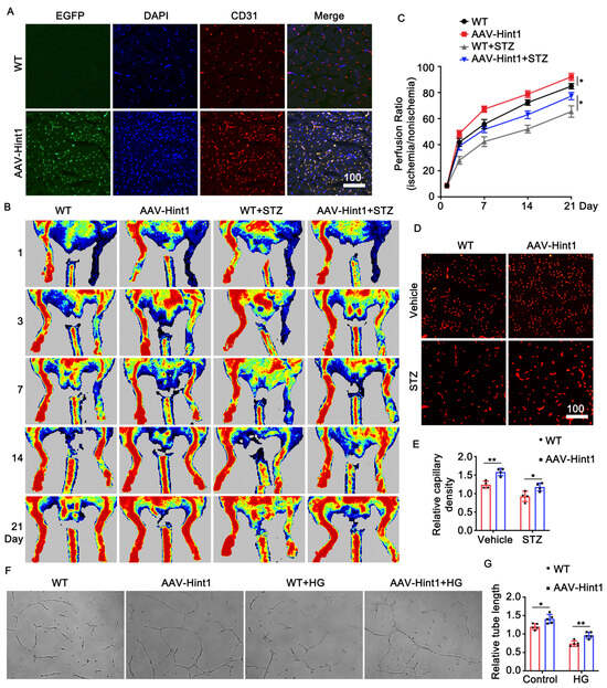
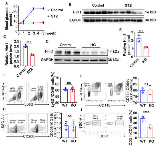
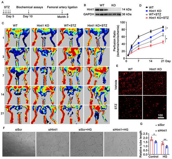
Critical limb ischemia (CLI) is a common complication of diabetes mellitus that typically occurs in the later stages of the disease. Vascularization is indeed an important physiological process involving the formation of new blood vessels from existing ones. It occurs in response to [...] Read more.
Critical limb ischemia (CLI) is a common complication of diabetes mellitus that typically occurs in the later stages of the disease. Vascularization is indeed an important physiological process involving the formation of new blood vessels from existing ones. It occurs in response to various normal and pathophysiological conditions, and one of its critical roles is to compensate for inadequate oxygen supply, which is often seen in situations like chronic limb ischemia (CLI). Histidine triad nucleotide-binding protein 1 (Hint1) is a member of the Hint family that has been shown to attenuate cardiac hypertrophy, but its role in vascularization still needs to be clarified. In this study, we investigated the role of Hint1 in CLI. We found that Hint1 is significantly reduced in the muscle tissue of STZ-induced diabetic mice and high-glucose (HG)-treated endothelial cells (ECs). Hint1 deletion impaired blood flow recovery and vascularization, whereas Hint1 overexpression promoted these processes. In addition, our in vitro study showed that Hint1 deficiency aggravated mitochondrial dysfunction in ECs, as evidenced by impaired mitochondrial respiration, decreased mitochondrial membrane potential, and increased reactive oxygen species. Our findings suggest that Hint1 deficiency impairs blood perfusion by damaging mitochondrial function and that Hint1 may represent a potential therapeutic target for treating CLI. Full article
(This article belongs to the Section Nutrigenetics and Nutrigenomics)
Show Figures

Graphical abstract

12 pages, 3137 KB  
Article
Crystal Packing Differences as a Key Factor for Stabilization of the N-Terminal Fragment of the Human HINT1 Protein
by Rafał Dolot, Aleksandra Mikołajczyk and Barbara Nawrot
Crystals 2023, 13(8), 1197; https://doi.org/10.3390/cryst13081197 - 2 Aug 2023
Viewed by 1946
Abstract
Histidine triad nucleotide-binding protein 1 (HINT1) is the oldest and most widely distributed branch of the histidine triad superfamily of proteins. The HINT1 protein plays an important role in various biological processes and has been found in many species. Here we report the [...] Read more.
Histidine triad nucleotide-binding protein 1 (HINT1) is the oldest and most widely distributed branch of the histidine triad superfamily of proteins. The HINT1 protein plays an important role in various biological processes and has been found in many species. Here we report the first nearly complete structure of the human HINT1 protein at 1.43 Å resolution obtained from a crystal of the P212121 orthorhombic space group. The final structure has an Rcryst = 22.4% (Rfree = 27.7%) and contains a fragment of the N-terminal part that was not determined in the previously deposited structures. In addition, selective binding of the L-malate ion was detected, which had not been observed previously. Full article
(This article belongs to the Special Issue Feature Papers in Biomolecular Crystals in 2022-2023)
Show Figures

Figure 1

17 pages, 3412 KB  
Article
Intracellular HINT1-Assisted Hydrolysis of Nucleoside 5′-O-Selenophosphate Leads to the Release of Hydrogen Selenide That Exhibits Toxic Effects in Human Cervical Cancer Cells
by Agnieszka Krakowiak, Liliana Czernek, Marta Pichlak and Renata Kaczmarek
Int. J. Mol. Sci. 2022, 23(2), 607; https://doi.org/10.3390/ijms23020607 - 6 Jan 2022
Cited by 17 | Viewed by 2562
Abstract
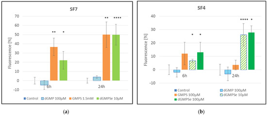
In this study, we present a new selenium derivative, 2′-deoxyguanosine-5′-O-selenophosphate (dGMPSe), synthesized by the oxathiaphospholane method and adapted here for the synthesis of nucleoside selenophosphates. Using biochemical assays (HPLC- and fluorescence-based), we investigated the enzymatic activity of HINT1 towards dGMPSe in [...] Read more.
In this study, we present a new selenium derivative, 2′-deoxyguanosine-5′-O-selenophosphate (dGMPSe), synthesized by the oxathiaphospholane method and adapted here for the synthesis of nucleoside selenophosphates. Using biochemical assays (HPLC- and fluorescence-based), we investigated the enzymatic activity of HINT1 towards dGMPSe in comparison with the corresponding thiophosphate nucleoside, i.e., dGMPS. Both substrates showed similar kcat and a small difference in Km, and during the reactions the release of reducing agents such as H2Se and H2S were expected and detected. MTT viability assay and microscopic analysis showed that dGMPSe was toxic to HeLa cancer cells, and this cytotoxicity was due to the release of H2Se. The release of H2Se or H2S in the living cells after administration of dGMPSe and/or dGMPS, both without carrier and by electroporation, was observed using a fluorescence assay, as previously for NMPS. In conclusion, our comparative experiments with dGMPSe and dGMPS indicate that the HINT1 enzyme is capable of converting (d)NMPSe to (d)NMP and H2Se, both in vitro and intracellularly. Since the anticancer activity of various selenium compounds depends on the formation of hydrogen selenide, the actual inducer of cell death, we propose that selenium-containing nucleotides represent another option as novel compounds with anticancer therapeutic potential. Full article
(This article belongs to the Section Biochemistry)
Show Figures

Graphical abstract

28 pages, 20509 KB  
Article
The σ1 Receptor and the HINT1 Protein Control α2δ1 Binding to Glutamate NMDA Receptors: Implications in Neuropathic Pain
by María Rodríguez-Muñoz, Elsa Cortés-Montero, Yara Onetti, Pilar Sánchez-Blázquez and Javier Garzón-Niño
Biomolecules 2021, 11(11), 1681; https://doi.org/10.3390/biom11111681 - 12 Nov 2021
Cited by 12 | Viewed by 3162
Abstract
Nerve injury produces neuropathic pain through the binding of α2δ1 proteins to glutamate N-methyl-D-aspartate receptors (NMDARs). Notably, mice with a targeted deletion of the sigma 1 receptor (σ1R) gene do not develop neuropathy, whereas mice lacking the histidine triad nucleotide-binding protein [...] Read more.
Nerve injury produces neuropathic pain through the binding of α2δ1 proteins to glutamate N-methyl-D-aspartate receptors (NMDARs). Notably, mice with a targeted deletion of the sigma 1 receptor (σ1R) gene do not develop neuropathy, whereas mice lacking the histidine triad nucleotide-binding protein 1 (Hint1) gene exhibit exacerbated allodynia. σ1R antagonists more effectively diminish neuropathic pain of spinal origin when administered by intracerebroventricular injection than systemically. Thus, in mice subjected to unilateral sciatic nerve chronic constriction injury (CCI), we studied the participation of σ1Rs and HINT1 proteins in the formation of α2δ1-NMDAR complexes within the supraspinal periaqueductal gray (PAG). We found that δ1 peptides required σ1Rs in order to interact with the NMDAR NR1 variant that contains the cytosolic C1 segment. σ1R antagonists or low calcium levels provoke the dissociation of σ1R-NR1 C1 dimers, while they barely affect the integrity of δ1-σ1R-NR1 C1 trimers. However, HINT1 does remove δ1 peptides from the trimer, thereby facilitating the subsequent dissociation of σ1Rs from NMDARs. In σ1R−/− mice, CCI does not promote the formation of NMDAR-α2δ1 complexes and allodynia does not develop. The levels of α2δ1-σ1R-NMDAR complexes increase in HINT1−/− mice and after inducing CCI, degradation of α2δ1 proteins is observed. Notably, σ1R antagonists but not gabapentinoids alleviate neuropathic pain in these mice. During severe neuropathy, the metabolism of α2δ1 proteins may account for the failure of many patients to respond to gabapentinoids. Therefore, σ1Rs promote and HINT1 proteins hinder the formation α2δ1-NMDAR complexes in the PAG, and hence, the appearance of mechanical allodynia depends on the interplay between these proteins. Full article
(This article belongs to the Collection Feature Papers in Section 'Molecular Medicine')
Show Figures

Graphical abstract

17 pages, 5127 KB  
Article
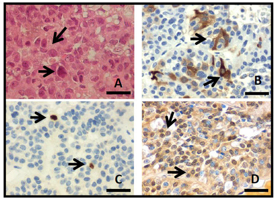
Comparative Proteomic Study Shows the Expression of Hint-1 in Pituitary Adenomas
by Carolina Carrillo-Najar, Daniel Rembao-Bojórquez, Martha L. Tena-Suck, Sergio Zavala-Vega, Noemí Gelista-Herrera, Miguel A. Ramos-Peek, Juan L. Gómez-Amador, Febe Cazares-Raga, Fidel de la Cruz Hernández-Hernández and Alma Ortiz-Plata
Diagnostics 2021, 11(2), 330; https://doi.org/10.3390/diagnostics11020330 - 17 Feb 2021
Cited by 5 | Viewed by 4020
Abstract
Pituitary adenomas (PAs) can be unpredictable and aggressive tumors. No reliable markers of their biological behavior have been found. Here, a proteomic analysis was applied to identify proteins in the expression profile between invasive and non-invasive PAs to search for possible biomarkers. A [...] Read more.
Pituitary adenomas (PAs) can be unpredictable and aggressive tumors. No reliable markers of their biological behavior have been found. Here, a proteomic analysis was applied to identify proteins in the expression profile between invasive and non-invasive PAs to search for possible biomarkers. A histopathological and immunohistochemical (adenohypophyseal hormones, Ki-67, p53, CD34, VEGF, Flk1 antibodies) analysis was done; a proteomic map was evaluated in 64 out of 128 tumors. There were 107 (84%) invasive and 21 (16%) non-invasive PAs; 80.5% belonged to III and IV grades of the Hardy–Vezina classification. Invasive PAs (n = 56) showed 105 ± 43 spots; 86 ± 32 spots in non-invasive PAs (n = 8) were observed. The 13 most prominent spots were selected and 11 proteins related to neoplastic process in different types of tumors were identified. Hint1 (Histidine triad nucleotide-binding protein 1) high expression in invasive PA was found (11.8 ± 1.4, p = 0.005), especially at high index (>10; p = 0.0002). High Hint1 expression was found in invasive VEGF positive PA (13.8 ± 2.3, p = 0.005) and in Flk1 positive PA (14.04 ± 2.28, p = 0.006). Hint1 is related to human tumorigenesis by its interaction with signaling pathways and transcription factors. It could be related to invasive behavior in PAs. This is the first report on Hint expression in PAs. More analysis is needed to find out the possible role of Hint in these tumors. Full article
(This article belongs to the Section Pathology and Molecular Diagnostics)
Show Figures

Figure 1

21 pages, 1961 KB  
Article
Calmodulin Supports TRPA1 Channel Association with Opioid Receptors and Glutamate NMDA Receptors in the Nervous Tissue
by Elsa Cortés-Montero, María Rodríguez-Muñoz, M. Carmen Ruiz-Cantero, Enrique J. Cobos, Pilar Sánchez-Blázquez and Javier Garzón-Niño
Int. J. Mol. Sci. 2021, 22(1), 229; https://doi.org/10.3390/ijms22010229 - 28 Dec 2020
Cited by 12 | Viewed by 4163
Abstract
Transient receptor potential ankyrin member 1 (TRPA1) belongs to the family of thermo TRP cation channels that detect harmful temperatures, acids and numerous chemical pollutants. TRPA1 is expressed in nervous tissue, where it participates in the genesis of nociceptive signals in response to [...] Read more.
Transient receptor potential ankyrin member 1 (TRPA1) belongs to the family of thermo TRP cation channels that detect harmful temperatures, acids and numerous chemical pollutants. TRPA1 is expressed in nervous tissue, where it participates in the genesis of nociceptive signals in response to noxious stimuli and mediates mechanical hyperalgesia and allodynia associated with different neuropathies. The glutamate N-methyl-d-aspartate receptor (NMDAR), which plays a relevant role in allodynia to mechanical stimuli, is connected via histidine triad nucleotide-binding protein 1 (HINT1) and type 1 sigma receptor (σ1R) to mu-opioid receptors (MORs), which mediate the most potent pain relief. Notably, neuropathic pain causes a reduction in MOR antinociceptive efficacy, which can be reversed by blocking spinal NMDARs and TRPA1 channels. Thus, we studied whether TRPA1 channels form complexes with MORs and NMDARs that may be implicated in the aforementioned nociceptive signals. Our data suggest that TRPA1 channels functionally associate with MORs, delta opioid receptors and NMDARs in the dorsal root ganglia, the spinal cord and brain areas. These associations were altered in response to pharmacological interventions and the induction of inflammatory and also neuropathic pain. The MOR-TRPA1 and NMDAR-TRPA1 associations do not require HINT1 or σ1R but appear to be mediated by calcium-activated calmodulin. Thus, TRPA1 channels may associate with NMDARs to promote ascending acute and chronic pain signals and to control MOR antinociception. Full article
(This article belongs to the Special Issue TRPA1 Channel)
Show Figures

Graphical abstract

14 pages, 2365 KB  
Article
The ALS-Related σ1R E102Q Mutant Eludes Ligand Control and Exhibits Anomalous Response to Calcium
by María Rodríguez-Muñoz, Elsa Cortés-Montero, Javier Garzón-Niño and Pilar Sánchez-Blázquez
Int. J. Mol. Sci. 2020, 21(19), 7339; https://doi.org/10.3390/ijms21197339 - 4 Oct 2020
Cited by 8 | Viewed by 3127
Abstract
Sigma receptor type 1 (σ1R) is a transmembrane protein expressed throughout the central nervous system and in certain peripheral tissues. The human σ1R E102Q mutation causes juvenile amyotrophic lateral sclerosis (ALS), likely by inducing a series of alterations in calcium efflux from the [...] Read more.
Sigma receptor type 1 (σ1R) is a transmembrane protein expressed throughout the central nervous system and in certain peripheral tissues. The human σ1R E102Q mutation causes juvenile amyotrophic lateral sclerosis (ALS), likely by inducing a series of alterations in calcium efflux from the endoplasmic reticulum (ER) to mitochondria that affects calcium homeostasis and cellular survival. Here, we report the influence of calcium on σ1R E102Q associations with glutamate N-methyl-D-aspartate receptors (NMDARs), binding immunoglobulin protein (BiP), and transient receptor potential calcium channels A1, V1, and M8. The mutant protein inhibited the binding of calmodulin to these calcium channels and interacted less with BiP than wild-type σ1R, thereby contributing to calcium homeostasis dysfunction. Mutant σ1R, but not wild-type σ1R, strongly bound to histidine triad nucleotide binding protein 1, which regulates neuromuscular synaptic organization and target selection through teneurin 1. While ligands regulated the association of σ1R wild-type with NMDARs and BiP, they failed to modulate the interaction between these proteins and the σ1R E102Q mutant. Thus, the σ1R E102Q mutant exhibited an anomalous response to cytosolic calcium levels, altered affinity for target proteins, and a loss of response to regulatory ligands. We believe that these modifications may contribute to the onset of juvenile ALS. Full article
(This article belongs to the Collection Feature Papers in Molecular Neurobiology)
Show Figures

Figure 1

Back to TopTop