Sign in to use this feature.

Years

Between: -

Subjects

remove_circle_outline
remove_circle_outline
remove_circle_outline
remove_circle_outline
remove_circle_outline
remove_circle_outline
remove_circle_outline
remove_circle_outline
remove_circle_outline

Journals

Article Types

Countries / Regions

Search Results (72)

Search Parameters:
Keywords = half-symmetric model

Order results
Result details
Results per page
Select all
Export citation of selected articles as:
18 pages, 1142 KB  
Article
A New Vehicle–Multi-Drone Collaborative Delivery Path Optimization Approach
by Jinhui Li and Meng Wang
Symmetry 2025, 17(9), 1382; https://doi.org/10.3390/sym17091382 - 24 Aug 2025
Viewed by 862
Abstract
To address the logistical challenges of traffic congestion and environmental concerns associated with carbon emissions in last-mile delivery, this paper explores the potential of vehicle–drone cooperative delivery. The existing studies are predominantly confined to single-drone scenarios, failing to simultaneously consider the constraints of [...] Read more.
To address the logistical challenges of traffic congestion and environmental concerns associated with carbon emissions in last-mile delivery, this paper explores the potential of vehicle–drone cooperative delivery. The existing studies are predominantly confined to single-drone scenarios, failing to simultaneously consider the constraints of drone payload capacity and endurance. This limitation leads to task allocation imbalance in large-scale customer deliveries and low distribution efficiency. Firstly, a mathematical model for vehicle–multi-drone collaborative delivery with payload and endurance constraint (VMDCD-PEC) is proposed. Secondly, an improved genetic algorithm (IGA) is developed, as follows: 1. designing a hybrid selection strategy to achieve symmetrical equilibrium between exploration and exploitation by adjusting the weights of dynamic fitness–distance balance, greedy selection, and random selection; and 2. introducing the local search operator composed of gene sequence reversal, single-gene slide-down, and random half-swap to improve the neighborhood quality solution mining efficiency. Finally, the experimental results show that compared with a traditional genetic algorithm (GA) and adaptive large neighborhood search (ALNS), the IGA requires less time to find solutions in various test cases and reduces the average cost of the optimal solution by up to 30%. In addition, an analysis of drone payload sensitivity showed that drone payload capacity is negatively correlated with delivery time, and that larger customer sizes corresponded to higher sensitivity. Full article
(This article belongs to the Section Engineering and Materials)
Show Figures

Figure 1

16 pages, 9957 KB  
Article
Analysis and Optimization of Rotationally Symmetric Au-Ag Alloy Nanoparticles for Refractive Index Sensing Properties Using T-Matrix Method
by Long Cheng, Shuhong Gong and Paerhatijiang Tuersun
Nanomaterials 2025, 15(13), 1052; https://doi.org/10.3390/nano15131052 - 6 Jul 2025
Viewed by 681
Abstract
Previous investigations devoted to non-spherical nanoparticles for biosensing have primarily addressed two hot topics, namely, finding nanoparticles with the best shape for refractive index sensing properties and the optimization of size parameters. In this study, based on these hot topics, Au-Ag alloy nanoparticles [...] Read more.
Previous investigations devoted to non-spherical nanoparticles for biosensing have primarily addressed two hot topics, namely, finding nanoparticles with the best shape for refractive index sensing properties and the optimization of size parameters. In this study, based on these hot topics, Au-Ag alloy nanoparticles with excellent optical properties were selected as the research object. Targeting rotationally symmetric Au-Ag alloy nanoparticles for biosensing applications, the complex media function correction model and T-matrix approach were used to systematically analyze the variation patterns of extinction properties, refractive index sensitivity, full width at half maximum, and figure of merit of three rotationally symmetric Au-Ag alloy nanoparticles with respect to the size of the particles and the Au molar fraction. In addition, we optimized the figure of merit to obtain the best size parameters and Au molar fractions for the three rotationally symmetric Au-Ag alloy nanoparticles. Finally, the range of dimensional parameters corresponding to a figure of merit greater than 98% of its maximum value was calculated. The results show that the optimized Au-Ag alloy nanorods exhibit a refractive index sensitivity of 395.2 nm/RIU, a figure of merit of 7.16, and a wide range of size parameters. Therefore, the optimized Au-Ag alloy nanorods can be used as high-performance biosensors. Furthermore, this study provides theoretical guidance for the application and preparation of rotationally symmetric Au-Ag alloy nanoparticles in biosensing. Full article
(This article belongs to the Special Issue Theoretical Calculation Study of Nanomaterials: 2nd Edition)
Show Figures

Figure 1

21 pages, 5385 KB  
Article
GGD-YOLOv8n: A Lightweight Architecture for Edge-Computing-Optimized Allergenic Pollen Recognition with Cross-Scale Feature Fusion
by Tianrui Zhang, Xiaoqiang Jia, Ying Cui and Hanyu Zhang
Symmetry 2025, 17(6), 849; https://doi.org/10.3390/sym17060849 - 29 May 2025
Cited by 1 | Viewed by 761
Abstract
Pollen allergy has emerged as a critical global health challenge. Proactive pollen monitoring is imperative for safeguarding susceptible populations through timely preventive interventions. Current manual detection methods suffer from inherent limitations: notably, suboptimal accuracy and delayed response times, which hinder effective allergy management. [...] Read more.
Pollen allergy has emerged as a critical global health challenge. Proactive pollen monitoring is imperative for safeguarding susceptible populations through timely preventive interventions. Current manual detection methods suffer from inherent limitations: notably, suboptimal accuracy and delayed response times, which hinder effective allergy management. Therefore, we present an automated pollen concentration detection system integrated with a novel GGD-YOLOv8n model (Ghost-generalized-FPN-DualConv-YOLOv8), which was specifically designed for allergenic pollen species identification. The methodological advancements comprise three components: (1) combining the C2f convolution in Backbone with the G-Ghost module, this module generates features through half-convolution operations and half-symmetric linear operations, enhancing the extraction and expression capabilities of detailed feature information. (2) The conventional neck network is replaced with a GFPN architecture, facilitating cross-scale feature aggregation and refinement. (3) Standard convolutional layers are substituted with DualConv, thereby reducing model complexity by 22.6% (parameters) and 22% GFLOPs (computational load) while maintaining competitive detection accuracy. This systematic optimization enables efficient deployment on edge computing platforms with stringent resource constraints. The experimental validation substantiates that the proposed methodology outperforms the baseline YOLOv8n model, attaining a 5.4% increase in classification accuracy accompanied by a 4.7% enhancement in mAP@50 metrics. When implemented on Jetson Nano embedded platforms, the system demonstrates computational efficiency with an inference latency of 364.9 ms per image frame, equating to a 22.5% reduction in processing time compared to conventional implementations. The empirical results conclusively validate the dual superiority in detecting precision and operational efficacy when executing microscopic pollen image analysis on resource-constrained edge computing devices; they establish a feasible algorithm framework for automated pollen concentration monitoring systems. Full article
(This article belongs to the Special Issue Symmetry/Asymmetry in Evolutionary Computation and Machine Learning)
Show Figures

Figure 1

25 pages, 11063 KB  
Article
Evaluating the Accuracy of Smartphone-Based Photogrammetry and Videogrammetry in Facial Asymmetry Measurement
by Luiz Carlos Teixeira Coelho, Matheus Ferreira Coelho Pinho, Flávia Martinez de Carvalho, Ana Luiza Meneguci Moreira Franco, Omar C. Quispe-Enriquez, Francisco Airasca Altónaga and José Luis Lerma
Symmetry 2025, 17(3), 376; https://doi.org/10.3390/sym17030376 - 1 Mar 2025
Viewed by 2991
Abstract
Facial asymmetry presents a significant challenge for health practitioners, including physicians, dentists, and physical therapists. Manual measurements often lack the precision needed for accurate assessments, highlighting the appeal of imaging technologies like structured light scanners and photogrammetric systems. However, high-end commercial systems remain [...] Read more.
Facial asymmetry presents a significant challenge for health practitioners, including physicians, dentists, and physical therapists. Manual measurements often lack the precision needed for accurate assessments, highlighting the appeal of imaging technologies like structured light scanners and photogrammetric systems. However, high-end commercial systems remain cost prohibitive, especially for public health services in developing countries. This study aims to evaluate cell-phone-based photogrammetric methods for generating 3D facial models to detect facial asymmetries. For this purpose, 15 patients had their faces scanned with the ACADEMIA 50 3D scanner, as well as with cell phone images and videos using photogrammetry and videogrammetry, resulting in 3D facial models. Each 3D model (coming from a 3D scanner, photogrammetry, and videogrammetry) was half-mirrored to analyze dissimilarities between the two ideally symmetric face sides using Hausdorff distances between the two half-meshes. These distances were statistically analyzed through various measures and hypothesis tests. The results indicate that, in most cases, both photogrammetric and videogrammetric approaches are as reliable as 3D scanning for detecting facial asymmetries. The benefits and limitations of using images, videos, and 3D scanning are also presented. Full article
(This article belongs to the Special Issue Symmetry and Asymmetry in Computer Vision and Graphics)
Show Figures

Figure 1

23 pages, 5243 KB  
Article
GS-YOLO: A Lightweight Identification Model for Precision Parts
by Haojie Zhu, Lei Dong, Hanpeng Ren, Hongchao Zhuang and Hu Li
Symmetry 2025, 17(2), 268; https://doi.org/10.3390/sym17020268 - 10 Feb 2025
Cited by 2 | Viewed by 1249
Abstract
With the development of aerospace technology, the variety and complexity of spacecraft components have increased. Traditional manual and machine learning-based detection methods struggle to accurately and quickly identify these parts. Deep learning-based object detection networks require significant computational resources and high hardware requirements. [...] Read more.
With the development of aerospace technology, the variety and complexity of spacecraft components have increased. Traditional manual and machine learning-based detection methods struggle to accurately and quickly identify these parts. Deep learning-based object detection networks require significant computational resources and high hardware requirements. This study introduces Ghost SCYLLA Intersection over Union You Only Look Once (GS-YOLO), an improved image recognition model derived from YOLOv5s, which integrates the global attention mechanism (GAM) with the Ghost module. The lightweight Ghost module substitutes the original convolutional layers, producing half of the features via convolution and the other half by symmetric linear operations. This minimizes the computing burden and model parameters by effectively acquiring superfluous feature layers. A more lightweight SimSPPF structure is created to supplant the old spatial pyramid pooling—fast (SPPF), enhancing the network speed. The GAM is included in the bottleneck architecture, improving feature extraction via channel–space interaction. The experimental results on the custom-made precision component dataset show that GS-YOLO achieves an accuracy of 96.5% with a model size of 10.8 MB. Compared to YOLOv5s, GS-YOLO improves accuracy by 1%, reduces parameters by 23%, and decreases computational requirements by 40.6%. Despite the model’s light weight, its detection accuracy has been improved. Full article
(This article belongs to the Section Computer)
Show Figures

Figure 1

13 pages, 1307 KB  
Article
Biomechanics and Performance of Single-Leg Vertical and Horizontal Hop in Adolescents Post-Anterior Cruciate Ligament Reconstruction
by Eva M. Ciccodicola, Alison M. Hanson, Shawn E. Roberts, Mia J. Katzel and Tishya A. L. Wren
Biomechanics 2025, 5(1), 5; https://doi.org/10.3390/biomechanics5010005 - 17 Jan 2025
Cited by 1 | Viewed by 2359
Abstract
Background/Objectives: Single-leg hops are used to determine return to sport after anterior cruciate ligament reconstruction (ACLR). Adult studies support the use of single-leg vertical hop (SLVH) due to higher power generation from knee extensors compared to single-leg horizontal hop (SLHH). Research in [...] Read more.
Background/Objectives: Single-leg hops are used to determine return to sport after anterior cruciate ligament reconstruction (ACLR). Adult studies support the use of single-leg vertical hop (SLVH) due to higher power generation from knee extensors compared to single-leg horizontal hop (SLHH). Research in children is lacking. This study examines the differences between SLVH and SLHH in pediatric athletes post-ACLR. Methods: We retrospectively examined patients with ACLR who performed SLHH and SLVH on each limb while kinematics and kinetics were collected with a Vicon motion capture system. The limb symmetry index (LSI) for hop distance/height was used to classify the patients as asymmetric (LSI < 90%) or symmetric (LSI ≥ 90%). Biomechanics were compared between limbs and as a function of group using linear mixed models. Results: Among the 19 patients (15 female; age 16.3 years; 9.2 months post-surgery), approximately half were classified as asymmetric (10/19 = 53% for SLHH; 9/19 = 47% for SLVH). During SLHH, the symmetric patients’ uninjured limb produced less power and a shorter hop. During SLVH, the symmetric patients produced more power and hopped higher bilaterally. Regardless of symmetry, the reconstructed knee was offloaded (p ≤ 0.03) and contributed less to power absorption (p ≤ 0.02). Conclusions: SLVH height symmetry may be a better indicator of knee recovery than SHLH distance in pediatric athletes. However, knee offloading is common even when symmetry is achieved. Full article
(This article belongs to the Special Issue Personalized Biomechanics and Orthopedics of the Lower Extremity)
Show Figures

Figure 1

18 pages, 4423 KB  
Article
Visualization of the 3D Structure of Subcritical Aqueous Ca(NO3)2 Solutions at 25~350 °C and 40 MPa by Raman and X-Ray Scattering Combined with Empirical Potential Structure Refinement Modeling
by Toshio Yamaguchi, Kousei Li, Yuki Matsumoto, Nami Fukuyama and Koji Yoshida
Liquids 2025, 5(1), 1; https://doi.org/10.3390/liquids5010001 - 24 Dec 2024
Viewed by 1460
Abstract
Raman scattering measurements were performed on 1 mol dm−3 aqueous calcium nitrate (Ca(NO3)2) and sodium nitrate (NaNO3) solutions containing 4% (w/w) D2O in a temperature range from 25 to 350 [...] Read more.
Raman scattering measurements were performed on 1 mol dm−3 aqueous calcium nitrate (Ca(NO3)2) and sodium nitrate (NaNO3) solutions containing 4% (w/w) D2O in a temperature range from 25 to 350 °C and pressure of 40 MPa. As the temperature increased, the N–O symmetric stretching vibrational band (ν1) of NO3 at 1045–1047 cm−1 shifted to a lower wavenumber by 5~6 cm−1. The band analysis using one Lorentzian component showed that the full-width at half maximum (FWHM) did not change significantly below 175 °C but increased rapidly above 200 °C for both solutions. The peak area for an aqueous Ca(NO3)2 solution showed a breakpoint between 225 and 250 °C, suggesting a change in the coordination shell of NO3 at 175~250 °C. The OD symmetric stretching vibrational band of HDO water was deconvoluted into two Gaussian components at 2530 and 2645 cm−1; the former component has high temperature dependence that is ascribed to the hydrogen bonds, whereas the latter one shows less temperature dependence due to the non-hydrogen bonds of water. X-ray scattering measurements were performed on a 1 mol dm−3 aqueous Ca(NO3)2 solution at 25 to 210 °C and 40 MPa. Empirical potential structure refinement (EPSR) modeling was used to analyze the X-ray scattering data. Ca2+ forms a rigid coordination shell consisting of about seven water molecules at 2.48 Å and one NO3 at 25~170 °C, with further water molecules substituted by NO3 at 210 °C. NO3 is surrounded by 13~14 water molecules at an N–Ow distance of 3.6~3.7 Å. The tetrahedral network structure of solvent water pertains from 25 to 170 °C but is transformed to a dense packing arrangement at 210 °C. Full article
(This article belongs to the Collection Feature Papers in Solutions and Liquid Mixtures Research)
Show Figures

Graphical abstract

18 pages, 3382 KB  
Article
Deep Learning-Enabled De-Noising of Fiber Bragg Grating-Based Glucose Sensor: Improving Sensing Accuracy of Experimental Data
by Harshit Tiwari, Yogendra S. Dwivedi, Rishav Singh, Anuj K. Sharma, Ajay Kumar Sharma, Richa Krishna, Nitin Singh Singha, Yogendra Kumar Prajapati and Carlos Marques
Photonics 2024, 11(11), 1058; https://doi.org/10.3390/photonics11111058 - 12 Nov 2024
Cited by 3 | Viewed by 1721
Abstract
This paper outlines the successful utilization of deep learning (DL) techniques to elevate data quality for assessing Au-TFBG (tilted fiber Bragg grating) sensor performance. Our approach involves a well-structured DL-assisted framework integrating a hierarchical composite attention mechanism. In order to mitigate high variability [...] Read more.
This paper outlines the successful utilization of deep learning (DL) techniques to elevate data quality for assessing Au-TFBG (tilted fiber Bragg grating) sensor performance. Our approach involves a well-structured DL-assisted framework integrating a hierarchical composite attention mechanism. In order to mitigate high variability in experimental data, we initially employ seasonal decomposition using moving averages (SDMA) statistical models to filter out redundant data points. Subsequently, sequential DL models extrapolate the normalized transmittance (Tn) vs. wavelength spectra, which showcases promising results through our SpecExLSTM model. Furthermore, we introduce the AttentiveSpecExLSTM model, integrating a composite attention mechanism to improve Tn sequence prediction accuracy. Evaluation metrics demonstrate its superior performance, including a root mean square error of 1.73 ± 0.05, a mean absolute error of 1.20 ± 0.04, and a symmetric mean absolute percentage error of 2.22 ± 0.05, among others. Additionally, our novel minima difference (Min. Dif.) metric achieves a value of 1.08 ± 0.46, quantifying wavelength for the global minima within the Tn sequence. The composite attention mechanism in the AttentiveSpecExLSTM adeptly captures both high-level and low-level dependencies, refining the model’s comprehension and guiding informed decisions. Hierarchical dot and additive attention within this model enable nuanced attention refinement across model layers; dot attention focuses on high-level dependencies, while additive attention fine-tunes its focus on low-level dependencies within the sequence. This innovative strategy enables accurate estimation of the spectral width (full-width half maxima) of the Tn curve, surpassing raw data’s capabilities. These findings significantly contribute to data quality enhancement and sensor performance analysis. Insights from this study hold promise for future sensor applications, enhancing sensitivity and accuracy by improving experimental data quality and sensor performance assessment. Full article
(This article belongs to the Special Issue Optical Fiber Sensors: Recent Progress and Future Prospects)
Show Figures

Figure 1

18 pages, 9761 KB  
Article
Study on the Hydrodynamics of a Cownose Ray’s Flapping Pectoral Fin Model near the Ground
by Yang Luo, Zhexing Hou, Dongyang Chen, Tongshi Xu, Qiaogao Huang, Pengcheng Ye and Guang Pan
J. Mar. Sci. Eng. 2024, 12(11), 2024; https://doi.org/10.3390/jmse12112024 - 9 Nov 2024
Cited by 1 | Viewed by 1441
Abstract
Cownose rays typically swim close to the ocean floor, and the nearby substrate inevitably influences their swimming performance. In this research, we numerically investigate the propulsive capability of cownose rays swimming near the ground by resolving three-dimensional viscous unsteady Navier–Stokes equations. The ground [...] Read more.
Cownose rays typically swim close to the ocean floor, and the nearby substrate inevitably influences their swimming performance. In this research, we numerically investigate the propulsive capability of cownose rays swimming near the ground by resolving three-dimensional viscous unsteady Navier–Stokes equations. The ground effect generally has a favorable impact on swimming. The thrust and lift increase as the near-substrate distance decreases. Nevertheless, a body length is the recommended distance from the ground, at which the flapping efficiency and swimming stability obtain a good trade-off. The increase in lift is due to the pressure difference between the dorsal and ventral surfaces of the ray, and the thrust boost is due to the enhanced shear vortex at the fin’s leading edge when swimming near the substrate. Our results indicate that the ground effect is more noticeable when the fin flaps are symmetrical compared to asymmetrical. In asymmetric flapping, the hydrodynamic performance improves at a smaller value than the half-amplitude ratio (HAR). The frequency of flapping also significantly affects swimming performance. We find that a superior flapping frequency, at which maximum efficiency is reached, occurs when flapping close to the substrate, and this superior frequency is consistent with the behavior of our model’s biological counterpart. Full article
(This article belongs to the Section Ocean Engineering)
Show Figures

Figure 1

12 pages, 3387 KB  
Article
A Novel Radar Cross-Section Calculation Method Based on the Combination of the Spectral Element Method and the Integral Method
by Hongyu Zhao, Jingying Chen, Mingwei Zhuang, Xiaofan Yang and Jianliang Zhuo
Symmetry 2024, 16(5), 542; https://doi.org/10.3390/sym16050542 - 1 May 2024
Cited by 2 | Viewed by 2018
Abstract
This article proposes a novel method for calculating radar cross-sections (RCSs) that combines the spectral element method and the integral method, allowing for RCS calculations at any position in a free space or a half-space. This approach replaces the field source with an [...] Read more.
This article proposes a novel method for calculating radar cross-sections (RCSs) that combines the spectral element method and the integral method, allowing for RCS calculations at any position in a free space or a half-space. This approach replaces the field source with an incident field using the scattered field equation of the spectral element method, enabling the arbitrary placement of the field source without being limited by the computational domain. By applying the superposition theorem and the volume equivalence principle, the scattered field of the objects at any position is obtained through integral equations, eliminating limitations on the computation points imposed by the computational domain. Based on Green’s function’s important role throughout the calculation process and its symmetry properties, the RCS calculation of symmetric models will be more advantageous. Finally, several examples, including symmetry models, are provided to validate both the feasibility and accuracy of this proposed method. Full article
Show Figures

Figure 1

17 pages, 2521 KB  
Article
Modeling and Control of an Inductive Power Transmitter Based on Buck–Half Bridge–Resonant Tank
by Domingo Cortes, Leobardo Hernandez-Gonzalez, Jazmin Ramirez-Hernandez and Maria Vargas
Electronics 2024, 13(8), 1593; https://doi.org/10.3390/electronics13081593 - 22 Apr 2024
Cited by 2 | Viewed by 1479
Abstract
In this paper, a previously proposed converter to be used for inductive wireless power transmission is modeled and a control strategy is proposed. The converter topology combines into a single stage, two buck converters and a half-bridge converter to feed a resonant stage. [...] Read more.
In this paper, a previously proposed converter to be used for inductive wireless power transmission is modeled and a control strategy is proposed. The converter topology combines into a single stage, two buck converters and a half-bridge converter to feed a resonant stage. This simple and symmetrical topology is straightforward to design; only a buck converter and a parallel resonant tank must be specified. It would be desirable for the converter to feed a wide range of loads and be robust under input voltage variations. These objectives can not be attained with a linear model and control. For this reason, in this paper, a nonlinear converter model is derived step by step and controller strategy is developed without relying on system linearization. The proposed controller does not measure the output but only its peak value. This can be conducted because it takes advantage of the square current pulse fed into a resonant tank; it outputs an approximately sinusoidal signal. The control strategy is completed with a scheme to build the required pulse at the input of the resonant tank. The resulting nonlinear controller has a fast closed-loop performance; furthermore, it is robust under parameter uncertainty, and load and input voltage variations. Despite its features, the controller is fairly simple to implement. Full article
Show Figures

Figure 1

22 pages, 2965 KB  
Article
Plane Wave Reflection in Nonlocal Semiconducting Rotating Media with Extended Model of Three-Phase-Lag Memory-Dependent Derivative
by Kulvinder Singh, Iqbal Kaur and Eduard-Marius Craciun
Symmetry 2023, 15(10), 1844; https://doi.org/10.3390/sym15101844 - 29 Sep 2023
Cited by 10 | Viewed by 1363
Abstract
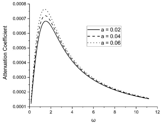
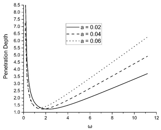
The present paper examines the plane wave’s reflection in a semiconducting magneto-thermoelastic rotating nonlocal half-space medium, which is stress-free, thermally insulated, and with a diffusion transport process at the boundaries. The novel mathematical model of extended three-phase-lag (TPL) heat transfer law with memory-dependent [...] Read more.
The present paper examines the plane wave’s reflection in a semiconducting magneto-thermoelastic rotating nonlocal half-space medium, which is stress-free, thermally insulated, and with a diffusion transport process at the boundaries. The novel mathematical model of extended three-phase-lag (TPL) heat transfer law with memory-dependent derivative (MDD) and two temperatures (2T) is used to model this problem. The investigated 2D model shows that a longitudinal wave, when striking the surface z = 0, produces four reflected waves. The characteristics of the plane wave such as phase velocity, amplitude ratios, penetration depth, attenuation-coefficients-specific loss, and energy ratios of various reflected waves are obtained. The symmetric and asymmetric tensor representations of all physical quantities are used. The effects of various theories of thermoelasticity, two temperatures, and rotation on wave characteristics are illustrated graphically using MATLAB software. Full article
(This article belongs to the Section Mathematics)
Show Figures

Figure 1

18 pages, 13299 KB  
Article
Study on the Nonlinear Stability and Parametric Analysis of a Tensile–Beam Cable Dome
by Jianchen Guo, Mingmin Ding, Libin Wang, Yangjie Ruan and Bin Luo
Symmetry 2023, 15(9), 1690; https://doi.org/10.3390/sym15091690 - 2 Sep 2023
Cited by 1 | Viewed by 1602
Abstract
To reveal the stable bearing capacity of a new semi-rigid dome structure, the tensile–beam cable dome (TBCD), a detailed numerical simulation and analysis of a 60 m model TBCD is conducted. Then, the effects of factors such as the prestress level, original imperfection [...] Read more.
To reveal the stable bearing capacity of a new semi-rigid dome structure, the tensile–beam cable dome (TBCD), a detailed numerical simulation and analysis of a 60 m model TBCD is conducted. Then, the effects of factors such as the prestress level, original imperfection size, original imperfection distribution, and addition of hoop tension rods on the stability of the TBCD model are investigated. The results show that the unstable loads of the TBCD are arranged from small to large in the following order: doubly nonlinearity with an original imperfection, geometry nonlinearity with an original imperfection, geometry nonlinearity without an original imperfection, and eigen buckling. In this case, the effects of geometry nonlinearity, material nonlinearity, and original imperfections must be comprehensively analyzed. The unstable mode of the TBCD depends on the loading form. Torsional buckling of the overall structure occurs under the symmetric load of ‘Full live + full dead’, while local out-of-plane buckling appears with the asymmetric load of ‘Half live + full dead’. With 2–3 times the loading integrations, the innermost tension beams change from stretch bending to pressurized bending, which causes the overall TBCD to become unstable. A small prestress level clearly decreases the stability of the TBCD, while a relatively large prestress level has little effect. When the original imperfection is greater than 1/400 of the span, the stability of the TBCD is problematic. Comprehensively considering the impact of multiple defects is needed when analyzing the buckling of the TBCD. Adding hoop tension beams between the top ends of rods can effectively improve the integrity and stability of the TBCD. Full article
(This article belongs to the Special Issue Advances in Structural Mechanics and Symmetry/Asymmetry)
Show Figures

Figure 1

12 pages, 1541 KB  
Article
Localized Refractive Changes Induced by Symmetric and Progressive Asymmetric Intracorneal Ring Segments Assessed with a 3D Finite-Element Model
by Gonzalo García de Oteyza, Juan Álvarez de Toledo, Rafael I. Barraquer and Sabine Kling
Bioengineering 2023, 10(9), 1014; https://doi.org/10.3390/bioengineering10091014 - 27 Aug 2023
Cited by 1 | Viewed by 1808
Abstract
To build a representative 3D finite element model (FEM) for intracorneal ring segment (ICRS) implantation and to investigate localized optical changes induced by different ICRS geometries, a hyperelastic shell FEM was developed to compare the effect of symmetric and progressive asymmetric ICRS designs [...] Read more.
To build a representative 3D finite element model (FEM) for intracorneal ring segment (ICRS) implantation and to investigate localized optical changes induced by different ICRS geometries, a hyperelastic shell FEM was developed to compare the effect of symmetric and progressive asymmetric ICRS designs in a generic healthy and asymmetric keratoconic (KC) cornea. The resulting deformed geometry was assessed in terms of average curvature via a biconic fit, sagittal curvature (K), and optical aberrations via Zernike polynomials. The sagittal curvature map showed a locally restricted flattening interior to the ring (Kmax −11 to −25 dpt) and, in the KC cornea, an additional local steepening on the opposite half of the cornea (Kmax up to +1.9 dpt). Considering the optical aberrations present in the model of the KC cornea, the progressive ICRS corrected vertical coma (−3.42 vs. −3.13 µm); horizontal coma (−0.67 vs. 0.36 µm); and defocus (2.90 vs. 2.75 µm), oblique trefoil (−0.54 vs. −0.08 µm), and oblique secondary astigmatism (0.48 vs. −0.09 µm) aberrations stronger than the symmetric ICRS. Customized ICRS designs inspired by the underlying KC phenotype have the potential to achieve more tailored refractive corrections, particularly in asymmetric keratoconus patterns. Full article
(This article belongs to the Special Issue Biomedical Imaging and Analysis of the Eye)
Show Figures

Figure 1

17 pages, 984 KB  
Data Descriptor
VR Traffic Dataset on Broad Range of End-User Activities
by Marina Polupanova
Data 2023, 8(8), 132; https://doi.org/10.3390/data8080132 - 17 Aug 2023
Cited by 4 | Viewed by 3620
Abstract
With the emergence of new internet traffic types in modern transport networks, it has become critical for service providers to understand the structure of that traffic and predict peaks of that load for planning infrastructure expansion. Several studies have investigated traffic parameters for [...] Read more.
With the emergence of new internet traffic types in modern transport networks, it has become critical for service providers to understand the structure of that traffic and predict peaks of that load for planning infrastructure expansion. Several studies have investigated traffic parameters for Virtual Reality (VR) applications. Still, most of them test only a partial range of user activities during a limited time interval. This work creates a dataset of captures from a broader spectrum of VR activities performed with a Meta Quest 2 headset, with the duration of each real residential user session recorded for at least half an hour. Newly collected data helped show that some gaming VR traffic activities have a high share of uplink traffic and require symmetric user links. Also, we have figured out that the gaming phase of the overall gameplay is more sensitive to the channel resources reduction than the higher bitrate game launch phase. Hence, we recommend it as a source of traffic distribution for channel sizing model creation. From the gaming phase, capture intervals of more than 100 s contain the most representative information for modeling activity. Full article
(This article belongs to the Section Information Systems and Data Management)
Show Figures

Figure 1

Back to TopTop