Sign in to use this feature.

Years

Between: -

Subjects

remove_circle_outline
remove_circle_outline
remove_circle_outline
remove_circle_outline
remove_circle_outline
remove_circle_outline
remove_circle_outline

Journals

Article Types

Countries / Regions

Search Results (20)

Search Parameters:
Keywords = gold cyanide residue

Order results
Result details
Results per page
Select all
Export citation of selected articles as:
18 pages, 7779 KB  
Article
Key Technologies for and Cases of Open-Stope-to-Backfill Transition in China’s Small and Medium Mines
by Shuai Li, Zhenlong Li, Zhenyu Dan, Tubing Yin and Haoxuan Yu
Processes 2025, 13(10), 3096; https://doi.org/10.3390/pr13103096 - 27 Sep 2025
Viewed by 642
Abstract
Globally, the open-stope method is used in over 60% of small- and medium-sized mines because of its low cost and high initial efficiency, but it has issues like high ore loss and a great goaf-collapse risk, becoming a core bottleneck for mines’ green [...] Read more.
Globally, the open-stope method is used in over 60% of small- and medium-sized mines because of its low cost and high initial efficiency, but it has issues like high ore loss and a great goaf-collapse risk, becoming a core bottleneck for mines’ green and sustainable development. Thus, accelerating its transition to the green backfilling method is an urgent industry need. This study focuses on Shishudi Gold Mine, Xingan Fluorite Mine, and Suichang Gold Mine, adopting a “problem diagnosis–scheme design–case verification–experience extraction” framework to analyze their economic and ecological indicators pre- and post-transition. Our results show remarkable effects: Shishudi’s ore recovery rose from 75% to 88.5%, with 300,000 tons of residual ore recovered and 100% tailing utilization; Xingan’s ore loss dropped by 12%, annual output increased by 60,000 tons, and 200,000 tons of tailings was consumed to achieve a “tailless mine”; and Suichang’s mining capacity rose from 30 tons per day (t/d) to 120 t/d, using 150,000 tons of cyanide-free tailings yearly. In this paper, the key problems of open-stope mining are identified and a transition path of “process innovation–system construction–tailing utilization–mechanization support” is summarized. Our results provide promotable technical solutions and practical references for global small- and medium-sized mines that are of great significance for driving their green and sustainable development. Full article
Show Figures

Figure 1

15 pages, 4674 KB  
Article
Structural and Kinetic Properties of Liver Rhodanese from Coptodon zillii: Implications for Cyanide Detoxification in Gold Mining-Impacted Aquatic Ecosystems
by Oluwaseun E. Agboola, Zainab A. Ayinla, Babamotemi O. Itakorode, Priscilla O. Akinsanya, Raphael E. Okonji, Othuke B. Odeghe, Samuel S. Agboola, Olaiya E. Oluranti, Folake O. Olojo and Babatunji E. Oyinloye
Toxics 2025, 13(9), 750; https://doi.org/10.3390/toxics13090750 - 3 Sep 2025
Cited by 1 | Viewed by 902
Abstract
The global gold extraction industry has been reported to use cyanide-based recovery processes, which pose environmental effects on water resources. The study examined Coptodon zillii liver rhodanese from a gold mining-impacted reservoir with a specific focus on the enzyme’s critical function in cyanide [...] Read more.
The global gold extraction industry has been reported to use cyanide-based recovery processes, which pose environmental effects on water resources. The study examined Coptodon zillii liver rhodanese from a gold mining-impacted reservoir with a specific focus on the enzyme’s critical function in cyanide detoxification. Rhodanese was purified using successive chromatographic techniques with 5.4 U/mg specific activity and 3.1-fold purification. The molecular weight of the native enzyme was 36 kDa, and the subunits were 17 kDa, indicative of a dimeric structure. Optimal enzymatic activity was recorded at pH 8.0 and 50 °C. The effect of metal ions was significantly varied: the activity was inhibited by BaCl2, CaCl2, NaCl, and MgCl2, and KCl enhanced performance. The kinetic determinations showed Michaelis-Menten kinetics with a Km of 20.0 mM for sodium thiosulfate and 25.0 mM for potassium cyanide. The enzyme’s minimal activity was identified toward 2-mercaptoethanol, ammonium persulfate, and ammonium sulfate, but with evidence of preference for thiosulfate utilization under the substrate specificity tests. The major interactions between the enzyme and the substrate were revealed by the molecular docking experiments. These showed Glu159, Gln161, and Arg173 formed important hydrogen bonds with thiosulfate, while Arg156 and Val172 were also involved. Other substrates are bound to Gln121 and Trp139 residues with much lower binding energy than thiosulfate. The findings increase our understanding of biochemical adaptation process knowledge in anthropogenically stressed environments, showing strategies of ecological resilience. The characterized enzymatic features showed potent cyanide detoxification potential, and the possible applications are in bioremediation strategies for mining-impacted aquatic ecosystems. Full article
Show Figures

Graphical abstract

14 pages, 2088 KB  
Article
Biodegradation of Cyanide Using Soda Lake-Derived Alkaliphilic Microbial Consortia
by Getnet Belay, Carolina Suarez, Catherin J. Paul and Addis Simachew
Water 2024, 16(20), 2956; https://doi.org/10.3390/w16202956 - 17 Oct 2024
Cited by 1 | Viewed by 1752
Abstract
Biological treatment processes at low or neutral pH are ineffective for gold mine wastewater treatment. The aim of this study was to develop a new cyanide-rich gold mine wastewater treatment system using alkaliphilic microbial consortia from the Ethiopian Rift Valley soda lake, Lake [...] Read more.
Biological treatment processes at low or neutral pH are ineffective for gold mine wastewater treatment. The aim of this study was to develop a new cyanide-rich gold mine wastewater treatment system using alkaliphilic microbial consortia from the Ethiopian Rift Valley soda lake, Lake Chitu. The treatment setup incorporates aerobic and anoxic reactors connected in series and operated for about 200 treatment days. Simulated gold mine wastewater was formulated in the laboratory. Colorimetry was used to measure residual cyanide and reactive nitrogen molecules derived from cyanide biodegradation. Flocks and biofilms developed in the reactors during the acclimatization process. Using sodium cyanide at 200 mg/L as an initial concentration, the consortia degraded to 99.74 ± 0.08% of cyanide, with no significant variation (p > 0.05) occurring when the dose was increased to 800 mg/L. However, changes were observed (p < 0.05) at 1000 mg/L. Acetate was the preferred carbon source for the consortia. The established consortia effectively degraded cyanide to levels below the permissible discharge limit set by the International Cyanide Management Institute (ICMI). This study provides insights into the effectiveness of alkaliphilic microbial consortia derived from soda lakes for treating cyanide-polluted wastewater. Full article
(This article belongs to the Section Wastewater Treatment and Reuse)
Show Figures

Figure 1

6 pages, 1477 KB  
Proceeding Paper
Evaluation of Thiosulfate for Gold Recovery from Pressure Oxidation Residues
by Christiana Mystrioti, Konstantina Kousta, Nymphodora Papassiopi, Katerina Adam, Maria Taxiarchou and Ioannis Paspaliaris
Mater. Proc. 2023, 15(1), 87; https://doi.org/10.3390/materproc2023015087 - 6 Jun 2024
Viewed by 2346
Abstract
This paper investigated the potential of thiosulfate as an alternative to cyanide for gold recovery from pressure oxidation residues. Thiosulfate leaching experiments were conducted under controlled conditions, varying parameters such as initial thiosulfate concentration, initial pH, temperature and solid–liquid mixing ratio (S/L). The [...] Read more.
This paper investigated the potential of thiosulfate as an alternative to cyanide for gold recovery from pressure oxidation residues. Thiosulfate leaching experiments were conducted under controlled conditions, varying parameters such as initial thiosulfate concentration, initial pH, temperature and solid–liquid mixing ratio (S/L). The results indicate that thiosulfate demonstrates promising gold recovery rates, with optimization potential through parameter adjustments. This study aimed to provide valuable insights into the feasibility of adopting thiosulfate as a gold recovery agent, promoting environmentally responsible practices in the metallurgical industry while addressing the challenges associated with pressure oxidation residues. Full article
Show Figures

Figure 1

21 pages, 4262 KB  
Article
Study of Preg-Robbing with Quicklime in Gold Cyanide Solutions Analyzed by Time-of-Flight Secondary Ion Mass Spectrometry
by Eber Manuel Garcia Rosales, Jesús Emilio Camporredondo Saucedo, Yuriy Kudriavtsev, Grover Johnny Mamani Maron, Fernando Rojas Venegas and Laura Guadalupe Castruita Avila
Metals 2024, 14(4), 416; https://doi.org/10.3390/met14040416 - 31 Mar 2024
Cited by 3 | Viewed by 3520 | Correction
Abstract
Preg-robbing is a phenomenon in which minerals retain gold, especially due to the presence of species like carbonaceous matter and silicates in the mineral. This study demonstrates the impact of quicklime, used to adjust the pH of a gold cyanidation solution, on the [...] Read more.
Preg-robbing is a phenomenon in which minerals retain gold, especially due to the presence of species like carbonaceous matter and silicates in the mineral. This study demonstrates the impact of quicklime, used to adjust the pH of a gold cyanidation solution, on the retention of gold contained in pregnant cyanidation solutions and sorption mechanisms. The retention capacity of four quicklime solutions was evaluated using proportions of 200 g of lime in 800 mL of solution and 10 g of lime in 500 mL of solution. The concentrations of the gold cyanide solutions were 10, 15, and 25 ppm. The insoluble lime residue in the acetic acid solution was separated and analyzed by XRD, FTIR, elemental carbon, and Raman spectroscopy techniques. SEM and TOF-SIMS were used to analyze the lime samples after exposure to the gold cyanide solution. The results show that retention was attributable to quicklime due to the effects of its carbon and silicate content, although chemisorption and physisorption mechanisms may also be responsible. Full article
(This article belongs to the Special Issue Selective Separation and Comprehensive Recovery of Valuable Metals)
Show Figures

Figure 1

14 pages, 2632 KB  
Article
Combined Bacterial and Pressure Oxidation for Processing High-Sulfur Refractory Gold Concentrate
by Anna Boduen, Maxim Zalesov, Vitaliy Melamud, Victoria Grigorieva and Aleksandr Bulaev
Processes 2023, 11(11), 3062; https://doi.org/10.3390/pr11113062 - 25 Oct 2023
Cited by 6 | Viewed by 4405
Abstract
Microbially assisted bio-oxidation of sulfide concentrates in stirred-tank reactors (stirred-tank reactor bio-oxidation (STRB)) and acid pressure oxidation (POX) are widely used to pretreat refractory sulfide concentrates and increase gold extraction via cyanidation. Continuous STRB requires a comparatively long residence time; however, in some [...] Read more.
Microbially assisted bio-oxidation of sulfide concentrates in stirred-tank reactors (stirred-tank reactor bio-oxidation (STRB)) and acid pressure oxidation (POX) are widely used to pretreat refractory sulfide concentrates and increase gold extraction via cyanidation. Continuous STRB requires a comparatively long residence time; however, in some cases, it cannot effectively oxidize some sulfide minerals. POX enables oxidation in a short residence time. At the same time, if a processed concentrate contains a large amount of sulfur, it decreases the ratio of the solid mineral phase to liquid (pulp density) during POX and limits its economic attractiveness. In the present work, experiments were performed to investigate the problems associated with both processing methods for refractory sulfide concentrates. The experiments combined both treatments (STRB and POX) based on the example of a pyrite–arsenopyrite gold-bearing concentrate. The gold recovery from the untreated concentrate via cyanidation reached 58%. Continuous STRB for 2, 4, and 6 days oxidized 43, 74, and 79% of the sulfide sulfur (Ss), respectively. The gold recovery rates from the bio-oxidation residues were 68, 82, and 88%, respectively. The pressure oxidation of both the concentrate and STRB residues increased Ss oxidation by 97–99% and gold recovery by 96–97%. For 2 days, STRB decreased the Ss content and increased the possible liquid-to-solid ratio for POX. The combined processes result in a new promising direction because the POX stage allows high gold recovery, whereas combining STRB and POX provides products for further POX in terms of Ss content and increases POX productivity. Full article
(This article belongs to the Special Issue Advances in Microbial Biotechnology and Bioengineering Processes)
Show Figures

Figure 1

20 pages, 5355 KB  
Article
Sensitivity of Gold Lixiviants for Metal Impurities in Leaching of RAM Printed Circuit Boards
by Alexander Birich, Zixi Gao, Dzeneta Vrucak and Bernd Friedrich
Metals 2023, 13(5), 969; https://doi.org/10.3390/met13050969 - 17 May 2023
Cited by 3 | Viewed by 4626
Abstract
The importance of gold recovery from waste printed circuit boards is continuously increasing due to raising gold prices and demand as well as the need for innovative and flexible recycling methods for this complex waste stream. The state-of-the-art recycling process aims at the [...] Read more.
The importance of gold recovery from waste printed circuit boards is continuously increasing due to raising gold prices and demand as well as the need for innovative and flexible recycling methods for this complex waste stream. The state-of-the-art recycling process aims at the pyrometallurgical recovery of noble metals, mainly using a copper collector. Different technical limitations justify the application of a hydrometallurgical process alternative for recovering gold. The direct application of gold lixiviants on comminuted PCBs is hardly possible due to the high concentration of metal impurities. As a solution, most researchers propose hydrometallurgical separation of disturbing base metals prior to gold extraction. For this, different leaching systems with aggressive chemicals can be applied, often leaving residual base metal concentrations behind. Within this study, two different leaching parameter sets were investigated to separate base metals and determine the impact of residual base metals on subsequent gold recovery. The gold lixiviants that were applied for comparison were thiosulfate, thiourea, iodine-iodide, NBS, and cyanide. It was found that thiosulfate and thiourea are less sensitive than other lixiviants to metal impurities. When base metals are separated completely, gold recovery is strongly improved, and cyanide also achieves a good gold recovery. Full article
(This article belongs to the Special Issue Sustainable Gold Production and Recycling)
Show Figures

Figure 1

13 pages, 9462 KB  
Article
Removal of Cyanide in Gold Cyanide Residues through Persulfate-Advanced Oxidation Process
by Wenwen Han, Hongying Yang and Linlin Tong
Minerals 2023, 13(5), 613; https://doi.org/10.3390/min13050613 - 28 Apr 2023
Cited by 8 | Viewed by 3635
Abstract
The toxic cyanides in gold cyanide residues produced in the cyanidation process of gold extraction threaten environmental safety and inhibit the recovery of valuable metals. In this study, the removal of cyanide through the persulfate-advanced oxidation process was investigated, and heat activation and [...] Read more.
The toxic cyanides in gold cyanide residues produced in the cyanidation process of gold extraction threaten environmental safety and inhibit the recovery of valuable metals. In this study, the removal of cyanide through the persulfate-advanced oxidation process was investigated, and heat activation and ultrasonic activation were tested for cyanide removal. The results showed that cyanide in cyanide residue could be removed by 2.0 wt.% potassium persulfate at pH 10.0 after 60 min reaction with a removal efficiency of 53.47%. The removal efficiency increased to 62.18% at T = 60 °C for heat activation and 74.76% with an ultrasonic power of 100% for ultrasonic activation. The cyanide content in the toxic leaching solution of the residue after the ultrasonic-activated persulfate-advanced oxidation process (3.84 mg/L) reached the national standard of China. Two kinds of free radical scavengers, tert-butanol and methanol, were used to investigate the generation of free radicals. The results showed that both SO4 and HO were produced and accelerated the oxidation of cyanide, and HO played a major role under alkaline conditions. According to XPS analysis, the oxidation of ultrasonic-activated persulfate focused on cyanide removal rather than pyrite in cyanide residue. More cyanides were transferred from the cyanide residue to the liquid phase, leading to the high efficiency of ultrasonic activation. The ultrasonic-activated persulfate-advanced oxidation process has potential application prospects for the treatment of gold cyanide residues. Full article
(This article belongs to the Section Mineral Processing and Extractive Metallurgy)
Show Figures

Figure 1

21 pages, 4647 KB  
Article
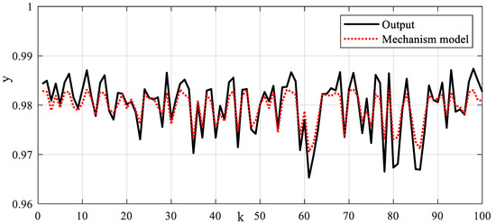
Intelligent Hybrid Modeling of Complex Leaching System Based on LSTM Neural Network
by Shijian Dong, Yuzhu Zhang and Xingxing Zhou
Systems 2023, 11(2), 78; https://doi.org/10.3390/systems11020078 - 2 Feb 2023
Cited by 7 | Viewed by 3608
Abstract
In order to improve the leaching efficiency of gold ore and reduce the environmental treatment cost of residual sodium cyanide, continuous stirred tank reactors are often connected in a cascade manner. A gold leaching system is a multiphase chemical reaction system, and its [...] Read more.
In order to improve the leaching efficiency of gold ore and reduce the environmental treatment cost of residual sodium cyanide, continuous stirred tank reactors are often connected in a cascade manner. A gold leaching system is a multiphase chemical reaction system, and its kinetic reaction mechanism is complex and affected by random factors. Using intelligent modeling technology to establish a hybrid prediction model of the leaching system, the dynamic performance of the process can be easily analyzed. According to the reaction principle and the theory of substance conservation, a mechanism model is established to reflect the main dynamic performance of the leaching system. In order to improve the global convergence of the optimization target, a particle swarm optimization (PSO) algorithm based on simulated annealing is used to optimize the adjustment parameters in the kinetic reaction velocity model. The multilayer long short-term memory (LSTM) neural network approach is used to compensate for the prediction errors caused by the unmodeled dynamics, and a hybrid model is established. The hybrid prediction model can accurately predict the leaching rate, which provides a reliable basis for guiding production, and also provides a model basis for process optimization, controller design, and operation monitoring. Finally, the superiority and practicability of the hybrid model are verified by a practical leaching industrial system test. The prediction model of key variables in the leaching process is established for the first time using the latest time series prediction technology and intelligent optimization technology. The research results of this paper can provide a good reference and guidance for other research on complex system hybrid modeling. Full article
(This article belongs to the Section Systems Engineering)
Show Figures

Figure 1

13 pages, 2203 KB  
Article
Deep Insight on the Occurrence Feature of Iron Minerals in a Cyanide Leaching Residue and Its Effective Recovery with Magnetic Separation
by Yaxiong Jiang, Luzheng Chen, Shenghong Duan, Qifang Gao, Fan Yi and Yongjun Xian
Minerals 2022, 12(5), 524; https://doi.org/10.3390/min12050524 - 22 Apr 2022
Cited by 4 | Viewed by 2382
Abstract
The occurrence features of ultrafine iron minerals in a cyanide leaching residue produced from a superlarge gold mining company in Yunnan Province were determined with chemical composition analysis, iron phase analysis, and mineral liberation analysis (MLA). The results show that the residue contains [...] Read more.
The occurrence features of ultrafine iron minerals in a cyanide leaching residue produced from a superlarge gold mining company in Yunnan Province were determined with chemical composition analysis, iron phase analysis, and mineral liberation analysis (MLA). The results show that the residue contains 26.74% iron, mainly occurring in the form of magnetite (26.33%) and limonite (69.41%), in which 67.40% magnetite and 73.00% limonite particles are fully liberated with particle sizes ranging from 9.6 µm to 75.0 µm. The rest are adjacent and wrapped intergrowths. Low-intensity magnetic separation and pulsating high-gradient magnetic separation were, respectively, proposed to recover magnetite and limonite from the residue, and under the optimized conditions, a high-grade magnetite concentrate assaying 64.05% Fe with 85.59% magnetite recovery and a qualified limonite concentrate assaying 50.94% Fe with 54.33% limonite recovery were, respectively, produced. The iron recovery for −30 µm fraction in the magnetite and limonite concentrates reached as high as 51.46%. It was found that the iron recovery for −30µm ultrafine fraction is lower than those of coarser fractions, as a result of the relatively enhanced hydrodynamic drag acting onto the particles, compared with the magnetic force. Entrainment occurs between the ultrafine iron minerals and gangues, thereby reducing the iron grade for the ultrafine fraction. This research outcome would provide a valuable reference for the economic and effective utilization of iron resources from such residues. Full article
(This article belongs to the Special Issue High Gradient Magnetic Separation)
Show Figures

Figure 1

18 pages, 2248 KB  
Article
Mineralogical Characterization and Acid Pretreatment of a Gold Calcine Leach Residue
by Godfrey Tinashe Bare, Jean Jacques Kalombo Mbayo, Sehliselo Ndlovu, Alan Shemi and Liberty Chipise
Minerals 2022, 12(1), 10; https://doi.org/10.3390/min12010010 - 23 Dec 2021
Cited by 8 | Viewed by 5095
Abstract
Miners around Zimbabwe used to supply gold concentrates from sulphide flotation to the Kwekwe Roasting Plant (Zimbabwe) for toll treatment. The concentrates were roasted in Edward’s roasters and the calcine product was leached by cyanidation. Due to inefficient roasting, overall gold recoveries of [...] Read more.
Miners around Zimbabwe used to supply gold concentrates from sulphide flotation to the Kwekwe Roasting Plant (Zimbabwe) for toll treatment. The concentrates were roasted in Edward’s roasters and the calcine product was leached by cyanidation. Due to inefficient roasting, overall gold recoveries of 75–80% left behind a rich calcine leach residue at the Kwekwe Roasting Plant. The characterization performed to establish a potential process route involved several techniques, such as X-ray diffraction (XRD), scanning electron microscopy (SEM), fire assaying and inductively coupled plasma (ICP). Assays conducted on samples from the 350,000 tons tailings dam residue, created over the operational years, gave an average Au grade of 8.58 g/t and 12.54 g/t for Ag. The base metals assayed—0.11% Cu, 0.10% Pb, 0.17% Zn and 26.05% Fe. SiO2 (36.1%), Fe2O3 (36.9%), Mg3Si4O10 (OH)2 (8.9%), NaAlSi3O8 (6.9%), and Fe3O4 (6.4%)—were the major mineral phases in the cyanide leach residue. SEM gold scans on 24 polished sections showed only 2 discrete gold particles of less than 5 µm, with one partially liberated and associated with quartz, while the other was fully liberated. Therefore, the particulate gold in the calcine leach residue was negligible. It was deduced from the analysis after ultrafine milling (P80 < 5 µm) followed by cyanidation that 68.53% of the gold was sub-microscopic. Direct cyanidation using bottle roll resulted in only 2.33% of the total gold being leachable, indicating that the calcine leach residue was highly refractory. Diagnostic leaching by sequential use of acids in order of their strength resulted in HCl leachable phases (CaCO3, CaMg(CO3)2, PbS, Fe1-XS, and Fe2O3) freeing 4.2% of the total Au during subsequent cyanidation leach. H2SO4 leachable phases (Cu–Zn sulphides, labile FeS2) released an additional 26.57% during cyanidation, whereas HNO3 leachable phases (FeS2, FeAsS) released a further 20.98% of Au. After acid treatment and subsequent cyanidation, hot caustic leach of the residue followed by carbon in pulp resulted 4.43% of the total gold being eluted. Therefore, 4.43% of the total gold was surface bound. From the analysis after diagnostic acid leaching, it was deduced that a total of 54.08% of the gold was in the acid-leachable phase. Due to cost and environmental considerations, H2SO4 was selected for the evaluation of acid digestion as a pretreatment stage followed by cyanidation. Increasing the H2SO4 strength for the pretreatment of the calcine leach residue increased gold recoveries during cyanidation. Full article
(This article belongs to the Special Issue Hydrometallurgy in Gold Extraction)
Show Figures

Figure 1

15 pages, 3632 KB  
Article
Comparative Study on Refractory Gold Concentrate Kinetics and Mechanisms by Pilot Scale Batch and Continuous Bio-Oxidation
by Zhong-Sheng Huang and Tian-Zu Yang
Minerals 2021, 11(12), 1343; https://doi.org/10.3390/min11121343 - 29 Nov 2021
Cited by 7 | Viewed by 5108
Abstract
Most studies conducted have focused on the pulp density, Fe3+ concentration and sulfuric acid concentration, etc., of bio-oxidation, and few have reported on the influence of different bio-oxidation methods on kinetics. In this study, a comparative investigation on refractory gold concentrate by [...] Read more.
Most studies conducted have focused on the pulp density, Fe3+ concentration and sulfuric acid concentration, etc., of bio-oxidation, and few have reported on the influence of different bio-oxidation methods on kinetics. In this study, a comparative investigation on refractory gold concentrate by batch and continuous bio-oxidation was conducted, with the purpose of revealing the kinetics influence. The results showed that improving the removal rates of the gold-bearing pyrite (FeS2) and arsenopyrite (FeAsS) yielded the best results for increasing gold recovery. The removal rates of S, Fe and relative gold recovery linearly increased when compared to the second-order equation increase of the As removal rate in both batch and continuous bio-oxidation processes. The removal kinetics of S and Fe by continuous bio-oxidation was 12.02% and 12.17% per 24 h day, approximately 86.64% and 51.18% higher than batch bio-oxidation, respectively. The higher removal kinetics of continuous bio-oxidation resulted from a stepwise increase in microbe growth, a larger population and higher dissolved Fe3+ and H2SO4 concentration compared to a linear increase by batch bio-oxidation. The cyanidation gold recovery was as high as 94.71% after seven days of continuous bio-oxidation, with the gold concentrate sulfur removal rates of 83.83%; similar results will be achieved after 13 days by batch bio-oxidation. The 16sRNA sequencing showed seven more microbe cultures in the initial residue than Acid Mine Drainage (AMD) at genus level. The quantitative real-time Polymerase Chain Reaction (PCR) test showed the four main functional average microbe populations of Acidithiobacillus, Leptospirillum, Ferroplasma and Sulfobacillus in continuous bio-oxidation residue as 1.08 × 103 higher than in solution. The multi-microbes used in this study have higher bio-oxidation activity and performance in a highly acidic environment since some archaea co-exist and co-contribute. Full article
(This article belongs to the Special Issue Mineral Processing and Extractive Metallurgy of Sulfide Ores)
Show Figures

Figure 1

20 pages, 3836 KB  
Article
Effect of Initial Cell Concentration on Bio-Oxidation of Pyrite before Gold Cyanidation
by Ka Yu Cheng, Caroline C. Rubina Acuña, Naomi J. Boxall, Jian Li, David Collinson, Christina Morris, Chris A. du Plessis, Natalia Streltsova and Anna H. Kaksonen
Minerals 2021, 11(8), 834; https://doi.org/10.3390/min11080834 - 31 Jul 2021
Cited by 7 | Viewed by 3358
Abstract
Bio-oxidation of refractory sulfidic gold minerals has been applied at the commercial scale as a pre-treatment to improve gold yields and reduce chemical consumption during gold cyanidation. In this study, the effect of initial cell concentration on the oxidation of pyritic gold ore [...] Read more.
Bio-oxidation of refractory sulfidic gold minerals has been applied at the commercial scale as a pre-treatment to improve gold yields and reduce chemical consumption during gold cyanidation. In this study, the effect of initial cell concentration on the oxidation of pyritic gold ore was evaluated with four aerated bioreactors at 30 °C with 10% pulp density and pH maintained at 1.4 with NaOH. Results of NaOH consumption and changes in soluble Fe and S concentrations indicated that increasing the initial cell concentration from 2.3 × 107 to 2.3 × 1010 cells mL−1 enhanced pyrite oxidation during the first week. However, by day 18 the reactor with the lowest initial cell concentration showed profound performance enhancement based on soluble Fe and S concentrations, sulfide-S and pyrite contents in the residues, and subsequent gold leaching of the bio-oxidation residues by cyanidation. Overall, the results showed that the cell concentration was clearly beneficial during the initial stages of oxidation (first 7–8 days). Full article
(This article belongs to the Special Issue Bio-Metallurgical Processes and Sustainable Metal Recovery)
Show Figures

Figure 1

17 pages, 4163 KB  
Article
Simulation-Based Analysis of Hydrometallurgical Processes. Case Study: Small-Scale Gold Mining in Ecuador
by Santiago D. Salas, Yris González, Pamela Cango, Jean Carlos Gómez, Ronald Koepke and Elizabeth Peña-Carpio
Minerals 2021, 11(5), 534; https://doi.org/10.3390/min11050534 - 19 May 2021
Cited by 5 | Viewed by 6353
Abstract
In this work, two hydrometallurgical processes for gold recovery are explored for a small-scale gold mining case study located at Ponce Enriquez, Azuay, Ecuador. The hydrometallurgical systems consider the use of sodium cyanide and sodium thiosulfate as leaching agents, with and without the [...] Read more.
In this work, two hydrometallurgical processes for gold recovery are explored for a small-scale gold mining case study located at Ponce Enriquez, Azuay, Ecuador. The hydrometallurgical systems consider the use of sodium cyanide and sodium thiosulfate as leaching agents, with and without the incorporation of a subsystem for residual mercury removal. The proposed processes are modelled using the commercial simulator PRO/II interconnected with a Python scientific computing environment for performing stochastic simulations. Monte Carlo simulations, in which the conversion of the main units and the prices of gold vary following a random uniform distribution, permit observing the effects of these uncertainties on key recovery and economic indicators. The results facilitate the correlation between the inputs and outputs of interest as well as the visualization of the outputs variability for an adequate assessment of the systems under study by following a technical and social responsibility approach. Full article
(This article belongs to the Special Issue Hydrometallurgy in Gold Extraction)
Show Figures

Figure 1

16 pages, 3454 KB  
Article
Green Treatment of Cyanide Tailings Using a “Filter Press BackWash–Chemical Precipitation–Gaseous Membrane Absorption” Method
by Jingmin Yan, Yanhua Wang, Yubo Tu, Peiwei Han, Xiang Liu and Shufeng Ye
Appl. Sci. 2021, 11(5), 2091; https://doi.org/10.3390/app11052091 - 26 Feb 2021
Cited by 8 | Viewed by 3283
Abstract
Based on a “filter press backwash–chemical precipitation–gaseous membrane absorption” process, treatment of harmless cyanide tailings was conducted using cyanide tailings from a gold smelting enterprises (Yunnan Province, China) as the research object. The effects of air-drying time, backwash water parameters, initial pH of [...] Read more.
Based on a “filter press backwash–chemical precipitation–gaseous membrane absorption” process, treatment of harmless cyanide tailings was conducted using cyanide tailings from a gold smelting enterprises (Yunnan Province, China) as the research object. The effects of air-drying time, backwash water parameters, initial pH of acidification, NaHS dosage, cyanide-containing water flow rate, and gaseous membrane stages on the process were investigated. Chemical composition, X-ray diffraction, and X-ray photoelectron spectroscopy analyses of the copper products were carried out. Results showed that the copper content in the copper product was 54.56%, and the chemical composition was mainly CuSCN, CuS, Cu2S, and CaSO4. Five cycles of experiments were carried out under optimal conditions; the results showed that the process can make the treated cyanide tailings meet the requirements of the technical specification for pollution control of cyanide leaching residue in the gold industry (TSPC) standard for storage in a tailings pond and a have certain stability. The average recovery rate of copper and total cyanide in elution water was 97.8% and 99.89%, respectively, and the average removal rate of thiocyanate was 94.09%. Full article
(This article belongs to the Section Chemical and Molecular Sciences)
Show Figures

Figure 1

Back to TopTop