Sign in to use this feature.

Years

Between: -

Subjects

remove_circle_outline
remove_circle_outline
remove_circle_outline
remove_circle_outline
remove_circle_outline

Journals

Article Types

Countries / Regions

Search Results (35)

Search Parameters:
Keywords = glycosyltransferase inhibitors

Order results
Result details
Results per page
Select all
Export citation of selected articles as:
29 pages, 1256 KB  
Review
Hans Paulsen: Contributions to the Investigations of Glycoprotein Biosynthesis
by Inka Brockhausen
Molecules 2025, 30(18), 3735; https://doi.org/10.3390/molecules30183735 - 14 Sep 2025
Cited by 1 | Viewed by 1022
Abstract
Hans Paulsen was one of the first scientists who believed that chemistry should be applied to biology and medicine. His interest in natural products and their roles solidified in the 1970s. He passed on his knowledge to hundreds of students and coworkers and [...] Read more.
Hans Paulsen was one of the first scientists who believed that chemistry should be applied to biology and medicine. His interest in natural products and their roles solidified in the 1970s. He passed on his knowledge to hundreds of students and coworkers and advanced science with many national and international collaborators. No matter where he was, at home or travelling, he was always curious and keen to learn, from chemistry to enzymes, their roles in diseases, and the possible applications of synthetic compounds. His creative chemistry and synthesis of novel compounds made essential contributions to elucidating the mechanisms and pathways of glycoprotein biosynthesis. This review describes the biosynthetic pathways of the O- and N-glycans of glycoproteins and studies of novel substrates and inhibitors developed by Hans Paulsen’s group. Full article
Show Figures

Graphical abstract

22 pages, 5416 KB  
Article
Chikungunya Replication and Infection Is Dependent upon and Alters Cellular Hexosylceramide Levels in Vero Cells
by Joseph Thomas Noble, Kingsley Bimpeh, Michael Anthony Pisciotta, Judith Mary Reyes Ballista, Kelly Marie Hines and Melinda Ann Brindley
Viruses 2025, 17(4), 509; https://doi.org/10.3390/v17040509 - 31 Mar 2025
Cited by 1 | Viewed by 1665
Abstract
Chikungunya virus (CHIKV), a mosquito-borne alphavirus, causes significant global morbidity, including fever, rash, and persistent arthralgia. Utilizing untargeted lipidomics, we investigated how CHIKV infection alters host cell lipid metabolism in Vero cells. CHIKV infection induced marked catabolism of hexosylceramides, reducing their levels while [...] Read more.
Chikungunya virus (CHIKV), a mosquito-borne alphavirus, causes significant global morbidity, including fever, rash, and persistent arthralgia. Utilizing untargeted lipidomics, we investigated how CHIKV infection alters host cell lipid metabolism in Vero cells. CHIKV infection induced marked catabolism of hexosylceramides, reducing their levels while increasing ceramide byproducts. Functional studies revealed a reliance on fatty acid synthesis, β-oxidation, and glycosphingolipid biosynthesis. Notably, inhibition of uridine diphosphate glycosyltransferase 8 (UGT8), essential for galactosylceramide production, significantly impaired CHIKV replication and entry in Vero cells. Sensitivity of CHIKV to UGT8 inhibition was reproduced in a disease-relevant cell line, mouse hepatocytes (Hepa1-6). CHIKV was also sensitive to evacetrapib, a cholesterol ester transfer protein (CETP) inhibitor, though the mechanism of inhibition appeared independent of CETP itself, suggesting an off-target effect. These findings highlight specific lipid pathways, particularly glycosphingolipid metabolism, as critical for CHIKV replication and further refine our understanding of how CHIKV exploits host lipid networks. This study provides new insights into CHIKV biology and suggests that targeted investigation of host lipid pathways may inform future therapeutic strategies. Full article
(This article belongs to the Section General Virology)
Show Figures

Figure 1

21 pages, 14536 KB  
Article
Characterization of a Topramezone-Resistant Rice Mutant TZR1: Insights into GST-Mediated Detoxification and Antioxidant Responses
by Shiyuan Hu, Kai Luo, Tao Tang, Guolan Ma, Yajun Peng, Yuzhu Zhang, Yang Liu, Lang Pan and Sifu Li
Plants 2025, 14(3), 425; https://doi.org/10.3390/plants14030425 - 1 Feb 2025
Cited by 1 | Viewed by 1277
Abstract
Mutagenesis breeding, combined with the application of corresponding herbicides to develop herbicide-resistant rice germplasm, provides great promise for the management of weeds and weedy rice. In this study, a topramezone-resistant rice mutant, TZR1, was developed from the indica rice line Chuangyu 9H (CY9H) [...] Read more.
Mutagenesis breeding, combined with the application of corresponding herbicides to develop herbicide-resistant rice germplasm, provides great promise for the management of weeds and weedy rice. In this study, a topramezone-resistant rice mutant, TZR1, was developed from the indica rice line Chuangyu 9H (CY9H) through radiation mutagenesis and topramezone selection. Dose–response curves revealed that the resistance index of TZR1 to topramezone was 1.94-fold compared to that of CY9H. The resistance mechanism of TZR1 was not due to target-site resistance. This resistance could be reversed by a specific inhibitor of glutathione S-transferase (GST). The activity of antioxidant enzymes was analyzed. SNPs and Indels were detected using whole-genome resequencing; differentially expressed genes were identified through RNA sequencing. Then, they underwent Gene Ontology and Kyoto Encyclopedia of Genes and Genomes enrichment analyses. Key candidate genes associated with topramezone resistance were validated via a real-time quantitative PCR assay. Five GST genes, two UDP-glycosyltransferase genes, and three ATP-binding cassette transporter genes were identified as potential contributors to topramezone detoxification in TZR1. Overall, these findings suggest that GST enzymes possibly play an important role in TZR1 resistance to topramezone. This study will provide valuable information for the scientific application of 4-hydroxyphenylpyruvate dioxygenase inhibitors in paddy fields in future. Full article
(This article belongs to the Special Issue Physiological and Molecular Responses for Stress Tolerance in Rice)
Show Figures

Figure 1

15 pages, 3898 KB  
Article
First Clarification of the Mechanism of Action of the Apple Glycosyltransferase MdUGT91AJ2 Involved in the Detoxification Metabolism of the Triketone Herbicide Sulcotrione
by Aijuan Zhao, Xiao Teng, Yingxin Ma, Lijun Mu, Shibo Han, Shumin Wang, Kang Lei, Lusha Ji and Pan Li
Plants 2024, 13(13), 1796; https://doi.org/10.3390/plants13131796 - 28 Jun 2024
Cited by 3 | Viewed by 1739
Abstract
Sulcotrione is a member of triketone herbicides, a class of HPPD (4-hydroxyphenylpyruvate dioxygenase) inhibitors with broad-spectrum herbicidal activity. Modifications of glycosylation mediated by glycosyltransferases (GT) are involved in plant detoxification. In this study, we analyzed chip data published online and found that eight [...] Read more.
Sulcotrione is a member of triketone herbicides, a class of HPPD (4-hydroxyphenylpyruvate dioxygenase) inhibitors with broad-spectrum herbicidal activity. Modifications of glycosylation mediated by glycosyltransferases (GT) are involved in plant detoxification. In this study, we analyzed chip data published online and found that eight glycosyltransferases from group A of the apple glycosyltransferase family 1 may be involved in the metabolic mechanism of detoxification of triketone herbicides. To verify this prediction, we induced apple seedlings with six types of triketone herbicides, and then detected the expression levels of eight glycosyltransferase genes through real-time PCR. We found that triketone herbicides induced up-regulation of eight glycosyltransferase genes to varying degrees, with MdUGT91AJ2 being the most significantly up-regulated by sulcotrione-induced glycosyltransferase gene expression. Then, through in vitro enzymatic reactions and HPLC identification of glycoside substrates, it was found that the glycosyltransferase MdUGT91AJ2 had the highest specific enzyme activity against the triketone herbicide sulcotrione. Furthermore, the in vivo mechanism of the glycosyltransferase MdUGT91AJ2 in the detoxification metabolism of sulcotrione was further validated by overexpressing the strain in the plant. HPLC analysis showed that the content of sulcotrione glycosides in the overexpressing strain of MdUGT91AJ2 was significantly higher than that in the wild type. This result indicated that the apple glycosyltransferase MdUGT91AJ2 can still glycosylate and modify sulfotrione in plants, and participate in its detoxification metabolism. In summary, this study identified for the first time a novel apple glycosyltransferase MdUGT91AJ2 and elucidated its mechanism of action in the detoxification and metabolism of the triketone herbicide sulfotriene. Full article
(This article belongs to the Special Issue Plant Chemical Ecology)
Show Figures

Figure 1

15 pages, 2518 KB  
Article
Metabolism-Based Herbicide Resistance to Mesosulfuron-methyl and Identification of Candidate Genes in Bromus japonicus
by Qi Li, Hengzhi Wang, Jinping Yu, Wei Zhang, Wenlei Guo and Yixue Liu
Plants 2024, 13(13), 1751; https://doi.org/10.3390/plants13131751 - 25 Jun 2024
Cited by 4 | Viewed by 1972
Abstract
The evolved resistance of Bromus japonicus Houtt. to ALS-inhibiting herbicides is well established. Previous studies have primarily focused on target-site resistance; however, non-target-site resistance has not been well characterized. This investigation demonstrated that ALS gene sequencing did not detect any previously known resistance [...] Read more.
The evolved resistance of Bromus japonicus Houtt. to ALS-inhibiting herbicides is well established. Previous studies have primarily focused on target-site resistance; however, non-target-site resistance has not been well characterized. This investigation demonstrated that ALS gene sequencing did not detect any previously known resistance mutations in a mesosulfuron-methyl-resistant (MR) population, and notably, treatment with the P450 monooxygenase (P450) inhibitor malathion markedly heightened susceptibility to mesosulfuron-methyl. Utilizing UPLC-MS/MS analysis confirmed elevated mesosulfuron-methyl metabolism in MR plants. The integration of Isoform Sequencing (Iso-Seq) and RNA Sequencing (RNA-Seq) facilitated the identification of candidate genes associated with non-target sites in a subpopulation with two generations of herbicide selection. Through qRT-PCR analysis, 21 differentially expressed genes were characterized, and among these, 10 genes (comprising three P450s, two glutathione S-transferases, one glycosyltransferase, two ATP-binding cassette transporters, one oxidase, and one hydrolase) exhibited constitutive upregulation in resistant plants. Our findings substantiated that increased herbicide metabolism is a driving force behind mesosulfuron-methyl resistance in this B. japonicus population. Full article
(This article belongs to the Special Issue Mechanisms of Herbicide Resistance in Weeds)
Show Figures

Figure 1

14 pages, 9632 KB  
Article
First Clarification of the Involvement of Glycosyltransferase MdUGT73CG22 in the Detoxification Metabolism of Nicosulfuron in Apple
by Yuefeng Zhang, Aijuan Zhao, Lijun Mu, Xiao Teng, Yingxin Ma, Ru Li, Kang Lei, Lusha Ji, Xuekun Wang and Pan Li
Plants 2024, 13(9), 1171; https://doi.org/10.3390/plants13091171 - 23 Apr 2024
Cited by 7 | Viewed by 1904
Abstract
Nicosulfuron, an acetolactate synthase (ALS) inhibitor herbicide, is a broad-spectrum and highly effective post-emergence herbicide. Glycosyltransferases (GTs) are widely found in organisms and transfer sugar molecules from donors to acceptors to form glycosides or sugar esters, thereby altering the physicochemical properties of the [...] Read more.
Nicosulfuron, an acetolactate synthase (ALS) inhibitor herbicide, is a broad-spectrum and highly effective post-emergence herbicide. Glycosyltransferases (GTs) are widely found in organisms and transfer sugar molecules from donors to acceptors to form glycosides or sugar esters, thereby altering the physicochemical properties of the acceptor molecule, such as participating in detoxification. In this study, nine glycosyltransferases in group D of the apple glycosyltransferase family I were predicted to possibly be involved in the detoxification metabolism of ALS-inhibiting herbicides based on gene chip data published online. In order to confirm this, we analysed whether the expression of the nine glycosyltransferase genes in group D was induced by the previously reported ALS-inhibiting herbicides by real-time PCR (polymerase chain reaction). It was found that the ALS-inhibiting herbicide nicosulfuron significantly increased the expression of the MdUGT73CG22 gene in group D. Further investigation of the mechanism of action revealed that the apple glycosyltransferase MdUGT73CG22 glycosylated and modified nicosulfuron both in vivo and ex vivo to form nicosulfuron glycosides, which were involved in detoxification metabolism. In conclusion, a new glycosyltransferase, MdUGT73CG22, was identified for the first time in this study, which can glycosylate modifications of the ALS-inhibiting herbicide nicosulfuron and may be involved in the detoxification process in plants, which can help to further improve the knowledge of the non-targeted mechanism of herbicides. Full article
(This article belongs to the Special Issue Plant Chemical Ecology)
Show Figures

Figure 1

15 pages, 2185 KB  
Article
High Structural Diversity of Aeruginosins in Bloom-Forming Cyanobacteria of the Genus Planktothrix as a Consequence of Multiple Recombination Events
by Elisabeth Entfellner, Kathrin B. L. Baumann, Christine Edwards and Rainer Kurmayer
Mar. Drugs 2023, 21(12), 638; https://doi.org/10.3390/md21120638 - 13 Dec 2023
Cited by 2 | Viewed by 3171
Abstract
Many compounds produced by cyanobacteria act as serine protease inhibitors, such as the tetrapeptides aeruginosins (Aer), which are found widely distributed. The structural diversity of Aer is intriguingly high. However, the genetic basis of this remains elusive. In this study, we explored the [...] Read more.
Many compounds produced by cyanobacteria act as serine protease inhibitors, such as the tetrapeptides aeruginosins (Aer), which are found widely distributed. The structural diversity of Aer is intriguingly high. However, the genetic basis of this remains elusive. In this study, we explored the genetic basis of Aer synthesis among the filamentous cyanobacteria Planktothrix spp. In total, 124 strains, isolated from diverse freshwater waterbodies, have been compared regarding variability within Aer biosynthesis genes and the consequences for structural diversity. The high structural variability could be explained by various recombination processes affecting Aer synthesis, above all, the acquisition of accessory enzymes involved in post synthesis modification of the Aer peptide (e.g., halogenases, glycosyltransferases, sulfotransferases) as well as a large-range recombination of Aer biosynthesis genes, probably transferred from the bloom-forming cyanobacterium Microcystis. The Aer structural composition differed between evolutionary Planktothrix lineages, adapted to either shallow or deep waterbodies of the temperate climatic zone. Thus, for the first time among bloom-forming cyanobacteria, chemical diversification of a peptide family related to eco-evolutionary diversification has been described. It is concluded that various Aer peptides resulting from the recombination event act in chemical defense, possibly as a replacement for microcystins. Full article
(This article belongs to the Special Issue Bioactive Product from Marine Cyanobacteria)
Show Figures

Graphical abstract

22 pages, 7910 KB  
Article
Identification of Regulatory Molecular “Hot Spots” for LH/PLOD Collagen Glycosyltransferase Activity
by Daiana Mattoteia, Antonella Chiapparino, Marco Fumagalli, Matteo De Marco, Francesca De Giorgi, Lisa Negro, Alberta Pinnola, Silvia Faravelli, Tony Roscioli, Luigi Scietti and Federico Forneris
Int. J. Mol. Sci. 2023, 24(13), 11213; https://doi.org/10.3390/ijms241311213 - 7 Jul 2023
Cited by 9 | Viewed by 4094
Abstract
Hydroxylysine glycosylations are post-translational modifications (PTMs) essential for the maturation and homeostasis of fibrillar and non-fibrillar collagen molecules. The multifunctional collagen lysyl hydroxylase 3 (LH3/PLOD3) and the collagen galactosyltransferase GLT25D1 are the human enzymes that have been identified as being responsible for the [...] Read more.
Hydroxylysine glycosylations are post-translational modifications (PTMs) essential for the maturation and homeostasis of fibrillar and non-fibrillar collagen molecules. The multifunctional collagen lysyl hydroxylase 3 (LH3/PLOD3) and the collagen galactosyltransferase GLT25D1 are the human enzymes that have been identified as being responsible for the glycosylation of collagen lysines, although a precise description of the contribution of each enzyme to these essential PTMs has not yet been provided in the literature. LH3/PLOD3 is thought to be capable of performing two chemically distinct collagen glycosyltransferase reactions using the same catalytic site: an inverting beta-1,O-galactosylation of hydroxylysines (Gal-T) and a retaining alpha-1,2-glucosylation of galactosyl hydroxylysines (Glc-T). In this work, we have combined indirect luminescence-based assays with direct mass spectrometry-based assays and molecular structure studies to demonstrate that LH3/PLOD3 only has Glc-T activity and that GLT25D1 only has Gal-T activity. Structure-guided mutagenesis confirmed that the Glc-T activity is defined by key residues in the first-shell environment of the glycosyltransferase catalytic site as well as by long-range contributions from residues within the same glycosyltransferase (GT) domain. By solving the molecular structures and characterizing the interactions and solving the molecular structures of human LH3/PLOD3 in complex with different UDP-sugar analogs, we show how these studies could provide insights for LH3/PLOD3 glycosyltransferase inhibitor development. Collectively, our data provide new tools for the direct investigation of collagen hydroxylysine PTMs and a comprehensive overview of the complex network of shapes, charges, and interactions that enable LH3/PLOD3 glycosyltransferase activities, expanding the molecular framework and facilitating an improved understanding and manipulation of glycosyltransferase functions in biomedical applications. Full article
(This article belongs to the Special Issue Recent Advances in Collagen Proteins)
Show Figures

Figure 1

16 pages, 5612 KB  
Article
A Non-Canonical Role for the Glycosyltransferase Enzyme UGT2B17 as a Novel Constituent of the B Cell Receptor Signalosome
by Antoine Wagner, Michèle Rouleau, Lyne Villeneuve, Trang Le, Cheryl Peltier, Éric P. Allain, Caroline Beaudoin, Sophie Tremblay, Fréderic Courtier, Flora Nguyen Van Long, Isabelle Laverdière, Éric Lévesque, Versha Banerji, Katrina Vanura and Chantal Guillemette
Cells 2023, 12(9), 1295; https://doi.org/10.3390/cells12091295 - 2 May 2023
Cited by 5 | Viewed by 3080
Abstract
In chronic lymphocytic leukemia (CLL), an elevated glycosyltransferase UGT2B17 expression (UGT2B17HI) identifies a subgroup of patients with shorter survival and poor drug response. We uncovered a mechanism, possibly independent of its enzymatic function, characterized by an enhanced expression and signaling of [...] Read more.
In chronic lymphocytic leukemia (CLL), an elevated glycosyltransferase UGT2B17 expression (UGT2B17HI) identifies a subgroup of patients with shorter survival and poor drug response. We uncovered a mechanism, possibly independent of its enzymatic function, characterized by an enhanced expression and signaling of the proximal effectors of the pro-survival B cell receptor (BCR) pathway and elevated Bruton tyrosine kinase (BTK) phosphorylation in B-CLL cells from UGT2B17HI patients. A prominent feature of B-CLL cells is the strong correlation of UGT2B17 expression with the adverse marker ZAP70 encoding a tyrosine kinase that promotes B-CLL cell survival. Their combined high expression levels in the treatment of naïve patients further defined a prognostic group with the highest risk of poor survival. In leukemic cells, UGT2B17 knockout and repression of ZAP70 reduced proliferation, suggesting that the function of UGT2B17 might involve ZAP70. Mechanistically, UGT2B17 interacted with several kinases of the BCR pathway, including ZAP70, SYK, and BTK, revealing a potential therapeutic vulnerability. The dual SYK and JAK/STAT6 inhibitor cerdulatinib most effectively compromised the proliferative advantage conferred by UGT2B17 compared to the selective BTK inhibitor ibrutinib. Findings point to an oncogenic role for UGT2B17 as a novel constituent of BCR signalosome also connected with microenvironmental signaling. Full article
(This article belongs to the Special Issue Signaling Pathways and Personalized Therapy in Cancer)
Show Figures

Graphical abstract

17 pages, 1971 KB  
Review
UDP-Glycosyltransferases in Edible Fungi: Function, Structure, and Catalytic Mechanism
by Yumeng Yang, Yingying Liang, Fengjie Cui, Yongli Wang, Lei Sun, Xinyi Zan and Wenjing Sun
Fermentation 2023, 9(2), 164; https://doi.org/10.3390/fermentation9020164 - 10 Feb 2023
Cited by 20 | Viewed by 7239
Abstract
UDP-glycosyltransferases (UGTs) are the most studied glycosyltransferases, and belong to large GT1 family performing the key roles in antibiotic synthesis, the development of bacterial glycosyltransferase inhibitors, and in animal inflammation. They transfer the glycosyl groups from nucleotide UDP-sugars (UDP-glucose, UDP-galactose, UDP-xylose, and UDP-rhamnose) [...] Read more.
UDP-glycosyltransferases (UGTs) are the most studied glycosyltransferases, and belong to large GT1 family performing the key roles in antibiotic synthesis, the development of bacterial glycosyltransferase inhibitors, and in animal inflammation. They transfer the glycosyl groups from nucleotide UDP-sugars (UDP-glucose, UDP-galactose, UDP-xylose, and UDP-rhamnose) to the acceptors including saccharides, proteins, lipids, and secondary metabolites. The present review summarized the recent of UDP-glycosyltransferases, including their structures, functions, and catalytic mechanism, especially in edible fungi. The future perspectives and new challenges were also summarized to understand of their structure–function relationships in the future. The outputs in this field could provide a reference to recognize function, structure, and catalytic mechanism of UDP-glycosyltransferases for understanding the biosynthesis pathways of secondary metabolites, such as hydrocarbons, monoterpenes, sesquiterpene, and polysaccharides in edible fungi. Full article
(This article belongs to the Special Issue Bioactive Products from Edible and Medicinal Fungi by Fermentation)
Show Figures

Figure 1

13 pages, 2245 KB  
Article
The Light-Controlled Release of 2-fluoro-l-fucose, an Inhibitor of the Root Cell Elongation, from a nitrobenzyl-caged Derivative
by Mathieu Carlier, Thomas Poisson, Jean-Claude Mollet, Patrice Lerouge, Cyrille Sabot and Arnaud Lehner
Int. J. Mol. Sci. 2023, 24(3), 2533; https://doi.org/10.3390/ijms24032533 - 28 Jan 2023
Cited by 2 | Viewed by 3616
Abstract
Glycan metabolic engineering is a powerful tool for studying the glycosylation in living plant cells. The use of modified monosaccharides such as deoxy or fluorine-containing glycosides has been reported as a powerful pharmacological approach for studying the carbohydrate metabolism. 1,3,4-tri-O-acetyl-2-fluoro-l [...] Read more.
Glycan metabolic engineering is a powerful tool for studying the glycosylation in living plant cells. The use of modified monosaccharides such as deoxy or fluorine-containing glycosides has been reported as a powerful pharmacological approach for studying the carbohydrate metabolism. 1,3,4-tri-O-acetyl-2-fluoro-l-fucose (2F-Fuc) is a potent inhibitor of the plant cell elongation. After feeding plant seedlings with 2F-Fuc, this monosaccharide derivative is deacetylated and converted by the endogenous metabolic machinery into the corresponding nucleotide-sugar, which then efficiently inhibits Golgi-localized fucosyltransferases. Among plant cell wall polymers, defects in the fucosylation of the pectic rhamnogalacturonan-II cause a decrease in RG-II dimerization, which in turn induce the arrest of the cell elongation. In order to perform the inhibition of the cell elongation process in a spatio-temporal manner, we synthesized a caged 3,4-di-O-acetyl-1-hydroxy-2-fluoro-l-fucose (1-OH-2F-Fuc) derivative carrying a photolabile ortho-nitrobenzyl alcohol function at the anomeric position: 3,4-di-O-acetyl-1-ortho-nitrobenzyl-2-fluoro-l-fucose (2F-Fuc-NB). The photorelease of the trapped 1-OH-2F-Fuc was performed under a 365 nm LED illumination. We demonstrated that the in planta elimination by photoexcitation of the photolabile group releases free 2F-Fuc in plant cells, which in turn inhibits in a dose-dependent manner and, reversibly, the root cell elongation. Full article
(This article belongs to the Special Issue State-of-the-Art Molecular Plant Sciences in France)
Show Figures

Figure 1

17 pages, 1567 KB  
Review
Antibiofilm Action of Plant Terpenes in Salmonella Strains: Potential Inhibitors of the Synthesis of Extracellular Polymeric Substances
by Julian J. Palomares-Navarro, Ariadna T. Bernal-Mercado, Gustavo A. González-Aguilar, Luis A. Ortega-Ramirez, Miguel A. Martínez-Téllez and Jesús F. Ayala-Zavala
Pathogens 2023, 12(1), 35; https://doi.org/10.3390/pathogens12010035 - 26 Dec 2022
Cited by 21 | Viewed by 4302
Abstract
Salmonella can form biofilms that contribute to its resistance in food processing environments. Biofilms are a dense population of cells that adhere to the surface, creating a matrix composed of extracellular polymeric substances (EPS) consisting mainly of polysaccharides, proteins, and eDNA. Remarkably, the [...] Read more.
Salmonella can form biofilms that contribute to its resistance in food processing environments. Biofilms are a dense population of cells that adhere to the surface, creating a matrix composed of extracellular polymeric substances (EPS) consisting mainly of polysaccharides, proteins, and eDNA. Remarkably, the secreted substances, including cellulose, curli, and colanic acid, act as protective barriers for Salmonella and contribute to its resistance and persistence when exposed to disinfectants. Conventional treatments are mostly ineffective in controlling this problem; therefore, exploring anti-biofilm molecules that minimize and eradicate Salmonella biofilms is required. The evidence indicated that terpenes effectively reduce biofilms and affect their three-dimensional structure due to the decrease in the content of EPS. Specifically, in the case of Salmonella, cellulose is an essential component in their biofilms, and its control could be through the inhibition of glycosyltransferase, the enzyme that synthesizes this polymer. The inhibition of polymeric substances secreted by Salmonella during biofilm development could be considered a target to reduce its resistance to disinfectants, and terpenes can be regarded as inhibitors of this process. However, more studies are needed to evaluate the effectiveness of these compounds against Salmonella enzymes that produce extracellular polymeric substances. Full article
(This article belongs to the Section Bacterial Pathogens)
Show Figures

Figure 1

30 pages, 6804 KB  
Review
Multivalent Pyrrolidine Iminosugars: Synthesis and Biological Relevance
by Yali Wang, Jian Xiao, Aiguo Meng and Chunyan Liu
Molecules 2022, 27(17), 5420; https://doi.org/10.3390/molecules27175420 - 24 Aug 2022
Cited by 8 | Viewed by 3912
Abstract
Recently, the strategy of multivalency has been widely employed to design glycosidase inhibitors, as glycomimetic clusters often induce marked enzyme inhibition relative to monovalent analogs. Polyhydroxylated pyrrolidines, one of the most studied classes of iminosugars, are an attractive moiety due to their potent [...] Read more.
Recently, the strategy of multivalency has been widely employed to design glycosidase inhibitors, as glycomimetic clusters often induce marked enzyme inhibition relative to monovalent analogs. Polyhydroxylated pyrrolidines, one of the most studied classes of iminosugars, are an attractive moiety due to their potent and specific inhibition of glycosidases and glycosyltransferases, which are associated with many crucial biological processes. The development of multivalent pyrrolidine derivatives as glycosidase inhibitors has resulted in several promising compounds that stand out. Herein, we comprehensively summarized the different synthetic approaches to the preparation of multivalent pyrrolidine clusters, from total synthesis of divalent iminosugars to complex architectures bearing twelve pyrrolidine motifs. Enzyme inhibitory properties and multivalent effects of these synthesized iminosugars were further discussed, especially for some less studied therapeutically relevant enzymes. We envision that this comprehensive review will help extend the applications of multivalent pyrrolidine iminosugars in future studies. Full article
(This article belongs to the Special Issue Carbohydrate-Based Drugs Discovery)
Show Figures

Figure 1

15 pages, 1668 KB  
Article
Enzymatic Biosynthesis of Simple Phenolic Glycosides as Potential Anti-Melanogenic Antioxidants
by Hogwuan Jung, JaeWook Oh, Younghae Kwon, Woongshin Kang, Minsuk Seo, Yurin Seol and Je Won Park
Antioxidants 2022, 11(7), 1396; https://doi.org/10.3390/antiox11071396 - 19 Jul 2022
Cited by 3 | Viewed by 3090
Abstract
Simple phenolics (SPs) and their glycosides have recently gained much attention as functional skin-care resources for their anti-melanogenic and antioxidant activities. Enzymatic glycosylation of SP aglycone make it feasible to create SP glycosides with updated bioactive potentials. Herein, a glycosyltransferase (GT)-encoding gene was [...] Read more.
Simple phenolics (SPs) and their glycosides have recently gained much attention as functional skin-care resources for their anti-melanogenic and antioxidant activities. Enzymatic glycosylation of SP aglycone make it feasible to create SP glycosides with updated bioactive potentials. Herein, a glycosyltransferase (GT)-encoding gene was cloned from the fosmid libraries of Streptomyces tenjimariensis ATCC 31603 using GT-specific degenerate PCR followed by in silico analyses. The recombinant StSPGT was able to flexibly catalyze the transfer of two glycosyl moieties towards two SP acceptors, (hydroxyphenyl-2-propanol [HPP2] and hydroxyphenyl-3-propanol [HPP3]), generating stereospecific α-anomeric glycosides as follows: HPP2-O-α-glucoside, HPP2-O-α-2″-deoxyglucoside, HPP3-O-α-glucoside and HPP3-O-α-2″-deoxyglucoside. This enzyme seems not only to prefer UDP-glucose and HPP2 as a favorable glycosyl donor and acceptor, respectively but also differentiates the positional difference of the hydroxyl function as acceptor catalytic sites. Paired in vitro and in vivo antioxidant assays represented SPs and their corresponding glycosides as convincing antioxidants in a time- and concentration-dependent manner by scavenging DPPH radicals and intracellular ROS. Even compared to the conventional agents, HPP2 and glycoside analogs displayed improved tyrosinase inhibitory activity in vitro and still suppressed in vivo melanogenesis. Both HPP2 glycosides are further likely to exert the best inhibitory activity against elastase, eventually highlighting these glycosides with enhanced anti-melanogenic and antioxidant activities as promising anti-wrinkle hits. Full article
Show Figures

Figure 1

23 pages, 5404 KB  
Article
Bisimidazolium Salt Glycosyltransferase Inhibitors Suppress Hepatocellular Carcinoma Progression In Vitro and In Vivo
by Xue Luan, Ming Sun, Xue Zhao, Jingyi Wang, Ye Han and Yin Gao
Pharmaceuticals 2022, 15(6), 716; https://doi.org/10.3390/ph15060716 - 5 Jun 2022
Cited by 3 | Viewed by 3011
Abstract
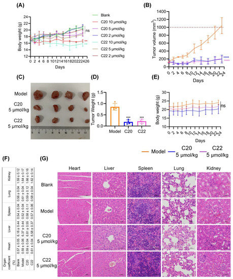
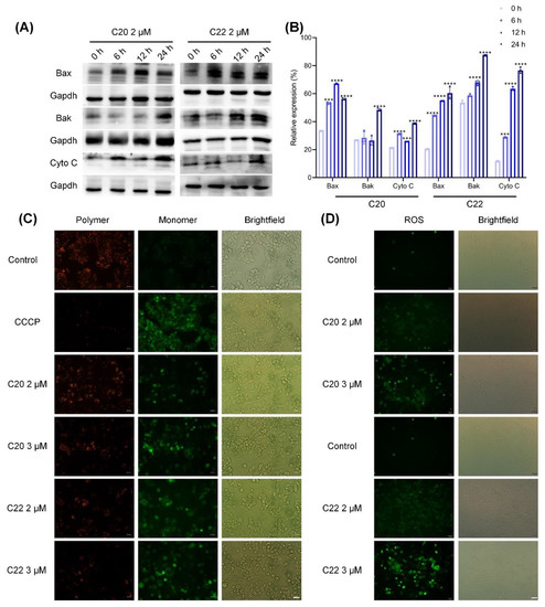
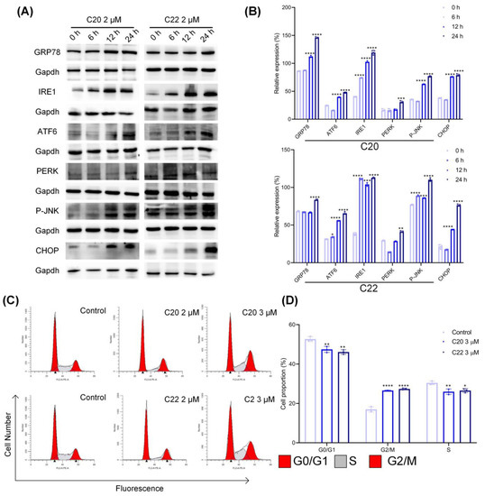
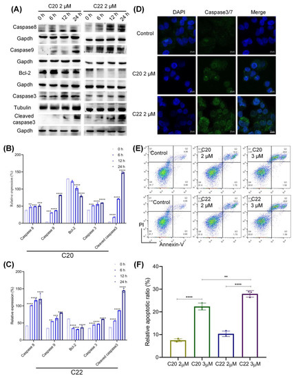
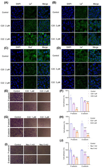
Hepatocellular carcinoma is a leading cause of cancer death, and the disease progression has been related to glycophenotype modifications. Previously synthesized bisimidazolium salts (C20 and C22) have been shown to selectively inhibit the activity of glycosyltransferases in cultured cancer cell homogenates. The current [...] Read more.
Hepatocellular carcinoma is a leading cause of cancer death, and the disease progression has been related to glycophenotype modifications. Previously synthesized bisimidazolium salts (C20 and C22) have been shown to selectively inhibit the activity of glycosyltransferases in cultured cancer cell homogenates. The current study investigated the anticancer effects of C20/C22 and the possible pathways through which these effects are achieved. The therapeutic value of C20/C22 in terms of inhibiting cancer cell proliferation, metastasis, and angiogenesis, as well as inducing apoptosis, were examined with hepatic cancer cell line HepG2 and a xenograft mouse model. C20/C22 treatment downregulated the synthesis of SLex and Ley sugar epitopes and suppressed selectin-mediated cancer cell metastasis. C20/C22 inhibited HepG2 proliferation, induced cell-cycle arrest, increased intracellular ROS level, led to ER stress, and eventually induced apoptosis through the intrinsic pathway. Furthermore, C20/C22 upregulated the expressions of death receptors DR4 and DR5, substantially increasing the sensitivity of HepG2 to TRAIL-triggered apoptosis. In vivo, C20/C22 effectively inhibited tumor growth and angiogenesis in the xenograft mouse model without adverse effects on major organs. In summary, C20 and C22 are new promising anti-hepatic cancer agents with multiple mechanisms in controlling cancer cell growth, metastasis, and apoptosis, and they merit further development into anticancer drugs. Full article
(This article belongs to the Section Pharmacology)
Show Figures

Graphical abstract

Back to TopTop