Sign in to use this feature.

Years

Between: -

Subjects

remove_circle_outline
remove_circle_outline
remove_circle_outline
remove_circle_outline
remove_circle_outline

Journals

Article Types

Countries / Regions

Search Results (43)

Search Parameters:
Keywords = fungi lectins

Order results
Result details
Results per page
Select all
Export citation of selected articles as:
17 pages, 1932 KB  
Article
A Mycorrhiza-Associated Receptor-like Kinase Regulates Disease Resistance in Rice
by Zichao Zheng, Ke Zou, Guodong Lu, Zonghua Wang, Haitao Cui and Airong Wang
Agronomy 2025, 15(10), 2298; https://doi.org/10.3390/agronomy15102298 - 28 Sep 2025
Cited by 1 | Viewed by 498
Abstract
Most terrestrial plants establish symbiotic relationships with microorganisms to acquire nutrients and simultaneously restrict pathogen infection. In rice, the receptor-like kinase OsARK1 is essential for the colonization and development of arbuscular mycorrhizal (AM) fungi. However, whether OsARK1 participates in plant–pathogen interactions remain unknown. [...] Read more.
Most terrestrial plants establish symbiotic relationships with microorganisms to acquire nutrients and simultaneously restrict pathogen infection. In rice, the receptor-like kinase OsARK1 is essential for the colonization and development of arbuscular mycorrhizal (AM) fungi. However, whether OsARK1 participates in plant–pathogen interactions remain unknown. Here, we demonstrate that OsARK1 is involved in the transcriptional reprogramming of immune defense-related genes prior to and following AM colonization. Mutation of OsARK1 resulted in increased susceptibility to Magnaporthe oryzae (blast fungus) and Xanthomonas oryzae (bacterial blight). Transcriptomic profiling during blast infection demonstrated OsARK1 coordinates early immune responses; particularly, the upregulation of genes encoding lectin receptor-like kinases (LecRLKs), nucleotide-binding leucine-rich repeat (NLR) immune receptors and secondary metabolism-related genes was significantly impaired in Osark1 mutant. Collectively, OsARK1 acts as a positive regulator of rice immunity against pathogens while fine-tuning defense suppression during beneficial AM symbiosis. Full article
(This article belongs to the Special Issue Interaction Mechanisms Between Crops and Pathogens)
Show Figures

Figure 1

28 pages, 1694 KB  
Review
Proteins from Edible Mushrooms: Nutritional Role and Contribution to Well-Being
by Mariana Ionescu, Mirela-Nicoleta Dincă, Mariana Ferdeș, Bianca-Ștefania Zăbavă, Gigel Paraschiv and Georgiana Moiceanu
Foods 2025, 14(18), 3201; https://doi.org/10.3390/foods14183201 - 14 Sep 2025
Cited by 2 | Viewed by 2914
Abstract
Edible mushrooms represent great promise for the future of food and medicine due to their excellent nutritional, functional, and therapeutic properties. Macrofungi synthesize numerous bioactive compounds, among which proteins stand out for their remarkable diversity, both in terms of structure and their nutritional [...] Read more.
Edible mushrooms represent great promise for the future of food and medicine due to their excellent nutritional, functional, and therapeutic properties. Macrofungi synthesize numerous bioactive compounds, among which proteins stand out for their remarkable diversity, both in terms of structure and their nutritional and functional roles. Fungi from the phylum Basidiomycota have a high protein content, characterized by a complete and balanced amino acid composition. Proteins and peptides from mushrooms have both nutritional and functional roles, with numerous health benefits, such as antimicrobial, antiviral, antioxidant, anticancer, hypotensive, angiotensin-converting enzyme (ACE) inhibition, immunomodulatory, and enzymatic activities. Functional proteins include lectins, immunomodulatory proteins, enzymes (laccase, cellulase, ribonuclease), enzyme inhibitors, ribosome-inactivating proteins, and hydrophobins. In addition to traditional cultivation, mushrooms can be grown as mycelium on solid substrates or in submerged culture, followed by protein separation and extraction. The main trends in protein biosynthesis from Basidiomycota involve both improving the properties of the producing strains and optimizing the cultivation methods in submerged culture and on solid substrates. Moreover, new techniques in the fields of genomics, proteomics, and metabolomics will enable increasingly promising results. This paper provides a systematic overview of the types and properties of proteins from edible mushrooms, with a focus on the main beneficial effects of their consumption. Full article
(This article belongs to the Special Issue Mushrooms and Edible Fungi as Future Foods)
Show Figures

Figure 1

37 pages, 2739 KB  
Review
Biologically Active Compounds in True Slime Molds and Their Prospects for Sustainable Pest and Pathogen Control
by Tomasz Pawłowicz, Konrad Wilamowski, Monika Puchlik, Igor Żebrowski, Gabriel Michał Micewicz, Karolina Anna Gabrysiak, Piotr Borowik, Tadeusz Malewski, Ewa Zapora, Marek Wołkowycki and Tomasz Oszako
Int. J. Mol. Sci. 2025, 26(5), 1951; https://doi.org/10.3390/ijms26051951 - 24 Feb 2025
Cited by 2 | Viewed by 3476
Abstract
True slime molds (Eumycetozoa) represent a monophyletic clade within the phylum Amoebozoa, comprising the lineages Myxogastria, Dictyostelia, and Protosporangiida. Although historically misclassified as fungi, recent molecular and biochemical studies underscore their distinct evolutionary trajectories and rich metabolomic [...] Read more.
True slime molds (Eumycetozoa) represent a monophyletic clade within the phylum Amoebozoa, comprising the lineages Myxogastria, Dictyostelia, and Protosporangiida. Although historically misclassified as fungi, recent molecular and biochemical studies underscore their distinct evolutionary trajectories and rich metabolomic profiles. In this review, we synthesize current knowledge on Eumycetozoa as a reservoir of bioactive compounds, detailing how secondary metabolites—including polysaccharides, amino acids, unsaturated fatty acids, terpenoids, and glycosides—vary across plasmodia, fruiting bodies, and spores. A systematic literature search in major scientific databases accounted for legacy nomenclature and leveraged chemoinformatic tools for compound verification. Our findings reveal 298 distinct metabolites that serve ecological roles in nutrient recycling and interspecies interactions, while also showing promise for controlling agricultural pests and pathogens. Notably, certain glycosides, lectins, and polyketides exhibit antimicrobial or cytotoxic activities, indicating their potential utility in managing these biological challenges. By consolidating current data and emphasizing the wide taxonomic range of Eumycetozoa, this review highlights the critical need for comprehensive biochemical and genomic investigations. Such efforts will not only advance our understanding of slime mold metabolomes and their evolutionary significance but also pave the way for innovative, eco-friendly applications. Full article
(This article belongs to the Section Bioactives and Nutraceuticals)
Show Figures

Figure 1

17 pages, 4631 KB  
Article
Structural and Functional Analysis of the Lectin-like Protein Llp1 Secreted by Ustilago maydis upon Infection of Maize
by Marvin Christ, Itzel Rubio Elizalde, Paul Weiland, Antonia Kern, Thomas Iwen, Christopher-Nils Mais, Jan Pané-Farré, Stephan Kiontke, Florian Altegoer, Johannes Freitag and Gert Bange
J. Fungi 2025, 11(2), 164; https://doi.org/10.3390/jof11020164 - 19 Feb 2025
Viewed by 2031
Abstract
The biotrophic fungus Ustilago maydis, which causes smut disease in maize, secretes numerous proteins upon plant colonization. Some of them, termed effectors, help to evade plant defenses and manipulate cellular processes within the host. The function of many proteins specifically secreted during [...] Read more.
The biotrophic fungus Ustilago maydis, which causes smut disease in maize, secretes numerous proteins upon plant colonization. Some of them, termed effectors, help to evade plant defenses and manipulate cellular processes within the host. The function of many proteins specifically secreted during infection remains elusive. In this study, we biochemically characterized one such protein, UMAG_00027, that is highly expressed during plant infection. We show that UMAG_00027 is a secreted protein with a lectin-like fold and therefore term it Llp1 (lectin-like-protein 1). Llp1 decorated the fungal cell wall of cells grown in axenic culture or proliferating in planta, which is in agreement with its potential sugar-binding ability. We were unable to identify the precise sugar moieties that are bound by Llp1. CRISPR/Cas9-mediated deletion of llp1 reveals that the gene is not essential for fungal virulence. A structural search shows the presence of several other lectin-like proteins in U. maydis that might compensate for the function of Llp1 in ∆llp1 mutants. We therefore speculate that Llp1 is part of a family of lectin-like proteins with redundant functions. Full article
(This article belongs to the Special Issue Functional Understanding of Smut Biology)
Show Figures

Figure 1

21 pages, 19720 KB  
Article
Structural and Phylogenetic In Silico Characterization of Vitis vinifera PRR Protein as Potential Target for Plasmopara viticola Infection
by Sofía M. Martínez-Navarro, Xavier de Iceta Soler, Mónica Martínez-Martínez, Manuel Olazábal-Morán, Paloma Santos-Moriano and Sara Gómez
Int. J. Mol. Sci. 2024, 25(17), 9553; https://doi.org/10.3390/ijms25179553 - 3 Sep 2024
Cited by 1 | Viewed by 1555
Abstract
Fungi infection, especially derived from Plasmopara viticola, causes severe grapevine economic losses worldwide. Despite the availability of chemical treatments, looking for eco-friendly ways to control Vitis vinifera infection is gaining much more attention. When a plant is infected, multiple disease-control molecular mechanisms [...] Read more.
Fungi infection, especially derived from Plasmopara viticola, causes severe grapevine economic losses worldwide. Despite the availability of chemical treatments, looking for eco-friendly ways to control Vitis vinifera infection is gaining much more attention. When a plant is infected, multiple disease-control molecular mechanisms are activated. PRRs (Pattern Recognition Receptors) and particularly RLKs (receptor-like kinases) take part in the first barrier of the immune system, and, as a consequence, the kinase signaling cascade is activated, resulting in an immune response. In this context, discovering new lectin-RLK (LecRLK) membrane-bounded proteins has emerged as a promising strategy. The genome-wide localization of potential LecRLKs involved in disease defense was reported in two grapevine varieties of great economic impact: Chardonnay and Pinot Noir. A total of 23 potential amino acid sequences were identified, exhibiting high-sequence homology and evolution related to tandem events. Based on the domain architecture, a carbohydrate specificity ligand assay was conducted with docking, revealing two sequences as candidates for specific Vitis vinifera–Plasmopara viticola host–pathogen interaction. This study confers a starting point for designing new effective antifungal treatments directed at LecRLK targets in Vitis vinifera. Full article
(This article belongs to the Section Molecular Plant Sciences)
Show Figures

Figure 1

20 pages, 14669 KB  
Article
Genome-Wide Analysis and Expression Profiling of Lectin Receptor-like Kinase Genes in Watermelon (Citrullus lanatus)
by Duo Lv, Gang Wang, Jiaqi You, Lihua Zhu, Hongjuan Yang, Biting Cao, Weihong Gu and Chaohan Li
Int. J. Mol. Sci. 2024, 25(15), 8257; https://doi.org/10.3390/ijms25158257 - 29 Jul 2024
Cited by 1 | Viewed by 1517
Abstract
Watermelon is one of the most important edible plants worldwide. Owing to its special cultivation conditions, watermelon is exposed to many biological and abiotic stresses during its development. Lectin receptor-like kinases (LecRLKs) are plant-specific membrane proteins that play important roles in sensing and [...] Read more.
Watermelon is one of the most important edible plants worldwide. Owing to its special cultivation conditions, watermelon is exposed to many biological and abiotic stresses during its development. Lectin receptor-like kinases (LecRLKs) are plant-specific membrane proteins that play important roles in sensing and responding to environmental stimuli. Although the LecRLK gene family has been identified in a variety of plants, a comprehensive analysis has not yet been undertaken in watermelon. In this study, 61 putative LecRLK genes were identified in watermelon, consisting of 36 G-type, 24 L-type, and 1 C-type LecRLK genes. They were distributed in clusters on chromosomes, and members from the same subfamily were mostly clustered together. The analysis of the phylogenetic tree and conserved motif indicated that there were obvious differences among three ClaLecRLK subfamilies, and there was also rich diversity in the C-terminal within subfamilies. A collinear analysis revealed that the evolution of the ClaLecRLK gene family in different Cucurbitaceae crops was asynchronous. Furthermore, the analysis of the ClaLecRLK protein structure showed that not all proteins contained signal peptides and a single transmembrane domain. A subcellular localization assay confirmed that the number and position of transmembrane domains did not affect ClaLecRLK protein localization in cells. Transcriptome data revealed distinct expression patterns of LecRLK genes of watermelon in various tissues, and their responses to different fungi infection were also significantly different. Finally, the potential binding sites of the ClaLecRLK genes targeted by miRNA were predicted. This study enhances the understanding of the characteristics and functions of the LecRLK gene family in watermelon and opens up the possibility of exploring the roles that LecRLK genes may play in the life cycle of Cucurbitaceae plants. Full article
(This article belongs to the Section Molecular Plant Sciences)
Show Figures

Figure 1

17 pages, 21285 KB  
Article
DC-SIGN of Largemouth Bass (Micropterus salmoides) Mediates Immune Functions against Aeromonas hydrophila through Collaboration with the TLR Signaling Pathway
by Mengmeng Huang, Jingwen Liu, Zhenzhen Yuan, Youxing Xu, Yang Guo, Shun Yang and Hui Fei
Int. J. Mol. Sci. 2024, 25(9), 5013; https://doi.org/10.3390/ijms25095013 - 3 May 2024
Cited by 4 | Viewed by 1977
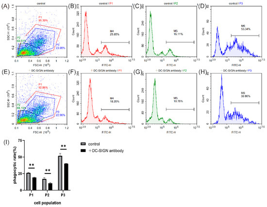
Abstract
C-type lectins in organisms play an important role in the process of innate immunity. In this study, a C-type lectin belonging to the DC-SIGN class of Micropterus salmoides was identified. MsDC-SIGN is classified as a type II transmembrane protein. The extracellular segment of [...] Read more.
C-type lectins in organisms play an important role in the process of innate immunity. In this study, a C-type lectin belonging to the DC-SIGN class of Micropterus salmoides was identified. MsDC-SIGN is classified as a type II transmembrane protein. The extracellular segment of MsDC-SIGN possesses a coiled-coil region and a carbohydrate recognition domain (CRD). The key amino acid motifs of the extracellular CRD of MsDC-SIGN in Ca2+-binding site 2 were EPN (Glu-Pro-Asn) and WYD (Trp-Tyr-Asp). MsDC-SIGN-CRD can bind to four pathogen-associated molecular patterns (PAMPs), including lipopolysaccharide (LPS), glucan, peptidoglycan (PGN), and mannan. Moreover, it can also bind to Gram-positive, Gram-negative bacteria, and fungi. Its CRD can agglutinate microbes and displays D-mannose and D-galactose binding specificity. MsDC-SIGN was distributed in seven tissues of the largemouth bass, among which the highest expression was observed in the liver, followed by the spleen and intestine. Additionally, MsDC-SIGN was present on the membrane of M. salmoides leukocytes, thereby augmenting the phagocytic activity against bacteria. In a subsequent investigation, the expression patterns of the MsDC-SIGN gene and key genes associated with the TLR signaling pathway (TLR4, NF-κB, and IL10) exhibited an up-regulated expression response to the stimulation of Aeromonas hydrophila. Furthermore, through RNA interference of MsDC-SIGN, the expression level of the DC-SIGN signaling pathway-related gene (RAF1) and key genes associated with the TLR signaling pathway (TLR4, NF-κB, and IL10) was decreased. Therefore, MsDC-SIGN plays a pivotal role in the immune defense against A. hydrophila by modulating the TLR signaling pathway. Full article
(This article belongs to the Section Molecular Immunology)
Show Figures

Figure 1

17 pages, 3875 KB  
Article
Mining Biosynthetic Gene Clusters of Pseudomonas vancouverensis Utilizing Whole Genome Sequencing
by Prabin Tamang, Arjun Upadhaya, Pradeep Paudel, Kumudini Meepagala and Charles L. Cantrell
Microorganisms 2024, 12(3), 548; https://doi.org/10.3390/microorganisms12030548 - 9 Mar 2024
Cited by 12 | Viewed by 4486
Abstract
Natural product (NP)-based pesticides have emerged as a compelling alternative to traditional chemical fungicides, attracting substantial attention within the agrochemical industry as the world is pushing toward sustainable and environmentally friendly approaches to safeguard crops. Microbes, both bacteria and fungi, are a huge [...] Read more.
Natural product (NP)-based pesticides have emerged as a compelling alternative to traditional chemical fungicides, attracting substantial attention within the agrochemical industry as the world is pushing toward sustainable and environmentally friendly approaches to safeguard crops. Microbes, both bacteria and fungi, are a huge source of diverse secondary metabolites with versatile applications across pharmaceuticals, agriculture, and the food industry. Microbial genome mining has been accelerated for pesticide/drug discovery and development in recent years, driven by advancements in genome sequencing, bioinformatics, metabolomics/metabologenomics, and synthetic biology. Here, we isolated and identified Pseudomonas vancouverensis that had shown antifungal activities against crop fungal pathogens Colletotrichum fragariae, Botrytis cinerea, and Phomopsis obscurans in a dual-plate culture and bioautography assay. Further, we sequenced the whole bacterial genome and mined the genome of this bacterium to identify secondary metabolite biosynthetic gene clusters (BGCs) using antiSMASH 7.0, PRISM 4, and BAGEL 4. An in-silico analysis suggests that P. vancouverensis possesses a rich repertoire of BGCs with the potential to produce diverse and novel NPs, including non-ribosomal peptides (NRPs), polyketides (PKs), acyl homoserine lactone, cyclodipeptide, bacteriocins, and ribosomally synthesized and post-transcriptionally modified peptides (RiPPs). Bovienimide-A, an NRP, and putidacin L1, a lectin-like bacteriocin, were among the previously known predicted metabolites produced by this bacterium, suggesting that the NPs produced by this bacterium could have biological activities and be novel as well. Future studies on the antifungal activity of these compounds will elucidate the full biotechnological potential of P. vancouverensis. Full article
(This article belongs to the Section Microbial Biotechnology)
Show Figures

Figure 1

15 pages, 2360 KB  
Review
Gut Mycobiome and Asthma
by Amjad N. Kanj and Joseph H. Skalski
J. Fungi 2024, 10(3), 192; https://doi.org/10.3390/jof10030192 - 1 Mar 2024
Cited by 13 | Viewed by 4177
Abstract
This review explores the ‘gut–lung axis’ in asthma with a focus on commensal fungal organisms. We explore how changes to the intestinal commensal fungal community composition alter lung immune function. We comprehensively review available studies that have profiled the composition of the gut [...] Read more.
This review explores the ‘gut–lung axis’ in asthma with a focus on commensal fungal organisms. We explore how changes to the intestinal commensal fungal community composition alter lung immune function. We comprehensively review available studies that have profiled the composition of the gut mycobiome in adults and children with asthma, and discuss mechanisms of gut–lung interactions that have been described in animal models of asthma. Studies indicate that intestinal fungal dysbiosis, such as an increased abundance of certain fungi like Candida, can elevate the risk of asthma in children and exacerbate it in adults. This effect is mediated through various pathways: the host immune system’s sensing of dysbiosis via C-type lectin receptors (e.g., Dectin-2), the impact of pro-inflammatory fungal metabolites (e.g., 12,13-diHOME, prostaglandin E2), and the role of lung immune cells (e.g., group 2 innate lymphoid cells [ILC2], M2 macrophages). We also describe strategies for modulating the gut mycobiome as potential therapies for severe asthma. The review concludes by emphasizing the necessity for further research into the role of the gut mycobiome in asthma to deepen our understanding of these complex interactions. Full article
(This article belongs to the Special Issue Gut Mycobiome)
Show Figures

Figure 1

13 pages, 1270 KB  
Article
Comprehensive In Silico Characterization of the Coding and Non-Coding SNPs in Human Dectin-1 Gene with the Potential of High-Risk Pathogenicity Associated with Fungal Infections
by Hakeemah H. Al-nakhle and Aiah M. Khateb
Diagnostics 2023, 13(10), 1785; https://doi.org/10.3390/diagnostics13101785 - 18 May 2023
Cited by 5 | Viewed by 2783
Abstract
The human C-type lectin domain family 7 member A (CLEC7A) gene encodes a Dectin-1 protein that recognizes beta-1,3-linked and beta-1,6-linked glucans, which form the cell walls of pathogenic bacteria and fungi. It plays a role in immunity against fungal infections through [...] Read more.
The human C-type lectin domain family 7 member A (CLEC7A) gene encodes a Dectin-1 protein that recognizes beta-1,3-linked and beta-1,6-linked glucans, which form the cell walls of pathogenic bacteria and fungi. It plays a role in immunity against fungal infections through pathogen recognition and immune signaling. This study aimed to explore the impact of nsSNPs in the human CLEC7A gene through computational tools (MAPP, PhD-SNP, PolyPhen-1, PolyPhen-2, SIFT, SNAP, and PredictSNP) to identify the most deleterious and damaging nsSNPs. Further, their effect on protein stability was checked along with conservation and solvent accessibility analysis by I-Mutant 2.0, ConSurf, and Project HOPE and post-translational modification analysis using MusiteDEEP. Out of the 28 nsSNPs that were found to be deleterious, 25 nsSNPs affected protein stability. Some SNPs were finalized for structural analysis with Missense 3D. Seven nsSNPs affected protein stability. Results from this study predicted that C54R, L64P, C120G, C120S, S135C, W141R, W141S, C148G, L155P, L155V, I158M, I158T, D159G, D159R, I167T, W180R, L183F, W192R, G197E, G197V, C220S, C233Y, I240T, E242G, and Y3D were the most structurally and functionally significant nsSNPs in the human CLEC7A gene. No nsSNPs were found in the predicted sites for post-translational modifications. In the 5′ untranslated region, two SNPs, rs536465890 and rs527258220, showed possible miRNA target sites and DNA binding sites. The present study identified structurally and functionally significant nsSNPs in the CLEC7A gene. These nsSNPs may potentially be used for further evaluation as diagnostic and prognostic biomarkers. Full article
(This article belongs to the Special Issue Genomic Analysis of Infectious Diseases)
Show Figures

Figure 1

24 pages, 1156 KB  
Review
Prospecting Plant Extracts and Bioactive Molecules with Antimicrobial Activity in Brazilian Biomes: A Review
by José Carlos Eloi de Queiroz, José Roberto S. A. Leite and Andreanne Gomes Vasconcelos
Antibiotics 2023, 12(3), 427; https://doi.org/10.3390/antibiotics12030427 - 21 Feb 2023
Cited by 7 | Viewed by 4968
Abstract
Antimicrobial resistance is currently one of the greatest threats to global health, food security, and development. In this aspect, medicinal plants have been studied to support the development of viable alternatives to prevent and treat infectious diseases. This study aimed to perform a [...] Read more.
Antimicrobial resistance is currently one of the greatest threats to global health, food security, and development. In this aspect, medicinal plants have been studied to support the development of viable alternatives to prevent and treat infectious diseases. This study aimed to perform a review of the literature comprising the antimicrobial activity of vegetable species from Brazilian biomes. We selected 67 original scientific publications about extracts, fractions, or isolated molecules from plants in the Brazilian biomes, published between 2016 and 2020 in Pubmed, ScienceDirect, and Scielo. Data demonstrated that 98 plant species, especially collected in the Cerrado, Atlantic Forest, and Caatinga biomes, were tested against 40 fungi and 78 bacterial strains. Bioactive fractions of Eucalyptus globulus methanolic stump wood extract were active against Candida albicans and C. tropicalis (MIC 2.50 µg/mL). The catechin purified from Banisteriopsis argyrophylla leaves had activity against C. glabrata (MIC 2.83 µg/mL) and ethanolic extract obtained from Caryocar coriaceum bark and fruit pulp exhibited MIC of 4.1 µg/mL on Microsporum canis. For bacteria, compounds isolated from the dichloromethane extract of Peritassa campestris, lectin extracted from a saline extract of Portulaca elatior and essential oils of Myrciaria pilosa exhibited significant effect against Bacillus megaterium (MIC 0.78 µg/mL), Pseudomonas aeruginosa (MIC 4.06 µg/mL) and Staphylococcus aureus strains (MIC 5.0 µg/mL), respectively. The findings support the antimicrobial and bioeconomic potential of plants from Brazilian biodiversity and their promising health applications. Full article
(This article belongs to the Special Issue Antimicrobial Activities of Plant Extracts)
Show Figures

Graphical abstract

35 pages, 3599 KB  
Review
Past, Present, and Future of Naturally Occurring Antimicrobials Related to Snake Venoms
by Nancy Oguiura, Leonardo Sanches, Priscila V. Duarte, Marcos A. Sulca-López and Maria Terêsa Machini
Animals 2023, 13(4), 744; https://doi.org/10.3390/ani13040744 - 19 Feb 2023
Cited by 11 | Viewed by 5030
Abstract
This review focuses on proteins and peptides with antimicrobial activity because these biopolymers can be useful in the fight against infectious diseases and to overcome the critical problem of microbial resistance to antibiotics. In fact, snakes show the highest diversification among reptiles, surviving [...] Read more.
This review focuses on proteins and peptides with antimicrobial activity because these biopolymers can be useful in the fight against infectious diseases and to overcome the critical problem of microbial resistance to antibiotics. In fact, snakes show the highest diversification among reptiles, surviving in various environments; their innate immunity is similar to mammals and the response of their plasma to bacteria and fungi has been explored mainly in ecological studies. Snake venoms are a rich source of components that have a variety of biological functions. Among them are proteins like lectins, metalloproteinases, serine proteinases, L-amino acid oxidases, phospholipases type A2, cysteine-rich secretory proteins, as well as many oligopeptides, such as waprins, cardiotoxins, cathelicidins, and β-defensins. In vitro, these biomolecules were shown to be active against bacteria, fungi, parasites, and viruses that are pathogenic to humans. Not only cathelicidins, but all other proteins and oligopeptides from snake venom have been proteolyzed to provide short antimicrobial peptides, or for use as templates for developing a variety of short unnatural sequences based on their structures. In addition to organizing and discussing an expressive amount of information, this review also describes new β-defensin sequences of Sistrurus miliarius that can lead to novel peptide-based antimicrobial agents, using a multidisciplinary approach that includes sequence phylogeny. Full article
Show Figures

Figure 1

14 pages, 1773 KB  
Article
Identification of Compounds Preventing A. fumigatus Biofilm Formation by Inhibition of the Galactosaminogalactan Deacetylase Agd3
by Carla I. I. Seegers, Danielle J. Lee, Patricia Zarnovican, Susanne H. Kirsch, Rolf Müller, Thomas Haselhorst and Françoise H. Routier
Int. J. Mol. Sci. 2023, 24(3), 1851; https://doi.org/10.3390/ijms24031851 - 17 Jan 2023
Cited by 3 | Viewed by 4280
Abstract
The opportunistic fungus Aspergillus fumigatus causes a set of diseases ranging from allergy to lethal invasive mycosis. Within the human airways, A. fumigatus is embedded in a biofilm that forms not only a barrier against the host immune defense system, but also creates [...] Read more.
The opportunistic fungus Aspergillus fumigatus causes a set of diseases ranging from allergy to lethal invasive mycosis. Within the human airways, A. fumigatus is embedded in a biofilm that forms not only a barrier against the host immune defense system, but also creates a physical barrier protecting the fungi from chemicals such as antifungal drugs. Novel therapeutic strategies aim at combining drugs that inhibit biofilm synthesis or disrupt existing biofilm with classical antimicrobials. One of the major constituents of A. fumigatus biofilm is the polysaccharide galactosaminogalactan (GAG) composed of α1,4-linked N-acetylgalactosamine, galactosamine, and galactose residues. GAG is synthesized on the cytosolic face of the plasma membrane and is extruded in the extracellular space, where it is partially deacetylated. The deacetylase Agd3 that mediates this last step is essential for the biofilm formation and full virulence of the fungus. In this work, a previously described enzyme-linked lectin assay, based on the adhesion of deacetylated GAG to negatively charged plates and quantification with biotinylated soybean agglutinin was adapted to screen microbial natural compounds, as well as compounds identified in in silico screening of drug libraries. Actinomycin X2, actinomycin D, rifaximin, and imatinib were shown to inhibit Agd3 activity in vitro. At a concentration of 100 µM, actinomycin D and imatinib showed a clear reduction in the biofilm biomass without affecting the fungal growth. Finally, imatinib reduced the virulence of A. fumigatus in a Galleria mellonella infection model in an Agd3-dependent manner. Full article
(This article belongs to the Special Issue Antivirulence Strategies to Overcome Antimicrobial Resistance)
Show Figures

Figure 1

12 pages, 921 KB  
Article
Expression of Immunity- and Stress-Related Genes during an Intermolt Period in the Colorado Potato Beetle
by Vadim Yu. Kryukov, Ulyana N. Rotskaya, Olga N. Yaroslavtseva, Yury A. Noskov and Viktor V. Glupov
Insects 2022, 13(12), 1168; https://doi.org/10.3390/insects13121168 - 16 Dec 2022
Cited by 3 | Viewed by 2884
Abstract
Different developmental stages of insects may be dissimilar in immunity functioning. Additionally, the stages often inhabit diverse environments with specific microbial communities. In the Colorado potato beetle, a strong increase in resistance to entomopathogenic fungi is observed during the intermolt period of last-instar [...] Read more.
Different developmental stages of insects may be dissimilar in immunity functioning. Additionally, the stages often inhabit diverse environments with specific microbial communities. In the Colorado potato beetle, a strong increase in resistance to entomopathogenic fungi is observed during the intermolt period of last-instar larvae, but mechanisms of this change are insufficiently understood. We studied changes in the expression of immunity- and stress-related genes in the fat body and integument during this intermolt period by quantitative PCR. By the end of the instar, there was upregulation of transcription factors of Toll, IMD, and Jak–Stat pathways as well as genes encoding metalloprotease inhibitors, odorant-binding proteins, and heat shock proteins. Nonetheless, the expression of gene LdRBLk encoding β-lectin did not change during this period. Most of the aforementioned genes were upregulated in response to Metarhizium robertsii topical infection. The expression alterations were more pronounced in recently molted larvae than in finishing feeding larvae and in the integument compared to the fat body. We believe that upregulation of immune-system- and stress-related genes at the end of the intermolt period is an adaptation caused by migration of larvae into soil, where the probability of encountering entomopathogenic fungi is high. Full article
(This article belongs to the Special Issue Insect Hormones, Metabolism, Immunity and Development)
Show Figures

Figure 1

16 pages, 1849 KB  
Review
Novel Perspective of Medicinal Mushroom Cultivations: A Review Case for ‘Magic’ Mushrooms
by Sarana Rose Sommano, Ratchuporn Suksathan, Thanarat Sombat, Pimjai Seehanam, Sasithorn Sirilun, Warintorn Ruksiriwanich, Sutee Wangtueai and Noppol Leksawasdi
Agronomy 2022, 12(12), 3185; https://doi.org/10.3390/agronomy12123185 - 15 Dec 2022
Cited by 13 | Viewed by 19490
Abstract
Fruiting bodies, mycelia, or spores in the form of extracts or powder of various medicinal mushrooms are used to prevent, treat, or cure a range of ailments and balance a healthy diet. Medicinal mushrooms are found in several genera of fungi and their [...] Read more.
Fruiting bodies, mycelia, or spores in the form of extracts or powder of various medicinal mushrooms are used to prevent, treat, or cure a range of ailments and balance a healthy diet. Medicinal mushrooms are found in several genera of fungi and their fruit bodies, cultured mycelia, and cultured broth contains phytochemical constituents such as triterpenes, lectins, steroids, phenols, polyphenols, lactones, statins, alkaloids, and antibiotics. Edible mushrooms are considered functional foods that can be used as supplements for complementary and alternative medicines where the markets are growing rapidly. Several species of edible mushrooms possess therapeutic potential and functional characteristics. The psilocybin-containing types, sometimes known as magic mushrooms, have been utilized for generations by indigenous communities due to their hallucinogenic, medicinal, and mind-manifestation properties. Recent clinical research also convinces that these psychedelics have the potential to treat addiction, depression, anxiety, and other mental health concerns. This has escalated the demand for the natural products derived from the mushrooms of these sources, yet the agronomic aspect and biotechnology approaches to produce the active ingredients are not collectively documented. The objectives of this review article are to examine the general type and variation of therapeutic mushrooms, especially those belonging to the Psilocybe. The biotechnology approach for cultivation and the production of secondary metabolites is also appraised. The ultimate purposes are to provide guidance for farmers and companies to pursue sustainable ways to produce natural products for the development of functional food and pharmaceuticals and to support the alteration of the stigmatic drug concerns around psychedelic mushrooms. Full article
(This article belongs to the Special Issue Chemical Diversity, Yield and Quality of Aromatic Plant)
Show Figures

Figure 1

Back to TopTop