Sign in to use this feature.

Years

Between: -

Subjects

remove_circle_outline
remove_circle_outline
remove_circle_outline
remove_circle_outline

Journals

Article Types

Countries / Regions

Search Results (23)

Search Parameters:
Keywords = front-of-pack nutritional labels (FOPLs)

Order results
Result details
Results per page
Select all
Export citation of selected articles as:
25 pages, 2438 KB  
Review
Toward Multidimensional Front-of-Pack Labels: Integrating Nutritional, Environmental, and Processing Information
by Luca Muzzioli, Lucia Maddaloni, Maria Pintavalle, Eleonora Poggiogalle, Olivia Di Vincenzo, Silvia Migliaccio, Giuliana Vinci and Lorenzo Maria Donini
Nutrients 2025, 17(14), 2258; https://doi.org/10.3390/nu17142258 - 8 Jul 2025
Cited by 4 | Viewed by 1704
Abstract
Front-of-pack labels (FOPLs) have been identified as a potential key tool to enable consumers to make healthier and more sustainable food choices. The simplification of complex nutritional, environmental, and processing data into clear and immediate formats is an essential function of FOPLs, which [...] Read more.
Front-of-pack labels (FOPLs) have been identified as a potential key tool to enable consumers to make healthier and more sustainable food choices. The simplification of complex nutritional, environmental, and processing data into clear and immediate formats is an essential function of FOPLs, which facilitates a more efficient connection between detailed product information and real-world purchasing decisions. This review critically evaluates the three main categories of FOPL—nutritional (e.g., Nutri-Score), environmental (e.g., Eco-Score) and processing-based (e.g., NOVA)—and examines emerging efforts to weave these dimensions into unified labelling frameworks. A bibliometric analysis of 1803 publications from Scopus, Web of Science, and Google Scholar was conducted, using VOS viewer to identify co-occurrence networks and thematic clusters. A narrative synthesis of label design methods, regulatory steps and consumer impact research followed this. Despite the considerable maturation of individual FOPLs, their combined application remains ad hoc. Establishing harmonized, multidimensional criteria is therefore essential to ensure consistent labelling that informs consumers and promotes public health and sustainability goals. Full article
(This article belongs to the Special Issue Nutrition 3.0: Between Tradition and Innovation)
Show Figures

Figure 1

11 pages, 862 KB  
Article
Can Front-of-Pack Labeling Encourage Food Reformulation? A Cross-Sectional Study on Packaged Bread
by Daniela Martini, Donato Angelino, Massimiliano Tucci, Edoardo La Bruna, Nicoletta Pellegrini, Cristian Del Bo’ and Patrizia Riso
Foods 2024, 13(22), 3535; https://doi.org/10.3390/foods13223535 - 6 Nov 2024
Cited by 1 | Viewed by 2010
Abstract
Front-of-pack labeling (FOPL) may represent an important instrument for the food industry in the promotion of food product reformulation. The present cross-sectional study used salt reduction in packaged breads as a case study, aiming to investigate whether two different types of FOPL (i.e., [...] Read more.
Front-of-pack labeling (FOPL) may represent an important instrument for the food industry in the promotion of food product reformulation. The present cross-sectional study used salt reduction in packaged breads as a case study, aiming to investigate whether two different types of FOPL (i.e., Nutri-Score (NS) and NutrInform battery (NIB)) can capture food reformulation and thus be effective tools for encouraging reformulation. The Nutri-Score and NIB were calculated by consulting the nutritional declarations and ingredient lists of 527 packaged breads currently sold in Italy before and after applying three different theoretical reformulation strategies: (i) a 25% salt decrease from the current median salt content in bread; (ii) a reduction of up to 0.825 g/100 g of salt, corresponding to the sodium benchmark of 330 mg/100 g set by the World Health Organization (WHO); and (iii) the minimum salt reduction needed to improve the NS by one grade. The results show that only ~44% of breads had improved NSs when the sodium was lowered to reach the WHO benchmark or when salt was reduced by 25%, whereas large variability was observed in the minimum salt reduction needed to improve the NS. Regarding the NIB, the battery for salt improved when both strategies of reformulation were applied. FOPL is not always effective in capturing food reformulation in terms of salt reduction, possibly discouraging the efforts of food companies to improve the nutritional quality of foods. Full article
Show Figures

Figure 1

11 pages, 1867 KB  
Article
Nutri-Score of Meat, Fish, and Dairy Alternatives: A Comparison between the Old and New Algorithm
by Sylvie Huybers and Annet J. C. Roodenburg
Nutrients 2024, 16(6), 892; https://doi.org/10.3390/nu16060892 - 19 Mar 2024
Cited by 8 | Viewed by 3799
Abstract
Nutri-Score is a front-of-pack label that visualizes the nutritional quality of food products from most healthy (A, dark green) to least healthy (E, red). However, concerns have been raised about discrepancies between Nutri-Score labels and dietary recommendations. Therefore, the Nutri-Score algorithm has recently [...] Read more.
Nutri-Score is a front-of-pack label that visualizes the nutritional quality of food products from most healthy (A, dark green) to least healthy (E, red). However, concerns have been raised about discrepancies between Nutri-Score labels and dietary recommendations. Therefore, the Nutri-Score algorithm has recently been adapted. To investigate the effect of the new algorithm, the Nutri-Score of plant-based meat, fish, and dairy alternatives (n = 916) was calculated with the old and new algorithms. In addition, the nutritional values of meat and milk alternatives with Nutri-Score labels A and B were compared under the old and new conditions and subsequently assessed for alignment with the criteria of Dutch dietary guidelines. The new algorithm resulted in a reduction in the number of products with labels A and B, ranging from 5% (cold cuts alternatives) to 55% (milk alternatives). The nutritional composition of products with labels A and B improved for meat alternatives (lower energy and saturated fatty acid contents; higher protein content) and milk alternatives (lower energy, salt, and sugar contents; higher protein and fiber contents). Overall, the new Nutri-Score algorithm is more in line with the Dutch dietary guidelines for plant-based meat and dairy alternatives, though challenges remain with respect to micronutrient (iron, calcium, vitamin B12), salt, and protein contents. Full article
Show Figures

Figure 1

11 pages, 1509 KB  
Article
Front-of-Package-Label-Style Health Logos on Menus—Do Canadian Consumers Really Care about Menu Health Logos?
by Yahan Yang, Sylvain Charlebois and Janet Music
Nutrients 2024, 16(4), 545; https://doi.org/10.3390/nu16040545 - 16 Feb 2024
Cited by 3 | Viewed by 2744
Abstract
Public health policies have been widely utilized to improve population nutrition, such as the newly announced front-of-pack labels (FOPLs) that will be applied to Canadian prepackaged foods to help consumers make healthier selections. However, research on similar health logos in the food service [...] Read more.
Public health policies have been widely utilized to improve population nutrition, such as the newly announced front-of-pack labels (FOPLs) that will be applied to Canadian prepackaged foods to help consumers make healthier selections. However, research on similar health logos in the food service sector has been limited. This study explores the potential application of FOPL-style health logos in the food service sector and its impact on consumer behaviors. A survey was conducted among 1070 Canadians to assess their awareness, perception, and support for health logos on restaurant menus. The results indicate that while participants value healthy food options when dining out, taste, price, and convenience remain the primary factors influencing their choices. Most participants were unaware of existing FOPL policies and demonstrated mixed responses regarding the influence of similar health logos on their restaurant selection. However, a majority expressed a desire to see FOPL-style health logos on menus, and nutrient profile ratings and logos indicating nutrient limitations or encouragements were listed as preferred health logos. Notably, females indicated higher supportiveness for FOPL-style health logos on menus and individuals with food allergies exhibited higher agreement in the likelihood of eating at a restaurant displaying labels. Additionally, findings revealed that FOPL-style health logos alone may not significantly deter consumers from purchasing labelled menu items, especially if price is affected. Overall, this study highlights the need for further understanding consumer perceptions to effectively develop and implement FOPL initiatives in the food service sector. Full article
Show Figures

Figure 1

16 pages, 320 KB  
Article
A 20-Country Comparative Assessment of the Effectiveness of Nutri-Score vs. NutrInform Battery Front-of-Pack Nutritional Labels on Consumer Subjective Understanding and Liking
by Jun He, Marco Francesco Mazzù and Angelo Baccelloni
Nutrients 2023, 15(13), 2852; https://doi.org/10.3390/nu15132852 - 23 Jun 2023
Cited by 7 | Viewed by 3588
Abstract
The incidence of overweight and obesity has generated significant concerns among European consumers and institutions. As part of a set of measures undertaken, the European Union (EU) called for one harmonized mandatory front-of-pack nutritional label (FOPL) to improve consumer food nutritional knowledge and [...] Read more.
The incidence of overweight and obesity has generated significant concerns among European consumers and institutions. As part of a set of measures undertaken, the European Union (EU) called for one harmonized mandatory front-of-pack nutritional label (FOPL) to improve consumer food nutritional knowledge and encourage healthier and more informed food choices. Different types of FOPLs, ranging from nutrient-specific labels—such as the NutrInform Battery—to summary labels—such as the Nutri-Score—have been developed and introduced in different markets, reporting different degrees of effectiveness in terms of understanding. The aim of this study is to provide actionable insights by analyzing a specific part of the complex consumers’ decision-making process in food when aided by FOPLs. Adopting a between-subject experiment on a sample of 4560 respondents in 20 EU member countries, the study compares the consumer subjective understanding and liking of two labels currently under examination by the EU bodies, the NutrInform Battery and the Nutri-Score. At an aggregated level, the results show that NutrInform Battery is more effective than Nutri-Score in improving consumer subjective understanding and leads to a higher liking towards the label. A detailed by-country analysis highlights either a superiority or a parity of NutrInform Battery for subjective understanding and liking. Theoretically, this study, through a large panel of respondents, adds the fundamental perspective on subjective understanding, complementing the findings of extant research on objective understanding, and further clarifies the role of liking as a complementary element in the food decision-making process toward heathier and more informed food choices. This might be of significant relevance in providing additional evidence that can be used by policymakers in their attempt toward the selection of a uniform FOPL at EU level. Full article
(This article belongs to the Special Issue Food Nutrition Labels in Relation to Diet and Public Health)
17 pages, 908 KB  
Article
Food Front-of-Pack Labelling and the Nutri-Score Nutrition Label—Poland-Wide Cross-Sectional Expert Opinion Study
by Mariusz Panczyk, Hubert Dobrowolski, Beata I. Sińska, Alicja Kucharska, Mariusz Jaworski and Iwona Traczyk
Foods 2023, 12(12), 2346; https://doi.org/10.3390/foods12122346 - 12 Jun 2023
Cited by 11 | Viewed by 8532
Abstract
Front-of-pack labelling (FOPL) systems, such as the Nutri-Score, play a crucial role in promoting healthy diets and raising consumer awareness. Our study aimed to gather the opinions of Polish experts on the Nutri-Score and its relation to an ideal information system. We conducted [...] Read more.
Front-of-pack labelling (FOPL) systems, such as the Nutri-Score, play a crucial role in promoting healthy diets and raising consumer awareness. Our study aimed to gather the opinions of Polish experts on the Nutri-Score and its relation to an ideal information system. We conducted a Poland-wide expert opinion study using a cross-sectional design survey with 75 participants, who had an average of 18 ± 13 years of experience and were mainly employed at medical and agricultural universities. The data were collected with the CAWI method. The results showed that the most important features of an FOPL system were clarity, simplicity, consistency with healthy eating recommendations, and the ability to objectively compare products within the same group. While more than half of the respondents believed that the Nutri-Score provides an overall assessment of a product’s nutritional value and facilitates quick purchasing decisions, it falls short in helping consumers compose a balanced diet and cannot be applied to all product groups. The experts also expressed concerns about the system’s ability to account for a product’s degree of processing, full nutritional value and carbon footprint. In conclusion, Poland’s current labelling system needs expansion, but the Nutri-Score requires significant and detailed changes and validation against national guidelines and expert expectations before implementation. Full article
Show Figures

Figure 1

41 pages, 3267 KB  
Systematic Review
Uncovering the Effect of European Policy-Making Initiatives in Addressing Nutrition-Related Issues: A Systematic Literature Review and Bibliometric Analysis on Front-of-Pack Labels
by Marco Francesco Mazzù, Angelo Baccelloni and Piera Finistauri
Nutrients 2022, 14(16), 3423; https://doi.org/10.3390/nu14163423 - 19 Aug 2022
Cited by 15 | Viewed by 6330
Abstract
The last decades have been marked by the introduction of front-of-pack labels (FoPL) as an institutional corrective action against obesity and nutrition-related illnesses. However, FoPL-related policy-making initiatives issued by the European Union evolved over time and led to a diversity of labels with [...] Read more.
The last decades have been marked by the introduction of front-of-pack labels (FoPL) as an institutional corrective action against obesity and nutrition-related illnesses. However, FoPL-related policy-making initiatives issued by the European Union evolved over time and led to a diversity of labels with different effects on consumers’ decisions. As a result, the extant literature adapted to the regulative scenario over the years and investigated the effects of the labels, creating consensus on some topics while being fragmented on others. Similarly, policy-makers adapted some regulations to the evidence supported by the research. With the aim to systematize the overall structure and evolution of the literature on FoPL, investigate the presence of a consensus on specific topics through a co-citation analysis, and examine the evolution of the consensus and co-citation networks over the years and potential research gaps, we report the results of bibliometric and co-citation analyses and a systematic literature review involving 170 papers and a selection of 49 articles published in the last months, for a total of 219 articles, analysed according to three timespans (Period 1 (1989–2011); Period 2 (2012–2016) and Period 3 (2017–2022)). Our findings highlight the interplay of policy development and FoPL research, the presence of few self-reinforcing and well-established co-citation networks based on validated evidence in the literature and the presence of alternative emerging theories that offer different and valid perspectives overlooked by mainstream co-citation research networks. Full article
(This article belongs to the Section Nutrition and Public Health)
Show Figures

Graphical abstract

16 pages, 1138 KB  
Article
Potential for Front of Pack Labeling Exposure to Impact US Dietary Choices: A Population-Based Cross-Sectional Study Using NHANES 2017–2018
by Elizabeth K. Roark, Colin D. Rehm and Christina L. Sherry
Nutrients 2022, 14(14), 2995; https://doi.org/10.3390/nu14142995 - 21 Jul 2022
Cited by 3 | Viewed by 3738
Abstract
In recent years, front-of-pack nutrition labeling (FOPL) schemes have proliferated, but the components of the diet subject to FOPL have not been described. This study quantified the proportion and elements of the diet that would be subject to FOPL in the US. The [...] Read more.
In recent years, front-of-pack nutrition labeling (FOPL) schemes have proliferated, but the components of the diet subject to FOPL have not been described. This study quantified the proportion and elements of the diet that would be subject to FOPL in the US. The 2017–2018 National Health and Nutrition Examination Survey (n = 7121; age ≥2 year) 24-h dietary recalls were used to identify foods/beverages subject to FOPL. The proportion of dietary energy and additional dietary constituents subject to FOPL was estimated. Overall, 57% of dietary energy would be subject to FOPL. Individuals consuming more away-from-home meals had lower exposure to FOPL. Adults with a healthy-weight and those consuming a more healthful diet had more exposure to FOPL. Protein, sodium, potassium, whole fruit, vegetables, and unprocessed meats were less subject to FOPL as compared to total sugars, added sugars, calcium, fruit juice, milk, yogurt, nuts/seeds and whole grains. Because less than 60% of the diet would be impacted by FOPL, implementation of such a policy may have limited reach for the US diet and demonstrates some inconsistencies with current dietary guidance regarding the under- and over-representation of key food groups and nutrients. Full article
(This article belongs to the Section Nutrition and Public Health)
Show Figures

Figure 1

16 pages, 1463 KB  
Article
Secondary Outcomes of a Front-of-Pack-Labelling Randomised Controlled Experiment in a Representative British Sample: Understanding, Ranking Speed and Perceptions
by Jessica Packer, Simon J. Russell, Deborah Ridout, Anne Conolly, Curtis Jessop, Russell M. Viner and Helen Croker
Nutrients 2022, 14(11), 2188; https://doi.org/10.3390/nu14112188 - 24 May 2022
Cited by 7 | Viewed by 3359
Abstract
Front-of-pack labels (FOPLs) provide simplified nutritional information that aims to inform consumer choice and encourage reformulation. We conducted an online randomised controlled experiment on a representative British sample to test the effectiveness of FOPLs across a range of outcomes. The primary outcomes have [...] Read more.
Front-of-pack labels (FOPLs) provide simplified nutritional information that aims to inform consumer choice and encourage reformulation. We conducted an online randomised controlled experiment on a representative British sample to test the effectiveness of FOPLs across a range of outcomes. The primary outcomes have been published; here, we present the secondary outcomes: the ability to rank the healthiest product and the time to complete the rankings by comparing the FOPL groups and a no-label control, as well as a descriptive analysis of the perceptions. Participants from the NatCen panel were randomised to one of five experimental groups (Multiple Traffic Lights; Nutri-Score; Warning Label; Positive Choice tick; no-label control). Six food/drink categories were selected (pizza, drinks, cakes, crisps, yoghurts, breakfast cereals), and three products were created with varying healthiness. The participants (analytic sample = 4530) were asked to rank the products in order of healthiness twice (baseline: no label; follow-up: experimental group label). Compared to the control, the probability of correctly ranking the healthiest product at follow-up was significantly greater for the N-S, MTL and WL across all products. The time to correctly complete the ranking was fastest for the N-S, PC and no-label control. The descriptive analysis showed that the FOPLs were perceived favourably, and especially N-S and MTL. The findings were supportive of the primary analyses, with those results suggesting that N-S performed the best, and then MTL. Full article
(This article belongs to the Special Issue Healthy Behaviors and Obesity)
Show Figures

Figure 1

17 pages, 1530 KB  
Review
Are Front-of-Pack Labels a Health Policy Tool?
by Luca Muzzioli, Claudia Penzavecchia, Lorenzo Maria Donini and Alessandro Pinto
Nutrients 2022, 14(4), 771; https://doi.org/10.3390/nu14040771 - 11 Feb 2022
Cited by 45 | Viewed by 12714
Abstract
To stem the increasing incidence of non-communicable diseases (NCDs) and obesity, front-of-pack labels (FOPLs) have been developed since 1989. Whereas several countries have already adopted one voluntarily, the European Community wants to harmonize an FOPL system that will be mandatory for all member [...] Read more.
To stem the increasing incidence of non-communicable diseases (NCDs) and obesity, front-of-pack labels (FOPLs) have been developed since 1989. Whereas several countries have already adopted one voluntarily, the European Community wants to harmonize an FOPL system that will be mandatory for all member states. The purpose of this narrative review is to describe what could be achieved or not by FOPLs, and to discuss if there is enough evidence to establish whether such labels are effective in modifying purchasing behavior, in directing individual dietary patterns towards a healthy and sustainable diet, and in reformulating food products by the food industry. Non-directive FOPLs, which are still under study, appear to be informative and well-accepted by consumers even if they require a cognitive effort. Conversely, directive FOPLs are supported by several studies, but they are mostly conducted in simulated scenarios and/or performed as retrospective studies. Nevertheless, directive FOPLs are rated as an intuitive tool, and they have demonstrated a high capacity to help consumers rank food products as more or less healthy. In conclusion, directive and non-directive FOPLs convey different messages. No FOPL individually can be considered exhaustive in relation to all the objectives outlined in this narrative review, and therefore, the development of a model synthesizing both messages is advisable. Many questions remain open, such as the possibility of reformulating pre-packaged products, how to deal with traditional products, and the impact on the incidence of NCDs and obesity. In the light of the complexity of factors that condition consumption choices and health, none of the current FOPLs can be considered a health policy tool on its own. The possibility of development remains open, but as the state of the art, these tools do not seem to be able to achieve all the European Community goals together. We can speculate that they could meet these goals only if they are integrated into a multi-tiered, structured health policy intervention. Full article
(This article belongs to the Section Nutritional Policies and Education for Health Promotion)
Show Figures

Graphical abstract

16 pages, 1918 KB  
Article
Online Consumer Survey Comparing Different Front-of-Pack Labels in Greece
by Lamprini Kontopoulou, George Karpetas, Εvangelos C. Fradelos, Ioanna V. Papathanasiou, Foteini Malli, Dimitrios Papagiannis, Dimitrios Mantzaris, Morgane Fialon, Chantal Julia and Konstantinos I. Gourgoulianis
Nutrients 2022, 14(1), 46; https://doi.org/10.3390/nu14010046 - 23 Dec 2021
Cited by 14 | Viewed by 6491
Abstract
According to the WHO, front-of-pack nutrition labeling provides simplified nutrition information in the form of symbols, colors or words that can help consumers understand the nutritional quality of food, thus leading them to healthier food choices. It is considered of the utmost importance [...] Read more.
According to the WHO, front-of-pack nutrition labeling provides simplified nutrition information in the form of symbols, colors or words that can help consumers understand the nutritional quality of food, thus leading them to healthier food choices. It is considered of the utmost importance to explore the knowledge and understanding of consumers about this form of nutrition labeling. The aim of this study was to investigate the understanding and perceptions of Greek consumers in response to five different front-of-pack nutrition labels (FoPLs): the Multiple Traffic Lights, Health Star Rating System, Guideline Daily Amounts, Warning Symbols and Nutri-Score. From April 2021 to June 2021, 1278 participants from Greece took part in an online survey where they were asked to rank three products according to their nutritional quality. The classification process was performed first without FoPLs and then with FoPLs. The ability to classify products according to their nutritional quality was evaluated with multinomial logistic regression models, and the Nutri-Score label presented greater improvements when compared to the GDA label for Greek consumers. The Nutri-Score seemed to better help the Greek consumers rank foods according to their nutritional value. Full article
(This article belongs to the Special Issue Impact of Front of Pack Nutrition Label on Nutritional Behavior)
Show Figures

Figure 1

19 pages, 2984 KB  
Article
Development of the Choices 5-Level Criteria to Support Multiple Food System Actions
by Gianluca Tognon, Belen Beltramo, Rutger Schilpzand, Lauren Lissner, Annet J. C. Roodenburg, Rokiah Don, Krishnapillai Madhavan Nair, Ngozi Nnam, Bruce Hamaker and Herbert Smorenburg
Nutrients 2021, 13(12), 4509; https://doi.org/10.3390/nu13124509 - 16 Dec 2021
Cited by 8 | Viewed by 6080
Abstract
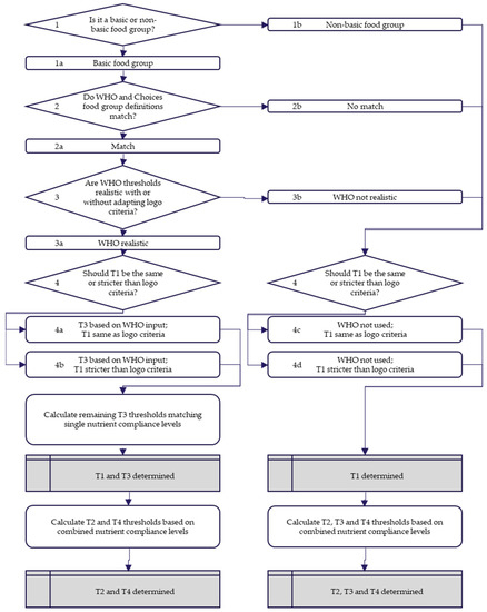
In 2008, the Choices International Foundation developed its logo criteria, identifying best-in-class food products. More advanced, global and graded nutrient profiling systems (NPSs) are needed to substantiate different national nutrition policies. The objective of this work was to extend Choices NPS to identify [...] Read more.
In 2008, the Choices International Foundation developed its logo criteria, identifying best-in-class food products. More advanced, global and graded nutrient profiling systems (NPSs) are needed to substantiate different national nutrition policies. The objective of this work was to extend Choices NPS to identify five levels of the healthiness of food products, so that the Choices NPS can also be used to support other nutrition policies, next to front-of-pack labelling. Based on the same principles as the previous logo criteria, four sets of threshold criteria were determined using a combination of compliance levels, calculated from a large international food group-specific database, the Choices logo criteria, and WHO-NPSs developed to restrict marketing to children. Validation consisted of a comparison with indicator foods from food-based dietary guidelines from various countries. Some thresholds were adjusted after the validation, e.g., because intermediate thresholds were too lenient. This resulted in a new international NPS that can be applied to different contexts and to support a variety of health policies, to prevent both undernutrition and obesity. It can efficiently evaluate mixed food products and represents a flexible tool, applicable in various settings and populations. Full article
(This article belongs to the Section Nutritional Policies and Education for Health Promotion)
Show Figures

Figure 1

11 pages, 277 KB  
Article
Effects on Consumers’ Subjective Understanding and Liking of Front-of-Pack Nutrition Labels: A Study on Slovenian and Dutch Consumers
by Angelo Baccelloni, Andrea Giambarresi and Marco Francesco Mazzù
Foods 2021, 10(12), 2958; https://doi.org/10.3390/foods10122958 - 1 Dec 2021
Cited by 16 | Viewed by 3776
Abstract
In the context of the ongoing debate on front-of-pack labels (FOPL), extant research highlights a lack of clear indications on which label is most effective in increasing consumers’ knowledge of food nutritional quality, and in favoring informed food choices. In this study, we [...] Read more.
In the context of the ongoing debate on front-of-pack labels (FOPL), extant research highlights a lack of clear indications on which label is most effective in increasing consumers’ knowledge of food nutritional quality, and in favoring informed food choices. In this study, we have compared the effects of two different labels, one nutrient-specific label (i.e., NutrInform Battery) and one summary label (i.e., Nutri-Score), in terms of consumers’ “subjective understanding” and “liking”. Our work advances prior research on FOPL performance by focusing on two different countries—which have different socio-political contexts and which, from previous studies, present limited evidence on the topic—Slovenia, currently utilizing the Protective Food logo, and the Netherlands, who has recently adopted the Nutri-Score. The study also confirms, in line with previous research, a higher effectiveness of the nutrient-specific label, NutrInform Battery, on all analyzed dimensions in tested countries, when compared to the summary label, Nutri-Score. Full article
(This article belongs to the Section Sensory and Consumer Sciences)
12 pages, 2247 KB  
Article
Nutri-Score: The Most Efficient Front-of-Pack Nutrition Label to Inform Portuguese Consumers on the Nutritional Quality of Foods and Help Them Identify Healthier Options in Purchasing Situations
by Francisco Goiana-da-Silva, David Cruz-e-Silva, Catarina Nobre-da-Costa, Alexandre Morais Nunes, Morgane Fialon, Manon Egnell, Pilar Galan, Chantal Julia, Zenobia Talati, Simone Pettigrew, Ara Darzi, Fernando Araújo and Serge Hercberg
Nutrients 2021, 13(12), 4335; https://doi.org/10.3390/nu13124335 - 30 Nov 2021
Cited by 31 | Viewed by 11319
Abstract
Several studies have identified Front-of-Pack Nutrition Labels (FoPLs) as a promising strategy to improve the nutritional quality of consumers’ food choices and encourage manufacturers to offer healthier products. This study aims to fill the evidence gap regarding the most effective FoPL among the [...] Read more.
Several studies have identified Front-of-Pack Nutrition Labels (FoPLs) as a promising strategy to improve the nutritional quality of consumers’ food choices and encourage manufacturers to offer healthier products. This study aims to fill the evidence gap regarding the most effective FoPL among the Portuguese population. In total, 1059 Portuguese participants were recruited through a web panel provider and asked to declare their intended food choices and to rank three sets of products (pizza, cakes and breakfast cereals) according to their nutritional quality, first in the absence of any labelling, and then with a FoPL displayed on-pack (five FoPLs tested). Finally, participants were asked to answer nine statements related to perceptions of FoPLs. Results showed that participants improved their food choices, depending on the FoPL and the food category. All FoPLs led to a higher percentage of correct responses on the ranking task compared to the no label condition. The Nutri-Score was among the FoPLs producing the greatest improvement across all food categories compared to the reference intakes (OR = 6.45 [4.43–9.39], p-value < 0.0001) and facilitating the highest percentage to correctly rank products according to nutritional quality. This study suggests that, among the available options, Nutri-Score is the most efficient FoPL to inform Portuguese consumers of the nutritional quality of foods and help them identify healthier options in mock purchasing situations. Full article
(This article belongs to the Special Issue Impact of Front of Pack Nutrition Label on Nutritional Behavior)
Show Figures

Figure 1

27 pages, 18270 KB  
Article
Nutri-Score and Nutrition Facts Panel through the Eyes of the Consumer: Correct Healthfulness Estimations Depend on Transparent Labels, Fixation Duration, and Product Equivocality
by Saar Bossuyt, Kathleen Custers, José Tummers, Laura Verbeyst and Bert Oben
Nutrients 2021, 13(9), 2915; https://doi.org/10.3390/nu13092915 - 24 Aug 2021
Cited by 15 | Viewed by 6336
Abstract
Research on front-of-pack labels (FOPLs) demonstrated that Nutri-Score is one of the most promising FOPLs regarding healthfulness estimation accuracy. Nevertheless, as consumers are exposed to both the Nutri-Score and the mandatory Nutrition Facts Panel (NFP) in the supermarket, it is key to understand [...] Read more.
Research on front-of-pack labels (FOPLs) demonstrated that Nutri-Score is one of the most promising FOPLs regarding healthfulness estimation accuracy. Nevertheless, as consumers are exposed to both the Nutri-Score and the mandatory Nutrition Facts Panel (NFP) in the supermarket, it is key to understand if and how both labels interact. This study investigates the contribution of Nutri-Score and NFP regarding healthfulness estimation accuracy, whether this impact differs depending on the product, and what role visual attention plays. We set up an eye-tracking experiment in a controlled setting in which 398 participants rated the healthfulness of 20 products. The results confirmed the positive impact of the Nutri-Score on healthfulness estimation accuracy, though the impact was larger for equivocal (i.e., difficult to judge) products. Interestingly, NFP either had no effect (compared to a package without Nutri-Score or NFP) or a negative effect (compared to a package with Nutri-Score alone) on healthfulness estimation accuracy. Eye-tracking data corroborated that ‘cognitive overload’ issues could explain why consumers exposed to Nutri-Score alone outperformed those exposed to both Nutri-Score and NFP. This study offers food for thought for policymakers and the industry seeking to maximize the potential of the Nutri-Score. Full article
(This article belongs to the Section Nutrition and Public Health)
Show Figures

Figure 1

Back to TopTop