Sign in to use this feature.

Years

Between: -

Subjects

remove_circle_outline
remove_circle_outline
remove_circle_outline
remove_circle_outline

Journals

Article Types

Countries / Regions

Search Results (10)

Search Parameters:
Keywords = form-deprivation myopia

Order results
Result details
Results per page
Select all
Export citation of selected articles as:
11 pages, 2541 KB  
Article
Topical Dopamine Application on Form-Deprivation Myopia in Rabbits
by Dong Hyun Kim, Jeong-Min Hwang and Hee Kyung Yang
Life 2025, 15(3), 461; https://doi.org/10.3390/life15030461 - 14 Mar 2025
Cited by 3 | Viewed by 2298
Abstract
Background/Objectives: This study aimed to investigate the efficacy of topical dopamine administration in inhibiting form deprivation (FD) myopia in a rabbit model. Methods: A total of 16 neonatal New Zealand white rabbits were randomly assigned to two groups: a control group [...] Read more.
Background/Objectives: This study aimed to investigate the efficacy of topical dopamine administration in inhibiting form deprivation (FD) myopia in a rabbit model. Methods: A total of 16 neonatal New Zealand white rabbits were randomly assigned to two groups: a control group and a dopamine treatment group. FD myopia was induced in both groups by applying a light diffuser to one eye. The dopamine group received daily topical instillations of 4% dopamine in the eye with FD myopia, while the control group received normal saline instillations over a four-week period. Axial length measurements were taken to assess the degree of myopia, and histological analysis was performed to evaluate retinal safety and structural integrity. Results: The results indicated that dopamine treatment significantly inhibited axial elongation of the FD eyes compared to the control group, with measurements of 15.07 ± 0.34 mm for the dopamine group versus 15.63 ± 0.33 mm for the control group (p = 0.015). Histological analysis showed no evidence of structural alterations or apoptosis in the retina, confirming the safety of topical dopamine. Conclusions: Topical dopamine appears to be a promising therapeutic approach for controlling the progression of myopia in a rabbit model, demonstrating significant efficacy in reducing axial elongation without inducing ocular toxicity. These findings highlight the potential of dopamine in managing myopia and warrant further investigation in clinical settings. Full article
Show Figures

Figure 1

14 pages, 7145 KB  
Article
RNA-Sequencing Analysis Reveals the Role of Mitochondrial Energy Metabolism Alterations and Immune Cell Activation in Form-Deprivation and Lens-Induced Myopia in Mice
by Hojung Kim, Wonmin Lee, Ye-Ah Kim, Sanghyeon Yu, Jisu Jeong, Yueun Choi, Yoonsung Lee, Yong Hwan Park, Min Seok Kang, Man S. Kim and Tae Gi Kim
Genes 2023, 14(12), 2163; https://doi.org/10.3390/genes14122163 - 30 Nov 2023
Cited by 3 | Viewed by 3154
Abstract
Myopia is a substantial global public health concern primarily linked to the elongation of the axial length of the eyeball. While numerous animal models have been employed to investigate myopia, the specific contributions of genetic factors and the intricate signaling pathways involved remain [...] Read more.
Myopia is a substantial global public health concern primarily linked to the elongation of the axial length of the eyeball. While numerous animal models have been employed to investigate myopia, the specific contributions of genetic factors and the intricate signaling pathways involved remain incompletely understood. In this study, we conducted RNA-seq analysis to explore genes and pathways in two distinct myopia-inducing mouse models: form-deprivation myopia (FDM) and lens-induced myopia (LIM). Comparative analysis with a control group revealed significant differential expression of 2362 genes in FDM and 503 genes in LIM. Gene Set Enrichment Analysis (GSEA) identified a common immune-associated pathway between LIM and FDM, with LIM exhibiting more extensive interactions. Notably, downregulation was observed in OxPhos complex III of FDM and complex IV of LIM. Subunit A of complex I was downregulated in LIM but upregulated in FDM. Additionally, complex V was upregulated in LIM but downregulated in FDM. These findings suggest a connection between alterations in energy metabolism and immune cell activation, shedding light on a novel avenue for understanding myopia’s pathophysiology. Our research underscores the necessity for a comprehensive approach to comprehending myopia development, which integrates insights from energy metabolism, oxidative stress, and immune response pathways. Full article
(This article belongs to the Section Molecular Genetics and Genomics)
Show Figures

Figure 1

28 pages, 11196 KB  
Article
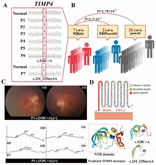
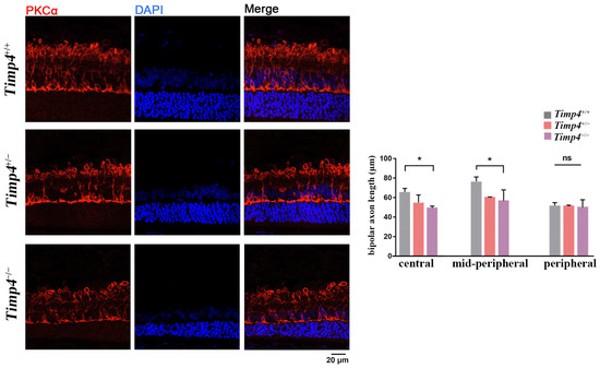
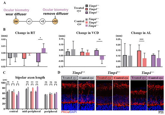
Defect of TIMP4 Is Associated with High Myopia and Participates in Rat Ocular Development in a Dose-Dependent Manner
by Wenhui Zhou, Zixuan Jiang, Zhen Yi, Jiamin Ouyang, Xueqing Li, Qingjiong Zhang and Panfeng Wang
Int. J. Mol. Sci. 2023, 24(23), 16928; https://doi.org/10.3390/ijms242316928 - 29 Nov 2023
Cited by 7 | Viewed by 2371
Abstract
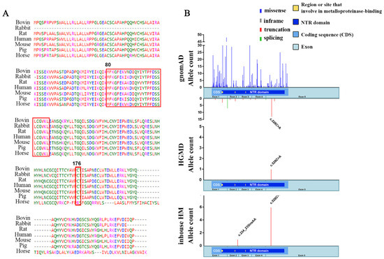
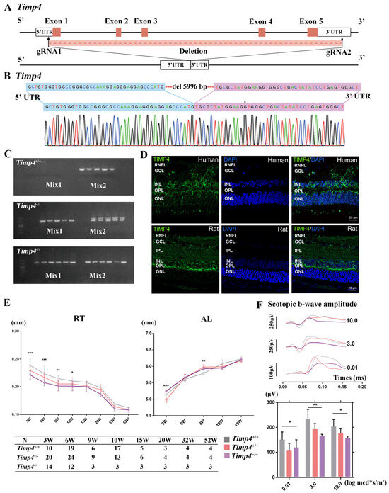
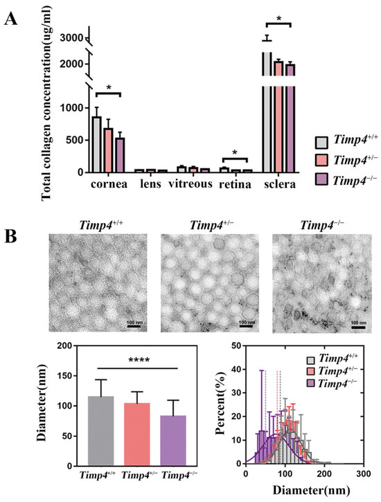
Thinning of the sclera happens in myopia eyes owing to extracellular matrix (ECM) remodeling, but the initiators of the ECM remodeling in myopia are mainly unknown. The matrix metalloproteinase (MMPs) and tissue inhibitors of matrix metalloproteinase (TIMPs) regulate the homeostasis of the ECM. [...] Read more.
Thinning of the sclera happens in myopia eyes owing to extracellular matrix (ECM) remodeling, but the initiators of the ECM remodeling in myopia are mainly unknown. The matrix metalloproteinase (MMPs) and tissue inhibitors of matrix metalloproteinase (TIMPs) regulate the homeostasis of the ECM. However, genetic studies of the MMPs and TIMPs in the occurrence of myopia are poor and limited. This study systematically investigated the association between twenty-nine genes of the TIMPs and MMPs families and early-onset high myopia (eoHM) based on whole exome sequencing data. Two TIMP4 heterozygous loss-of-function (LoF) variants, c.528C>A in six patients and c.234_235insAA in one patient, were statistically enriched in 928 eoHM probands compared to that in 5469 non-high myopia control (p = 3.7 × 10−5) and that in the general population (p = 2.78 × 10−9). Consequently, the Timp4 gene editing rat was further evaluated to explore the possible role of Timp4 on ocular and myopia development. A series of ocular morphology abnormalities in a dose-dependent manner (Timp4−/− < Timp4+/− < Timp4+/+) were observed in a rat model, including the decline in the retinal thickness, the elongation in the axial length, more vulnerable to the form deprivation model, morphology changes in sclera collagen bundles, and the decrease in collagen contents of the sclera and retina. Electroretinogram revealed that the b-wave amplitudes of Timp4 defect rats were significantly reduced, consistent with the shorter length of the bipolar axons detected by HE and IF staining. Heterozygous LoF variants in the TIMP4 are associated with early onset high myopia, and the Timp4 defect disturbs ocular development by influencing the morphology and function of the ocular tissue. Full article
(This article belongs to the Section Molecular Genetics and Genomics)
Show Figures

Figure 1

11 pages, 2805 KB  
Article
Intraperitoneal Injection of MCC950 Inhibits the Progression of Myopia in Form-Deprivation Myopic Mice
by Zhengyu Chen, Kang Xiao and Qin Long
Int. J. Mol. Sci. 2023, 24(21), 15839; https://doi.org/10.3390/ijms242115839 - 31 Oct 2023
Cited by 7 | Viewed by 2596
Abstract
Myopia, one of the most prevalent ocular diseases worldwide, is projected to affect nearly half of the global population by 2050. The main cause of myopia in most patients is axial myopia, which primarily occurs due to the elongation of the eyeball, driven [...] Read more.
Myopia, one of the most prevalent ocular diseases worldwide, is projected to affect nearly half of the global population by 2050. The main cause of myopia in most patients is axial myopia, which primarily occurs due to the elongation of the eyeball, driven by changes in the extracellular matrix (ECM) of scleral cells. Previous studies have shown that NLRP3, an important inflammatory mediator, plays a critical role in regulating the expression of MMP-2 in the sclera. This, in turn, leads to a decrease in the expression of Collagen-1, a major component of the scleral ECM, triggering the remodeling of the scleral ECM. This study aimed to investigate the effect of MCC950, an inhibitor of NLRP3, on the progression of myopia using a mouse form-deprivation myopia (FDM) model. The FDM mouse model was constructed by subjecting three-week-old C57BL/6J mice to form-deprivation. The mice were divided into experimental (n = 10/group; FDM2M, FDM4M, FDM2W, and FDM4W) and control groups (n = 5/group). The experimental groups were further categorized based on the duration of form deprivation (2 and 4 weeks, labeled as 2 and 4, respectively) and the type of injection received (MCC950 or saline, labeled as M and W, respectively). MCC950 was injected at a concentration of 50 mg/mL, with a dose of 10 mg per kilogram of body weight. Meanwhile, the saline group received the same volume of saline. Refraction and axial length measurements were performed for each eye. The expression levels of NLRP3, caspase-1, IL-1β, IL-18, MMP-2, and Collagen-1 in the sclera were assessed using immunohistochemistry and Western blotting. The intraperitoneal injection of MCC950 did not significantly affect refraction or axial length in normal mice (p > 0.05). However, in FDM mice, MCC950 attenuated the elongation of the axial length and resulted in a smaller shift towards myopia compared to the saline group (FDM4M vs. FDM4W, p = 0.03 and p < 0.05, respectively). MCC950 decreased MMP-2 expression (p < 0.05) but increased Collagen-1 expression (p < 0.05) in the experimental eyes when compared to the saline group. Within the MCC950 group, the expression of MMP-2 was increased in the experimental eyes at 4 weeks (p < 0.05), while that of Collagen-1 was decreased (p < 0.05), which is consistent with changes in refractive error. Immunohistochemical analysis yielded similar results (p < 0.05). MCC950 also reduced the expression levels of NLRP3 (p = 0.03), caspase-1 (p < 0.05), IL-1β (p < 0.05), and IL-18 (p < 0.05) in the experimental eyes compared to the saline group. Within the MCC950 group, the expression levels of NLRP3 and caspase-1 were comparable between the experimental and control eyes (p > 0.05), whereas IL-18 expression was higher in experimental eyes (p < 0.05). IL-1β expression was higher in the experimental eyes only at week 4 (p < 0.05). The intraperitoneal injection of MCC950 can inhibit the progression of myopia in FDM mice, possibly by regulating collagen remodeling in the sclera through the NLRP3-MMP-2 signaling pathway. Therefore, MCC950 holds promise as a potential therapeutic agent for controlling the progression of myopia. Full article
(This article belongs to the Section Molecular Pathology, Diagnostics, and Therapeutics)
Show Figures

Figure 1

13 pages, 2386 KB  
Article
Identification of miR-671-5p and Its Related Pathways as General Mechanisms of Both Form-Deprivation and Lens-Induced Myopia in Mice
by Zedu Cui, Yuke Huang, Xi Chen, Taiwei Chen, Xiangtao Hou, Na Yu, Yan Li, Jin Qiu, Pei Chen, Keming Yu and Jing Zhuang
Curr. Issues Mol. Biol. 2023, 45(3), 2060-2072; https://doi.org/10.3390/cimb45030132 - 2 Mar 2023
Cited by 5 | Viewed by 2950
Abstract
Animal models have been indispensable in shaping the understanding of myopia mechanisms, with form-deprivation myopia (FDM) and lens-induced myopia (LIM) being the most utilized. Similar pathological outcomes suggest that these two models are under the control of shared mechanisms. miRNAs play an important [...] Read more.
Animal models have been indispensable in shaping the understanding of myopia mechanisms, with form-deprivation myopia (FDM) and lens-induced myopia (LIM) being the most utilized. Similar pathological outcomes suggest that these two models are under the control of shared mechanisms. miRNAs play an important role in pathological development. Herein, based on two miRNA datasets (GSE131831 and GSE84220), we aimed to reveal the general miRNA changes involved in myopia development. After a comparison of the differentially expressed miRNAs, miR-671-5p was identified as the common downregulated miRNA in the retina. miR-671-5p is highly conserved and related to 40.78% of the target genes of all downregulated miRNAs. Moreover, 584 target genes of miR-671-5p are related to myopia, from which we further identified 8 hub genes. Pathway analysis showed that these hub genes are enriched in visual learning and extra-nuclear estrogen signaling. Furthermore, two of the hub genes are also targeted by atropine, which strongly supports a key role of miR-671-5p in myopic development. Finally, Tead1 was identified as a possible upstream regulator of miR-671-5p in myopia development. Overall, our study identified the general regulatory role of miR-671-5p in myopia as well as its upstream and downstream mechanisms and provided novel treatment targets, which might inspire future studies. Full article
(This article belongs to the Special Issue Studying the Function of RNAs Using Omics Approaches)
Show Figures

Figure 1

14 pages, 3031 KB  
Article
Time-Serial Evaluation of the Development and Treatment of Myopia in Mice Eyes Using OCT and ZEMAX
by Xueqing Ding, Jinzhen Tan, Jing Meng, Yilei Shao, Meixiao Shen and Cuixia Dai
Diagnostics 2023, 13(3), 379; https://doi.org/10.3390/diagnostics13030379 - 19 Jan 2023
Cited by 5 | Viewed by 3529
Abstract
Myopia is a significant cause of visual impairment which may lead to many complications. However, the understanding of the mechanisms of myopia is still limited. In this paper, in order to investigate the development and the treatment of myopia, we analyzed the biological [...] Read more.
Myopia is a significant cause of visual impairment which may lead to many complications. However, the understanding of the mechanisms of myopia is still limited. In this paper, in order to investigate the development and the treatment of myopia, we analyzed the biological structure parameters of mice eyes, obtained from optical coherence tomography (OCT), and the optical performance of mice eyes calculated using ZEMAX software (ZEMAX Development Corporation, Kirkland, WA, USA) in which the optical model was built on the segment-by-segment optically corrected OCT 3D-images. Time-serial evaluation of three groups of mice eyes (form-deprivation myopia mice eyes, normal mice eyes, and atropine-treated myopia mice eyes) was performed. In addition to the biological structure parameters, imaging performance with the development of root-mean-square wavefront aberration at six filed angles was compared and analyzed. Results show that the biological structure parameters of the eye are closely related to the development of myopia. The peripheral defocus of the retina has a significant impact on inducing myopia, which verifies the new theory of myopia development. The delaying effect of atropine solution on myopia development is shown to verify the therapeutic effect of the medicine. This study provides technical support for the investigation of the myopia mechanism. Full article
(This article belongs to the Special Issue Advances in Optical Coherence Tomography (OCT))
Show Figures

Figure 1

13 pages, 2695 KB  
Article
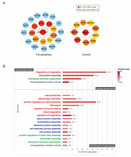
Retinal Proteome Analysis Reveals a Region-Specific Change in the Rabbit Myopia Model
by Chae-Eun Moon, Yong Woo Ji, Jun-ki Lee, Kyusun Han, Hyunjin Kim, Seok Ho Byeon, Suenghan Han, Jinu Han and Yuri Seo
Int. J. Mol. Sci. 2023, 24(2), 1286; https://doi.org/10.3390/ijms24021286 - 9 Jan 2023
Cited by 9 | Viewed by 3063
Abstract
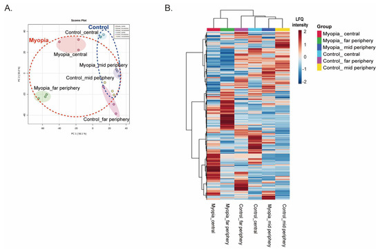
Uncovering region-specific changes in the myopic retina can provide clues to the pathogenesis of myopia progression. After imposing form deprivation myopia in the right eye of 6-week-old rabbits, we investigated the proteome profile of each retinal region (central, mid-periphery, and far-periphery retina), using [...] Read more.
Uncovering region-specific changes in the myopic retina can provide clues to the pathogenesis of myopia progression. After imposing form deprivation myopia in the right eye of 6-week-old rabbits, we investigated the proteome profile of each retinal region (central, mid-periphery, and far-periphery retina), using accurate high-resolution mass spectrometry. Protein expression was analyzed using gene ontology and network analysis compared with that of the control, the left eyes. Among 2065 proteins detected from whole retinal samples, 249 differentially expressed proteins (DEPs) were identified: 164 DEPs in the far-periphery, 39 in the mid-periphery, and 83 in the central retina. In network analysis, the far-periphery retina showed the most significant connectivity between DEPs. The regulation of coagulation was the most significant biological process in upregulated DEPs in the far-periphery retina. Proteasome was the most significant Kyoto Encyclopedia of Genes and Genomes pathway in downregulated DEPs in the central retina. Antithrombin-III, fibrinogen gamma chain, and fibrinogen beta chain were identified as hub proteins for myopia progression, which were upregulated in the far-periphery retina. Proteomic analysis in this study suggested that oxidative stress can be the primary pathogenesis of myopia progression and that the far-periphery retina plays a role as the key responder. Full article
(This article belongs to the Section Molecular Endocrinology and Metabolism)
Show Figures

Figure 1

11 pages, 1905 KB  
Article
Myopia Development in Tree Shrew Is Associated with Chronic Inflammatory Reactions
by Hsiangyu Ku, Jamie Jiin-Yi Chen, Min Hu, Peng-Tai Tien, Hui-Ju Lin, Gezhi Xu, Lei Wan and Dekang Gan
Curr. Issues Mol. Biol. 2022, 44(9), 4303-4313; https://doi.org/10.3390/cimb44090296 - 17 Sep 2022
Cited by 26 | Viewed by 3324
Abstract
In this study, we aimed to investigate whether chronic retinal inflammation is involved in the pathogenesis of form-deprivation myopia (FDM) using tree shrews as an animal model. Twenty-one tree shrews were randomly divided into 7-day/14-day FDM (FDM7/FDM14) groups and their corresponding 7-day/14-day control [...] Read more.
In this study, we aimed to investigate whether chronic retinal inflammation is involved in the pathogenesis of form-deprivation myopia (FDM) using tree shrews as an animal model. Twenty-one tree shrews were randomly divided into 7-day/14-day FDM (FDM7/FDM14) groups and their corresponding 7-day/14-day control groups. Refraction and axial length were measured. To determine the effects of form deprivation on inflammation, we used real-time polymerase chain reaction (PCR) and immunohistochemistry to assess the expression levels of several proinflammatory cytokines. At day 0, the eyes in the FDM and control groups were hyperopic. However, after 7 and 14 days of form deprivation, the refractive error of the eyes in the FDM7 and FDM14 groups shifted from +6.6 ± 0.3 diopters (D) to +4.0 ± 0.5 D and from +6.4 ± 0.3 D to +5.0 ± 0.3 D, respectively. The levels of tumor necrosis factor-α, interleukin (IL)-6, IL-8, monocyte chemoattractant protein-1, and nuclear factor κB were increased in the FDM eyes, compared with those in the control eyes. The increase in matrix metalloproteinase-2 expression was greater in the FDM eyes than in the contralateral and control eyes, whereas collagen type I expression was downregulated. In conclusion, chronic inflammation may play a crucial pathogenic role in form-deprivation myopia in tree shrews. Full article
(This article belongs to the Section Molecular Medicine)
Show Figures

Figure 1

23 pages, 8266 KB  
Article
RNA-Seq Analysis Reveals an Essential Role of the Tyrosine Metabolic Pathway and Inflammation in Myopia-Induced Retinal Degeneration in Guinea Pigs
by Ling Zeng, Xiaoning Li, Jian Liu, Hong Liu, Heping Xu and Zhikuan Yang
Int. J. Mol. Sci. 2021, 22(22), 12598; https://doi.org/10.3390/ijms222212598 - 22 Nov 2021
Cited by 48 | Viewed by 5209
Abstract
Myopia is the second leading cause of visual impairment globally. Myopia can induce sight-threatening retinal degeneration and the underlying mechanism remains poorly defined. We generated a model of myopia-induced early-stage retinal degeneration in guinea pigs and investigated the mechanism of action. Methods: The [...] Read more.
Myopia is the second leading cause of visual impairment globally. Myopia can induce sight-threatening retinal degeneration and the underlying mechanism remains poorly defined. We generated a model of myopia-induced early-stage retinal degeneration in guinea pigs and investigated the mechanism of action. Methods: The form-deprivation-induced myopia (FDM) was induced in the right eyes of 2~3-week-old guinea pigs using a translucent balloon for 15 weeks. The left eye remained untreated and served as a self-control. Another group of untreated age-matched animals was used as naïve controls. The refractive error and ocular biometrics were measured at 3, 7, 9, 12 and 15 weeks post-FDM induction. Visual function was evaluated by electroretinography. Retinal neurons and synaptic structures were examined by confocal microscopy of immunolabelled retinal sections. The total RNAs were extracted from the retinas and processed for RNA sequencing analysis. Results: The FDM eyes presented a progressive axial length elongation and refractive error development. After 15 weeks of intervention, the average refractive power was −3.40 ± 1.85 D in the FDM eyes, +2.94 ± 0.59 D and +2.69 ± 0.56 D in the self-control and naïve control eyes, respectively. The a-wave amplitude was significantly lower in FDM eyes and these eyes had a significantly lower number of rods, secretagogin+ bipolar cells, and GABAergic amacrine cells in selected retinal areas. RNA-seq analysis showed that 288 genes were upregulated and 119 genes were downregulated in FDM retinas compared to naïve control retinas. In addition, 152 genes were upregulated and 12 were downregulated in FDM retinas compared to self-control retinas. The KEGG enrichment analysis showed that tyrosine metabolism, ABC transporters and inflammatory pathways were upregulated, whereas tight junction, lipid and glycosaminoglycan biosynthesis were downregulated in FDM eyes. Conclusions: The long-term (15-week) FDM in the guinea pig models induced an early-stage retinal degeneration. The dysregulation of the tyrosine metabolism and inflammatory pathways may contribute to the pathogenesis of myopia-induced retinal degeneration. Full article
Show Figures

Figure 1

12 pages, 1476 KB  
Article
Anti-Inflammatory Effects of Resveratrol on Human Retinal Pigment Cells and a Myopia Animal Model
by Yu-An Hsu, Chih-Sheng Chen, Yao-Chien Wang, En-Shyh Lin, Ching-Yao Chang, Jamie Jiin-Yi Chen, Ming-Yen Wu, Hui-Ju Lin and Lei Wan
Curr. Issues Mol. Biol. 2021, 43(2), 716-727; https://doi.org/10.3390/cimb43020052 - 16 Jul 2021
Cited by 46 | Viewed by 5483
Abstract
Resveratrol is a key component of red wine and other grape products. Recent studies have characterized resveratrol as a polyphenol, and shown its beneficial effects on cancer, metabolism, and infection. This study aimed to obtain insights into the biological effects of resveratrol on [...] Read more.
Resveratrol is a key component of red wine and other grape products. Recent studies have characterized resveratrol as a polyphenol, and shown its beneficial effects on cancer, metabolism, and infection. This study aimed to obtain insights into the biological effects of resveratrol on myopia. To this end, we examined its anti-inflammatory influence on human retinal pigment epithelium cells and in a monocular form deprivation (MFD)-induced animal model of myopia. In MFD-induced myopia, resveratrol increased collagen I level and reduced the expression levels of matrix metalloproteinase (MMP)2, transforming growth factor (TGF)-β, and nuclear factor (NF)-κB expression levels. It also suppressed the levels of tumor necrosis factor (TNF)-α, interleukin (IL)-6, and IL-1β. Resveratrol exhibited no significant cytotoxicity in ARPE-19 cells. Downregulation of inflammatory cytokine production, and inhibition of AKT, c-Raf, Stat3, and NFκB phosphorylation were observed in ARPE-19 cells that were treated with resveratrol. In conclusion, the findings suggest that resveratrol inhibits inflammatory effects by blocking the relevant signaling pathways, to ameliorate myopia development. This may make it a natural candidate for drug development for myopia. Full article
Show Figures

Figure 1

Back to TopTop