RNA-Sequencing Analysis Reveals the Role of Mitochondrial Energy Metabolism Alterations and Immune Cell Activation in Form-Deprivation and Lens-Induced Myopia in Mice
Abstract
1. Introduction
2. Materials and Methods
2.1. Animals
2.2. RNA-Seq Preprocessing
2.3. Differential and Enrichment Analysis
2.4. Analysis on Mitochondria-Associated Expression Profiles
3. Results
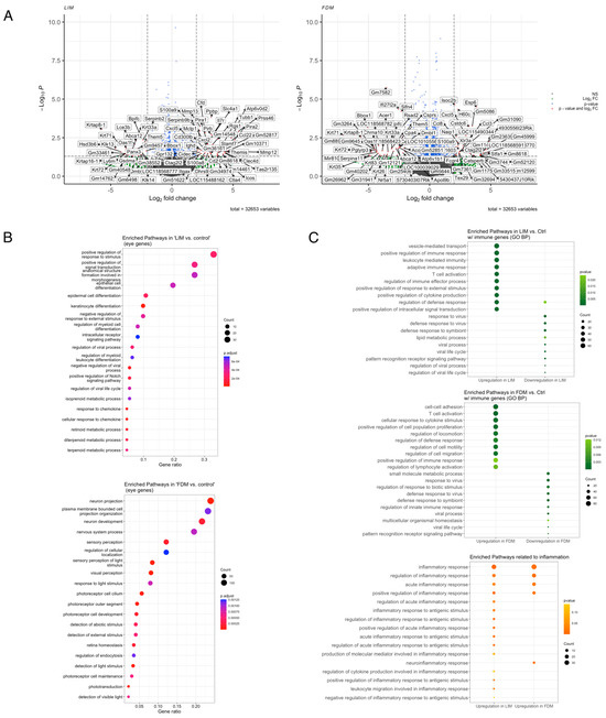
3.1. Eye-Associated Differentially Expressed Genes between LIM and FDM Are Different
3.2. GSEA & PPI-Based Clusters Exhibited Significant Alterations in Immune-Associated and Energy Metabolism
3.3. Some Energy-Associated Metabolism Pathways Demonstrated Significant Alterations
3.4. Oxidative Phosphorylation Revealed Specific Alterations
3.5. Metabolic Alterations Occurred Extensively
4. Discussion
5. Conclusions
Author Contributions
Funding
Institutional Review Board Statement
Informed Consent Statement
Data Availability Statement
Conflicts of Interest
References
- Morgan, I.G.; Ohno-Matsui, K.; Saw, S.-M. Myopia. Lancet 2012, 379, 1739–1748. [Google Scholar] [CrossRef]
- Verkicharla, P.K.; Ohno-Matsui, K.; Saw, S.M. Current and Predicted Demographics of High Myopia and an Update of Its Associated Pathological Changes. Ophthalmic Physiol. Opt. 2015, 35, 465–475. [Google Scholar] [CrossRef]
- Morgan, I.G.; He, M.; Rose, K.A. Epidemic of Pathologic Myopia: What Can Laboratory Studies and Epidemiology Tell Us? Retina 2017, 37, 989–997. [Google Scholar] [CrossRef] [PubMed]
- Schaeffel, F.; Feldkaemper, M. Animal Models in Myopia Research. Clin. Exp. Optom. 2015, 98, 507–517. [Google Scholar] [CrossRef] [PubMed]
- Ashby, R. Animal Studies and the Mechanism of Myopia-Protection by Light? Optom. Vis. Sci. 2016, 93, 1052–1054. [Google Scholar] [CrossRef] [PubMed]
- Norton, T.T.; Siegwart, J.T. Light Levels, Refractive Development, and Myopia—A Speculative Review. Exp. Eye Res. 2013, 114, 48–57. [Google Scholar] [CrossRef] [PubMed]
- Troilo, D.; Smith, E.L.; Nickla, D.L.; Ashby, R.; Tkatchenko, A.V.; Ostrin, L.A.; Gawne, T.J.; Pardue, M.T.; Summers, J.A.; Kee, C.-S.; et al. IMI—Report on Experimental Models of Emmetropization and Myopia. Investig. Ophthalmol. Vis. Sci. 2019, 60, M31–M88. [Google Scholar] [CrossRef]
- Tkatchenko, T.V.; Shah, R.L.; Nagasaki, T.; Tkatchenko, A.V. Analysis of Genetic Networks Regulating Refractive Eye Development in Collaborative Cross Progenitor Strain Mice Reveals New Genes and Pathways Underlying Human Myopia. BMC Med. Genom. 2019, 12, 113. [Google Scholar] [CrossRef]
- Szczerkowska, K.I.; Petrezselyova, S.; Lindovsky, J.; Palkova, M.; Dvorak, J.; Makovicky, P.; Fang, M.; Jiang, C.; Chen, L.; Shi, M.; et al. Myopia Disease Mouse Models: A Missense Point Mutation (S673G) and a Protein-Truncating Mutation of the Zfp644 Mimic Human Disease Phenotype. Cell Biosci. 2019, 9, 21. [Google Scholar] [CrossRef]
- Zeng, L.; Li, X.; Liu, J.; Liu, H.; Xu, H.; Yang, Z. RNA-Seq Analysis Reveals an Essential Role of the Tyrosine Metabolic Pathway and Inflammation in Myopia-Induced Retinal Degeneration in Guinea Pigs. Int. J. Mol. Sci. 2021, 22, 12598. [Google Scholar] [CrossRef]
- Li, Y.; Lu, Y.; Du, K.; Yin, Y.; Hu, T.; Fu, Q.; Zhang, Y.; Wen, D.; Wu, X.; Xia, X. RNA-Sequencing Analysis Reveals the Long Noncoding RNA Profile in the Mouse Myopic Retina. Front. Genet. 2022, 13, 1014031. [Google Scholar] [CrossRef] [PubMed]
- Nickla, D.L.; Totonelly, K. Dopamine Antagonists and Brief Vision Distinguish Lens-Induced- and Form-Deprivation-Induced Myopia. Exp. Eye Res. 2011, 93, 782–785. [Google Scholar] [CrossRef] [PubMed]
- Dobin, A.; Davis, C.A.; Schlesinger, F.; Drenkow, J.; Zaleski, C.; Jha, S.; Batut, P.; Chaisson, M.; Gingeras, T.R. STAR: Ultrafast Universal RNA-Seq Aligner. Bioinformatics 2013, 29, 15–21. [Google Scholar] [CrossRef] [PubMed]
- Anders, S.; Pyl, P.T.; Huber, W. HTSeq—A Python Framework to Work with High-Throughput Sequencing Data. Bioinformatics 2015, 31, 166–169. [Google Scholar] [CrossRef]
- Love, M.I.; Huber, W.; Anders, S. Moderated Estimation of Fold Change and Dispersion for RNA-Seq Data with DESeq2. Genome Biol. 2014, 15, 550. [Google Scholar] [CrossRef]
- Kevin, B.; Sharmila, R.; Myles, L. EnhancedVolcano: Publication-Ready Volcano Plots with Enhanced Colouring and Labeling. 2018. Available online: https://github.com/kevinblighe/EnhancedVolcano (accessed on 1 November 2023).
- Wu, T.; Hu, E.; Xu, S.; Chen, M.; Guo, P.; Dai, Z.; Feng, T.; Zhou, L.; Tang, W.; Zhan, L.; et al. clusterProfiler 4.0: A Universal Enrichment Tool for Interpreting Omics Data. Innovation 2021, 2, 100141. [Google Scholar] [CrossRef]
- Subramanian, A.; Tamayo, P.; Mootha, V.K.; Mukherjee, S.; Ebert, B.L.; Gillette, M.A.; Paulovich, A.; Pomeroy, S.L.; Golub, T.R.; Lander, E.S.; et al. Gene Set Enrichment Analysis: A Knowledge-Based Approach for Interpreting Genome-Wide Expression Profiles. Proc. Natl. Acad. Sci. USA 2005, 102, 15545–15550. [Google Scholar] [CrossRef]
- Liberzon, A.; Subramanian, A.; Pinchback, R.; Thorvaldsdóttir, H.; Tamayo, P.; Mesirov, J.P. Molecular Signatures Database (MSigDB) 3.0. Bioinformatics 2011, 27, 1739–1740. [Google Scholar] [CrossRef]
- Liberzon, A.; Birger, C.; Thorvaldsdóttir, H.; Ghandi, M.; Mesirov, J.P.; Tamayo, P. The Molecular Signatures Database (MSigDB) Hallmark Gene Set Collection. Cell Syst. 2015, 1, 417–425. [Google Scholar] [CrossRef]
- Shannon, P.; Markiel, A.; Ozier, O.; Baliga, N.S.; Wang, J.T.; Ramage, D.; Amin, N.; Schwikowski, B.; Ideker, T. Cytoscape: A Software Environment for Integrated Models of Biomolecular Interaction Networks. Genome Res. 2003, 13, 2498–2504. [Google Scholar] [CrossRef]
- Merico, D.; Isserlin, R.; Stueker, O.; Emili, A.; Bader, G.D. Enrichment Map: A Network-Based Method for Gene-Set Enrichment Visualization and Interpretation. PLoS ONE 2010, 5, e13984. [Google Scholar] [CrossRef]
- Szklarczyk, D.; Kirsch, R.; Koutrouli, M.; Nastou, K.; Mehryary, F.; Hachilif, R.; Gable, A.L.; Fang, T.; Doncheva, N.T.; Pyysalo, S.; et al. The STRING Database in 2023: Protein-Protein Association Networks and Functional Enrichment Analyses for Any Sequenced Genome of Interest. Nucleic Acids Res. 2023, 51, D638–D646. [Google Scholar] [CrossRef] [PubMed]
- Korotkevich, G.; Sukhov, V.; Budin, N.; Shpak, B.; Artyomov, M.N.; Sergushichev, A. Fast Gene Set Enrichment Analysis. bioRxiv 2021. [Google Scholar] [CrossRef]
- Rath, S.; Sharma, R.; Gupta, R.; Ast, T.; Chan, C.; Durham, T.J.; Goodman, R.P.; Grabarek, Z.; Haas, M.E.; Hung, W.H.W.; et al. MitoCarta3.0: An Updated Mitochondrial Proteome Now with Sub-Organelle Localization and Pathway Annotations. Nucleic Acids Res. 2021, 49, D1541–D1547. [Google Scholar] [CrossRef] [PubMed]
- Guarnieri, J.W.; Dybas, J.M.; Fazelinia, H.; Kim, M.S.; Frere, J.; Zhang, Y.; Soto Albrecht, Y.; Murdock, D.G.; Angelin, A.; Singh, L.N.; et al. Core Mitochondrial Genes Are down-Regulated during SARS-CoV-2 Infection of Rodent and Human Hosts. Sci. Transl. Med. 2023, 15, eabq1533. [Google Scholar] [CrossRef]
- Luo, W.; Brouwer, C. Pathview: An R/Bioconductor Package for Pathway-Based Data Integration and Visualization. Bioinformatics 2013, 29, 1830–1831. [Google Scholar] [CrossRef] [PubMed]
- Ratnamala, U.; Lyle, R.; Rawal, R.; Singh, R.; Vishnupriya, S.; Himabindu, P.; Rao, V.; Aggarwal, S.; Paluru, P.; Bartoloni, L.; et al. Refinement of the X-Linked Nonsyndromic High-Grade Myopia Locus MYP1 on Xq28 and Exclusion of 13 Known Positional Candidate Genes by Direct Sequencing. Investig. Ophthalmol. Vis. Sci. 2011, 52, 6814–6819. [Google Scholar] [CrossRef] [PubMed][Green Version]
- Riddell, N.; Giummarra, L.; Hall, N.E.; Crewther, S.G. Bidirectional Expression of Metabolic, Structural, and Immune Pathways in Early Myopia and Hyperopia. Front. Neurosci. 2016, 10, 390. [Google Scholar] [CrossRef]
- Ni, Y.; Wang, L.; Liu, C.; Li, Z.; Yang, J.; Zeng, J. Gene Expression Profile Analyses to Identify Potential Biomarkers for Myopia. Eye 2023, 37, 1264–1270. [Google Scholar] [CrossRef]
- Lin, H.-J.; Wei, C.-C.; Chang, C.-Y.; Chen, T.-H.; Hsu, Y.-A.; Hsieh, Y.-C.; Chen, H.-J.; Wan, L. Role of Chronic Inflammation in Myopia Progression: Clinical Evidence and Experimental Validation. EBioMedicine 2016, 10, 269–281. [Google Scholar] [CrossRef]
- Wen, K.; Shao, X.; Li, Y.; Li, Y.; Li, Y.; Wang, Q.; Su, R.; Zhang, L.; Cai, Y.; Sun, J.; et al. The Plasminogen Protein Is Associated with High Myopia as Revealed by the iTRAQ-Based Proteomic Analysis of the Aqueous Humor. Sci. Rep. 2021, 11, 8789. [Google Scholar] [CrossRef]
- Xue, M.; Ke, Y.; Ren, X.; Zhou, L.; Liu, J.; Zhang, X.; Shao, X.; Li, X. Proteomic Analysis of Aqueous Humor in Patients with Pathologic Myopia. J. Proteom. 2021, 234, 104088. [Google Scholar] [CrossRef] [PubMed]
- Long, Q.; Ye, J.; Li, Y.; Wang, S.; Jiang, Y. C-Reactive Protein and Complement Components in Patients with Pathological Myopia. Optom. Vis. Sci. 2013, 90, 501–506. [Google Scholar] [CrossRef] [PubMed]
- Huang, T.; Wang, Y.; Wang, Z.; Long, Q.; Li, Y.; Chen, D. Complement-Mediated Inflammation and Mitochondrial Energy Metabolism in the Proteomic Profile of Myopic Human Corneas. J. Proteom. 2023, 285, 104949. [Google Scholar] [CrossRef]
- Lian, P.; Zhao, X.; Song, H.; Tanumiharjo, S.; Chen, J.; Wang, T.; Chen, S.; Lu, L. Metabolic Characterization of Human Intraocular Fluid in Patients with Pathological Myopia. Exp. Eye Res. 2022, 222, 109184. [Google Scholar] [CrossRef]
- Giummarra, L.; Crewther, S.G.; Riddell, N.; Murphy, M.J.; Crewther, D.P. Pathway Analysis Identifies Altered Mitochondrial Metabolism, Neurotransmission, Structural Pathways and Complement Cascade in Retina/RPE/Choroid in Chick Model of Form-Deprivation Myopia. PeerJ 2018, 6, e5048. [Google Scholar] [CrossRef] [PubMed]
- Kooragayala, K.; Gotoh, N.; Cogliati, T.; Nellissery, J.; Kaden, T.R.; French, S.; Balaban, R.; Li, W.; Covian, R.; Swaroop, A. Quantification of Oxygen Consumption in Retina Ex Vivo Demonstrates Limited Reserve Capacity of Photoreceptor Mitochondria. Investig. Ophthalmol. Vis. Sci. 2015, 56, 8428–8436. [Google Scholar] [CrossRef] [PubMed]
- Grochowski, E.T.; Pietrowska, K.; Kowalczyk, T.; Mariak, Z.; Kretowski, A.; Ciborowski, M.; Dmuchowska, D.A. Omics in Myopia. J. Clin. Med. 2020, 9, 3464. [Google Scholar] [CrossRef] [PubMed]
- Yang, J.; Reinach, P.S.; Zhang, S.; Pan, M.; Sun, W.; Liu, B.; Li, F.; Li, X.; Zhao, A.; Chen, T.; et al. Changes in Retinal Metabolic Profiles Associated with Form Deprivation Myopia Development in Guinea Pigs. Sci. Rep. 2017, 7, 2777. [Google Scholar] [CrossRef]
- Yu, F.-J.; Lam, T.C.; Sze, A.Y.-H.; Li, K.-K.; Chun, R.K.-M.; Shan, S.-W.; To, C.-H. Alteration of Retinal Metabolism and Oxidative Stress May Implicate Myopic Eye Growth: Evidence from Discovery and Targeted Proteomics in an Animal Model. J. Proteom. 2020, 221, 103684. [Google Scholar] [CrossRef]
- Nourooz-Zadeh, J.; Pereira, P. F(2) Isoprostanes, Potential Specific Markers of Oxidative Damage in Human Retina. Ophthalmic Res. 2000, 32, 133–137. [Google Scholar] [CrossRef]
- Zhou, G.; Lan, C.; Yang, Q.; Zhong, W.; Gu, Z.; Xiang, X.; Mao, Y.; Liao, X. Expression of SCO1 and SCO2 after Form-Deprivation Myopia in Guinea Pigs. Eur. J. Ophthalmol. 2022, 32, 3050–3057. [Google Scholar] [CrossRef] [PubMed]
- Panda, S.; Behera, S.; Alam, M.F.; Syed, G.H. Endoplasmic Reticulum & Mitochondrial Calcium Homeostasis: The Interplay with Viruses. Mitochondrion 2021, 58, 227–242. [Google Scholar] [CrossRef]
- Lin, J.; Ren, J.; Gao, D.S.; Dai, Y.; Yu, L. The Emerging Application of Itaconate: Promising Molecular Targets and Therapeutic Opportunities. Front. Chem. 2021, 9, 669308. [Google Scholar] [CrossRef] [PubMed]
- Boughanem, H.; Böttcher, Y.; Tomé-Carneiro, J.; López de Las Hazas, M.-C.; Dávalos, A.; Cayir, A.; Macias-González, M. The Emergent Role of Mitochondrial RNA Modifications in Metabolic Alterations. Wiley Interdiscip. Rev. RNA 2023, 14, e1753. [Google Scholar] [CrossRef]
- Sun, L.; Zhu, L.; Chen, S.; Li, J.; Li, X.; Wang, K.; Zhao, M. Mechanism of Myopic Defocus or Atropine for Myopia Control: Different or Similar Ways? Ophthalmic Res. 2022, 65, 698–711. [Google Scholar] [CrossRef]
- Riddell, N.; Crewther, S.G. Novel Evidence for Complement System Activation in Chick Myopia and Hyperopia Models: A Meta-Analysis of Transcriptome Datasets. Sci. Rep. 2017, 7, 9719. [Google Scholar] [CrossRef] [PubMed]
- Crewther, S.G.; Liang, H.; Junghans, B.M.; Crewther, D.P. Ionic Control of Ocular Growth and Refractive Change. Proc. Natl. Acad. Sci. USA 2006, 103, 15663–15668. [Google Scholar] [CrossRef] [PubMed]
- Liang, H.; Crewther, S.G.; Crewther, D.P.; Junghans, B.M. Structural and Elemental Evidence for Edema in the Retina, Retinal Pigment Epithelium, and Choroid during Recovery from Experimentally Induced Myopia. Investig. Ophthalmol. Vis. Sci. 2004, 45, 2463–2474. [Google Scholar] [CrossRef]
- Tkatchenko, T.V.; Tkatchenko, A.V. Genome-Wide Analysis of Retinal Transcriptome Reveals Common Genetic Network Underlying Perception of Contrast and Optical Defocus Detection. BMC Med. Genom. 2021, 14, 153. [Google Scholar] [CrossRef]
- Bian, J.; Sze, Y.-H.; Tse, D.Y.-Y.; To, C.-H.; McFadden, S.A.; Lam, C.S.-Y.; Li, K.-K.; Lam, T.C. SWATH Based Quantitative Proteomics Reveals Significant Lipid Metabolism in Early Myopic Guinea Pig Retina. Int. J. Mol. Sci. 2021, 22, 4721. [Google Scholar] [CrossRef] [PubMed]
- Kim, W.K.; Kim, B.J.; Ryu, I.-H.; Kim, J.K.; Kim, S.W. Corneal Epithelial and Stromal Thickness Changes in Myopic Orthokeratology and Their Relationship with Refractive Change. PLoS ONE 2018, 13, e0203652. [Google Scholar] [CrossRef]
- Wang, B.; Liu, Y.; Chen, S.; Wu, Y.; Lin, S.; Duan, Y.; Zheng, K.; Zhang, L.; Gu, X.; Hong, W.; et al. A Novel Potentially Causative Variant of NDUFAF7 Revealed by Mutation Screening in a Chinese Family With Pathologic Myopia. Investig. Ophthalmol. Vis. Sci. 2017, 58, 4182–4192. [Google Scholar] [CrossRef]
- Ke, C.; Xu, H.; Chen, Q.; Zhong, H.; Pan, C.-W. Serum Metabolic Signatures of High Myopia among Older Chinese Adults. Eye 2021, 35, 817–824. [Google Scholar] [CrossRef] [PubMed]
- Li, S.-Y.; Fu, Z.J.; Lo, A.C.Y. Hypoxia-Induced Oxidative Stress in Ischemic Retinopathy. Oxid. Med. Cell Longev. 2012, 2012, 426769. [Google Scholar] [CrossRef] [PubMed]







Disclaimer/Publisher’s Note: The statements, opinions and data contained in all publications are solely those of the individual author(s) and contributor(s) and not of MDPI and/or the editor(s). MDPI and/or the editor(s) disclaim responsibility for any injury to people or property resulting from any ideas, methods, instructions or products referred to in the content. |
© 2023 by the authors. Licensee MDPI, Basel, Switzerland. This article is an open access article distributed under the terms and conditions of the Creative Commons Attribution (CC BY) license (https://creativecommons.org/licenses/by/4.0/).
Share and Cite
Kim, H.; Lee, W.; Kim, Y.-A.; Yu, S.; Jeong, J.; Choi, Y.; Lee, Y.; Park, Y.H.; Kang, M.S.; Kim, M.S.; et al. RNA-Sequencing Analysis Reveals the Role of Mitochondrial Energy Metabolism Alterations and Immune Cell Activation in Form-Deprivation and Lens-Induced Myopia in Mice. Genes 2023, 14, 2163. https://doi.org/10.3390/genes14122163
Kim H, Lee W, Kim Y-A, Yu S, Jeong J, Choi Y, Lee Y, Park YH, Kang MS, Kim MS, et al. RNA-Sequencing Analysis Reveals the Role of Mitochondrial Energy Metabolism Alterations and Immune Cell Activation in Form-Deprivation and Lens-Induced Myopia in Mice. Genes. 2023; 14(12):2163. https://doi.org/10.3390/genes14122163
Chicago/Turabian StyleKim, Hojung, Wonmin Lee, Ye-Ah Kim, Sanghyeon Yu, Jisu Jeong, Yueun Choi, Yoonsung Lee, Yong Hwan Park, Min Seok Kang, Man S. Kim, and et al. 2023. "RNA-Sequencing Analysis Reveals the Role of Mitochondrial Energy Metabolism Alterations and Immune Cell Activation in Form-Deprivation and Lens-Induced Myopia in Mice" Genes 14, no. 12: 2163. https://doi.org/10.3390/genes14122163
APA StyleKim, H., Lee, W., Kim, Y.-A., Yu, S., Jeong, J., Choi, Y., Lee, Y., Park, Y. H., Kang, M. S., Kim, M. S., & Kim, T. G. (2023). RNA-Sequencing Analysis Reveals the Role of Mitochondrial Energy Metabolism Alterations and Immune Cell Activation in Form-Deprivation and Lens-Induced Myopia in Mice. Genes, 14(12), 2163. https://doi.org/10.3390/genes14122163

