T-Connected Line Protection for Hybrid DC Systems Based on the Attenuation Characteristics of Electromagnetic Wave Energy
Abstract
1. Introduction
2. Analysis of the Attenuation Characteristics of Electromagnetic Wave Energy After Passing Through the Boundary Element
3. The Criterion for Identifying Internal and External Faults on the LCC Side
4. Novel Protection Scheme for T-Connected Line in Hybrid DC System
4.1. Protection Initiation Criterion
4.2. Fault Inside and Outside the T-Zone Identification Criterion
4.3. LCC- or MMC-Side Internal and External Fault Identification Criterion
4.4. Fault Pole Selection Criterion
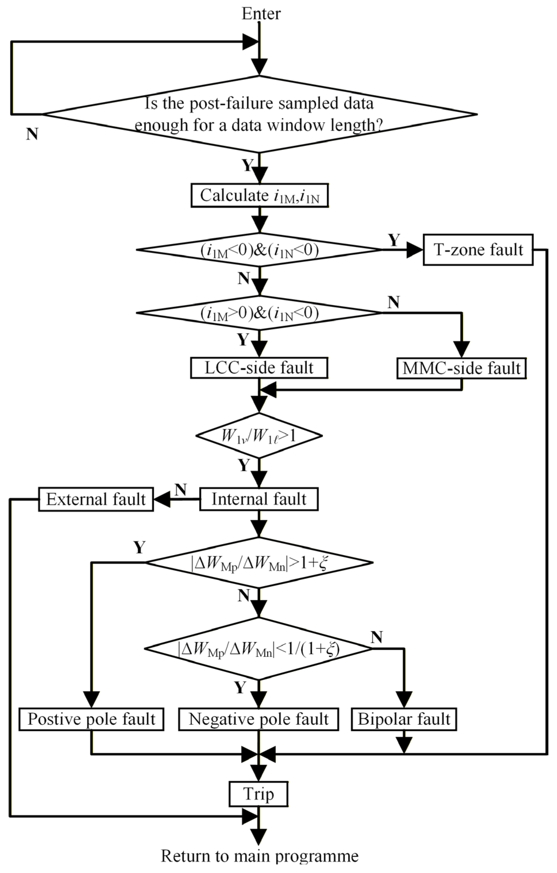
4.5. Protection Flowchart
4.6. Simulation Verification
4.6.1. The Simulation Results for a Positive Pole Fault Occurring at t = 2.5 s
4.6.2. The Simulation Results for Other Faults
4.6.3. The Influence of Measurement Noise on the Protection Method
4.6.4. The Influence of Synchronization Errors on the Protection Method
4.6.5. Other Influencing Factors
5. Conclusions
Author Contributions
Funding
Institutional Review Board Statement
Informed Consent Statement
Data Availability Statement
Conflicts of Interest
Abbreviations
| LCC | Line-Commutated Converter |
| MMC | Modular Multilevel Converter |
| DC | Direct Current |
| AC | Alternating Current |
References
- Wang, Z.; Zhang, Z.; Fan, Y.; Fan, J.; Shu, Y. A Pilot Protection Scheme for a Hybrid HVDC Transmission System based on an Approximate Entropy Change Criterion. Power Syst. Prot. Control 2024, 52, 1–12. [Google Scholar] [CrossRef]
- Cai, H.; Zhang, J.; Yu, J.; Zhang, Z. Fault Current and Voltage Estimation for Pole-to-Pole Faults in Modular Multilevel Converter Based DC Grids Considering AC Active Power. Appl. Sci. 2021, 11, 2882. [Google Scholar] [CrossRef]
- Xing, C.; Huang, Z.; Bi, G.; Chen, S.; Wang, L.; Niu, Y. Research on Single-end Directional Protection for UHV Three-terminal Hybrid DC Transmission Lines Based on T-zone Low and Medium Frequency Attenuation Characteristics as Directional Elements. Power Syst. Technol. 2024, 48, 2622–2631. [Google Scholar] [CrossRef]
- Jia, K.; Feng, T.; Chen, M.; Wang, C.; Bi, T. Line Protection Scheme for Hybrid LCC-MMC Type DC Distribution System. Trans. China Electrotech. Soc. 2021, 36, 656–665. [Google Scholar] [CrossRef]
- Wang, M. Research on Fault Clearing and Recovery Technology of LCC-MMC Hybrid HVDC Transmission System. Master’s Thesis, Beijing Jiaotong University, Beijing, China, 2021. [Google Scholar]
- Zhang, K. Research on Fault Analysis and Protection Principles of DC Lines in Multi-Terminal Hybrid HVDC System. Master’s Thesis, South China University of Technology, Guangzhou, China, 2019. [Google Scholar]
- Zhou, Q.; Chen, S.; Deng, J.; Bi, G.; Wei, R. Fault Region Identification Method of UHV Three-terminal Hybrid DC Line Based on CNN-SVM. Electr. Power Sci. Eng. 2024, 40, 21–30. [Google Scholar]
- Wu, C.; Liang, Z.; Huang, Q.; Zhang, X.; Zhang, D. Double-ended Protection Scheme for Hybrid DC System Based on EEMD and GP Algorithms. Smart Power 2025, 53, 98–106. [Google Scholar] [CrossRef]
- Dai, Z.; Niu, B.; Qiu, H.; Xi, X.; Han, Z.; Wei, S. Single-ended Protection Scheme for Multi-terminal Hybrid DC Lines Based on Initial Current Traveling Wave Phase. High Volt. Eng. 2024, 50, 649–659. [Google Scholar] [CrossRef]
- Li, H.; Zhang, K.; Wang, G.; Huang, D.; Li, M.; Guo, Z. Fault Area Discrimination Method for Parallel Multi-terminal Hybrid HVDC Line. Autom. Electr. Power Syst. 2019, 43, 119–125+179. [Google Scholar]
- Wu, Y.; Fan, Y.; Wang, Z.; Xu, X.; Huang, Z.; Li, D. Protection scheme of multi-terminal hybrid HVDC transmission line based on traveling wave theory and improved Hausdorff distance. Eng. J. Wuhan Univ. 2024, 57, 608–618. [Google Scholar] [CrossRef]
- Dai, Z.; Xi, X.; Li, T.; Niu, B.; Li, H. Single-Ended Protection Scheme for Hybrid Multi-terminal DC Transmission Lines Based on Intrinsic Mode Feature Vector. High Volt. Eng. 2024, 50, 4627–4639. [Google Scholar] [CrossRef]
- Xing, C.; Li, P.; Chen, S.; Bi, G.; Deng, J.; Zhang, Z. Directional Transient Protection of Multi-terminal Hybrid DC Lines Based on Inherent Mode Energy Entropy. Power Syst. Technol. 2023, 47, 4737–4747. [Google Scholar] [CrossRef]
- Zhang, C.; Song, G.; Dong, X. Non-Unit Ultra-High-Speed DC Line Protection Method for HVDC Grids Using First Peak Time of Voltage. IEEE Trans. Power Deliv. 2021, 36, 1683–1693. [Google Scholar] [CrossRef]
- Gao, S.; Shen, Q.; Song, G. A Pilot Protection Scheme for Hybrid Three-terminal DC Systems. J. Hunan Univ. (Nat. Sci.) 2023, 50, 125–135. [Google Scholar] [CrossRef]
- Shu, H.; Zhao, H.; Zhang, X.; Dong, H.; Chen, N.; Bo, Z. Reliability Analysis of Main Electrical Connection for Sending-end Converter Station in Kunliulong Hybrid DC Project of China. Autom. Electr. Power Syst. 2021, 45, 115–123. [Google Scholar]
- Li, T. Research on Fault Location for High Voltage Direct Current Overhead-Cable Hybrid Transmission Lines. Ph.D. Thesis, Tianjin University, Tianjin, China, 2022. [Google Scholar]
- Wang, Z.; Ling, J.; Zheng, J.; Wang, C.; Kong, X.; Liu, Z.; Feng, X. Optimized DC fault transient control strategy for embedded symmetric unipolar LCC-HVDC. Power Syst. Technol. 2025, 49, 1541–1550. [Google Scholar] [CrossRef]
- Li, Y.; Zhang, S.; He, J.; Li, B. Mechanism of Commutation Failure and Response Characteristics During Phase Shift Process of LCC Rectifier Station Failure. High Volt. Eng. 2025, 1–12. [Google Scholar] [CrossRef]
- Yang, Y.; Tai, N.; Liu, J.; Zheng, X. A Pilot Protection Scheme for HVDC Transmission Lines Based on Boundary Energy. Proc. CSEE 2015, 35, 5757–5767. [Google Scholar] [CrossRef]
- Zhou, J.; Ding, W. Optimization Design of FIR Digital Filter Based on Enhanced Multimodal Particle Swarm Optimization Algorithm. Informatiz. Res. 2025, 51, 46–53. [Google Scholar]
- Zhang, B.; Yan, L.; Lu, L.; Huang, H.; Feng, J.; Zhang, E. Single-pole Grounding Fault Identification Method for Photovoltaic Power Station Collection System Based on Pearson Correlation Coefficient. Proc. CSU-EPSA 2022, 34, 116–121. [Google Scholar] [CrossRef]
- Zuo, P.; Qin, W.; Xia, F.; Chen, X.; Yang, L. Single-pole ground selection method for DC distribution networks based on zero-mode current correlation. Power Syst. Prot. Control 2022, 50, 86–96. [Google Scholar] [CrossRef]
- Farhadi, M.; Mohammed, O.A. A New Protection Scheme for Multi-Bus DC Power Systems Using an Event Classification Approach. IEEE Trans. Ind. Appl. 2016, 52, 2834–2842. [Google Scholar] [CrossRef]
- Pourfaraj, A.; Iman-Eini, H.; Hamzeh, M.; Langwasser, M.; Liserre, M. A Thyristor-Based Multiline Hybrid DCCB in Protection Coordination with MMC in Multiterminal DC Grids. IEEE J. Emerg. Sel. Top. Power Electron. 2024, 12, 5055–5064. [Google Scholar] [CrossRef]
- Matos Farias, J.V.; Camurça, L.; Langwasser, M.; Liserre, M. An Analysis of Combining Dc Circuit Breaker and Hybrid MMC with Reduced Number of FBSM for HVdc System Protection. In 2022 IEEE 13th International Symposium on Power Electronics for Distributed Generation Systems (PEDG); IEEE: Kiel, Germany, 2022; pp. 1–5. [Google Scholar]
- Zhang, B.; Zhang, S.; You, M.; Cao, R. Research on transient-based protection for HVDC lines. Power Syst. Prot. Control 2010, 38, 18–23. [Google Scholar]













| T1 | T2 | T3 | ||
| Rated capacity/MVA | 400 | 200 | 100 | |
| Converter transformer ratio | 525/172 | 525/243 | 525/216 | |
| Leakage reactance/Ω | 11.25 | 22.50 | 45.00 | |
| Connection method | Y/∆ | Y/Y | Y/Y | |
| MMC1 | MMC2 | |||
| Sub-module capacitance/mF | 18 | 12 | ||
| Sub-module rated voltage/kV | 4.5 | 4.5 | ||
| Number of sub-modules | 200 | 200 | ||
| DC line | ||||
| R/(Ω/km) | 0.0896 | |||
| L/(mH/km) | 0.147 | |||
| G/(μS/km) | 0.001 | |||
| C/(μF/km) | 0.01297 | |||
| n | 0 | 1 | 2 | 3 | 4 |
| Value | 0.0519 | 0.2271 | 0.5379 | 0.8605 | 1 |
| n | 5 | 6 | 7 | 8 | |
| Value | 0.8605 | 0.5379 | 0.2271 | 0.0519 |
| Fault Location | The Sign of i1M | The Sign of i1N |
|---|---|---|
| f1 | + | − |
| f2 | + | − |
| f3 | − | + |
| f4 | − | + |
| T-zone | − | − |
| Fault | Rg/Ω | i1M | i1N | W1v/W1ℓ | |∆WMp/∆WMn| | Identification Result |
|---|---|---|---|---|---|---|
| f1 (NGF) | 0.01 100 500 | + + + | − − − | 1.4888 1.0347 1.0019 | 0.0393 0.0321 0.0322 | An LCC-side internal negative pole fault |
| f2 (PGF) | 0.01 100 500 | + + + | − − − | 0.6624 0.8877 0.9763 | An LCC-side external fault | |
| f3 (PNF) | 0.01 100 500 | − − − | + + + | 1.1958 1.0314 1.0365 | 1.0001 0.9978 1.0022 | An MMC-side internal bipolar fault |
Disclaimer/Publisher’s Note: The statements, opinions and data contained in all publications are solely those of the individual author(s) and contributor(s) and not of MDPI and/or the editor(s). MDPI and/or the editor(s) disclaim responsibility for any injury to people or property resulting from any ideas, methods, instructions or products referred to in the content. |
© 2026 by the authors. Licensee MDPI, Basel, Switzerland. This article is an open access article distributed under the terms and conditions of the Creative Commons Attribution (CC BY) license.
Share and Cite
Zhang, Y.; Wu, Y.; Li, F. T-Connected Line Protection for Hybrid DC Systems Based on the Attenuation Characteristics of Electromagnetic Wave Energy. Appl. Sci. 2026, 16, 3185. https://doi.org/10.3390/app16073185
Zhang Y, Wu Y, Li F. T-Connected Line Protection for Hybrid DC Systems Based on the Attenuation Characteristics of Electromagnetic Wave Energy. Applied Sciences. 2026; 16(7):3185. https://doi.org/10.3390/app16073185
Chicago/Turabian StyleZhang, Yanxia, Yunfei Wu, and Fucheng Li. 2026. "T-Connected Line Protection for Hybrid DC Systems Based on the Attenuation Characteristics of Electromagnetic Wave Energy" Applied Sciences 16, no. 7: 3185. https://doi.org/10.3390/app16073185
APA StyleZhang, Y., Wu, Y., & Li, F. (2026). T-Connected Line Protection for Hybrid DC Systems Based on the Attenuation Characteristics of Electromagnetic Wave Energy. Applied Sciences, 16(7), 3185. https://doi.org/10.3390/app16073185
